Fórum témák
» Több friss téma |
- Ez a felület kizárólag, az elektronikában kezdők kérdéseinek van fenntartva és nem elfelejtve, hogy hobbielektronika a fórumunk!
- Ami tehát azt jelenti, hogy a nagymama bevásárlását nem itt beszéljük meg, ill. ez nem üzenőfal! - Kerülendő az olyan kérdés, amit egy másik meglévő (több mint 17000 van), témában kellene kitárgyalni! - És végül büntetés terhe mellett kerülendő az MSN és egyéb szleng, a magyar helyesírás mellőzése, beleértve a mondateleji nagybetűket is!
Próbáld ki úgy, hogy leterheled az 5V-os részt valamennyire (egy kisebb 12V-os izzó) és úgy terheled a 12V-ot. Egy próbát megér de az is előfordulhat, hogy rossz a 12V-os része.
Pontosan mekkora a váltakozó feszültség terheletlenül amiből elő szeretnéd állítani a minimum 3.7V-ot?
Hol a stabkocka? Sorrend: Graetz, 300uF, 100nF, stabkocka, 100nF, 10uF.
A hozzászólás módosítva: Jan 11, 2014
A Li-ion töltőnél úgy írja hogy "A bemeneti tápfeszültség 3.7-6 V között lehet, ezért célszerűen USB-ről, vagy egy 5V-os stabkockáról is megoldható a táplálása." Egy már jól működik USB-ről (helikopternek),most a morzsaporszívónak az 5V-AC adapterijét szeretném felhasználni. Terheletlenül 4,58V-ot mértem.
Hol mérted a 4.58V-ot? AC v. DC? Ekkora terhelésre használhatsz zénert is (nem is kell stbkocka, meg a 100nanók).
Ezt viccből írtad(rajzoltad), vagy már ennyire este van?
A hozzászólás módosítva: Jan 11, 2014
Azt javasolom inkább próbálkozz egy mobiltelefon töltőjével.
nem hozott eredményt...
Akkor az a tápegység hibás.
Így jó ugye? "Érdekelne a mérési összeállítás." nem értem.
Így jó, de terhelve elválik, elég-e a fesz.diff. normál stab.-nak. Milyen diódákat használsz? Az, ahogy mérted a 4.58V DC-t. (Mi volt abban a körben?)
Ilyen glimmet Hogyan tudok bekötni 230V AC-ra? 2db 220K sorba, s a kettő találkozásakor egy feszosztóval?
Az előbb rajzoltam aztán gyerek belepiszkált a paintba. Még nem építettem meg,de közbe látom följebb DC-t írtam,azt félreértettem. Én a meglévő Adapterből kijövő feszültséget mértem és arra írtam hogy terheletlenül 4,58V. Van 2db 1N 4007-es dióda meg 2db 1N 5819 ezek jók lesznek? Meg TS 317 IC? Ha jók így a diódák hogy párosítsam?
Találtam ilyet is közbe 1N 4148 Bővebben: Link és van belőle 4
A hozzászólás módosítva: Jan 11, 2014
Szia!
Igen kommutátoros, és 1400 W-os. Köszönöm a segítséget!
Valószínűleg nincs baja a tápegységednek. Egyszerűen a hidegellenállása annak az izzónak jóval kisebb mint működés közben, ergo, a felizzításához nem 4,8A kell, hanem akár 10-15A is, még ha csak pillanatokra is. Ezt rövidzárként éli meg a pc táp, és leáll.
A hozzászólás módosítva: Jan 12, 2014
Nem kell feszültségosztó. Akkora ellenállás kell, hogy a hálózati feszültség csúcsértéke esetén a glimm árama ne lépje át a katalógusban szereplő 0,5 mA értéket.
A hozzászólás módosítva: Jan 12, 2014
Sziasztok
Segítséget szeretnék kérni, az új telefonomhoz szeretnék venni valami jó tokot, de amit rendesen hozzá gyártottak hozzá kinyitható és mágnessel záródik. Az a problémám hogy nem tudom hogy meg vegyem-e, hogy a mágnes az nem teszi tönkre a telefont? A telefonom Huawei Ascend Y300-0100
Szerintem ezt nem itt kéne feltenni....
A kérdésre: Nem lesz semmi baja, nem véletlenül gyártottak hozzá olyan tokot . A mai flash memóriák már mágnesállóak(meg ütés-por-víz-ésmégsokminden). A hozzászólás módosítva: Jan 12, 2014
Szia! Azon gondolkodtam, hogy mi lenne, ha graetz-híddal lenne megoldva. Van ez a KBPC5010 típusú fémházas diódahíd, ez elvileg 50A. Nem tudom, ez diódánként 50A-e...
Rajzoltam 2 ábrát, a és b, szerint bekötve esetleg valahogy működne-e a dolog? (A tokon belül a párhuzamosan kötött 2 dióda elvileg dupla áramot bír, az 1db-hoz képest ) Illetve ha működhet, akkor az a vagy b bekötés lenne-e jobb?Vagy inkább 100A-es diódában gondolkodjak?
Hello! Egy 50A-es bizti kiveréséhez, jóval több áramra és időre is van szükség. Hogy mennyire tolerálja ezt a híd nem tudnám megmondani. Egyébként a diódák "fejenként" bírják az áramot, hiszen hol egyik félen, hol a másikon folyik az áram. De hogy párhuzamos kapcsolás esetén az valóban megoszlik-e kétfelé, az megint a diódák szimmetriájától fog függni. Az első kapcsolás "vesztesége kisebb". Avagy az ellenirányú feszültség úgy kisebb lesz. üdv!
Köszi, akkor marad a dióda, majd választok valami fém tokozott brutál darabot
Szia
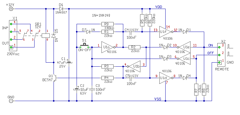
Ne haragudj, ha lehetne még egy kérdésem, a múltkor tervezted EZT a kapcsolást, a standby / on funkció nyomógombos kapcsolgatására. Az lenne a kérdés, hogy jó lenne azt megoldani, hogyha mondjuk kikapcsoltuk a készüléket standby módba, akkor x ideig például 3 sec-ig ne lehessen visszakapcsolni. Ez azért lenne jó, mert például ha valaki azzal játszik, hogy ki/be/ki/be nyomogatja a gombot, az eléggé megviselné a készülékeket. Szerinted valami kondenzátorral megoldható ez a "hülyegyerekek elleni védelem"? ![]() Köszi szépen!
Nem teszi tönkre, nyugodtan megveheted.
Hello! "Hülye gyerek" ellen nincs védelem, egy sallert kel lenyomni neki. Átalakítottam. de így csak azon a helyszínen nem lehet azonnal visszakapcsolni, ahol kikapcsoltad. Másikról lehet. Mert az sem túl jó lenne, ha valaki be akarja kapcsolni, az meg le van tiltva, mert nem tudja mi van, és akkor tényleg nyomkodja.. (A C2-őt is kicseréltem, azt is vedd észre..) üdv!
Valaki árulja el nekem, hogy miért van az, hogy NPN tranzisztornál akkor is folyik a kollektor-emitter oldalon az áram, ha a bázisra nem kötök semmit se?
|
Bejelentkezés
Hirdetés |





. A mai flash memóriák már mágnesállóak(meg ütés-por-víz-ésmégsokminden).
) Illetve ha működhet, akkor az a vagy b bekötés lenne-e jobb?






