Fórum témák
» Több friss téma |
- Ez a felület kizárólag, az elektronikában kezdők kérdéseinek van fenntartva és nem elfelejtve, hogy hobbielektronika a fórumunk!
- Ami tehát azt jelenti, hogy a nagymama bevásárlását nem itt beszéljük meg, ill. ez nem üzenőfal! - Kerülendő az olyan kérdés, amit egy másik meglévő (több mint 17000 van), témában kellene kitárgyalni! - És végül büntetés terhe mellett kerülendő az MSN és egyéb szleng, a magyar helyesírás mellőzése, beleértve a mondateleji nagybetűket is!
Szia!
Köszönöm a segítséget, akkor majd nézek vagy egy forgó ellenállást vagy valamit, amivel kb 3.7-3.8 közé belövöm a feszültséget és bekötöm az akku helyére.
Én inkább egy LM317-es stabilizátort ajánlanék, ennek a kimenete beállítható a kívánt értékre. A feszültséget inkább 4V-ra állítsd be, ez olyan 70-80%-os töltöttségnek felel meg. A 3.8V az az akku névleges feszültsége. Teljesen feltöltött állapotban 4.1-4.2-4.35V szokott lenni egy Li-ion akku feszültsége típustól függően.
A kapcsolásban a tirisztorok nem csak kapcsolnak, hanem egyenirányítanak is, ha a triak nyit, akkor mindkét irányban teszi, szóval nem helyettesíthető.
Hát sajnos még mindig nem sikerült rájönnöm. De már ha kész lenne is késő lenne.
Már írtam az erősítő mindig és mindig topikba is de még senki sem írt semmit.
Cseréld ki a kondikat és lássuk mi lesz.
A hozzászólás módosítva: Ápr 17, 2014
Azon már túl vagy. De semmi változás csak búg de ha lekötök a GDN-t akkor megszólal és ha nem adok rá túl nagy "hangerőt" akkor szépen szol. Ez vajon mitől lehet? Egyébként egy középcsapolásos táp van benne ami a két végfok IC-t táplálja.
Hello! Ebből úgy néz ki, hogy a kondik jók. A diódákat mérd ki. Mert vagy azok okozzák a búgást, vagy esetleg valami földhurok van, ami megszűnik, ha kihúzod a csatlakozót..
Hello! A diódákat is mértem már és jók.
Csodák, pedig ritkán vannak és csak a szentté avatáshoz szükségesek..
Így néz ki a táp része. A pufferek az IC-k előtt találhatok.
Tehát valószínűleg nem jól mértem őket? Akkor szegyem ki és egyesével ellenőrizem őket?
Akkor vélhetően ott lesz a hiba?
Kiszedtem mind a 4 diódát és egyesével megmértem őket multiméterrel.
A diódák nyitóirányú feszültsége 550-560 között volt. (plusz az anódon mínusz a katódon) fordítva zárt állapotban voltak tehát a kijelzőn nem volt semmi.
Köszönöm szépen, ez jónak tűnik, amint időm engedi nekilátok. Üdv!
A hozzászólás módosítva: Ápr 17, 2014
Szevasztok!
Azt szeretném megkérdezni,hogy miért kell a 10K ellenállás? Ha a kapcsoló zár 9V van a kapu bemenetén,legalábbis én igy látom.Ellenállás nélkül is ugyan ez a helyzet.Tutira van valami értelme de sajnos akárhogyan töröm a fejem nem értem.
Azért kellenek, hogy a kapu bemenetét "lehúzza", azaz a logikai "0" szint biztosítva legyen. A CMOS kapuk bekötetlen bemenete ugyanis bizonytalan állapotú, lehet akár "0" vagy "1" is.
LED-es izzókban miért nem csak egy ellenállást kötnek sorba a LED-ekkel, hanem egy kondenzátort is?
Azért mert azzal csökkentik az átfolyó áramot, veszteség mentesen. Azaz a kondenzátor 90 fokos fázistolása miatt a kondenzátoron "valós" teljesítmény nem kelekezik, így nem is melegszik. Az ellenállás azért kell vele sorba, hogy a bekapcsoláskor keletkező áramlökést (a kondenzátor ugyanis bekapcsoláskor rövidzár) korlátozza. Valamint kell a kondenzátorral párhuzamosan is egy ellenállás, hogy kikapcsolás után kisüsse a kondenzátort és ne rázzon meg véletlenül.
Valaki egyszer belinkelte, hogy lehet HQ-nál paraméter alapján keresni, most az is*ennek rá nem jövök, tudna valaki segíteni?
Üdv
Szia!
Írd be a keresőmezőbe, hogy "10a 100v" és már dobja is fel a találatokat, ahol tovább szűkíthetsz.
Szép jónapot.Megkérnélek kedves hobbylakok hogyha tudná valaki átalakítani ezeket a PNG képeket pdf formátumba ,1:1 arányban toneres vasaláshoz.Köszönöm szépen.
Sziasztok.
Valaki tudja hogy egy erősítőnél mi okozhat 0.6VDC kimeneti egyenfeszültséget? Ha valaki tud valamit ezzel kapcsolatban kérem írjon valamit! Köszönöm. A hozzászólás módosítva: Ápr 18, 2014
Sziasztok!
Azt szeretném kérdezni, hogy mi a tranzisztor béta-értéke? Továbbá: mi az az oszcillátor és mire jó, hogy működik? Meg van ez a demodulátor-modulátor, az micsoda, és mire jó?
Sziasztok!
Építettem egy tranzisztoros kivezérlésjelzőt, csak annyi a problémám, hogy nemtudom hogy a jack-dugó kábeleit hova kössem be, mert sajnos nem értek hozzá. Nagyon hálás lennék ha valaki tudna segíteni. Linkelek pár képet a munkáról. Előre is köszönöm a segítséget. A hozzászólás módosítva: Ápr 18, 2014
Meglehetősen alapkérdéseid vannak. Először is keresgélj a net. -en, a gugli kereső sok találatot ad a témáidra. Olvasgassál, és ha ezekből valamit konkrétan nem értesz, akkor kérdezz rá. Segítünk.
Bővebben: Link Bővebben: Link Bővebben: Link Elég nehéz könyvet írni ezen az oldalon terjedelmi okok miatt, tanulmányozni kellene a szakirodalmat.
Házilag épített vagy gyári erősítő? Kimeneten van csatoló kondenzátor?
Mind két kimeneten ugyan ez a helyzet? (már ha stereo az erősítő) A hozzászólás módosítva: Ápr 18, 2014
Szia!
Rajta vannak az alkatrész pozícók is és a felbontás is kevés szerintem hogy szépen fel lehessen vaslani, így elég lehetetlen feladat. Jobban jársz ha layouttal megrajzolod magadnak. Nem olyan bonyolult kapcsolásokról van szó.
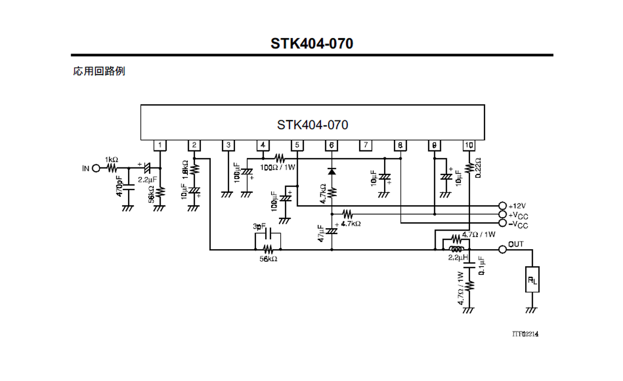
Ez egy gyári AKAI DV-R4410SS 6CH erősítő ami 2 végfok IC-vel van építve egy (STK404-070 1CH) és egy (STK402-903 5CH) A probléma az egycsatornás erősítővel van.
Sziasztok!
Lenne egy kérdésem: Android rendszer alatt képes működni a PCM 2902-es hangkártya IC? Mert így elvileg a tablet USB kimenetéről is mehetne.
Szia! Értékelhető vasaláshoz a kép fájl nem jó mert az acrobat vagy más prog. nem fog kölönbséget tenni a rétegek között, mindkét réteg a silkscreen és a ccoper is egy oldalra fog kerülni nyomtatáskor, a fekete háttérről nem is beszélve. Ha tudod a forrás fájlt töltsd fel (lay),mert csak abból lehet a rétegeket külön- külön nyomtani. Ha ezek megvannak szívesen segítek.
A hozzászólás módosítva: Ápr 18, 2014
|
Bejelentkezés
Hirdetés |


























