Fórum témák

» Több friss téma
Fórum » Elektronikában kezdők kérdései
- Ez a felület kizárólag, az elektronikában kezdők kérdéseinek van fenntartva és nem elfelejtve, hogy hobbielektronika a fórumunk!
- Ami tehát azt jelenti, hogy a nagymama bevásárlását nem itt beszéljük meg, ill. ez nem üzenőfal!
- Kerülendő az olyan kérdés, amit egy másik meglévő (több mint 17000 van), témában kellene kitárgyalni!
- És végül büntetés terhe mellett kerülendő az MSN és egyéb szleng, a magyar helyesírás mellőzése, beleértve a mondateleji nagybetűket is!
Lapozás: OK   2287 / 4057
(#) Szojka válasza eSDi hozzászólására (») Ápr 17, 2014 /
 
Szia!

Köszönöm a segítséget, akkor majd nézek vagy egy forgó ellenállást vagy valamit, amivel kb 3.7-3.8 közé belövöm a feszültséget és bekötöm az akku helyére.
(#) eSDi válasza Szojka hozzászólására (») Ápr 17, 2014 /
 
Én inkább egy LM317-es stabilizátort ajánlanék, ennek a kimenete beállítható a kívánt értékre. A feszültséget inkább 4V-ra állítsd be, ez olyan 70-80%-os töltöttségnek felel meg. A 3.8V az az akku névleges feszültsége. Teljesen feltöltött állapotban 4.1-4.2-4.35V szokott lenni egy Li-ion akku feszültsége típustól függően.
(#) gkari válasza Gafly hozzászólására (») Ápr 17, 2014 /
 
A kapcsolásban a tirisztorok nem csak kapcsolnak, hanem egyenirányítanak is, ha a triak nyit, akkor mindkét irányban teszi, szóval nem helyettesíthető.
(#) Viktor0109 válasza zolika60 hozzászólására (») Ápr 17, 2014 /
 
Hát sajnos még mindig nem sikerült rájönnöm. De már ha kész lenne is késő lenne.
Már írtam az erősítő mindig és mindig topikba is de még senki sem írt semmit.
(#) zolika60 válasza Viktor0109 hozzászólására (») Ápr 17, 2014 /
 
Cseréld ki a kondikat és lássuk mi lesz.
A hozzászólás módosítva: Ápr 17, 2014
(#) Viktor0109 válasza zolika60 hozzászólására (») Ápr 17, 2014 /
 
Azon már túl vagy. De semmi változás csak búg de ha lekötök a GDN-t akkor megszólal és ha nem adok rá túl nagy "hangerőt" akkor szépen szol. Ez vajon mitől lehet? Egyébként egy középcsapolásos táp van benne ami a két végfok IC-t táplálja.
(#) proli007 válasza Viktor0109 hozzászólására (») Ápr 17, 2014 /
 
Hello! Ebből úgy néz ki, hogy a kondik jók. A diódákat mérd ki. Mert vagy azok okozzák a búgást, vagy esetleg valami földhurok van, ami megszűnik, ha kihúzod a csatlakozót..
(#) Viktor0109 válasza proli007 hozzászólására (») Ápr 17, 2014 /
 
Hello! A diódákat is mértem már és jók.
(#) proli007 válasza Viktor0109 hozzászólására (») Ápr 17, 2014 /
 
Csodák, pedig ritkán vannak és csak a szentté avatáshoz szükségesek..
(#) Viktor0109 hozzászólása Ápr 17, 2014 /
 
Így néz ki a táp része. A pufferek az IC-k előtt találhatok.
(#) Viktor0109 válasza proli007 hozzászólására (») Ápr 17, 2014 /
 
Tehát valószínűleg nem jól mértem őket? Akkor szegyem ki és egyesével ellenőrizem őket?
Akkor vélhetően ott lesz a hiba?
(#) Viktor0109 válasza Viktor0109 hozzászólására (») Ápr 17, 2014 /
 
Kiszedtem mind a 4 diódát és egyesével megmértem őket multiméterrel.
A diódák nyitóirányú feszültsége 550-560 között volt. (plusz az anódon mínusz a katódon)
fordítva zárt állapotban voltak tehát a kijelzőn nem volt semmi.
(#) Szojka válasza eSDi hozzászólására (») Ápr 17, 2014 /
 
Köszönöm szépen, ez jónak tűnik, amint időm engedi nekilátok. Üdv!
A hozzászólás módosítva: Ápr 17, 2014
(#) Becsey hozzászólása Ápr 18, 2014 /
 
Szevasztok!
Azt szeretném megkérdezni,hogy miért kell a 10K ellenállás?
Ha a kapcsoló zár 9V van a kapu bemenetén,legalábbis én igy látom.Ellenállás nélkül is ugyan ez a helyzet.Tutira van valami értelme de sajnos akárhogyan töröm a fejem nem értem.

image.jpg
    
(#) Gafly válasza Becsey hozzászólására (») Ápr 18, 2014 /
 
Azért kellenek, hogy a kapu bemenetét "lehúzza", azaz a logikai "0" szint biztosítva legyen. A CMOS kapuk bekötetlen bemenete ugyanis bizonytalan állapotú, lehet akár "0" vagy "1" is.
(#) holex hozzászólása Ápr 18, 2014 /
 
LED-es izzókban miért nem csak egy ellenállást kötnek sorba a LED-ekkel, hanem egy kondenzátort is?
(#) Gafly válasza holex hozzászólására (») Ápr 18, 2014 /
 
Azért mert azzal csökkentik az átfolyó áramot, veszteség mentesen. Azaz a kondenzátor 90 fokos fázistolása miatt a kondenzátoron "valós" teljesítmény nem kelekezik, így nem is melegszik. Az ellenállás azért kell vele sorba, hogy a bekapcsoláskor keletkező áramlökést (a kondenzátor ugyanis bekapcsoláskor rövidzár) korlátozza. Valamint kell a kondenzátorral párhuzamosan is egy ellenállás, hogy kikapcsolás után kisüsse a kondenzátort és ne rázzon meg véletlenül.
(#) Becsey válasza Gafly hozzászólására (») Ápr 18, 2014 /
 
Köszönöm!
(#) zsoltee0001 hozzászólása Ápr 18, 2014 /
 
Valaki egyszer belinkelte, hogy lehet HQ-nál paraméter alapján keresni, most az is*ennek rá nem jövök, tudna valaki segíteni?
Üdv
(#) kadarist válasza zsoltee0001 hozzászólására (») Ápr 18, 2014 /
 
Szia!
Írd be a keresőmezőbe, hogy "10a 100v" és már dobja is fel a találatokat, ahol tovább szűkíthetsz.
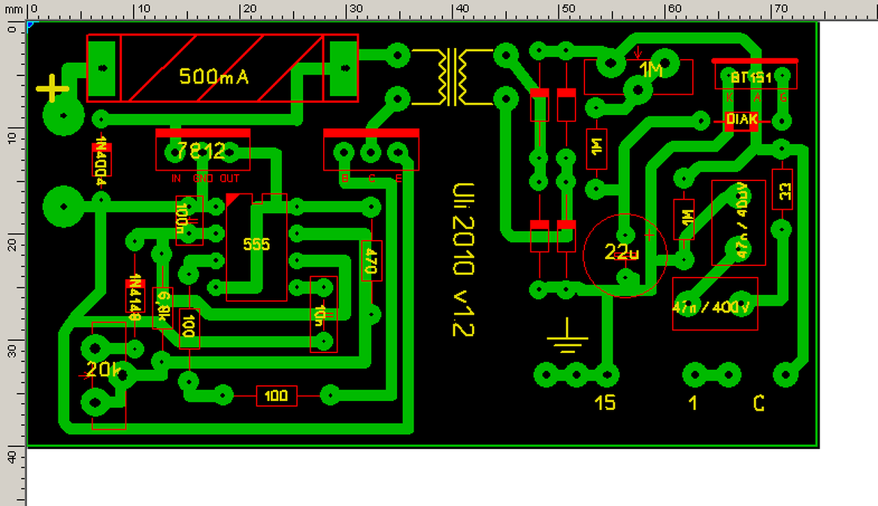
(#) nik6868 hozzászólása Ápr 18, 2014 /
 
Szép jónapot.Megkérnélek kedves hobbylakok hogyha tudná valaki átalakítani ezeket a PNG képeket pdf formátumba ,1:1 arányban toneres vasaláshoz.Köszönöm szépen.
(#) Viktor0109 hozzászólása Ápr 18, 2014 /
 
Sziasztok.
Valaki tudja hogy egy erősítőnél mi okozhat 0.6VDC kimeneti egyenfeszültséget?
Ha valaki tud valamit ezzel kapcsolatban kérem írjon valamit!
Köszönöm.
A hozzászólás módosítva: Ápr 18, 2014
(#) gernerakos hozzászólása Ápr 18, 2014 /
 
Sziasztok!

Azt szeretném kérdezni, hogy mi a tranzisztor béta-értéke?
Továbbá: mi az az oszcillátor és mire jó, hogy működik?
Meg van ez a demodulátor-modulátor, az micsoda, és mire jó?
(#) amairiol hozzászólása Ápr 18, 2014 /
 
Sziasztok!
Építettem egy tranzisztoros kivezérlésjelzőt, csak annyi a problémám, hogy nemtudom hogy a jack-dugó kábeleit hova kössem be, mert sajnos nem értek hozzá. Nagyon hálás lennék ha valaki tudna segíteni. Linkelek pár képet a munkáról. Előre is köszönöm a segítséget.
A hozzászólás módosítva: Ápr 18, 2014
(#) pucuka válasza gernerakos hozzászólására (») Ápr 18, 2014 /
 
Meglehetősen alapkérdéseid vannak. Először is keresgélj a net. -en, a gugli kereső sok találatot ad a témáidra. Olvasgassál, és ha ezekből valamit konkrétan nem értesz, akkor kérdezz rá. Segítünk.
Bővebben: Link
Bővebben: Link
Bővebben: Link
Elég nehéz könyvet írni ezen az oldalon terjedelmi okok miatt, tanulmányozni kellene a szakirodalmat.
(#) Electricboy válasza Viktor0109 hozzászólására (») Ápr 18, 2014 /
 
Házilag épített vagy gyári erősítő? Kimeneten van csatoló kondenzátor?
Mind két kimeneten ugyan ez a helyzet? (már ha stereo az erősítő)
A hozzászólás módosítva: Ápr 18, 2014
(#) Electricboy válasza nik6868 hozzászólására (») Ápr 18, 2014 /
 
Szia!
Rajta vannak az alkatrész pozícók is és a felbontás is kevés szerintem hogy szépen fel lehessen vaslani, így elég lehetetlen feladat. Jobban jársz ha layouttal megrajzolod magadnak. Nem olyan bonyolult kapcsolásokról van szó.
(#) Viktor0109 válasza Electricboy hozzászólására (») Ápr 18, 2014 /
 
Ez egy gyári AKAI DV-R4410SS 6CH erősítő ami 2 végfok IC-vel van építve egy (STK404-070 1CH) és egy (STK402-903 5CH) A probléma az egycsatornás erősítővel van.
(#) kérdező hozzászólása Ápr 18, 2014 /
 
Sziasztok!
Lenne egy kérdésem: Android rendszer alatt képes működni a PCM 2902-es hangkártya IC? Mert így elvileg a tablet USB kimenetéről is mehetne.
(#) mindenes válasza nik6868 hozzászólására (») Ápr 18, 2014 /
 
Szia! Értékelhető vasaláshoz a kép fájl nem jó mert az acrobat vagy más prog. nem fog kölönbséget tenni a rétegek között, mindkét réteg a silkscreen és a ccoper is egy oldalra fog kerülni nyomtatáskor, a fekete háttérről nem is beszélve. Ha tudod a forrás fájlt töltsd fel (lay),mert csak abból lehet a rétegeket külön- külön nyomtani. Ha ezek megvannak szívesen segítek.
A hozzászólás módosítva: Ápr 18, 2014
Következő: »»   2287 / 4057
Bejelentkezés

Belépés

Hirdetés
XDT.hu
Az oldalon sütiket használunk a helyes működéshez. Bővebb információt az adatvédelmi szabályzatban olvashatsz. Megértettem