Fórum témák

» Több friss téma
Fórum » Elektronikában kezdők kérdései
- Ez a felület kizárólag, az elektronikában kezdők kérdéseinek van fenntartva és nem elfelejtve, hogy hobbielektronika a fórumunk!
- Ami tehát azt jelenti, hogy a nagymama bevásárlását nem itt beszéljük meg, ill. ez nem üzenőfal!
- Kerülendő az olyan kérdés, amit egy másik meglévő (több mint 17000 van), témában kellene kitárgyalni!
- És végül büntetés terhe mellett kerülendő az MSN és egyéb szleng, a magyar helyesírás mellőzése, beleértve a mondateleji nagybetűket is!
Lapozás: OK   2429 / 4038
(#) pjg válasza aramis hozzászólására (») Nov 21, 2014 /
 
Azokat miért akarod cserélni? Nem igen romlanak el. Az elkókat érdemes. Mértél már anód feszültséget?
(#) gkari válasza pjg hozzászólására (») Nov 21, 2014 /
 
Debizony, ezek az ősrégi papírkondik java része "szivágós", volt olyan rádió, amelyikben mindegyiket ki kellett cserélni (akár újat betenni a régi papírcsövébe).
(#) 20sz Jófiú válasza ColT hozzászólására (») Nov 22, 2014 /
 
Ezen az oldalon azt írják, hogy univerzális bemenete van. Tehát mindegy neki, hogy 115 vagy 230V-ot kap. De lehet tévednek. Sajnos mást nem találtam.
A hozzászólás módosítva: Nov 22, 2014
(#) aramis válasza pjg hozzászólására (») Nov 22, 2014 /
 
Azért mert ugyan nem látszik itt a képen legtöbbjük csatlakozási vége elvan válva teljesen világos színű por hullik belőlük.
Azt nem tudom ,hogy ha a 2x32 uf kicserélem sorba kötve vagy párhuzamosan kössem.
(#) koleszmiki hozzászólása Nov 22, 2014 /
 
Tudna valaki segíteni? Egy CD bemeneti lehetőség van az erősítőmön, és egy rádió tunert és egy CD tunert is szeretnék rákötni úgy, hogy ne kelljen mindig ki-be huzogatni a csatlakozókat. Ha elosztóval csinálom, ha az egyik ki van kapcsolva, akkor is zavarják egymást. Esetleg valamilyen szűrő kéne közéjük?
(#) Doncso válasza koleszmiki hozzászólására (») Nov 22, 2014 /
 
Miért nem csinálod egy egyszerü kapcsolóval és 4db RCA hüvellyel? Egymásra ne dugdosd őket, abból semmi jó nem sül ki.
(#) ColT válasza 20sz Jófiú hozzászólására (») Nov 22, 2014 /
 
Nem kellett összekötni Az univerzális azt jelenti gondolom, hogy állítható, csak itt a hogyan volt a kérdés.
Kérdeztem máshol is, ott tudta valaki. Bekötöttem, mindenféle összekötés nélkül szépen megy. (Remélem nem holnap füstöl el, ha pl. addig bírta a 115V-ra belőtt bemeneti kör )
(#) mate0120 hozzászólása Nov 22, 2014 /
 
Sziasztok! Olyan problémám lenne hogy van egy keverőm amiből kijön egy fülesnek a jel és én ezt szeretném szétosztani 3 fülesnek úgy hogy szabályozható legyen egyesével a hangerejük. Ehhez én vettem 3db 1kohm-os potit szerintetek jó lesz ? Vagy mekkora potit szerezzek be?
Válaszotokat előre is köszönöm.
(#) kadarist válasza mate0120 hozzászólására (») Nov 22, 2014 /
 
Szia!
Inkább készíts három fejhallgató erősítőt, amiket aztán egyesével ráköthetsz a fejhallgató kimenetre. Félő, hogy három fülest már nem tud kellőképpen energiával ellátni az egy kimenet.
(#) mate0120 válasza kadarist hozzászólására (») Nov 22, 2014 /
 
eddig is ellátott csak elosztóval és elegem lett abból,hogy hol szól az egyik fele hol nem.
(#) mate0120 válasza kadarist hozzászólására (») Nov 22, 2014 /
 
És 2-t még elbirna szerinted?
(#) nooorbi hozzászólása Nov 22, 2014 /
 
Sziasztok!

Adott egy világító tekercs, a vasmagja 22x10mm-es és 26mm hosszú. 0,8-as huzalból van rajta 145 tekerés, így 6V 22W a névleges teljesítménye.
Ezt elvileg ha 0,5-ös huzallal megtekerem 300 tekerésbe akkor lesz 12V-os(vagyis nem elvileg, mert ilyet már csináltak mások, és működik), kérdésem az lenne hogy mi van ha 0,56-os vagy 0,6-os huzallal tekerem meg 300menetben? Erősebb lesz? Vagy a vasmag úgyse bírna többet?

Tekercs szélességét 26-ról 28mm-re meg tudom növelni. Ez érhet valamit? Vagy felesleges?
(tekercs szélén bakelit lapok vannak, oldalanként 2mm. Ezt le tudom cserélni vékonyabb üvegszálsara Csak kérdés hogy érdemes-e)
(#) Secret válasza nooorbi hozzászólására (») Nov 22, 2014 /
 
Mi a cél? Az, hogy a tekercs jobban világítson, vagy jelenleg túl fényes?
(#) nooorbi válasza Secret hozzászólására (») Nov 22, 2014 /
 
A terv hogy 12V-os legyen és a lehető legtöbb wattot tudjak kicsikarni belőle.
Mostani rendszerben 2db tekercs van párhuzamosan kötve(120°-ban eltolva) és egyenirányítás valamint szabályzás nélkül megtáplálva róluk a világítás. Ami, ha nem pörgetem a motort csak parázslik. (na meg a 6V-os rendszer egyébként is száműzni akarom)
Terv az, hogy, egyenlőre marad a két tekercs párhuzamosan kötve. De áttekerve 12v-ra, egyenirányítva és feszültségszabályzóval szabályozva. Később pedig 3 ilyen tekercs lenne benne.
(#) dave500 hozzászólása Nov 23, 2014 /
 
Sziasztok!
Galaxy S 2 telefonom töltője szétszakadt, így csak USB-ről tudom tölteni. Megnéztem a csatlakozóját a hálózati töltőnek, ha jól látom a data - és a data + rövidre van zárva, ezzel ismeri fel, hogy hálózati töltőre van dugva, és így tölti 1 A-el.. jó gondolom?
(#) (Felhasználó 99883) hozzászólása Nov 23, 2014 /
 
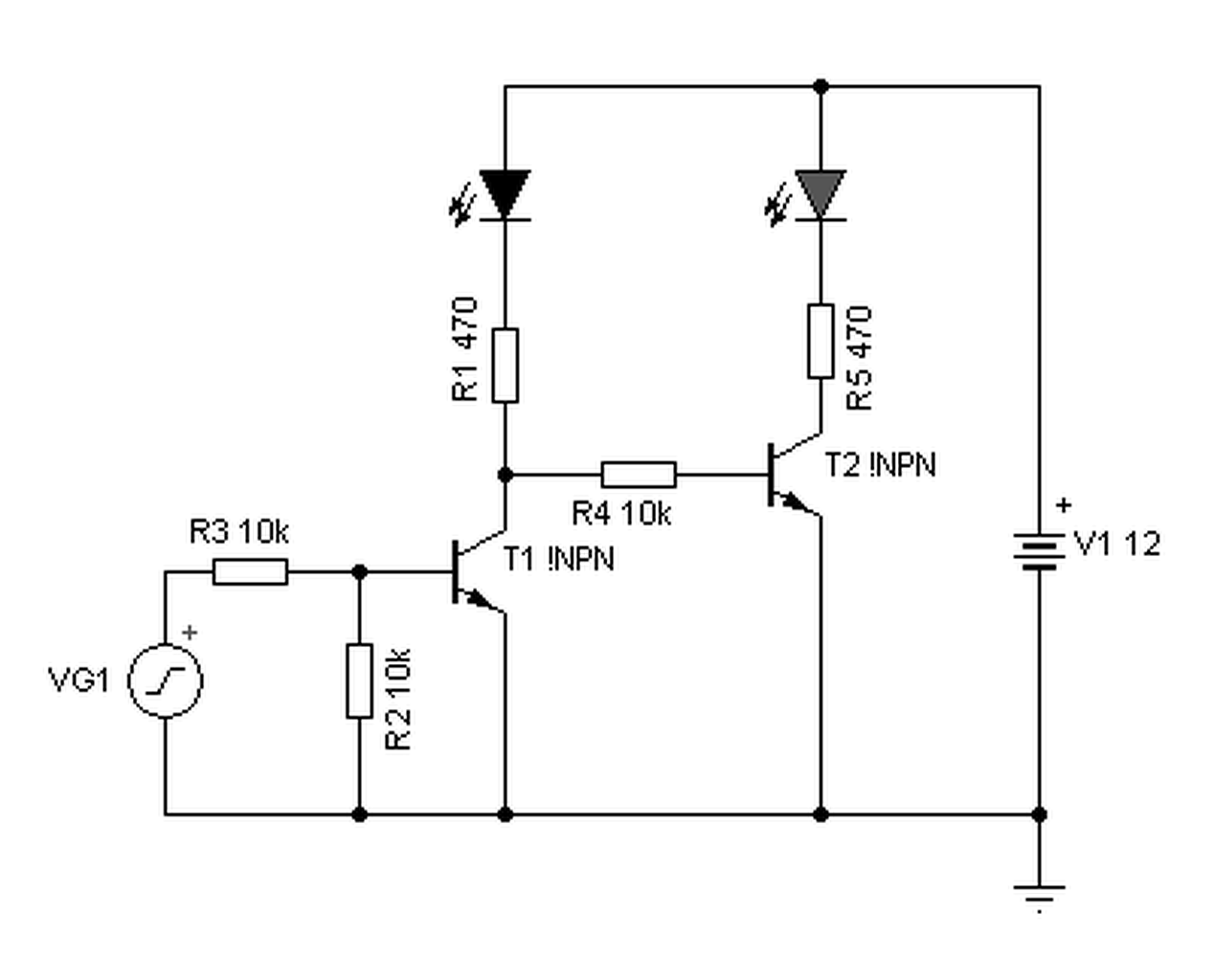
Sziasztok. Hogyan lehet két állású kapcsolót készíteni tranzisztorokkal? A konkrét feladat az, hogy van két LED, és egyszerre csak egy éghet belőlük. Van egy jel, ami vagy magas, vagy alacsony, és ez határozná meg, hogy az egyik LED égjen, a másik ne, vagy fordítva. Köszönöm a segítséget.
(#) proli007 válasza (Felhasználó 99883) hozzászólására (») Nov 23, 2014 /
 
Hello! Az, hogy kétállású kapcsoló, kicsit mást jelent. De a problémának számtalan megoldása lehet, de csak akkor célszerű megválasztani a kapcsolást, mikor már a kritériumok ismertek.

Két-Led.png
    
(#) (Felhasználó 99883) válasza proli007 hozzászólására (») Nov 23, 2014 /
 
Ezt a kapcsolást próbáltam. Mindkét LED világított. Esetleg ha az R4-et nagyobbnak választom, talán menni fog. Mi a véleményed?
(#) proli007 válasza (Felhasználó 99883) hozzászólására (») Nov 23, 2014 /
 
Így van. Ha a Led nagy fényerejű, ez könnyen előfordulhat, mert az R4 áramától cseppet világítani fog. De leküzdhető ez azzal is, hogy az első Led-el párhuzamosan kötsz ellenállást amin az R4 árama már nem tud létrehozni akkora feszültséget, hogy a Led kinyisson.
De az R4-et a Led árama és a Béta szerint is számolni kell, mi a maximuma. Viszont két Fet használata esetében ez a gond nem állna elő. Sőt R4 szükségtelen is, ha a táp nem nagyobb, mint 20V.
A hozzászólás módosítva: Nov 23, 2014
(#) (Felhasználó 99883) válasza proli007 hozzászólására (») Nov 23, 2014 /
 
Értem. Köszönöm a válaszokat.
(#) Wind-Storm hozzászólása Nov 23, 2014 /
 
Sziasztok!

A közelmúltban hátha vett valaki hasonló célra ilyen IC-t, azért írok ide.
A lehető legrövidebb időn belül szeretnék olyan LED driver IC-hez jutni, amely megfelelő lenne az alábbi alkalmazásra:
1 db Li-ion celláról egy dupla diódás (~5V) LED-et kellene meghajtani, aktuálisan 210mA-rel.
Későbbi fejlesztéshez nem baj ha ennél jóval nagyobb áramot is tud, PWM üzem sem hátrány.
Remélem van olyan magyarországi bolt ahol éppen van raktáron.
Köszi!
A hozzászólás módosítva: Nov 23, 2014
(#) jointsilver36 hozzászólása Nov 23, 2014 /
 
Sziasztok! A 4.7 pf -os keramiakondi kodjara lennek kivancsi.Előre is köszi
(#) pjg válasza jointsilver36 hozzászólására (») Nov 24, 2014 /
 
Google Első találat: 479
A hozzászólás módosítva: Nov 24, 2014
(#) jointsilver36 válasza pjg hozzászólására (») Nov 24, 2014 /
 
Kerestem de nem találtam meg
(#) elektroncso válasza jointsilver36 hozzászólására (») Nov 24, 2014 /
 
Ebben a sorban nagy a bizonytalanság, ahány gyártó szinte annyi mód ezeknél az alacsony kapacitásoknál. Láttam már 4.7-ként jelölni az alkatrészen illetve 4p7-ként is.
(#) kezdomotoros hozzászólása Nov 24, 2014 /
 
Sziasztok!
Kérem valaki mondja meg,hogy hogyan kell galvanikusan leválasztani a hálózati-tápról a mérőműszert,
a műszer neve,jele:KS-5135 LCD lengyel gyártmány(9 Volt-os)
Tudom müködik 9V-os elemről is,de akkor folyton elemet kell vennem.Előre is köszönöm!
kezdomotoros
(#) kadarist válasza kezdomotoros hozzászólására (») Nov 24, 2014 /
 
Ezzel.
Vagy külön transzformátor, egyenirányító, puffer és stabilizátor.
A hozzászólás módosítva: Nov 24, 2014
(#) Jhanee hozzászólása Nov 24, 2014 /
 
sziasztok
Ezt a Ledkockát szeretném utánépíteni és az lenne a kérdésem hogyan lehetne a legyegyszerűbben megoldani, hogy 230V-ról működjön
Köszönöm
Jani

Bővebben: Link1
(#) kadarist válasza Jhanee hozzászólására (») Nov 24, 2014 /
 
Neked is ez a nyerő: Bővebben: Link.
(#) Csupasz válasza Jhanee hozzászólására (») Nov 24, 2014 /
 
Egy hsz. vissza, és a dugasztáppal.
Következő: »»   2429 / 4038
Bejelentkezés

Belépés

Hirdetés
XDT.hu
Az oldalon sütiket használunk a helyes működéshez. Bővebb információt az adatvédelmi szabályzatban olvashatsz. Megértettem