Fórum témák
» Több friss téma |
- Ez a felület kizárólag, az elektronikában kezdők kérdéseinek van fenntartva és nem elfelejtve, hogy hobbielektronika a fórumunk!
- Ami tehát azt jelenti, hogy a nagymama bevásárlását nem itt beszéljük meg, ill. ez nem üzenőfal! - Kerülendő az olyan kérdés, amit egy másik meglévő (több mint 17000 van), témában kellene kitárgyalni! - És végül büntetés terhe mellett kerülendő az MSN és egyéb szleng, a magyar helyesírás mellőzése, beleértve a mondateleji nagybetűket is!
Igen, az autó szivargyújtójáról szeretném a stabilizált 7,2 voltot előállítani. Ha lefullad, akkor még valóban van áram a szivargyújtóban, de újraindításnál amíg az indítómotor teker, lekapcsolódnak a "sallangok" mint például a szivargyújtó.
A legegyszerűbb megoldás lehet egy 6V zselés akkumulátor, amit folyamatosan töltesz a szivargyújtóról.
Az egész megoldásról nekem az a kérdés jut az eszembe, hogy mekkora zajt visel el az a fényképezőgép? Idézet: Ezek szerint az én fiókomban van a világ TO-3 készletének egy százaléka, mert összesen egy darabot találtam, amit fogott a mágnes. Az igazsághoz tartozik az is, hogy ebben az évezredben nem vettem még ilyen tokozású félvezetőt. „Azért a 99 % vasból van.”
Biztos igy van, de akkor nekem nem volt szerencsém. Volt idő mikor naponta száz számra kellett cserélnem ezeket a tranyókat, és mind boldogan tapadtak a mágneshez.
Sziasztok!
12V-os akkumulátor feszültségét szeretném arduinoval megmérni. Egyszerű feszültségosztó és kész? Az hogy hány w-os teljesítményű ellenállást kell használni, azt mi határozza meg? Az akkumulátor paraméterei cca.: 12v 62Ah. Köszönöm!
Egyszerű feszültségosztó.
Ha legalább 10 kOhm körül van az osztó összes ellenállása, nem kell a teljesítményükkel foglalkozni, mert a legkisebb is elegendő (hacsak nem valami beforraszhatatlanul kicsi felületszereltből akarod csinálni, pl. 1 x 0,5 mm...).
Pedig a jó öreg tungi ASZ1018 még réz tömbön csücsült, az eredeti texas 2N3055 is réztömbön, de a motoroláé már vas lemezen.
Már csak kíváncsiságból mivel én még nem találkoztam csak vassal, előbányásztam az ős időkből való (én is) tranyókat, van pár marékkal ASZ- AD -OC. Mind vas. Egy darab ASZ 16 volt nem tudom milyen gyártmány. aminek az alja réz, de a kupakja ennek is vas.
A kupakja mindegyiknek vas, de az nem is vesz részt jellemzően a hűtésben. Nekem van egy fúrósablonnak használt alaptömb, mér nem tudom honnan származik, de azon világosan látszik a réz. Amelyiknek vastag a talpa, az több mint valószínű réz, mert vasból nehéz lenne. A vékonytalpúak viszont valószínűleg csak ónozott vas. Aluval, vagy más anyaggal még nem találkoztam, bár nemigen foglalkoztam vele, de nem is lenne praktikus.
Sziasztok!
Úgy látom nagyon nehezet kérdeztem, vagy lehet, hogy rossz helyen ??? Senki nem segít ((
Csak két megjegyzés.
- Ha 10000µF-ból tölteni fogsz egy 20000µF-os kondit, mint írtam a relé élete meg lesz számlálva. Vagy beég, vagy elfogy a kontaktus. - Ha egy stabi kimenetén ekkora kondi van, akkor szükséges a stabit megkerülő "viszáram dióda" mert a hálózat kimaradása esetleg a stabi tönkremenetelét okozza a kimentén tárolt energia.
Hello! Dehogynem.. Csak "elvasasodtak a népek".
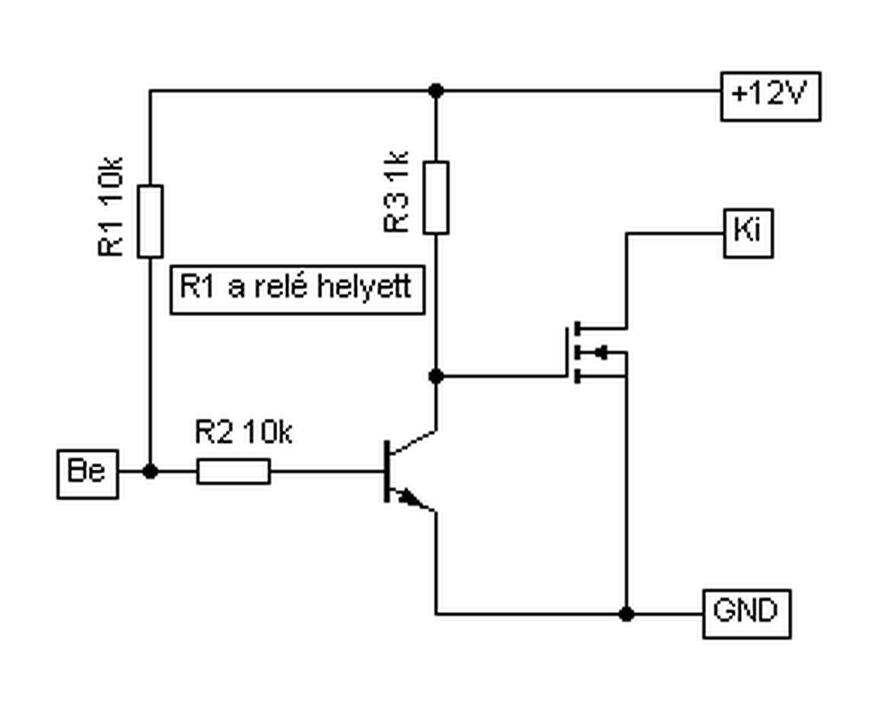
![]() Természetesen egy inverter fokozat kell a Fet elé. Pld..
Hello! A dolog, mondhatni teljesen természetes. A fototranyónak is van sötét-árama. Minimális de van. Azt a másik tranyó felerősíti, ez folyik át a Led-en. De továbbmenve, a tranyónak is van kollektor-bázis viszárama a félvezető felületi szennyezettsége miatt. Azt is felerősítheti.
Többször le lett írva, csak nem figyel senki, hogy egy tranyó bázis "nem lóghat a levegőben"! Már pedig ha a fototranyó lezár is ez történik. Ahhoz, hogy a fototranyó sötét-árama és a tranyó viszárama ne okozzon gondot, mindössze egy ellenállásra van szükség a tranyó bázisából a GND felé. Ha ezen a sötét-áram nem hoz létre akkora feszültséget, ami a tranyót ki tudja nyitni, szinte nem lesz kollektoráram sem. Már egy 100kohm is várhatóan meg fogja tenni a hatását. Mert a BE 600mV-hoz, 6uA-van szükség.
Üdv.!
Csináltam egy egyszerű szabályzót LM317-es IC-vel de gond van vele. A gond hogy 12V bemeneti feszültségnél a kimeneten (potenciométer állásától függetlenül) 7.5V körüli érték van és ha kicsit (100mA) leterhelem bármilyen potiállásban a feszültség leesik 1.5V körülire. A terhelés megszüntetésével visszaáll a 7-7.5V körülire és az ADJUST és a "mínusz" közt nincs feszültség. A NYÁK terv biztosan jó. Szóval miféle hiba lehet? Hol keressem? Az esetleges ötleteket köszi előre is
Biztos jó a nyák, jól van beültetve? adj (1), Vout (2), Vin (3. láb). TO220 tok esetén Bővebben: Link
Sziasztok!
Egy olyan eszközt szeretnék építeni ami egy kutya súlyát érzékeli és sípolással jelez ha rálépett. Ez ügyességi versenyben nagy segítség. A gond azzal van hogy hogy lehet érzékelni ha rálépet? A fotón egy ilyen érzékelő látható. Mi lehet ez?
Szerintem olyan mint az ESD szivacs. Enyhén vezeti az áramot. Amikor a kutya rálép a súlyával lepréseli a szivacsot, a nyáklapon lévő kontaktok között csökken az elektromos ellenállás, a kis dobozban pedig bekapcsol egy sípoló. Hasonló mint a TV távirányítókban a gombok.
A hozzászólás módosítva: Márc 14, 2015
A szivacs megy a panelra, de a szivacs tetejére ilyen keményebb anyag megy mint pl az a bitumenes szigetelő amit házakhoz használnak
Szia! A stabi előtt 8800µF a stabi után 10000µF van. Ezeket a rajzom szerint állandóan tölti a táp, ha áram alatt van. Ha kattan a relé, akkor ezeket a már feltöltött kondikat "süti el" a rákapcsolt fogyasztóra. A fogyasztó nem izzólámpa lesz és nem is 20 000uF, hanem több kis áramkör, amik nyákján van max 220µF helyi puffer, amiket ha összeadok, nem lesz több 1 000 - 2 000µF-nál. Tehát a relé ekkora üres pufferre kapcsol tápot. (Ezt csak úgy tudnám elkerülni, ha két relé lenne, az egyik kapcsolná a 12V-ot egy másik relé kapcsolójára, ami először valahány Ohm-on keresztül engedi a 12V-ot, majd 2 sec után behúz és fixen ráadja a már előtöltött kondikra. De szerintem ekkora terhelés nem indokolja ezt a megoldást.)
Ami viszont aggasztó, amit írtál a stabi kimenetén a kondi: Most megmértem, ha a 230V-ot ráadom a trafóra, utána a 10000µF azonnal fel van töltve, mondjuk 11,73V-ot mértem rajt. És írod, hogy Idézet: Ha a 230V-ot lekapcsolom, a kondi 6 másodpercig tárolja a 11,73V-ot pontosan, majd elkezd csökkenni a feszültség és 2 perc eltelte után már csak 1V-ot mérek. Tehát a stabi kimenetén nem sokáig van ez a kraft, mert az indító áramkör lezabálja. Így is indokolt a dióda? És ha igen, hogyan kell bekötni pontosan (a rajzomon)?„a hálózat kimaradása esetleg a stabi tönkremenetelét okozza a kimentén tárolt energia.” (Ha a stabi elé tettem a 10000µF-et, nem segített...igaz akkor csak 22µF volt a stabi után...lehet, hogy az volt kevés?, visszategyem a puffert a stabi elé, és a stabi után hagyjak 220µF-et?) Köszi. A hozzászólás módosítva: Márc 15, 2015
Találtam egy ilyen részt az IC adatlapjában. Nekem a 3 bekarikázott alkatrész D1,D2, és C Adj nincs az áramkörben.
Ha jól értem C Adj használata növeli a ripple rejection-t, ami nem tudom mi. A D2 csak C Adj miatt kellene, amúgy nem kell, ha nincs C Adj. Viszont a D1 lehet, amit írtál: "Diode D1 prevents CO from discharging thru the IC during an input short circuit." Vagyis D1 védi a CO (ami nekem 10000uF) IC-n kersztüli kisülését bemeneti rövidzár (vagyis az IC előtti, nem pedig utáni rövidzár esetén) De hogyan lenne az IC előtt rövidzár?
Szép napot.szükségem lenne gyorsan egy 4uf 450v nem polarizált kondira.Tudnák -e polarizált kondibol csinálni????köszi szépen
Nem lehet.
Sziasztok!
LED szalagból szeretnék párhuzamos bekötést. ___________ 1. ___________ 2. ___________ 3. ___________ 4. . . ___________ 10. Lényegében valahogy így mint a vonalak feljebb. Ezeket mivel, hogyan lehet összekötni? Forrasztani tudok, szerszám van. 10 db 40 cm hosszú LED-et szeretnék összekötni. Az érdekelne, hogyan kapcsoljam össze őket, hogy jól működjenek. Előre is köszönöm! István
A katalógusban ajánlások vannak, de nem kötelező kialakítani minden esetben, csak akkor ha számodra fontos valami, vagy épp olyan üzemállapotok vannak ami ellen ajánlják..
- A kiment terhelésének hirtelen megváltozására a stabilizátor nem tud azonnal reagálni. A 18-as ábrán pont ez látható. A stabilizátor úgy működik, hogy az R1 feszültségét összehasonlítja a belső referenciával, és a hibajel szerint nyitja-zárja a végtranyót. Ha a stabi kimenti feszültsége nem 1,2V, akkor a kimenti feszültség az R1/R2 osztó használatával van beállítva. Vagy is a kimenti feszültség mindig vissza van osztva 1,2V-ra. De nem csak a kimenti feszültség lesz leosztva, hanem a "hiba feszültség" (a kimenet változásai) is amennyivel eltér a kimenet a beállítottól. Ha kondit kötnek az R2-vel párhuzamosan, akkor az egyenáramot leosztja R1/R2, de a váltóáramot (kimenet hirtelen változásait) nem fogja leosztani az osztó. Ettől javul a szabályozás dinamikus viselkedése. Vagy is kisebbek lesznek a dinamikus feszültség változások a stabilizátor kimenetén. Ahogy a 18. ábra is mutatja. - A D2 dióda azért van alkalmazva, hogy a C2-ben tárolt töltés ne emelje fel az ADJ lábat a kimenet hirtelen rövidre zárása esetén. Hiszen az OUT és ADJ között van a hibajelerősítő bemenete. - A rövidzárat csak szemléltetés miatt említi az adatlap. A lényeg, hogy ha nagy kapacitású kondi van a kimeneten, akkor előfordulhat, hogy a kimenti feszültség később omlik össze, mint a bementi feszültség. Ekkor a stabilizátor végtranzisztorán visszafelé folyik az áram. És általában ez a bázison keresztül folyik át és ettől meghibásodhat a végtranyó, vagy meghajtója. Ezért kel a dióda, mert ebben az esetben azon keresztül folyik át az áram, és nem lesz az ellenirányú feszültség egy PN átmenet feszültségénél magasabb. VAgy is nem arra fog a viszáram folyni.
Köszönöm a gyors választ.
Hello! Ebből nem igazán lehet tudni mi is a célod. De..
A párhuzamos kötésnél a feszültségek azonosak, az áramok összegződnek. Tehát a szalagokat úgy kell bekötni, hogy minden szalag megkapja a pld. 12V feszültséget. Vagy is minden plusz kivezetést egy pontba kell kötni, mint ahogy a mínuszokat is. És erre a + - pontra kel a tápfeszültséget adni.
Sziasztok!
Erre a van valami ötletetek? Szerintem a kapcsoló kizárható, mert van 5kg-s és 40kg-s kutya is. Ugye fontos hogy minél vékonyabb legyen. Esetleg olyan megoldásra gondoltam mint a kapacitív vagy rezisztív érintőkèpernyőbeb de ez túl macerás. Vagy egy sima alu lemez lenne amire a kutya rálép, a lemezre egy fet gate-je lenne kötve, a test felé pedig egy pár megaohmos ellenállással lehúznám. Nem tudom ez mennyire lehet jó.
Köszi a gyors választ!
Jaj de kár, hogy egy mukkot sem értek belőle. ![]() Nagyon laikusként próbálom leírni és óvatosan hülyét csinálni magamból. Ha van 10 LED szalag párhuzamosan pár centi távolságra egymástól, akkor elég az egyik oldalon összekötni őket? Ha igen, akkor rengeteg vezeték lesz, amit egy pontban kell összekötni és azt mivel?
Visszaolvastam a válaszodat proli007 és lényegében te azt írtad amit vissza is kérdeztem, nem? Hogy igen, egy pontba kell befutniuk a végén a - és + nak is.
Sokat segítene, ha feltennél ide pár képet, például a led szalagod végeiről. Meg, ha megmondanád a ledek tápegységeinek tulajdonságait, vagy arról is fotót. A szalag RGB (színváltós) vagy egy színű? Lényeg a lényeg: a szalagok - részeit kösd össze, majd ezt a táp - részére. Ugyan így a + kivezetéseket is kösd össze, majd azt a + részére a tápnak.
|
Bejelentkezés
Hirdetés |




(( 










