Fórum témák

» Több friss téma
Fórum » Elektronikában kezdők kérdései
- Ez a felület kizárólag, az elektronikában kezdők kérdéseinek van fenntartva és nem elfelejtve, hogy hobbielektronika a fórumunk!
- Ami tehát azt jelenti, hogy a nagymama bevásárlását nem itt beszéljük meg, ill. ez nem üzenőfal!
- Kerülendő az olyan kérdés, amit egy másik meglévő (több mint 17000 van), témában kellene kitárgyalni!
- És végül büntetés terhe mellett kerülendő az MSN és egyéb szleng, a magyar helyesírás mellőzése, beleértve a mondateleji nagybetűket is!
Lapozás: OK   2518 / 4064
(#) zoka válasza nedudgi hozzászólására (») Márc 13, 2015 /
 
Szia! Jó lesz ez a Schottky cucc. A 12V tápot LM350-el 11,75V-ra lőttem be terheletlenül, 11,54V/1,13A; 11,45V/1,62A; 11,16V/2,2A és még 2,4A-nél is megvan 10,8V, ami még elég a működéshez, minden esetre a sima diódákkal már 1A-nál leesne 11V-ra...
A kész tápot beépítettem (a jobb oldali nagy trafó): Bővebben: Link
(#) IOsys hozzászólása Márc 13, 2015 /
 
Különböző kapacitású LI-ion akkukat köthetek párhuzamosan? Szeretném kiterjeszteni a nyomi kínai tabletem üzemidejét.
(#) zoka válasza proli007 hozzászólására (») Márc 13, 2015 /
 
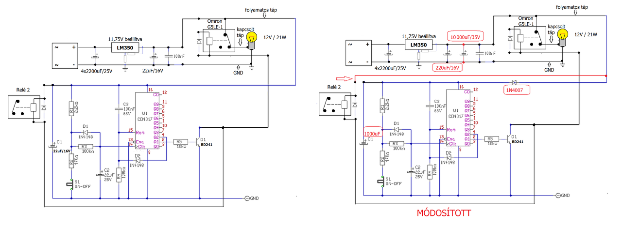
Szia! megépítettem EZT a kis indító áramkört, arról a tápról kapja a tápfeszültségét, aminek a kimenetét relével tudja be/ki kapcsolni. (BD241-el kapcsol két relét is). Terhelés nélkül nem volt gond, de, ha egy autóizzó van a relé után kötve (21W), akkor az indítás pillanatában kattan a relé, és "lenullázza" az áramkört, de nem bír bekapcsolni. Rájöttem, hogy az izzónak nagy az indítási árama, ezért a kis indító áramkör "alól kirántja a talajt" elvonja a tápját, és nem fog indítani. Ekkor a következőről ment: a táp 12V 3,33A 40VA, diódahíd 4db 8A Schottky, puffer 8800uF, stab LM350 beállítva 11,75V-ra, LM350 után 22µF kondi. Az indító áramkörben 220µF kondi.
Megpróbáltam 10000µF-et benyomtam a puffer mellé, de semmi, ezért kivettem... Megnöveltem az indító kondiját a paneljén 220µF-ről 1000-re, és egy diódán keresztül kötöm a tápba, hogy a táp ne tudja elvonni az indító áramkörtől a "már odaadott" tápot ( jól gondolom ?). Ekkor elindította az izzót, de olyan éppenhogy kerregve kattant be a két relé. Ezután fogtam a 10000µF-et betettem az LM350 kimenetére, és így értem el azt, hogy pöccre indul nagy indítási áramú terhelés alatt is. (Például a relé után kötöttem egy 10000µF-os kondit, ami lazán megakadályozta az indítást, de a módosítások után egyszerre indul, simán feltölti.)
(#) djblinddani válasza Mircsof hozzászólására (») Márc 13, 2015 /
 
Szia. köszönöm a gyors választ. Az egyik megvan szakadva, de a másikat akkor ki tudom mérni.
(#) nedudgi válasza djblinddani hozzászólására (») Márc 13, 2015 /
 
Ha megszakadt, attól még két méréssel nagyjából meg lehet határozni az értékét. Persze türelem, nyugodt kéz kell hozzá, hogy a szakadás helyétől mindkét kivezetés irányába végezz méréseket.
(#) proli007 válasza zoka hozzászólására (») Márc 13, 2015 /
 
Hello! Miket nem művelsz?.. De sok magyarázat helyett lerajzolhattad volna.
A 21W-os izzó névleges áramfelvétele, 1,75A. De induláskor ennem akár 5..10-szerese is lehet. Simán letérdel rá a 350-es.
Ha ekkora tranziensek vannak a tápon, akkor az IC tápját egy diódával le kellet volna választani és a C1 kondit megnövelni. Gondoskodni, hogy ne legyen földhurok a GND oldalon.
Mikor már működött, akkor a relé is várhatóan attól berregett, hogy nagy volt a szűretlenség.. Kondikat pedig kontaktusokkal nem kapcsolunk, mert az rövid úton eleszi a kapcsoló eszközt.
(#) proli007 válasza djblinddani hozzászólására (») Márc 13, 2015 /
 
Hello! A kapcsolási rajzon még van mit molyolni, mert a Q1-R6-D1 C3+dióda környékén valami nem így van..
(#) IOsys hozzászólása Márc 13, 2015 /
 
Helyes az a gondolatmenet, hogy 22Vac*gyök(2)=31Vdc-egyenirányítás = 30Vdc-nek nem kell 50V-os puffer, hanem elég 35V-os is?
(#) Bakman válasza IOsys hozzászólására (») Márc 13, 2015 /
 
Helyes.
(#) IOsys válasza Bakman hozzászólására (») Márc 13, 2015 /
 
Azért nem értettem, mert 36Vdc-hez 50V-os puffer volt megadva. Azért van ez, mert 35V és 50V elkok közt nem nagyon van más?
(#) Mircsof válasza IOsys hozzászólására (») Márc 13, 2015 /
 
Igen azért.
(#) IOsys válasza Mircsof hozzászólására (») Márc 13, 2015 /
 
Na legalább már jó felé kérdezgetek.
(#) zoka válasza proli007 hozzászólására (») Márc 13, 2015 /
 
Szia! Akkor inkább lerajzoltam... Hú, jó sok áramot vesz fel akkor. Egyébként nem izzót fogok vele kapcsolgatni, csak szerettem volna tesztelni. Így nehéz előre meghatározni, de összesen kb. 1000 vagy 2000µF-et fog tölteni a relé kapcsolása után (ahol most az izzó van). De azért nem baj ha lazán indítja. A kép jobb oldalán a módosítás, az IC panelja diódával leválasztva, kondija megnövelve 1000µF-re, a második relé nem az IC paneljéről kapja a pozitívot, hanem a tápról. A tápban további 10000µF a stab IC után. Mindezek hatására röhögve bekapcsolja a kérdéses izzót is, sőt még egy 12V 50W halogén izzót is beröffentett, bár ekkor már kerregett a relé amíg bemelegedett. De a valós körülmény majd max 2A áram lesz és 2000µF amit hirtelen tölteni kell, úgyhogy szerintem most bőven túl van méretezve.
(#) killbill válasza Sick-Bastard hozzászólására (») Márc 13, 2015 /
 
Az adatlap valoban azt irja, hogy ha 3.3V-rol jaratod a chip-et, akkor a Vusb-re is ra kell kotni a 3.3V-ot. Az atkotes helyett egyszerubb kiprobalni ugy, hogy a J1-et atrakod VCC5-re. Persze ilyenkor az SPI is 5V-os lesz. De legalabb a PC-s kapcsolatot ellenorizni tudod.
De az adatlap azt is irja, hogy a Vusb 3.0 es 3.6V kozott kell legyen. Nalad ez megvan.
A hozzászólás módosítva: Márc 13, 2015
(#) Peet19 hozzászólása Márc 13, 2015 /
 
Van valami különbség teljesítményben vagy terhelhetőségben az LM338T és az LM338K között a tokozáson és az árán kívül? Nem találtam a T -hez külön adatlapot. Ugyanaz mint a K -é.
(#) pisti hozzászólása Márc 13, 2015 /
 
Megépítettem a rajzon lévő kapcsolást és már a fototranzisztor előtti 1 K ellenállást 250 K-ra cseréltem, de a LED még mindig világít halványan (piros emelt fényű 3mm) még akkor is, ha letakarom.

foto.png
    
(#) koncsik03 válasza pisti hozzászólására (») Márc 13, 2015 /
 
Szia!
Lehet valamit elkötöttél, de én az alábbi rajzot javaslom. Nekem bevált.
(#) qvasz2 válasza Peet19 hozzászólására (») Márc 13, 2015 /
 
Egyazon adatlapon vannak, nincs külön lapjuk. Az igazi különbség az, hogy a TO3-asnak 1/4 akkora a hőellenállása, ezért sokkal jobban hűthető, így sokkal jobban terhelhető. Ráadásul kettő csavarral van szerelve, ezért jobban hozzásimul a bordához, míg a TO220-ast csak 1 csavar fogja, így nem is fekszik fel annyira rajta, rosszabb a hőátadása.
(#) sylvatica hozzászólása Márc 13, 2015 /
 
Sziasztok!
Olyan kérdésem lenne, hogy hogyan lehet megoldani autó utastér világítását ledszalagról( nem elhalványuló, csak egyszerűen ki-be kapcsolható), a probléma az hogy nem tudom milyen feszültségszabályozó áramkör kell hozzá(ami 12-14V-ról stabil 12V-ra szabályoz), ha valaki tud egy használható kapcsolási rajzot és mellé alkatrészlistát, megköszönném.
(#) kadarist válasza sylvatica hozzászólására (») Márc 13, 2015 /
 
Szia!
A 12V-os LED-szalagnak nem lesz semmi baja 14V-on, de ha nagyon precíz akarsz lenni, akkor egy 1-2 ohm-os ellenállást sorba köthetsz a szalaggal.
(#) Peet19 válasza qvasz2 hozzászólására (») Márc 13, 2015 /
 
Értem, köszi.
(#) Mircsof hozzászólása Márc 13, 2015 /
 
Sziasztok!
Szerintetek ez az IC a hall rész kiépítése nélkül hajlandó lenne meghajtani egy videofej motort? Bővebben: Link
A hozzászólás módosítva: Márc 13, 2015
(#) Bakman válasza qvasz2 hozzászólására (») Márc 13, 2015 /
 
Bővebben: Link Miért is ne TO-3 tokos félvezetőt.
A hozzászólás módosítva: Márc 13, 2015
(#) szarkazsolt hozzászólása Márc 13, 2015 /
 
Sziasztok!
Segítség kellene: Van egy "gyári" mozgásérzékelőm ami 12V-os relét húz be mozgásra.
De nagyon idegesít, hogy csendben nagyot kattan, szeretném ezt lecserélni, vettem is egy irf3205 vezérlőt, de sajnos most vettem észre, hogy a mozgásérzékelő reléjén a +12 állandó és a -12 van megszakítva. Az irf3205 viszont pont +12 volt vezérlést igényelne. Át lehet ezt "fordítani" valahogy ?
Nagyon köszönöm a segítséget!

irf3205.png
    
(#) pucuka válasza Bakman hozzászólására (») Márc 13, 2015 /
 
Nem azért nem, vagy alig gyártanak "őskori" TO3 tokozással, ahogy Attila86 gondolja, nagyon is jó az, csakhát drága, amennyi réz abban van. Inkább azt is kispórolják, így készült helyette a nyizege TO220.
(#) csabee95 hozzászólása Márc 14, 2015 /
 
Sziasztok!

Egy tükörreflexes fényképezővel szeretnék road movie-t készíteni. Az üzemidő akkuról nagyon kevés, az "akkumulátor formájú" autós tápegységgel pedig azok az aggályaim, hogy ha például lefullad az autó, akkor megszűnik az áramellátása. Az akku 7,2 voltos. Ha van egy szétvágni való után gyártott aksim amiről 10-20 percet simán üzemel felvétel közben és elő tudok állítani stabilizált 7,2 voltot, akkor megtehetem azt, hogy az aksinak a tokjában levezetek két vezetéket és párhuzamosan az akku csatlakozóira rákötöm a 7,2 voltot abban a reményben, hogy ha bármi miatt elmegy a delej, a kamera az akkuról működik tovább? A fényképezőnek nem lesz semmi baja?

A választ előre is köszönöm!
(#) ujfalusi válasza pucuka hozzászólására (») Márc 14, 2015 /
 
A két kivezetésen kívül hol van benne még réz?
(#) qvasz2 válasza csabee95 hozzászólására (») Márc 14, 2015 /
 
Idézet:
„ha például lefullad az autó, akkor megszűnik az áramellátása”

Én amit láttam autót, abban mindben volt akkumulátor, és attól, hogy leállítom a motort, attól még van 12V ugyan úgy, mint járó motornál.
Ha van egy 7,2V-os akkud, abból sehogy nem lesz stabilizált 7,2V-od, mert egy stabilizátornak is kell működési feszültség. Az autó aksijáról viszont gond nélkül tudsz 7,2V stabilizáltat készíteni, akár jár a motor, akár pedig áll!
(#) qvasz2 válasza ujfalusi hozzászólására (») Márc 14, 2015 /
 
Nagyon sokféle anyagból gyártottak, és gyártanak TO3-at, volt aminél a tokozás is réz ötvözet volt, volt aminél alu, és volt aminél vas. Mindenképpen sokkal több fém kell hozzá, mint a többi tokozáshoz, ezért drága az előállítása.
De nézd meg ma mi a trend: a TO220 hűtőzászlója ma már csak fólia vékonyságú, ami mindenre jó, csak hőátadásra, és mechanikai rögzítésre nem!
(#) ujfalusi válasza qvasz2 hozzászólására (») Márc 14, 2015 /
 
Azért a 99 % vasból van.
Következő: »»   2518 / 4064
Bejelentkezés

Belépés

Hirdetés
XDT.hu
Az oldalon sütiket használunk a helyes működéshez. Bővebb információt az adatvédelmi szabályzatban olvashatsz. Megértettem