Fórum témák

» Több friss téma
Fórum » Elektronikában kezdők kérdései
- Ez a felület kizárólag, az elektronikában kezdők kérdéseinek van fenntartva és nem elfelejtve, hogy hobbielektronika a fórumunk!
- Ami tehát azt jelenti, hogy a nagymama bevásárlását nem itt beszéljük meg, ill. ez nem üzenőfal!
- Kerülendő az olyan kérdés, amit egy másik meglévő (több mint 17000 van), témában kellene kitárgyalni!
- És végül büntetés terhe mellett kerülendő az MSN és egyéb szleng, a magyar helyesírás mellőzése, beleértve a mondateleji nagybetűket is!
Lapozás: OK   2529 / 4057
(#) kérdező válasza nedudgi hozzászólására (») Márc 29, 2015 /
 
Végül is relével is meg lehet oldani, csak azoknak meg kell egy táp, amit megoldok egy kondival. (A kapacitív ellenállást kihasználva) A relé tekercseknek váltó kell, vagy egyen?
A hozzászólás módosítva: Márc 29, 2015
(#) elektroncso válasza kérdező hozzászólására (») Márc 29, 2015 /
 
Attól függ, hogy milyen reléd van. Létezik váltó- és egyenfeszültségre is relé.
(#) kérdező válasza elektroncso hozzászólására (») Márc 29, 2015 /
 
Még nem vettem. Ha egyenre lesz való, akkor kap egy graetz-et is.
(#) elektroncso válasza kérdező hozzászólására (») Márc 29, 2015 /
 
Létezik 230V-os behúzótekercsű is szerintem. Akkor nem kell belső táp. Csak kérdés, hogy a potenciométer kapcsolója elő van-e készítve hálózati feszültség kapcsolására.
(#) Csupasz válasza kérdező hozzászólására (») Márc 29, 2015 /
 
A potméter kapcsolója valószínüleg nem bírja a 230V feszültséget kapcsolni ( rá szokták írni, mit bír ). Ha igen, nyugodtan betehetsz egy váltóáramú relét, amivel tudod a nagyobb áramot kapcsolni.
(#) norbertv99 hozzászólása Márc 29, 2015 /
 
Üdv,
Van egy - a képen is látható - kis csipogó hangszóróm. A kérdésem, hogu hogy tudnom ezt csipogásra bírni? Minél kevesebb feszültséggel szeretném üzemeltetni, 1-1,5 volttal, vagy akár kevesebbel. A lényeg, hogy csipogjon, például másodpercenként egyszer. Kapcsolási rajzot szeretnék kérni, ha valaki ismer ilyet

DSC_0222.JPG
    
(#) bviktor hozzászólása Márc 29, 2015 /
 
Sziasztok

Kisfiam kapott ajándékba egy távirányítós autót aminek nincs meg a távirányítója.Az autó egyébként mutatós darab,9.6v-os akkuval működik és az van az aljára írva hogy 40.685 mhz. Az autón lévő matricákon többek között a ZAP SYSTEM TR7893 felirat is látható.

A kérdésem hogy csak egy bizonyos távirányítóval megy van van más lehetőség is?Játszhat még vele a gyerkőc valaha vagy csak a műhely dísze lesz?

Természetesen ha kell szétszedem és fotózom a dolgokat ha az segít megoldást találni.
A hozzászólás módosítva: Márc 29, 2015
(#) Csupasz válasza bviktor hozzászólására (») Márc 29, 2015 /
 
Szia! Kellene keresned egy olyan távirányítót, ami 40.685 MHz-en üzemel. Az fogja vinni.
Ha ez egy minőségi modellautó, akkor hobbyboltban is érdeklődhetsz ilyen frekvenciájú távirányító után.
(#) mechanikus_villamos hozzászólása Márc 29, 2015 /
 
Helo!
Új vagyok itt, és a következőben szeretnèk segítsèget kèrni:
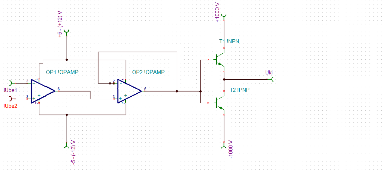
Egy olyan kapcsolást keresek, amelynek segítsègèvel egy hètköznapi (pl.: TL 071) műveleti erősítő kimeneti feszültsègeèt fel lehet 2000 V p-p -re (-1000 V - +1000 V) erősíteni (pl.: egy komplementer tranzisztorpárral, de bármely más megoldás is megfelelő).

Ha tudnátok segíteni azt nagyon megköszönnèm.
(#) reloop válasza mechanikus_villamos hozzászólására (») Márc 29, 2015 /
 
Szia! 2000V nem játék, mire is kellene?
(#) mechanikus_villamos hozzászólása Márc 30, 2015 /
 
Helo!
Egy ilyen eszköz tervezèse a házi feladat. Csak nem tudom hogy kezdjek neki.
(#) reloop válasza mechanikus_villamos hozzászólására (») Márc 30, 2015 /
 
Például feltranszformálod, ha váltakozófeszültség. Remélem csak elméleti szintű feladat.
(#) bviktor válasza Csupasz hozzászólására (») Márc 30, 2015 /
 
Szia

Köszi szépen,megpróbálok keríteni egy olyan távirányítót.Nem mai darab és annyira nem komoly az autó de nem is a legolcsóbb kínai/tescos játék.Találtam róla egy képet.(A piros színű az) Sőt még a távirányítóról is találtam,kiindulási alapnak jó lesz.

Köszi szépen a segítséget.
(#) mechanikus_villamos hozzászólása Márc 30, 2015 /
 
Valami hasonlóra gondoltam.
Szerintetek ez így működhet?
IC-nek pl a 2SC5612 IC-re gondoltam.
A hozzászólás módosítva: Márc 30, 2015
(#) Csupasz válasza bviktor hozzászólására (») Márc 30, 2015 /
 
Ez egy Nikko márkájú autó, ami elég ismert a modellezők között. Van ilyen modellező topik, vagy ott érdeklődj, ( vagy pl. az Apróban), hátha van valakinek.
Utánépíteni nem biztos hogy érdemes.
Vagy hobbybolt.
A Vaterán találtam is, 990Ft! De kérdezz rá, jó-e a frekije!
A hozzászólás módosítva: Márc 30, 2015
(#) kendre256 válasza mechanikus_villamos hozzászólására (») Márc 30, 2015 /
 
Nem működne. Illetve működne, de egy kicsit kisebb lenne a kimenőfeszültség, mint az IC kimenetén. A tranzisztorok emitterkövetőként működnének így.
(#) killbill válasza kendre256 hozzászólására (») Márc 30, 2015 /
 
Az also PNP tranzisztor emittere -1000V-on van. Nem hiszem, hogy ez mukodne. Ha jol lenne beteve a PNP tranzisztor, akkor igen. Persze akkor is csak ugy, ahogy te mondod, nem jonne ki belole a +/- 1000V, csak kb. +/- (4V) 11V.
A hozzászólás módosítva: Márc 30, 2015
(#) mechanikus_villamos hozzászólása Márc 30, 2015 /
 
Ha esetleg tudna segíteni benne valaki, hogy mi a helyes kapcsolási mód azt nagyon megköszönném.
(#) reloop válasza mechanikus_villamos hozzászólására (») Márc 30, 2015 /
 
Itt egy rajz ötletadónak. Próbáld meg a tranzisztoros rész jelenleg 11-szeres erősítését 200 fölé növelni!
(#) mechanikus_villamos válasza reloop hozzászólására (») Márc 30, 2015 /
 
Köszi szépen!
(#) _Petya_ válasza _Petya_ hozzászólására (») Márc 30, 2015 /
 
A fent leírt aktív műterhelést megépítettem, (kapcs.rajz, OPA:LM358, FET-ek: STP80NF10), szkóppal vizsgálom a műterhelésen átfolyó áramot (soros precíz sönt ellenálláson eső feszültséget), valamint a FET-ek gate-je és a GND közötti feszültségét.
Azt tapaszalom, hogy amint az átfolyó áram átlépi a 3A-t, valamint a FET-ek gate feszültsége a 4V-ot (az adatlap szerint a FET küszöb feszültsége VGSth = min 2V typ 3V max 4V), akkor a gate feszültség, és természetesen emiatt az átfolyó áram is elkezd oszcillálni, kb. 14 kHz-en.

Először arra gyanakodtam, hogy az OPA-kat tápláló 12V-os dugasztáp zaja lehet a bűnös, ezért beraktam egy 78L10-et (előtte 1uF, utána 100nF kondival), onnan van tápolva az OPA, és a bementen lévő potis feszültségosztó is innen kap tápot. Továbbra is gerjedt, így a kapcsolóüzemű dugasztáp helyett disszipatív labortápról hajtom (LM317+BD250 tranzisztor van benne), így sokkal simább a tápfeszültség, de mégis gerjed. Raktam az OPA táp lábaira közvetlenül egy 10 µF elkót, így sincs változás.

Van valami ötletetek, mi történhet, mitől gerjedhet az áramkör? Elméletileg a két FET-tel 100W-ot kellene tudnia, így kb. 33W-ig jó, mert utána gerjed. Köszi a tippeket előre is!
(#) mechanikus_villamos hozzászólása Márc 30, 2015 /
 
Előre is elnézést kérek mindenkitől, hogy ennyiszer zaklatok mindenkit a kérdéseimmel, de tényleg nagyon sokat segítetek nekem.

A kérdésem a következő lenne:
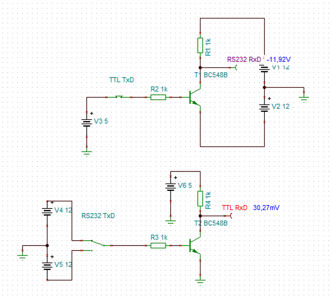
Az RS232 esetén a -3 és -25 V közötti feszültség jelenti a logikai 1 szintet, a +3 és +25 V közé eső feszültség jelenti a logikai 0 szintet.

Az alábbi kapcsoláson RS232-TTL konverter hogy áll elő a negatív feszültség, ha asszimetrikus a tápfeszültség (+3,3 V - +5V), illetve GND.

Illetve megpróbáltam én is készíteni egy RS232-TTL konvertert, a Tina szerint jó, de nagyon megköszönném, ha valaki rápillantana.

Bocsánatot kérek mindenkitől még egyszer a zavarásért, ég is a bőr a képemen, hogy ilyen kezdő kérdéseket nem tudok.
(#) Adam819 hozzászólása Márc 30, 2015 /
 
Üdv.
Valaki tudna nekem segíteni.Az RS232 port toldása galvanikus leválasztással.
Kell készíteni egy egységet, melynek bemenete a PC RS232-es portjára csatlakozik és kimenete galvanikus leválasztással,valós jelszintekkel tud működtetni olyan eszközöket, pl. PLC, amelyek a soros portról vezérelhetők,programozhatók. Kimeneti oldal tápellátása hálózati, analóg rendszerű(transzformátoros) és független a PC-től.
Ehez kéne nekem valami kapcsolási rajz vagy ilyesmi.

Válaszokat előre is köszönöm.
A hozzászólás módosítva: Márc 30, 2015
(#) ktamas66 válasza _Petya_ hozzászólására (») Márc 30, 2015 /
 
Mivel azon a ponton túl már nagy a FET erősítése begerjed az áramkör, ezért használnak több FET-et párhuzamosan. Ezzel én is játszottam innen kezdve. Ezért mondtam, hogy túl egyszerű a kapcsolás .
(#) pucuka válasza mechanikus_villamos hozzászólására (») Márc 30, 2015 1 /
 
Az RS232 eredetileg soros adatátvitelre készült kábelen. Minden kábelnek van kapacitása, és hogy ez ne tudjon feltöltődni, úgy kell az impulzusukat átvinni, hogy az átlag feszültségük mindenkor 0 V legyen. Ennek legegyszerűbb mósja a szimmetrikus +/- szintek használata. (eredetileg TTY
, távgépíeró ccélra találták ki)Ennek a TTL változata az RS232C, ez van a számítógép soros portján.
A konverter amit rajzoltál az vételnél működik, de arra kell vigyázni, hogy az előtét ellenállásnak akkorának kell lennie, hogy a tranzisztor lezárt BF diódájára a bázis visszáram figyelembe vételével a bázisra 5 V -nál nagyobb feszültség ne jusson. Ezt elég nehéz kézbentatrthatóan megoldani, bár elméletben működik, de a gyakorlatban bonyolultabban ildják meg.
Az adás iráyod egyszerűen nem műköfdik, mert a tranzisztor bázisának földre kötésével még a tranzisztor nyitva marad, a nagy BE feszültség miatt.
Tanulmányozz néhány RS232C - TTL szintillestsztő belső kapcsolási rajzát!
(#) _Petya_ válasza ktamas66 hozzászólására (») Márc 30, 2015 /
 
Igen, én is többet használnék, egyelőre kettővel próbálkozom. 300W a cél, tehát akkor a linken leírt 50W/FET nem igaz, tehát akkor ha egy FET-re kevesebb jut (kb 15W), akkor jó lehet ez az áramkör?
Tehát ha a VGHth max értéke (4V) alatt tartom a gate feszültséget, a gerjedés megakadályozása érdekében?
Mondjuk ekkor 20 db FET kellene, az azért kicsit húzós...
(#) ktamas66 válasza _Petya_ hozzászólására (») Márc 30, 2015 /
 
Nem, azért többet is ki lehet hozni, csak ezért többet is kell tenni a vezérlésben (én is kettőt használok). Raktam fel gyári megoldásokat, azokat tanulmányozva építettem az enyémet.
(#) Kapagerenda hozzászólása Márc 30, 2015 /
 
Sziasztok,
A felhúzó ellenálás mire van? Tippelek arra , hogy mondjuk egy mikrokontroller bemenet megtudja külömböztetni kapcsolgatáskor a tápfeszt a GND-től vagyis a logikai 1 et a 0- tól.
(#) proli007 válasza Kapagerenda hozzászólására (») Márc 30, 2015 /
 
Hello! Nem a mikrokontroller miatt van. Ha logikai szintet vinnél be valahova, akkor kétállású kapcsoló kellene, ami a L/H szintet adja. Felhúzó ellenállással, csak egy-áramkörös kell, mert ha a kapcsoló nyitott, az ellenállás miatt a szint magas, ha zárt, akkor meg alacsony.
(#) _Petya_ válasza ktamas66 hozzászólására (») Márc 30, 2015 /
 
Köszi! Nézem a rajzokat amiket linkeltél, pl ezt itt: Bővebben: Link
Itt alapvetően ugyanaz a működési elve az áramköznek, csak egy OPA-val két párhuzamos FET-et hajt, gondolom azért jobb ha egy FET-re egy OPA jut, szóval ebben a tekintetben az enyém még jobb is, jól gondolom? (És akkor nem is kellenek az 1K-k a FET-ek gate-jére...)
A visszacsatoláson a soros ellenállás és a 1nF kondi zavarvédelmet szolgál? A szabályzó jel előállításánál a sima feszosztó helyett valami TL431-el felépített megoldás segíthet csökkenteni a gerjedést? Az SPI-s DAC talán kihagyható, hiszen nem akarom digitálisan szabályozni. Megpróbálnám azt a feszültségkövetőt is beletenni, szerinted attól is javulhat a stabilitás?
Más különbséget nem igazán látok a két megoldás között, vagy tévednék? Köszi a segítséget!

Egyébként, nem zavarok itt ezekkel a kérdésekkel? Vagy inkább menjünk át a Műterhelés topicba?
Következő: »»   2529 / 4057
Bejelentkezés

Belépés

Hirdetés
XDT.hu
Az oldalon sütiket használunk a helyes működéshez. Bővebb információt az adatvédelmi szabályzatban olvashatsz. Megértettem