Fórum témák
» Több friss téma |
- Ez a felület kizárólag, az elektronikában kezdők kérdéseinek van fenntartva és nem elfelejtve, hogy hobbielektronika a fórumunk!
- Ami tehát azt jelenti, hogy a nagymama bevásárlását nem itt beszéljük meg, ill. ez nem üzenőfal! - Kerülendő az olyan kérdés, amit egy másik meglévő (több mint 17000 van), témában kellene kitárgyalni! - És végül büntetés terhe mellett kerülendő az MSN és egyéb szleng, a magyar helyesírás mellőzése, beleértve a mondateleji nagybetűket is!
Végül is relével is meg lehet oldani, csak azoknak meg kell egy táp, amit megoldok egy kondival. (A kapacitív ellenállást kihasználva) A relé tekercseknek váltó kell, vagy egyen?
A hozzászólás módosítva: Márc 29, 2015
Attól függ, hogy milyen reléd van. Létezik váltó- és egyenfeszültségre is relé.
Még nem vettem. Ha egyenre lesz való, akkor kap egy graetz-et is.
Létezik 230V-os behúzótekercsű is szerintem. Akkor nem kell belső táp. Csak kérdés, hogy a potenciométer kapcsolója elő van-e készítve hálózati feszültség kapcsolására.
A potméter kapcsolója valószínüleg nem bírja a 230V feszültséget kapcsolni ( rá szokták írni, mit bír ). Ha igen, nyugodtan betehetsz egy váltóáramú relét, amivel tudod a nagyobb áramot kapcsolni.
Üdv,
Van egy - a képen is látható - kis csipogó hangszóróm. A kérdésem, hogu hogy tudnom ezt csipogásra bírni? Minél kevesebb feszültséggel szeretném üzemeltetni, 1-1,5 volttal, vagy akár kevesebbel. A lényeg, hogy csipogjon, például másodpercenként egyszer. Kapcsolási rajzot szeretnék kérni, ha valaki ismer ilyet
Sziasztok
Kisfiam kapott ajándékba egy távirányítós autót aminek nincs meg a távirányítója.Az autó egyébként mutatós darab,9.6v-os akkuval működik és az van az aljára írva hogy 40.685 mhz. Az autón lévő matricákon többek között a ZAP SYSTEM TR7893 felirat is látható. A kérdésem hogy csak egy bizonyos távirányítóval megy van van más lehetőség is?Játszhat még vele a gyerkőc valaha vagy csak a műhely dísze lesz? ![]() Természetesen ha kell szétszedem és fotózom a dolgokat ha az segít megoldást találni. A hozzászólás módosítva: Márc 29, 2015
Szia! Kellene keresned egy olyan távirányítót, ami 40.685 MHz-en üzemel. Az fogja vinni.
Ha ez egy minőségi modellautó, akkor hobbyboltban is érdeklődhetsz ilyen frekvenciájú távirányító után.
Helo!
Új vagyok itt, és a következőben szeretnèk segítsèget kèrni: Egy olyan kapcsolást keresek, amelynek segítsègèvel egy hètköznapi (pl.: TL 071) műveleti erősítő kimeneti feszültsègeèt fel lehet 2000 V p-p -re (-1000 V - +1000 V) erősíteni (pl.: egy komplementer tranzisztorpárral, de bármely más megoldás is megfelelő). Ha tudnátok segíteni azt nagyon megköszönnèm.
Szia! 2000V nem játék, mire is kellene?
Helo!
Egy ilyen eszköz tervezèse a házi feladat. Csak nem tudom hogy kezdjek neki.
Például feltranszformálod, ha váltakozófeszültség. Remélem csak elméleti szintű feladat.
Szia
Köszi szépen,megpróbálok keríteni egy olyan távirányítót.Nem mai darab és annyira nem komoly az autó de nem is a legolcsóbb kínai/tescos játék.Találtam róla egy képet.(A piros színű az) Sőt még a távirányítóról is találtam,kiindulási alapnak jó lesz. ![]() Köszi szépen a segítséget.
Valami hasonlóra gondoltam.
Szerintetek ez így működhet? IC-nek pl a 2SC5612 IC-re gondoltam. A hozzászólás módosítva: Márc 30, 2015
Ez egy Nikko márkájú autó, ami elég ismert a modellezők között. Van ilyen modellező topik, vagy ott érdeklődj, ( vagy pl. az Apróban), hátha van valakinek.
Utánépíteni nem biztos hogy érdemes. Vagy hobbybolt. A Vaterán találtam is, 990Ft! De kérdezz rá, jó-e a frekije! A hozzászólás módosítva: Márc 30, 2015
Nem működne. Illetve működne, de egy kicsit kisebb lenne a kimenőfeszültség, mint az IC kimenetén. A tranzisztorok emitterkövetőként működnének így.
Az also PNP tranzisztor emittere -1000V-on van. Nem hiszem, hogy ez mukodne. Ha jol lenne beteve a PNP tranzisztor, akkor igen. Persze akkor is csak ugy, ahogy te mondod, nem jonne ki belole a +/- 1000V, csak kb. +/- (4V) 11V.
A hozzászólás módosítva: Márc 30, 2015
Ha esetleg tudna segíteni benne valaki, hogy mi a helyes kapcsolási mód azt nagyon megköszönném.
Itt egy rajz ötletadónak. Próbáld meg a tranzisztoros rész jelenleg 11-szeres erősítését 200 fölé növelni!
Köszi szépen!
A fent leírt aktív műterhelést megépítettem, (kapcs.rajz, OPA:LM358, FET-ek: STP80NF10), szkóppal vizsgálom a műterhelésen átfolyó áramot (soros precíz sönt ellenálláson eső feszültséget), valamint a FET-ek gate-je és a GND közötti feszültségét.
Azt tapaszalom, hogy amint az átfolyó áram átlépi a 3A-t, valamint a FET-ek gate feszültsége a 4V-ot (az adatlap szerint a FET küszöb feszültsége VGSth = min 2V typ 3V max 4V), akkor a gate feszültség, és természetesen emiatt az átfolyó áram is elkezd oszcillálni, kb. 14 kHz-en. Először arra gyanakodtam, hogy az OPA-kat tápláló 12V-os dugasztáp zaja lehet a bűnös, ezért beraktam egy 78L10-et (előtte 1uF, utána 100nF kondival), onnan van tápolva az OPA, és a bementen lévő potis feszültségosztó is innen kap tápot. Továbbra is gerjedt, így a kapcsolóüzemű dugasztáp helyett disszipatív labortápról hajtom (LM317+BD250 tranzisztor van benne), így sokkal simább a tápfeszültség, de mégis gerjed. Raktam az OPA táp lábaira közvetlenül egy 10 µF elkót, így sincs változás. Van valami ötletetek, mi történhet, mitől gerjedhet az áramkör? Elméletileg a két FET-tel 100W-ot kellene tudnia, így kb. 33W-ig jó, mert utána gerjed. Köszi a tippeket előre is!
Előre is elnézést kérek mindenkitől, hogy ennyiszer zaklatok mindenkit a kérdéseimmel, de tényleg nagyon sokat segítetek nekem.
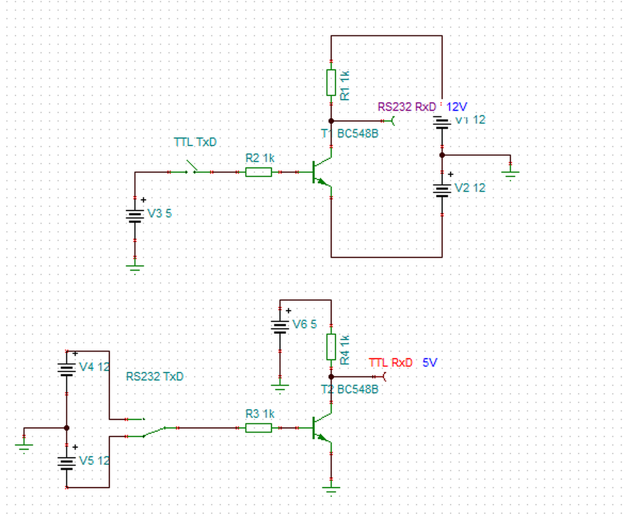
A kérdésem a következő lenne: Az RS232 esetén a -3 és -25 V közötti feszültség jelenti a logikai 1 szintet, a +3 és +25 V közé eső feszültség jelenti a logikai 0 szintet. Az alábbi kapcsoláson RS232-TTL konverter hogy áll elő a negatív feszültség, ha asszimetrikus a tápfeszültség (+3,3 V - +5V), illetve GND. Illetve megpróbáltam én is készíteni egy RS232-TTL konvertert, a Tina szerint jó, de nagyon megköszönném, ha valaki rápillantana. Bocsánatot kérek mindenkitől még egyszer a zavarásért, ég is a bőr a képemen, hogy ilyen kezdő kérdéseket nem tudok.
Üdv.
Valaki tudna nekem segíteni.Az RS232 port toldása galvanikus leválasztással. Kell készíteni egy egységet, melynek bemenete a PC RS232-es portjára csatlakozik és kimenete galvanikus leválasztással,valós jelszintekkel tud működtetni olyan eszközöket, pl. PLC, amelyek a soros portról vezérelhetők,programozhatók. Kimeneti oldal tápellátása hálózati, analóg rendszerű(transzformátoros) és független a PC-től. Ehez kéne nekem valami kapcsolási rajz vagy ilyesmi. Válaszokat előre is köszönöm. A hozzászólás módosítva: Márc 30, 2015
Mivel azon a ponton túl már nagy a FET erősítése begerjed az áramkör, ezért használnak több FET-et párhuzamosan. Ezzel én is játszottam innen kezdve. Ezért mondtam, hogy túl egyszerű a kapcsolás
.
Az RS232 eredetileg soros adatátvitelre készült kábelen. Minden kábelnek van kapacitása, és hogy ez ne tudjon feltöltődni, úgy kell az impulzusukat átvinni, hogy az átlag feszültségük mindenkor 0 V legyen. Ennek legegyszerűbb mósja a szimmetrikus +/- szintek használata. (eredetileg TTY
, távgépíeró ccélra találták ki)Ennek a TTL változata az RS232C, ez van a számítógép soros portján. A konverter amit rajzoltál az vételnél működik, de arra kell vigyázni, hogy az előtét ellenállásnak akkorának kell lennie, hogy a tranzisztor lezárt BF diódájára a bázis visszáram figyelembe vételével a bázisra 5 V -nál nagyobb feszültség ne jusson. Ezt elég nehéz kézbentatrthatóan megoldani, bár elméletben működik, de a gyakorlatban bonyolultabban ildják meg. Az adás iráyod egyszerűen nem műköfdik, mert a tranzisztor bázisának földre kötésével még a tranzisztor nyitva marad, a nagy BE feszültség miatt. Tanulmányozz néhány RS232C - TTL szintillestsztő belső kapcsolási rajzát!
Igen, én is többet használnék, egyelőre kettővel próbálkozom. 300W a cél, tehát akkor a linken leírt 50W/FET nem igaz, tehát akkor ha egy FET-re kevesebb jut (kb 15W), akkor jó lehet ez az áramkör?
Tehát ha a VGHth max értéke (4V) alatt tartom a gate feszültséget, a gerjedés megakadályozása érdekében? Mondjuk ekkor 20 db FET kellene, az azért kicsit húzós...
Nem, azért többet is ki lehet hozni, csak ezért többet is kell tenni a vezérlésben (én is kettőt használok). Raktam fel gyári megoldásokat, azokat tanulmányozva építettem az enyémet.
Sziasztok,
A felhúzó ellenálás mire van? Tippelek arra , hogy mondjuk egy mikrokontroller bemenet megtudja külömböztetni kapcsolgatáskor a tápfeszt a GND-től vagyis a logikai 1 et a 0- tól.
Hello! Nem a mikrokontroller miatt van. Ha logikai szintet vinnél be valahova, akkor kétállású kapcsoló kellene, ami a L/H szintet adja. Felhúzó ellenállással, csak egy-áramkörös kell, mert ha a kapcsoló nyitott, az ellenállás miatt a szint magas, ha zárt, akkor meg alacsony.
Köszi! Nézem a rajzokat amiket linkeltél, pl ezt itt: Bővebben: Link
Itt alapvetően ugyanaz a működési elve az áramköznek, csak egy OPA-val két párhuzamos FET-et hajt, gondolom azért jobb ha egy FET-re egy OPA jut, szóval ebben a tekintetben az enyém még jobb is, jól gondolom? (És akkor nem is kellenek az 1K-k a FET-ek gate-jére...) A visszacsatoláson a soros ellenállás és a 1nF kondi zavarvédelmet szolgál? A szabályzó jel előállításánál a sima feszosztó helyett valami TL431-el felépített megoldás segíthet csökkenteni a gerjedést? Az SPI-s DAC talán kihagyható, hiszen nem akarom digitálisan szabályozni. Megpróbálnám azt a feszültségkövetőt is beletenni, szerinted attól is javulhat a stabilitás? Más különbséget nem igazán látok a két megoldás között, vagy tévednék? Köszi a segítséget! Egyébként, nem zavarok itt ezekkel a kérdésekkel? Vagy inkább menjünk át a Műterhelés topicba? |
Bejelentkezés
Hirdetés |
















