Fórum témák
» Több friss téma |
- Ez a felület kizárólag, az elektronikában kezdők kérdéseinek van fenntartva és nem elfelejtve, hogy hobbielektronika a fórumunk!
- Ami tehát azt jelenti, hogy a nagymama bevásárlását nem itt beszéljük meg, ill. ez nem üzenőfal! - Kerülendő az olyan kérdés, amit egy másik meglévő (több mint 17000 van), témában kellene kitárgyalni! - És végül büntetés terhe mellett kerülendő az MSN és egyéb szleng, a magyar helyesírás mellőzése, beleértve a mondateleji nagybetűket is!
Mivel én a tápot is az UTP-vel viszem, így 4 ér kell/elég, az UTP ben amúgy is páronként össze vannak sodorva, és ha már ott vannak páronként egybe forrasztom, de van olyan is ahol a felesleges erek szabadon vannak. Hogy melyik/hogyan jobb azt majd a nálam hozzáértőbbek, talán elmondják. Nálam zavarforrások nincsenek, valószínűleg zajosabb környezetben szakszerűbben kell szerelni...
Sziasztok!
Van egy gitárerősítőm, és valószínűleg tönkretettem. Na most szétszereltem, ránézésre nem tűnik bonyolultnak. Jó persze maga a kapcsolás biztos az, de megszámoltam, van benne 4 db 6 lábas IC, 4 db tranzisztor, kb. 20 kondenzátor, és 30 db ellenállás/dióda. Meg egy 220v-os trafó, és pár potméter. Tehát maguk az alkatrészeket tekintve nem nehéz. A kérdésem az lenne hogy van multiméterem, és egy oszcilloszkópom, hogyan tudnám letesztelni az alkatrészeket? Azt a tanácsot kaptam hogy valószínű a végfok ment tönkre. Az IC-ket úgy gondoltam letesztelni hogy van egy labortápom, pár mA rákapcsolok a tápjára, a földet is bekötöm, majd megnézem a neten hogy milyen IC, mit is kéne tudnia, és multiméterrel egyszerűen kimérem. De a többi alkatrész? Nincs erre a neten vmi táblázat hogy ezeket az egyszerű alkatrészeket hogyan tudnám letesztelni? Köszönöm a megtiszetelő válaszokat.
Esetleg onewire (1-wire)? Ez egy i2c szerű protokoll, csak lassabb és nagyobb távolságra, egy buszra feldobálod a perifériáidat és hali. Az UART szerintem point2point protocol, szóval 5 uart adó-vevőt lógatsz a master-re, vagy kapcsolgatnod kell, vagy "hakkolnod" sw-esen.
Szuper... ez lett volna a következő kérdésem hogy hogyha ott viszem a tápot akkor vajon zavar e?
De ezek szerint nállad nem, akkor merem énis igy tervezni!
Az adatátviteli sebesség nem lenne kritikus... inkább a fejem sebessége, mert az UART ba és az i2c be is csak most kezdtem belemászni! nem biztos hogy mernék beleugrani most egy harmadik protokolba!
Meg aztán Bakmantól kaptam egy nagyon jó címzési módszert! És igy nem gond a sw címzés!
Az a címzés érdekelne engem is.
Az 1-wire átvitel tulajdonképpen kettő, a jel, meg a föld, ha már kettő, akkor tápvonal. Ha tápvonal, akkor van hullámimpedanciája (lezárások) és van csillapítása.
Most már csak az a kérdés, hogy a legmagasabb átviendő frekvencia (jelsebesség) hullámhossza, és a kábel (vezeték) hossz milyen viszonyban van egymással. Amíg ez a viszony nagy addíg nincs is nagy baj. Az I2C, és a 1.wire is rövid távra, viszonylag kis sebességre jó, ezért készüléken belül használatosak. Ilyenkor nem nagyon számít a lezárások (illesztések) hiánya, az impulzusok jelalak torzulása sem jelentős.A buszos adatátvitel rövid távra jó, hosszabb távolságokra bonyolultabb protokoll, és hálózat kell. Több (száz)méteres tápvezetékek kapacitása, és soros induktivitása is jelentős, ezért ezeket már néhány MHz -es felső határfrekvencia felett összemérhető a hullámhosszal, ami nagy torzításokat visz az átvitt jelbe, ami leginkább a fel, és lefutási idők növekedésében látszik, ezért a jelek elég gyorsan az egyszerű komparálás miatt felismerhetetlenek lesznek. A csavart érpár (kábelekben érnégyes) jelentős kapacitású, a hullámimpedanciája érvastagságtól függően 135 - 150 ohm. A másik, amire ügyelni kell, hogy az ilyen nagytávolságú átvitelnél a kábel kapacitását az átvitt impulzusok egyenáramú összetevője feltölti, ezért vonali kódolást kell alkalmazni. Ez a kódolás egyben hibajavító felismerő kódolás is. Persze ez néhány méter esetén még nem nagy probléma, viszont 10 - 20 m felett már lehet. Erre találták ki eredetileg az RS232, -t (+/- 12 V) távgépíró (nem túl nagy sebességű átvitrlre. A hozzászólás módosítva: Feb 3, 2018
Üdv,
egy elektronikában kezdőnek tudnátok ajánlani egy lehetőleg ingyenes áramköri szimulátort? Lehet valamilyen online szimulátor vagy valamilyen Windowsos program. A lényeg az lenne, hogy könnyen kezelhető legyen.
Sziasztok!
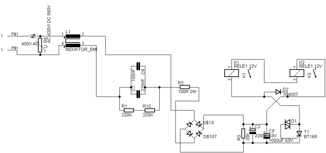
A Skori féle lágyindítóval akadtak gondjaim. 400V-os tápfeszültségről kéne működjön, de egy olyan gondom van vele, hogy az R2 ellenállás időnként megszakad. Próbáltam 2W és 3W-os ellenállásokkal is, de egy idő után mindegyik tönkrement. A tesztelés során próbálok minden problémát kiszűrni, hogy a működés közben nehogy valami gond legyen, így többször egymás utáni ki-be kapcsolást is próbáltam, pl. pillanatnyi áramszünetet imitálva, ekkor szokott az R2 ellenállás átmenni szakadásba. Valószínűleg a bekapcsolási tranziens miatt a C6 C7 kondik okozzák. Mit lehet kezdeni? Próbáltam 2db 100R 2W ellenállás sorban, 68R 3W, 2db 220R 2W sorban. Mindegyik megszakadt, jelenleg egy régi típusú (talán remix, kék színű 71R ellenállás van benne jelenleg ez még működik). Elég ciki lenne, ha menet közben mégis csak megszakadna az R2 ellenállás, jó lenne ezt valahogy kivédeni. Valami ötlet? Esetleg egy kis értékű ellenállás vele párhuzamosan (1-10nF)? A kapcsolási rajz lényegi részét mellékeltem.
A 1-wire eredetileg ugyan tényleg rövid távra lett kitalálva, aztán kinőtte magát. Idézem:
Idézet: „Network weight is limited by the ability of the cable to be charged and discharged quickly enough to satisfy the 1-Wire protocol. A simple resistor pullup has a weight limitation of about 200m. Sophisticated 1-Wire master designs have overcome this limitation by using active pullups, that provide higher currents under logic control and have extended the maximum supportable weight to over 500m.” Bővebben: Link
Én az LTSpice-t használom. A kezelése annyira nem triviális, de youtube-on találsz egy csomó tutorial-t,
Tina-TI. A Texas Intrument ajanlja, es ajandek. Talan regisztralni kell.
Szép estét!
Az hogy egy egyenirányító diódán hány volt esik, az az adatlapjának melyik "rublikája"? Illetve lérezhet e hogy egy PB112E diódahídon átvezetett AC 10.7V-ból DC 8.8v lesz csak?
UF, azaz Forward voltage, Voltage drop, nyitófeszültség, Durchlasspannung.
Ez az érték függ az átfolyó áramtól, és a réteghőmérséklettől is. A diódahídban 2-2 dióda van "sorbakötve" a terheléssel, persze elég kacifántos módon.
Valamint hogy van-e utána kondenzátor, és milyen műszerrel méri
Valaki el tudná magyarázni egy ilyen dugóba hogy lehet belehúzni az árnyékolt kábel?
Tudtommal manapság két lépésben oldják meg. Először egy F csatlakozót raknak a vezeték végére, utána pedig rácsavarják az antennacsatlakozó apa, vagy anya részét.
Tegyél rá egy pufferkondit, mert a diódahíd után az még nem kimondottan egyenáram,
csak egy 100Hz -es impulzusfeszültség, tulajdonképpen a színuszhullám két fél periódusa. Azt a multimétered meg nem tudja megmérni DC állásban pontosan... A hozzászólás módosítva: Feb 4, 2018
Elvileg az árnyékoló harisnyát vissza kell hajtanod a kábel fehér köpenyére, a belső meleg eret a szigetelésével együtt megfelelő hosszúságúra kell szabnod, majd a végét le is kell blankolnod. Utána már csak rá kell húzni az egész csatlakozót. Hasonlóan mint a csavaros F csatlakozóknál.
Szerintem. Sosem láttam még ilyen csatlakozót, de én így próbálnám.
Sziasztok! Elektronikai műszerész segítségét szeretném kérni.
A képen egy mikrosütő vezérlőpanele látható. A sütő tetejére sikerült egy pohár kávét úgy rátenni, hogy az felborult és "természetesen" az előlap burkolata mögött lapuló panelen is végigcsorgott belőle egy kevés. Azóta ahogy bedugom a konnektorba, állandó enyhe égett szaga van és folyamatosan világít a sütőtér lámpája, illetve ha melegítek vele, akkor a lámpa változó intenzitással, hunyorogva világít, egyébként működik minden funkciója. A három képen először egyben az egész panel, másik kettőn meg két olyan részlet szerepel, ahol kisebb égésnyomok is láthatók. Maga a sütő bazinehéz (30 kg), amit a tisztelt futár úr annakidején a házhozszállításkor (Jófogáson vettem) már elejtette, tehát a burkolata sérült. A feladó egy vékony kartondobozban küldte el, amin kívülről egyáltalán nem látszott, hogy amit átveszek, azt előtte összetörték. A GLS természetesen hárított, hiszen átvettem, a feladó meg leszarja. Szóval ilyen előzmények után az elejtés ellenére tökéletesen működött vagy két hónapig, amikor ezt a bénaságot a kávéval sikerült elkövetnem. A nagy súly és a törött burkolat miatt - ha nem muszáj - nem szállítanám az egész sütőt. Elképzelhető az, hogy a képek alapján megállapítható, mit kellene a panelen cserélni, vagy javítani? Nem vagyok gazdag ember (ezért vettem használtat) nagyon szeretném megmenteni, ha lehet. Budapesttől 25 km-re élek, hetente kb kétszer a munkám miatt bemegyek a városba is, a panelt tudom hozni-vinni. Teljesen laikus vagyok, előre is köszönöm, ha segít valaki!
Üdv! Létezik, hogy több mint 100 MB-os a fájl?
Üdv! Lépcsősre kell vágni a véget. A csupasz belső ér, az kb 8-10 mm, az érszifetelés, kb 1-2mm. A következő az árnyékolás, ami kb 5-7 mm. HA elzaláltad a méreteket, és az árnyékolást hátrahúzod a külső szigetelésre, rá tudod tekerni a csatlakozót.
Nagyot!
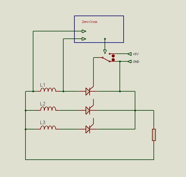
Mellékletben egy vázlat egy teljesítményszabályzóról, illetve annak harmadáról. A dolog tökéletesen működik fázisonként külön-külön. Ha mindhárom szekunder tekercset bekapcsolom a rendszerbe, akkor a kimenő feszültség növelésekor (a nullátmenetek és a gyújtások közötti idők csökkentésekor) egy ponton túl már igen érdekes a kimeneti feszültség, lásd melléklet, 04-es kép. A három fázis valóban három fázis, 180 fokokkal eltolva egymástól. Mindhárom tirisztor külön van vezérelve, a vezérlések és a nullátmenet detektálások galvanikusan el vannak választva egymástól. Ez így normális vagy a vezérlést kell átalakítani?
Tenyleg 180 fok? Mert a 3 fazis a 120 lenne.
El tudom kepzelni, hogy az a baj, hogy amikor az egyik tirisztoron folyik aram, es te adsz egy gyujtas impulzust a kovetkezo fazis tirisztoranak, akkor az nem gyujt be, hiszen a masik tirisztoron is folyik az aram. Szerintem ezen tartosabb (hosszabb) gyujtas segitene.
Sziasztok!
Beépítettem a potmétert végre az állomásba és azt tapasztaltam, hogy 240-480 fok között lehet így állítani a kívánt hőfokot a leírás szerinti 50-450 helyett. Az lenne a kérdésem, hogy vajon lehet-e állítani rajta? |
Bejelentkezés
Hirdetés |






















