Fórum témák
» Több friss téma |
- Ez a felület kizárólag, az elektronikában kezdők kérdéseinek van fenntartva és nem elfelejtve, hogy hobbielektronika a fórumunk!
- Ami tehát azt jelenti, hogy a nagymama bevásárlását nem itt beszéljük meg, ill. ez nem üzenőfal! - Kerülendő az olyan kérdés, amit egy másik meglévő (több mint 17000 van), témában kellene kitárgyalni! - És végül büntetés terhe mellett kerülendő az MSN és egyéb szleng, a magyar helyesírás mellőzése, beleértve a mondateleji nagybetűket is!
Tisztelt Fórumozók!
Előre is elnézést a pontatlan illetve slendrián megfogalmazásért, amatőr vagyok. A kérdésem: Adott egy 220v-os feszültségről működő eszközöm amit be szeretnék kapcsolni, ennek van egy dugója amit be tudok dugni a konnektorba. Van két szenzorom már készre épített "dobozos" kivitelek, amik adott esetben egy konnektorba 220v-ot küldenek, ha érzékelnek valamit, illetve egy programozható vezérlőm, ami szintén 220v-ot küld egy konnektorba, ha éppen aktivizálni szeretne valamit. Tehát van a bekapcsolandó eszközöm és három konnektorom, ahol áramok jelenhetnek meg és kapcsolnák be a bekapcsolandó eszközömet. Létezik-e valami olyan eszköz, amibe belevezetem mindhárom konnektor tartalmát /ha van áram, ha nincs/ és bárhol is jelenjen meg az áram, akár több helyről is egyszerre, bekapcsolja az eszközömet. Elnézést a nem konkrét megfogalmazásért. Nagyon szeretném ha valaki tudna segíteni! Üdvözlettel! log A hozzászólás módosítva: Jún 4, 2018
Pedig a megfogalmazás fontos lenne, mert én bizony nem pontosan értem mit is szeretnél.
A hozzászólás módosítva: Jún 4, 2018
Akkor próbálok érthetőbb lenni: arra gondolok, hogy egy lámpa három vezetékre van rákötve amiken van egy-egy kapcsoló és három külön ember kapcsolgatja fel illetve le a saját kapcsolójával. van olyan eset amikor már valaki felkapcsolta, de még egy, de akár a harmadik is megnyomja a kapcsolót. Ilyenkor természetesen azt várom el, hogy ha minimum egy felkapcsolja, akkor égjen, de ha többen is, akkor se történjen semmi probléma, illetve természetesen ha senki sem, akkor ne égjen. Ezt a gyakorlatban milyen áramkörrel tudom megvalósítani?
Hello! Gondolom a lámpa mint példa csak a működés megértését szolgálja.
A probléma megoldható pld. három ilyen kontaktorral. Vagy is ez három relé, amit kapcsolnak a jelzések külön-külön. Az érintkezői pedig párhuzamosan be van kötve. Egy fix konnektor kell, aminek feszültségét kapcsolja majd a három relé rá a fogyasztóra. Így bármely relé meghúz a fogyasztó feszültséget kap. De mivel így tetted fel a kérdést, lehet a bekötést nem Neked kellene megvalósítani, hogy a biztonság is sértetlen maradjon.. (Mondjuk nem jó típust linkeltem be, mert nem "kettő nyitó", hanem "kettő záró " érintkező kell!..) 2NO típusúra van szükség.. A hozzászólás módosítva: Jún 4, 2018
Köszönöm a válaszokat.Igen, ez egy jó közelítő példa és igen, jogos az észrevétel, hogy nem én kellene megvalósítsam, de elég makacs és önfejű vagyok és még sorolhatnám, ezért én kellene ezt megépítsem. És szépen gusztusosan szeretném mindezt kivitelezni. De még egyszer: köszönöm a válaszokat
Még egy kérdés: helyesen értelmezem-e, hogy a megfogalmazásodban a "kapcsolnak a jelzések" a külön három megjelenő 220v, és a relék behúzott állapota addig áll fenn, amíg ezek a "jelzések" meg nem szűnnek, mivel a kapcsolók nem csak egy pillanatnyi jelet fognak adni, hanem folyamatosan be, illetve kikapcsolt állapotban lesznek....
Természetesen amíg a relé tekercse feszültséget kap, addig a kontaktusai zárva vannak.
Lerajzoltam, hogyan kell bekötni a reléket (kontaktorokat).
Sziasztok.
Áramláskapcsoló kell bekötnöm a szivattyút meg a 220V-ot, az alábbi rajz alapján. Elég egyszerű, mégsem akarja indítani a szivattyút. U és V mindkét helyzetben kipróbálva, többet nem igen tudok variálni. Valakinek ötlete? A szivattyú jó, simán a konnektorba dugva azonnal indul. Kösz!
Szia!
A LED-ek mutatnak valamilyen jelzést?
Üdv.
Közben megoldódott: a sok mozgatástól, tekeréstől a szerelt villásdugóban szétcsúszott az egyik fázis. Visszacsavartam, műxikműködik. Mindenesetre kösz a figyelmet! A hozzászólás módosítva: Jún 7, 2018
Moderátor által szerkesztve
Üdv mindekinek
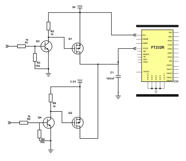
Egy kis segítéségre lenne szükségem. Feladat: Adott egy FT232 USB-UART átalakító, aminek 3.3V-os és 5V-os logikával is mennie kell(nem egyszerre), VCCIO lábon állíthatóak a logikai jelszintek. Egy nyomógombbal kéne kapcsolni a két üzemmód között. A rendszerben van egy 3.3V logikás kontroller. Én az alábbi megoldásra jutottam, még kezdő vagyok szóval nézzétek el ha nem jó ![]() Megoldásom: 2 darab GPIO-val vezérlem a kapcsolást. Ha 5 voltos logika kell, akkor kikapcsolom a 3.3V-os táplálást és egyből bekapcsolom az 5V-osat. Ha 3.3V kell, akkor meg kikapcsolom a 5V-osat, kicsit várok, majd ráadom a 3.3V-ot. Ennek a megközelítésnek van bármi realitása, vagy teljesen rossz ? (Kapcsolás csatolva) BJT: BC817 MOSFET: SI1028X-T1-GE3 Minden tanácsot, ötletet szívesen fogadok, és köszönöm előre is. Esetlen valakinek van valami jobb/egyszerűbb megoldása. A hozzászólás módosítva: Jún 6, 2018
Hello! Azért lesz probléma, mert a Fet-ben van egy parazita dióda és amikor az 5V-ot bekapcsolod, azon visszafolyik az áram a 3,3V felé. De pld. azt megteheted, hogy az 5V-ból előállítasz egy LDO stabilizátorral 3,3V-ot majd ha 5V kell a Q1 Fet-el rövidrezárod a stabit.
És abból nem lesz semmi bonyodalom, ha az LDO bemenetét és kimenetét rövidre zárom? És akkor jól értem, hogy ezzel a megoldással 1 GPIO is elég ? Ha az npn tranyót vezérlem, akkor 5V lesz, ha nem vezérlem, akkor meg 3.3V ?
Vagy esetlen előállítok a 3.3 helyett egy picit magasabb feszültséget. az alsó táp ágba teszek egy schottky diódát ?
Vagy esetleg MOSFET helyett BJT, tudtommal abban nincs parazita dióda. A hozzászólás módosítva: Jún 6, 2018
Hello!
Igen egy GPIO is elég, hiszen csak váltasz. De "szünet" így nem lesz. Sajnos nem lehet teljes ismerni az LDO belső rajzát. De gond akkor szokott leni, ha a kimenet feszültsége magasabb a bemenetnél. Szerintem így csak le fog szabályozni a stabi. A sima tzranyóban nincs parazita dióda, de fordított kollektor-bázis feszültségre a C-B dióda kinyit. Vagy is a tranyó bázisosztó értékéktől függően áram fog folyni a 3,3V felé. Esetleg magad alakítod ki a "kapcsolható" LDO-t..
Akkor szerintem az első javaslatodat fogom megcsinálni, köszönöm a segítséget.
Sziasztok!
Egy DIY erősítő készlet építek, csatornánként egy-egy b817 - d1047 párossal. A kérdésem az lenne, hogy az alkatrészeket mennyire pontosan kell válogatnom? Van egy kis teszterem azzal le tudom mérni az ellenálást, kondenzátort és a tranzisztort is.
Ha a leírás megemlíti akkor a félvezetőket érdemes bétára válogatni.
Ha nem, akkor felesleges. A passzív alkatrészeket szerintem felesleges méregetni, a mai alkatrészek szórása nem olyan mértékű hogy indokolná. Persze többet tudnánk ha mellékelnél rajzot, doksit.
Szia! Ha bőségesen állnak rendelkezésre végtranzisztorok, akkor az 1 A kollektor-áramhoz tartozó bázisáramok legyenek minél hasonlatosabbak a P-s és N-es tranyóknál és 15 mA alatt legyen ez az érték. A "kis teszter" aligha végez ekkora árammal vizsgálatot, dobj össze egy földelt emitteres tesztáramkört, akár így is mérhetsz.
Megvan a rajz, de nem ellenőriztem le a nyákhoz képest.
Viszont semmilyenleírás nincs hozzá... Egy-két 1%-os ellenállásnak nagyobb az eltérése, gondoltam egy nyákon belülre rakom a közelebbi értékűeket.
Sajnos nincs több, az építőkészletnek ez a nagy hátránya.
A teszter 9V-os elemről működik, elvégezte a vizsgálatot következőt írja ki: NPN - hFE=124 Uf=554mV Nem mindig ugyan azt írja ki, 1-2 %-ot mindig változik, a bemenő tized volttól függően.
A mért értékek:
D1047 hFE=145 Uf=554mV D1047 hFE=124 Uf=559mV B817 hFE=182 Uf=536mV a másiknál pont ugyan ezek az értékek
Bizonyára rendben lesz, bár ezekből a kisramú mérési eredményekből nem következhetünk a tranzisztor üzemi viselkedésére. Van kiválóan működő erősítőből bontott végtranzisztorom, melyre a közönséges teszter hFE=1-et ír ki.
Igen, nekem is eszembe jutott, mivel ha kész lesz kb 25V-tal lenne hajtva. És mérésnél csak szoba hőmérségletű, üzemi hőmérségleten még változhat.
Sziasztok
Valaki tudnakegy komparátor számításba?? Bővebben: Link Hogyan lehet kiszámolni a refeencia feszültségeket?? Feszültség osztoval számolgatok de semmi értelmes szám nem jönki.. Annyi a kérdésem még hogy lm339 mondjuk 12v voltot raknék külön feszültséget. De "Li-on" meg az akumulátort szeretném mérni lehetséges igy hogy más a tápja az lm339nek? Segítségeteket elöre köszönöm.
Hello! Nem igazán látom a képet, csak egy pillanatra, majd beugrik egy másik lap..
- Kigondolsz egy referencia osztó áramot. A legalsó referenciához ehhez egy ellenállást. Ez lesz a legalsó tag. Vagy önkényesen meghatározod a referencia alsó tagját, és kiszámolod az áramát. Ez fog az összes tagon átfolyni. - Majd kiszámolsz egy ellenállást a következő referencia értékre. Ebből levonod az alatta lévő ellenállást. Megkapod a második tag értékét. - Ha kész vagy az egész sorral, kiszámolod mekkora feszültség jut a legfelső ellenállásra. Vagy is amiből táplálod a referencia sort, levonod a maximális kiszámolt referenciát. Ebből is kiszámolod a szükséges ellenállást. - Persze ha az értékek nem szabványosak, akkor próbálkozol más árammal. PLd. 5V-ról táplálod a referencia sort és 3V-4V-4,5V referenciát szeretnél. Alsó tagnak pld. 3,3kohm-ot választasz. Ekkor az osztóáram, 3V/3,3k=0,909mA 4V/0,909mA=4,4k. Ebből levonod a 3,3k-t és így 1,1k-t kapsz Ez a második tag. 4,5V/0,909mA=4,95k. Levonod a 4,4k-t. Kapsz 1,12k-t. 5V-4,5V=0,5V 0,5V/0,909mA=550 Ohm. Ez a legfelső tag. Aztán már csak az értékek pontosítását kell megoldani és kiszámolni hogy az ellenállások toleranciája, vagy eltérése mekkora hibát okoz és az számodra megfelelő-e. Lehet a komparátort más tápról járatni, mint amit mérsz, csak a GND-nek közösnek kell lenni.
A 4,95-4,4=550 Ohm, de már késő van..
Sziasztok!
Valaki tudja, hogy pontosan ilyen SMD USB aljzatot melyik magyar boltban lehet kapni?
Biztosra tudod, hogy van nekik? Mert a webshopjukban nem lelem és hiába nem szeretnék elmenni hozzájuk, mielőtt válaszolnánk a kérdő mail-omra.
|
Bejelentkezés
Hirdetés |















