Fórum témák
» Több friss téma |
- Ez a felület kizárólag, az elektronikában kezdők kérdéseinek van fenntartva és nem elfelejtve, hogy hobbielektronika a fórumunk!
- Ami tehát azt jelenti, hogy a nagymama bevásárlását nem itt beszéljük meg, ill. ez nem üzenőfal! - Kerülendő az olyan kérdés, amit egy másik meglévő (több mint 17000 van), témában kellene kitárgyalni! - És végül büntetés terhe mellett kerülendő az MSN és egyéb szleng, a magyar helyesírás mellőzése, beleértve a mondateleji nagybetűket is!
Ezen a linken olyan mérőt mutat amiben benne van a sönt gyárilag és a kép szerint ráötik a másikatis. Egy ismerősöm szrint el kellene vágni az eredetit egy csipőfogóval és arra ráforrasztani a kölső sönt kábelét
Próba szerencse alapon lehet. Már csak azt kell megtudni, a műszer milyen söntre van méretezve.
10 Amper-esként vettem a mérőt. A külső sönt pedig 30 Amperig jó Ennél nagyobb áramfelvétel nem lesz amire tervezem
Csak úgy nem lehet kívánság szerint csereberélni a söntöt, mert a kijelzett számértéket is hozzá kell igazítani... Vegyél 100A műszert, ahhoz külső sönt kell, de ellenőrizd mekkora kell...
Mit értessz azon
Idézet: A tápegységem max 30A-tud. Ezen belüli értékeket szeretnék mérni. Jelenleg van egy 30A 75 mV Söntöm . Ha vennék egy 50A vagy100A digitális műszert (ezekben is van már belső sönt) vagy akár egy analóg 30A-s ampermérőt, akkor azon túl hogy összekötöm a söntel van-e valami más teendőm? „de ellenőrizd mekkora kell...”
Vettél egy 10 A méréshatárú műszert és van egy 30 A / 75 mV söntöd. A műszerben már van sönt, szinte csak a jó ég tudja milyen, lehet akár 75 mV-os is. Ha a beépített söntöt kicseréled a meglévővel, akkor 30 A-nél 10 A-t fog mutatni a műszer akkor, ha mindkettő 75 mV-os. Ha eltérő feszültséget adnak, akkor a mutatott érték szinte bármi lehet, nem biztos, hogy a potikkal be lehet állítani. Pláne akkor, ha aműszer 10 A felett túlcsordulást jelez.
Ha veszel 30, 50, 100 stb. amper méréshatárú komplett műszert, akkor a meglévő söntöd nem fog kelleni, általában a műszer tartozéka (beépítve vagy külsőleg) a hozzávaló sönt. A képekkel, főleg amit eBay-en lehet látni, ne foglalkozz, biztos, hogy nem jók. Azok csak a bekötést mutatják. A műszer, ha 10 A feletti, külső söntöt használ, ebben az esetben a belsőt be sem építik. Erre mutattam neked egy videót, amiben az illető megfordítja és ott látszik, hogy nincs benne az a kis drótdarab ami tulajdonképpen a sönt.
Sziasztok.
Nem tudja valaki, hogy a Dremel Versatip gázos forrasztópákát milyen töltőfejjel lehet tölteni? Vettem már kettő félét utántöltőt, adtak hozzá mindenféle fejet, de egyik sem jó a gáz 90%-a kijön a fej mellett. Előre is köszönöm.
Az épp működhetne, hogy megméri a 10A műszer söntjének ellenállását, és ha az (pontosabban a burden voltage, a rajta eső feszültség) nem túl nagy, akkor ennek a dupláját sorba köti vele. Így a műszer - nyilván adott kereteken belül - pontos lesz, 30 A-t is tudni fog, csak épp a valós áram harmadát fogja mutatni.
Mondjuk ettől szerintem egyszerűbb leírni veszteségként a cucc 900 Ft-os árát, és 1500-ért megvenni az 50 Amperes cuccot.
Az a lényege, hogy a belső tüskére a lehető legszorosabban illeszkedjen a töltőfej. Jó erősen kell rányomni a palackot.
Töltőfej nélkül, csak a palackból kiálló csővel próbáltad? Van olyan forrasztópákám, amit azzal lehet a legjobban tölteni (jó erősen rányomva).
Szia.
Próbáltam mindent, a fele mellémegy. Vettem 3 fajta töltőt, mindegyikhez voltak feje, de egyik sem passzol bele. Volt hozzávaló töltőfejem amivel tökéletesen feltudtam tölteni, csak kidobtam az üres palackkal együtt és nem tudom, hogy hol vettem. Azzal a fejjel semmi nem ment mellé és filléres palack volt csak nem tudom, hogy milyen márka.
Rendben ,köszönöm az információt. Sajnos az Ebay-on szereplő képek valóban megtévesztőek lehetnek és aki nem ért hozzá ezeket próbálja használni. mit ahogy én is.Ha jóll értem ,akkor ez a műszer már tudja azt amit én szeretnék Nem kell hozzá külső sönt a belső söntel 50Amperig mér ?
Szia!
Keress egy a szelepre illő műanyag töltőfejet és fúrd meg a páka töltőszelep kúpjának megfelelő szögűre köszörült fúróval. Ha még mindig szökik a gáz a műanyag feje, tegyél egy tölthető gázöngyújtó szelepében lévő pici gumigyűrűt tömítésként. Sok siket. Üdv. A hozzászólás módosítva: Nov 24, 2019
A kép ismét hibás. Én ezt venném, itt a leírás és a kép is jónak tűnik: Bővebben: Link. Az 50 A-es változatot kell kiválasztani.
Bosszantóak ezek a képek. Amit linkeltél ott nem látszik a műszer hátsó fele, de a többi rajz, ott is olyan bekötést mutat, ahol a belső sönt mellé kötik a külsőt is
Hello! Az sem mindegy, hogy a 30A-t tartósan, vagy csak egy pillanatra szeretnéd mérni. Mert ez a belső sönt megoldás ránézésre sem alkalmas a tartós terhelés elviselésére. Mint ahogy a csatlakozók sem. Én még 10A-t sem bíznák rá. A külső sönt hiába drága, még is az a tisztességes műszaki megoldás..
Amelyikhez adnak külső söntöt, abban nincs benne a belső. Ha 30 A-es változatot veszel, ahhoz külső söntöt fogsz kapni, belső sönt nélküli műszerrel.
Helló.LED et tehetek bekapcsológombra kisebb erősitőre bekapcsolás jelzőnek?
Valószínűleg nem. Egyszerűbb az erősítő tápfeszültségére kötni egy ellenálláson keresztül.
Áram mérésnél söntöt sorba??? Adott példánál maradva harmad akkora áramnál már 10A-t mutatna!!! Áram mérésnél a söntöt csökkenteni kéne egyharmadára, tehát párhuzamosan kéne kötni vele egy akkora ellenállást hogy az eredő egyharmada legyen.
Jogos, hogy párhuzamosan kellene, ami írtam az feszültségmérésnél működne, nem is tudom hogy jutott eszembe. (Bár azzal nem értek egyet, hogy harmadakkora áramnál mutatna 10 Ampert, ahogy gondoltam úgy minimálisan változna az áram, illetve a burden voltage lenne háromszorosa. De ez mindegy is, akkor is hülyeséget írtam.)
A hozzászólás módosítva: Nov 25, 2019
Hello. Elég 4x 2,5mm átmérőjű kábel egy 380V / 1,1kWos keverőhöz?
Mekkora hosszig? 10km-re is jó? Nem vágnám rá a választ ilyen hirtelen.
A hozzászólás módosítva: Nov 26, 2019
Ekkora teljesítmény esetén, 50 méteres ilyen hosszabbító végén kb. 1V-tal lenne kisebb a feszültség, ezért valószínűleg elég lesz.
Bármilyen keverőhöz bármilyen kábel jó. Lényeg, hogy beleférjen. Azt nem írta, hogy a keverőt be is akarja kötni a kábellel. Az is lehet, hogy a kábelt akarja keverni.
A hozzászólás módosítva: Nov 26, 2019
Erre a hozzászólásra illik , " szereti a saját hangját hallani"
Üdv!
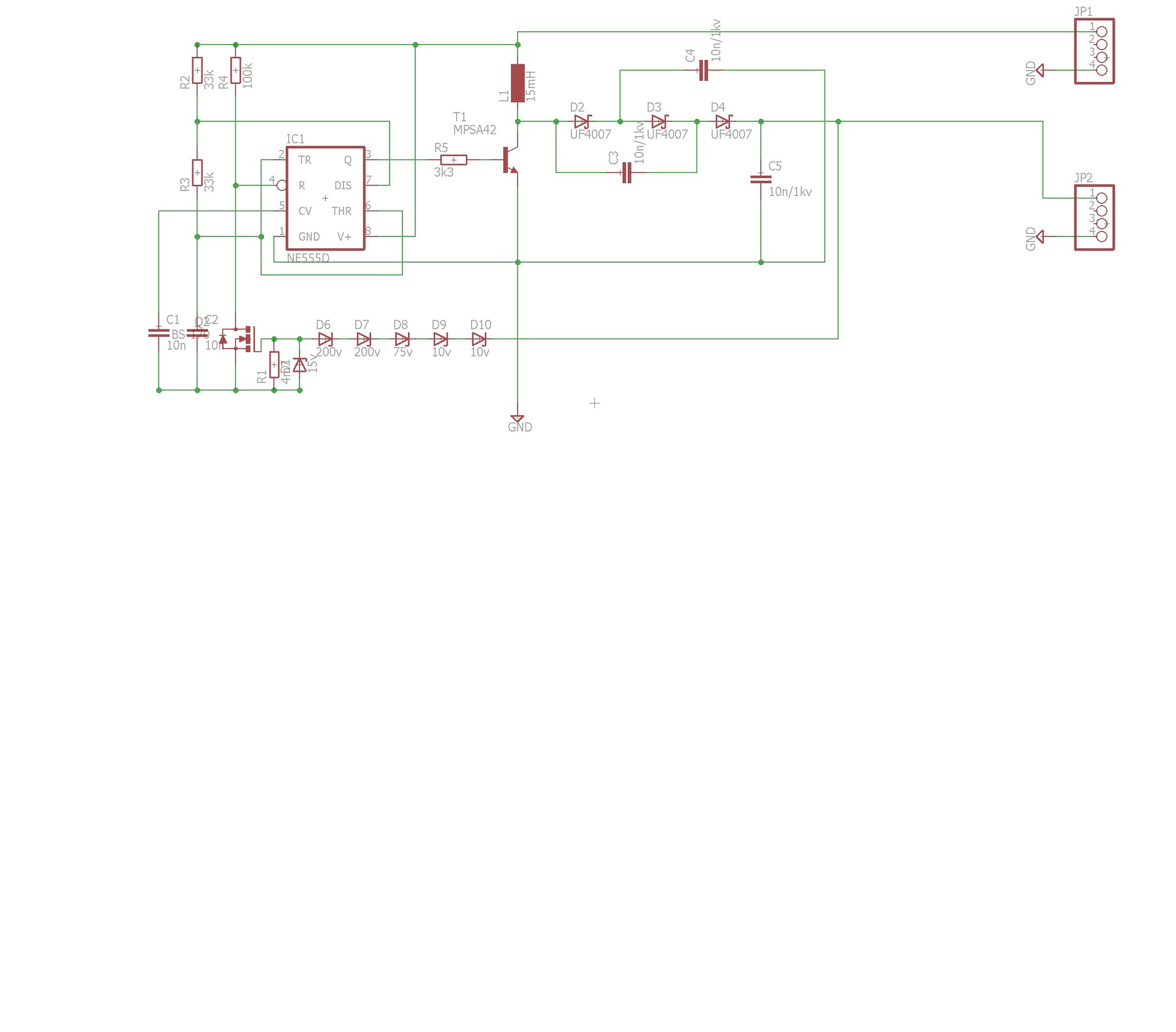
Nem tudtam hová tegyem fel a kérdést hát itt kötöttem ki, találkozott már valaki olyannal hogy üveg zéner dióda fényre érzékeny? Csináltam egy kis modult ami nagyfeszültséget állít elő 5 voltról, tökéletesen üzemelt egészen addig míg el nem vittem az asztali lámpa alól folyton le állt. Nem tudtam mi lehet a baj egyesével el kezdtem kitakarni a zénereket a kapcsolásban, és ha a 75 voltos zénert kitakartam, nem kapott fényt szépen leáll az áramkör, nem akartam hinni a szememnek. Bővebben: Link A fenti az, mellékelem a kapcsolást, 500 voltra lett volna szükségem, de így 495 voltnyi zénert tudtam összeszedni ami lényegében tökéletes lenne arra amire kell.
Gyakorlatilag bármilyen alkatrész, ahol a Si hordozó/aktív terület nincs eltakarva a fény elöl. Pl. a Raspberry Pi 2 is ilyen: EEVblog, YouTube csatorna.
|
Bejelentkezés
Hirdetés |








