Fórum témák
» Több friss téma |
- Ez a felület kizárólag, az elektronikában kezdők kérdéseinek van fenntartva és nem elfelejtve, hogy hobbielektronika a fórumunk!
- Ami tehát azt jelenti, hogy a nagymama bevásárlását nem itt beszéljük meg, ill. ez nem üzenőfal! - Kerülendő az olyan kérdés, amit egy másik meglévő (több mint 17000 van), témában kellene kitárgyalni! - És végül büntetés terhe mellett kerülendő az MSN és egyéb szleng, a magyar helyesírás mellőzése, beleértve a mondateleji nagybetűket is!
Akkor nyugodtan elhagyhatod a kondit és az ellenállást is, ha a jel logikai kimentről érkezik.
Hogyan oldanátok meg 3 led (piros, sárga, zöld) váltott világítását? Adott egy 2 méteres papír cső amit méretre vágok és ebbe szerelném a falnak fordítva.
Pl.: Bővebben: Link. Működik némi módosítással, olvasd el a következő hozzászólásokat is, a megoldás is ott van.
Hangulat villágitás lenne belőle, valami ilyesmi, vagy fényeffekt, vagy fényorgona?
Illetve LED szalag, vagy diszkrét LED-ek lesznek benne?
Hullámokban világítana. Egy sorban lesznek és vagy 12 darab led lesz benne.
Akkor jó lehet neked a Bakman által belinkelt kapcsolás, ámbár pár dolgot figyelembe kell venned:
- A különböző szinű LED-ek nyitófeszültsége eltér, - A szubjektiv fényességük is eltér (ami nem feltétlenül baj, sőt akár még jobbá is teheti az effektet), - Viszont akkor sakkozni kell azzal, hogy mennyi LED-et kötsz sorba (3*4 logikus választás), - És mekkora az előtét ellenállás (ami nincsen a linkelt rajzon), - Ugyanakkor nem biztos hogy magától elindul... A hozzászólás módosítva: Dec 5, 2020
Szia, egy kicsit el voltam havazva, de most mondok egy tippet, némi elmélettel alátámasztva.
Megnéztem az xl6009 tipikus bekötését 18V-os kimentű step-uphoz. A kimeneti osztója 13,8/1,0 kOhm, a referencia-feszültsége (speckó szerint is) 1,25V. Nomármost, ha az osztási pontról erőszakkal elviszel I áramot a test felé, akkor a kimeneti fesz kénytelen lesz növekedni I*13,8 kOhm értékkel. Hogy tudsz onnan áramot lopni úgy, hogy az a bemeneti feszültséggel (valamennyire) arányos legyen? Úgy, hogy egy FET-et kapcsolsz az osztási pontra (azaz az IC 5. lábára) és a FET gate-jét pedig a bemeneti feszről leosztott feszültséggel vezérled. A FET-ek az 1-2 V-os tartományban úgy viselkednek, mint egy vezérelhető ellenállás. A konkrét FET típusának és az osztónak a függvényében biztosan be lehet hangolni az áramkört úgy, hogy a gyakorlatban jól szuperáljon.
Sziasztok.A következő problémára szeretnék tanácsot kérni.Egy zöld led helyére szeretnék valahogy beszerkeszteni egy 5 voltos rellét.A led müködés közben 0,5volt feszültséget mértem.Amikor nem müködik a led amit nem értek akkor 2,6volt mértem.Válaszaitokat köszönöm szépen.
Idézet: „A led müködés közben 0,5volt feszültséget mértem.” Az lehetetlen. ![]() Pontosabban lehetséges is lehet, de a következő alapvető kérdésekre azért szükség lenne a korrekt válaszhoz, legfőképpen: - Miben? - Hová? - Miért?
Ez egy hőmérő ultrahangos talán.ha jó a hőmérséklet akkor egy zöld led sor üzemel.Egy viz szivattyút indítaná mely vissza hűti , a szivattyú 230v os mágneskapcsolóját vezérelné.
Mekkora a tápfeszültség, honnan ered (mennyire terhelhető) ?
A LED világítása ezentúl is szükséges? Az 5V relé valószínűleg gyenge lesz a mágneskapcsoló vezérléséhez.
LED sor esetében hihető a feszültség multiméterrel mérve, különösen multiplex vezérlés esetében.
Használható, vagy jó javaslatom nincsen (bocsánat).
A led sor világítása a továbbiakban nem szükséges.Az 5 voltos relét már próbáltam egyelőre bírja.A mágneskapcsoló egy kis finder relé.40.51
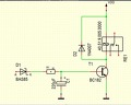
Már próbálkozásaim voltak egy bc 182 kötöttem rá a relé mint egy morze zúg.
A D1 anódja megy a LED-re, ha 5V a tápfeszültség.
Az ellenállás értékét be kell lőni, most ez volt kéznél, valószínűleg 470Ω kell oda.
Nagyon köszönöm a segítséget! Kipróbálom és jelentkezek az eredménnyel.
Köszönöm szépen, kivettem mindent (100Kohm + 100nF) a 13-as lábról és stabilan működik.
Azt szeretném még kérdezni, hogy a reset lábról tovább fűzhetem-e a jelet galvanikusan egy következő azonos bekötésű 4017 13-as lábára? A tervem ezzel egy nixie óra építése MPS-A42-es tranzisztorokkal. A Te kapcsolásoddal egyszerűbb volna a beállítása, mert nem a nagyfrekvenciás "megpörgetős" módszert kellene hsználni, hanem az óra-perc számláló 4017-eknek lenne dedikált beállító gombja.
Sziasztok! Egy Proxxon 12V-os, 40W-os mini fúró és köszörűgéphez szeretnék egy fázishasításos teljesítmény-szabályozót (nem PWM-est). Az építés oka a gyári táp magas ára. Van egy 220/12V-os 100VA-es transzformátorom, amelyből megépíthető. A betáp 12V effektív feszültségértékű szaggatott egyenáram (egyenirányított szinuszhullám). Tudjátok esetleg, hogy az adott kívánalmaknak megfelelő fázishasításos teljesítmény-szabályozót honnan lehetne beszerezni készen? Esetleg tudtok-e jól bevált kapcsolási rajzról, amely megépítve biztosan jól működik?
Miért nem a fordulatszabályzósat veszed? Egy 18V trafó, egyenirányítva megteszi. 60-80VA és egy graetz kell még hozzá.
eBay és társain: power regulator dimmer.
Mert valószínűleg megvan neki, olyan, amilyen.
Egyébként figyelembevenné azt, amit MartyMcfly-nak írtam https://www.hobbielektronika.hu/forum/topic_post_2395394.html#2395394 Tehát simán rákapcsolhatná a meztelen trafóját (persze, egyenirányítással) -ha a fordulatszabályzós van néki. A hozzászólás módosítva: Dec 6, 2020
Akkor jó, akkpr kifejezetten hasznos, hogy figyelmeztetted: eleve a fordulatszabályozóst vegye, sokkal olcsóbban megússza a dolgot
![]() Még mindig úgy gondolom, 12V transzformátornál nagyobbat nem akasztanék rá A hozzászólás módosítva: Dec 6, 2020
Így használom régóta, egy húsz éves akkutöltővel.
Idézet: Simított egyenáramról nem működik a szabályozható gép, mert abba bele van építve a fázishasításos teljesítmény-szabályozó. További részleteket a másik témában írtam. „Miért nem a fordulatszabályzósat veszed? Egy 18V trafó, egyenirányítva megteszi. 60-80VA és egy graetz kell még hozzá.”
Ha tovább szeretnél számolni a 4017-el, akkor célszerű "reset áramkört" kialakítani. Vagy is tegyél egy 10k ellenállást a Q7 lábról az RST-lábra és egy 100nF-ot az RST és a táp közé. És akkor a tovább léptetéshez használhatod a Q7 kimentet.
Mert jelenleg közvetlen van visszacsatolva, így amikor megjelenik a Q7 kimenet, azonnal törlődik a számlánc. De nem biztos hogy ez alatt az idő alatt képes a másik 4017 lépni majd. Ha beteszed az RC tagot, akkor a Q7 kimenet kb. 1ms ideig biztosan magas lesz. És az már biztosítja a következő számláló léptetését.
A diódahíd nem tartalmaz puffert, lüktető egyenáramot ad ki magából, így működik a fordulatszámszabályzás.
Mindenkinek: Még nem vettem meg a gépet. Másik témában részleteztem, hogy miért a nem szabályozható gépet szeretném.
Bakman: Idézet: Kerestem, mielőtt ide írtam volna, de csak PWM-es találatokat kapok.„eBay és társain: power regulator dimmer.” Gondolom egy tirisztoros fázishasításos teljesítmény-szabályozóval lenne a legegyszerűbb. Nem találok kész kapcsolást DC 12V-ra. Nekem ezzel semmi tapasztalatom. Ha valakinek esetleg lenne egy működő, vállalható kapcsolása, azt megépíteném.
A szabályozhatóban benne van a fázishasító szabályzó. Ezért olyan kicsi az árkülönbség, mert olcsó, egyszerű megoldást használnak.
A hozzászólás módosítva: Dec 6, 2020
|
Bejelentkezés
Hirdetés |














