Fórum témák
» Több friss téma |
- Ez a felület kizárólag, az elektronikában kezdők kérdéseinek van fenntartva és nem elfelejtve, hogy hobbielektronika a fórumunk!
- Ami tehát azt jelenti, hogy a nagymama bevásárlását nem itt beszéljük meg, ill. ez nem üzenőfal! - Kerülendő az olyan kérdés, amit egy másik meglévő (több mint 17000 van), témában kellene kitárgyalni! - És végül büntetés terhe mellett kerülendő az MSN és egyéb szleng, a magyar helyesírás mellőzése, beleértve a mondateleji nagybetűket is!
Köszi én is erre gondoltam második nekifutásra, mert így szerintem nem is kapcsolná az mcu az optót mert nincs neki gnd-je. Szerintem reloop is erre utalt.
A fotodióda záróirányú alkalmazásához vagyok szokva mikrovezérlő környezetében, jó ez így.
Sziasztok! Adott egy EDR rádió és egy headset. A kettő közé szeretnék egy kábelt, hogy összeházasítsam őket! Tud valaki segíteni nekem ebben, ill. valahol beszerezhető ilyen kábel? Köszi előre is! Rádió típusa EADS THR 880i.
Én egy ilyen rádióhoz csak gyári headsetet használnék. Azt biztosan kipróbálták, hogy adás közben a vezetékre sugárzott teljesítmény nem gerjeszti be, nem teszi tönkre. Házilagos megoldásnál ez nem biztos... Biztosan van erre gyári megoldás, mert gondolom a tűzoltók, motoros rendőrök, beavatkozó egységek nem kézben tartva használják (max. van az egyik ujjukon egy PTT gomb).
Ez a csatlakozó kisértetiesen hasonlít a NOKIA 6110 és társai headset/kihangosító csatlakozójára.
Annak idején a cégnél ilyen EDR-eket használtunk, a gyári Nokia cuccok jók voltak hozzá.
Egy kérdést csak egyszer, egy helyen!
Sziasztok!
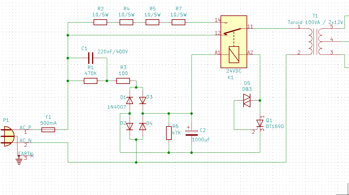
A képen látható C2 mennyi idő alatt töltődik fel hogy elérje a diac nyitófeszültségét? Lehet hogy nem jól számolok, de nekem 14s jött ki ami egy kicsit sok. C1 -nek kb:14.5K a reaktanciája, csak ezzel számoltam az áramkorlátozást ami nagyjából 15mA lett. Vagyis ha C2 töltési idejét számolom R * C akkor 14.5K * 1000µF = 14.5 sec. Mit számolok rosszul? Ja, elfelejtettem, hálózati feszültségről van szó (de gondolom azért látszik ) A hozzászólás módosítva: Jún 9, 2021
Nem vagyok nagy erősáramú szaki, de a D5 -öt nem a C2 pozitív ágára kellene kötni?
![]() Ha a Q1 kinyit (már amennyiben kinyit egyáltalán) akkor az 1-es lábán közel 0V lesz... Esetleg külön időzítő kondenzátort tenni neki, hogy ne a pufferről legyen vezérelve. Behúz a relé egyáltalán? Azt nem írtad... A hozzászólás módosítva: Jún 9, 2021
Idézet: „D5 -öt nem a C2 pozitív ágára kellene kötni?” Nem, mert amikor töltődik a C2 kondi a relé lábain nincs potenciál különbség, vagyis ugyanaz a feszültség jut a diac-ra mint C2 pozitív lábán. Ha elérte a diac nyitófeszültségét az begyújtja a tirisztort és csak utána kezd el folyni az áram. A relének leesik a feszültsége egy kicsit, de behúz.
Ez a Skori féle univerzális lágyindító kapcsolás. Az oldalán találsz rá szimulációt, ami szerint a meghúzás ideje kb. 2,8 másodperc.
A C1 viszont ne 400V-os legyen hanem 630V= vagy 250V~. A C2 pedig 50V-os. R1-re 0,6W-os van megadva az eredeti rajzon, de az csak 200V-ot bír, ezért vagy két darabból sorban, vagy inkább 1-2W-os fémrétegből kell oda tenni. És a relé is inkább az ellenállást zárja rövidre az átkapcsolás helyett. Régi motoros: A diak bekötése jó, ha már kinyitott a triak akkor nyitva is marad, utána nem kell, hogy a diak-on áram folyjon. A hozzászólás módosítva: Jún 9, 2021
Ez az, köszi, végre megtaláltam
.A többi okés, köszi, de nem értem hogy "a relé is inkább az ellenállást zárja rövidre az átkapcsolás helyett" Gyakorlatilag pont ezt csinálja, nem?
Rendben, akkor nem szóltam...
Egyébként a relé jelenleg nem az ellenállás sort zárja rövidre... Hanem megszakítja a rajta keresztül folyó áramot, és átkapcsol direkt a betápra. Szerintem majkimester arra gondolt, hogy a 11 es lábról az ellenállás sort kösd át a trafóra direkt az 1 -es lábra... Csak akkor a biztosíték elé illik betenni egy főkapcsolót is, hogy ne legyen állandóan áram alatt. De egyébként ha a 100VA toroid az valós adat, annak nem szükséges lágyindítás olyan kis teljesítmény. Pár nappal ezelőtt már görcsölt valaki ezzel...
Még egy kérdés. Elég-e az 500mA -es bizti a primer oldalra? Elvileg egy 100VA -s trafó lesz rajta ahol a primer áram 430mA körül alakul, de nem lesz valami tranziens áram valamikor? Indításkor vagy akár működés közben?
Értem már, köszönöm. Átrajzolom.
Hello! Azt számoltad rosszul, hogy a C1 kondi szinte állandó árammal tölti az 1000µF-os kondit.
Itt nem az időállandóval kell számolni, hanem a Q=C*U (KUCU) törvénnyel. Vagy is hogy a 15mA töltőárammal a C2 mennyi idő alatt töltődik fel a a Diac kb 32V gyújtófeszültségére, t=C*U/I=1e-3*32/15e-3=2.13s
Nem lesz elég. A trafót úgy sem védi. 1A-es lomha bizti kell. Azt sem értem 100Va-hez minek a lágyindítás. Azt megteszi a primer ellenállás.
A hozzászólás módosítva: Jún 9, 2021
Sziasztok!
Használhatók-e még valamire a kidobásra váró NYÁK, vagy orvosi filmek? Utóbbiból van egy tucat járdalapnyi méretű darabom. Ja, nem találok infot arra vonatkozólag, hogy Bp.-en szelektívbe rakhatók-e?
Tud valaki olyan mikrokontroller modult, amibe be van építve a
433 vagy 868 MHz soros transceiver és a bluetooth is? (Szeretném elkerülni, hogy több modult kelljen összeépítenem és minél olcsóbban kell kihoznom a projektet.)
A régi bakelit nyákok szinte semmire (görbül, mállik). Az üvegszálas újabbak, doboz, fiók, csévetest készítésre (réztelenítés után). A nyákot, filmet le lehet adni hulladékudvarban. Szelektívbe nem való.
Régen lehetett rá hanglemezt vágni, mostanság nem hiszem hogy bárki közöttünk foglalkozna hasonlóval...
Ugyan nem mérvadó vélemény, de én simán beletenném a filmeket a "sárga szelektivbe"... Ha elő is van hivva, és személyes adatok is vannak rajta, akkor mérlegelni kell a személyiségi jogokat. Ne csámcsogjon senki a fater tüdején. A hozzászólás módosítva: Jún 10, 2021
Erről eszembe jutott egy orosz nyelvű (talán "Kalabok") gyerekújság (amit nem volt kötelező előfizetni, csak erősen ajánlott
), annak voltak ilyen lemezmellékletei.Meg is találtam, igen, Kalabok.. A hozzászólás módosítva: Jún 10, 2021
Szia!
Köszönöm, nagyon jó . Mindig tanulok valami újat.Epu2: köszi neked is akkor kicserélem 1A-ra. nem a toroid miatt kell a lágyindítás, hanem a szekunder oldalon lévő nagy pufferek miatt. Bekapcsoláskor 30A főlé megy az áramerősség. Ezt gondoltam csökkenteni egy kicsit.
Ez így apróhirdetési téma, aminek nincs helye a fórumban. Kérjük az Apróhirdetési rovatba feltenni!
Tiszteletem Uraim!
Volt anno egy karácsonyi 4 színű villogó ledhálóm,természetesen Kínai,de sajnos tönkrement a vezérlése,a ledsorok 230V DC üzemre "méretezettek". Sehol nem tudtam venni emberi áron hasonlót,ami volt az egyszínű az meg nem kell.Gondoltam fabrikálok valami hasonlót a talicskányi fiókban heverő alkatrészekből.Mellékelném az elképzelést és azt is,hogy milyen volt az eredeti.Abban kérnék segítséget,hogy az elképzelésem működhet e füst nélkül vagy módosítani kell valamit. Tudom,nem most aktuális a karácsonyi téma,de most érnék rá foglalkozni vele. Megköszönöm a segítséget!
Szerintem egy pdf fájlt egész sokan megnéznének, a .lay6-hoz valami program kellene nyilván...
Sziasztok!
A műveleti erősítőknek a negatív táplábát mindenképp negatív feszültségre kell kötni, vagy lehet GND-re is? Ebben az esetben akkor más munkapont beállítás kell? Gondolom akkor a rajzom ebben az esetben nem jó. A tápfesz. +15V A hozzászólás módosítva: Jún 12, 2021
Indulj ki egy egyszerű, TDA2030-as IC-n alapuló erősítőből. Bemeneti, kimeneti csatolókondenzátorok, a bemenet "gyengéden" tartva a tápfeszültség felén, a visszacsatolás is kondnezátorral leválasztva a GND-ről.
A mellékelt rajzon a két 1N4001-es dióda csak biztonsági funkciót lát el, alapesetben nincs rájuk szükség. A hozzászólás módosítva: Jún 12, 2021
|
Bejelentkezés
Hirdetés |








) 

), annak voltak ilyen lemezmellékletei.







