Fórum témák
» Több friss téma |
- Ez a felület kizárólag, az elektronikában kezdők kérdéseinek van fenntartva és nem elfelejtve, hogy hobbielektronika a fórumunk!
- Ami tehát azt jelenti, hogy a nagymama bevásárlását nem itt beszéljük meg, ill. ez nem üzenőfal! - Kerülendő az olyan kérdés, amit egy másik meglévő (több mint 17000 van), témában kellene kitárgyalni! - És végül büntetés terhe mellett kerülendő az MSN és egyéb szleng, a magyar helyesírás mellőzése, beleértve a mondateleji nagybetűket is!
Egyet, igaz, csak rövid ideig...
Üdv!
Van egy pár kijelzőm (LED, közös A), találtam hozzá adatlapot, de rossz! Az lenne a kérdésem, hogy ami az adatlapban vannak jelölések (A,F,E,D,C,G,B) azok mit jelölnek? Azt tudom, hogy elkezd világítani az egyik "csík", de mit jelentenek?
... csak számozás, lehetne 1-2-3 is
Akkor helyesbítek,
Idézet: mindegyiknél azonos.„... csak számozás, lehetne 1-2-3 is” Erre gondoltam eredetileg.
A szegmensek kivezetései. Ha állítva magad elé teszed, legfölül van az A, aztán óramutató járásával megegyezően körbejárva B ... F, végül a középső vízszintes szegmens a G. Legalábbis, ha hétszegmenses a kijelződ.
Köszönöm, mindkettőtöknek!
Bocs, 3-ótoknak
Ez egy nyomtató motorja volt.
Léptetőmotor, csak az adatlap szerint unipoláris a valóságban meg 4 vezetéke van és ahogy próbálgattam nagyon úgy tűnt, hogy bipoláris. Bekötéséről sehol nem találtam infót. M35SP-7T Jó lenne nekem sima motornak csak hát ha bipoláris akkor a két H-Híd nagyon sok helyet foglal.
Sziasztok!
Az lenne a kérdésem, hohy melyik file-t kell beégetni a pic-be a kövezkezőkből? (csatolmány) a2.c -re és a2.hex-re gondolok... Ugye egyértelmű ez a hex-es, hogy azt kellene, de nem tudom mi ez a másik, de azt meg tudom nyitni notepad-dal és az is egy komplett programnak tűnik. A hex-et nem tudom megnyitni. Nem én égetem, hanem egy másik HE-s, ezért érdeklődöm, hogy ne rossz legyen beleégetve... (A kapcsolásnak, aminek a pic a lelke a következő lenne a feladata: Laser show-nak motorvezrlője lenne. Egy kapcsolóval lehet állítani autómata és manuális motorvezérlés között, manuálba 3 poti segítségével én állítom a sebességet, viszont autómata állásban a pic generál véletlenszerű ábrákat, gondolom más-más impulzusokat ad ki a motorokra.) Ezeknek tudatában melyiket lehet beégetni?
Nem nagyon tudsz mást beégetni mint a hex file. A c pedig maga forráskód-azaz a megírt program. Ez utobbi van lefordítva hex-be.
Oké, nagyon szépen köszönöm a gyors választ!
Egyátalán nem vagyok jártas a mikrokontrollerekben és a programjaikban, ezért nem tudtam. A hex file-t már sikerült tegnap beleégetni, de a biztonság kedvéért rákérdeztek, hogy biztos ezt kellett-e ![]() Köszi mégegyszer!
Ha kérdezel infót adj. Ugy tünt, hogy egy böhöm motor
Hát sajna nem toroid trafó!És azért lenne közel csak mert egy pc tápba akarom beletenni mert pont elfér és így elég kicsi lenne az egész... Nah de majd kiderül
Igazad van, adtam infót egy előző hsz-ben, de sajnos rossz pozícióba került így senki sem válaszolt.
Ilyenkor hatásos, ha újra felteszem a kérdést ezt viszont a moderátorok nem nézik jó szemmel így át kell fogalmazni a kérdést. Szóval a kérdés még mindig az, hogy az adatlap hibás vagy én vagyok tudatlan?
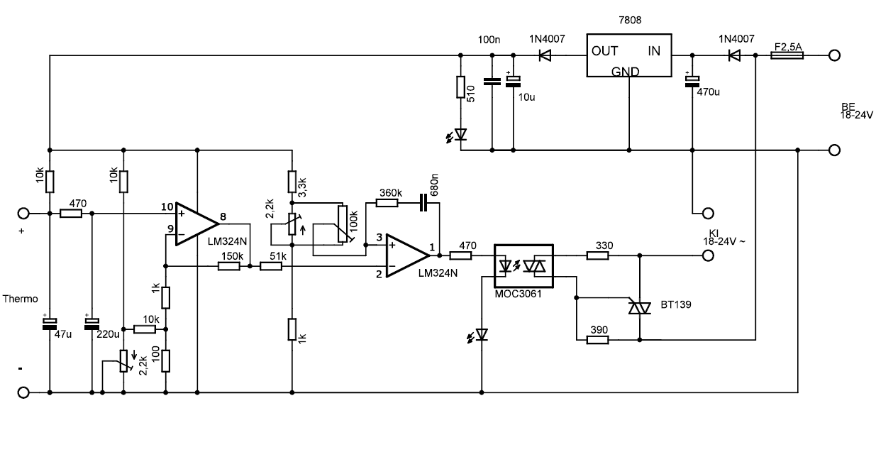
Tisztelt Pákások! Segítséget kérek, mert megunva a pillanatforrasztóval való küzködést vettem egy hőelemes pákát és megépítettem a mellékelt terv szerinti (innen vettem) tápegységet, pontosan, precizen. Nem is volt semmi probléma, a táp azonnal működött, amig el nem érte az éppen beállított értéket.
A baj ezután kezdődött, mert az erősítőből az optocsatolóra másodpercenként több kikapcsolás és bekapcsoló feszültség (kb. 2,9V) érkezett. Miután a negatív ágat valóságos földel földeltem, a kapcsolás gyakorisága másodpercenként egyre csökkent. Ennél tovább nem jutottam. Nem tudom mi okozza a problémát? Lehet, hogy a hőelem van túl közel a fűtőszálhoz? (A hőelemről érkező feszültséget tizedmilivolton belül stabilan tartja) Lehet hogy az erősítő hiszterézisét kellene növelni, egy nagyobb kondenzátor beépítésével? Nem tudom másnak is volt e ilyen problémája, de ha tud valaki megoldást, előre is köszönöm.
Nem biztos, csak egy tipp:
A hőelem túl érzékeny lehet, ezért valahol állítani kellene az erősítő érzékenységén, vagy a bejövő jel tehetetlenségét kellene megnövelni. Mondom, nem biztos, csak egy tipp.
Sziasztok! Lenne egy kis problémám.Most van egy hallgatóm de nagyon rövid...jack dugós szóval az lenne a kérdésem hogy meglehet e valahogy hosszabbítani.Vagy van e ilyen átalakító.Hogy hosszabb legyen.Előre is köszi.
Szerintem ez normális jelenség.
Már ha jól értelmezem amit írsz. Ugye az van, hogy bekapcsolod, fűt mint atom, és ahogy közelít a beállított hőfokhoz, úgy egyre gyakrabban kapcsolgat ki-be. Ezzel tartja hőfokon a pákát hogy ki - be kapcsolja annak fűtését. De most ismét átolvasva amit írtál nem is nagyon értem mit is szeretnél. Azt hogy ne kapcsolgasson ki-be olyan gyorsan? mert ha igen, akkor építs egy állítható feszültségű tápot és azzal állandó feszültség és persze hőmérséklet alatt tarthatod a pákádat, és nem fog soha se kikapcsolni meg bekapcsolni, csak amikor te akarod.
köszi és megkérdezhetem hogy mi annak a neve?
X méretű Jack dugó hosszabító.
És X méter hosszú.
nagyon szépen köszi.Esetleg tudnál mondani szabvány méreteket?mert gondolom ha azt mondom 2,498491 métert kérek olyan nincs.
3 féle Jack dugó méretről tudok az egyik a 6,3, valószínű neked ettől kisebb van, 3,5, és 2,5
Az egyik felén aljzat legyen, a másikon meg dugó.
Ezzel meg nem lesz gond, ezek kész kábelek. Akkora, amekkorára legyártották. Magad is készíthetsz ilyet, de nem biztos, hogy rentábilis.
Hogyan készíthetek?:S
@hapro nekem 3,5 ös van de konkrétan a kábelek hosszára gondoltam
Ez nem ilyen bonyolult dolog mint amilyennek most be van állítva.
Bemész a boltba, és kérsz 3,5-es Jack aljzat-dugós, alias hosszabbító kábelt. Az eladó azt fogja mondani, hogy van ilyen meg ilyen méret, vagy azt, hogy nincs ilyen, és csináljál, mert van kábelem, és lengő aljzatom és dugóm is. Ha elkészíted, akkor fém aljzatot és dugót vegyél. A két külön árnyékolst összekööd, és eldöntöd, hogy melyik csatlakozóhoz kötöd a pirosat, és a másikhoz meg a másik színű kábelt. Ennyi az egész. Utánna multival leellenőrzöd, hogy nincs-e valamelyik érintkezők között zárlat, ott ahol nem kéne, és hogy megfelelő-e a kontakt ott ahol annak kell lennie.
Hello!
Idézet: „Jó lenne nekem sima motornak csak hát ha bipoláris akkor a két H-Híd nagyon sok helyet foglal.” Megnézed az "Ez milyen alkatrész?" topikban, hogy Bögyike mit kérdezett, és már két okod is lesz, hogy a szád szélét nyalogasd. üdv! proli007
Köszi.
A probléma csak az, hogy nem tudom honnan lehetne beszerezni illetve mennyibe kerül. Igazából egy kis DC motorra lenne szükségem, de sajnos csak egy kupac bipoláris stepper motort sikerült kioperálnom a meglévő "szemétből". Ezeket viszont nem tudom meghajtani mivel olyan alkatrész halmaz és idő szükséges hozzá, hogy nem éri meg. Azért körbenézek hátvan van ilyen IC valamelyik video-nyomtató vagy hasonlóban. Köszönöm az útmutatást.
EZ nem mátrix, ez kriksz, kraksz.
Viszont egyszerű dolog rajzolj 3 vizszintes vonalat, cm-ként, ezek vezetékek rajzolj 3 függőleges vonalat cm-ként ezek is keresztezési pontjaikon nem érnek össze Képzeld el, hogy a függőleges vonalak bármelyikére tudsz adni, mondjuk -4,5v-ot, a vizszintesekre pediga +4,5V-ot,de előbb 220ohmot sorbakötsz az elemmel. Na most TE találd ki, hogy hova, és hogyan helyezd el a 9 LED-edet, hogy az elemmel egy TETSZÉS SZERINTI példányt ki tudj gyujtani!!!! Fejlődj:4és 4 drót 16 dióda , 5és 5 drót 25 dióda "címezhető, Persze nem kell szimmetrikusnak lennie, lehet 4és 7vezeték, akkor :28dióda |
Bejelentkezés
Hirdetés |





