Fórum témák
» Több friss téma |
- Ez a felület kizárólag, az elektronikában kezdők kérdéseinek van fenntartva és nem elfelejtve, hogy hobbielektronika a fórumunk!
- Ami tehát azt jelenti, hogy a nagymama bevásárlását nem itt beszéljük meg, ill. ez nem üzenőfal! - Kerülendő az olyan kérdés, amit egy másik meglévő (több mint 17000 van), témában kellene kitárgyalni! - És végül büntetés terhe mellett kerülendő az MSN és egyéb szleng, a magyar helyesírás mellőzése, beleértve a mondateleji nagybetűket is!
Sziasztok! Kérdezném hogy mivel lehet kapcsolási rajzokat tervezni. Nem a NYÁKot, hanem a kapcsolási rajzot. pl.: melléklet. Szóval a jeleket, tranzisztor meg ilyesmi. Szóval milyen progi tud ilyet?
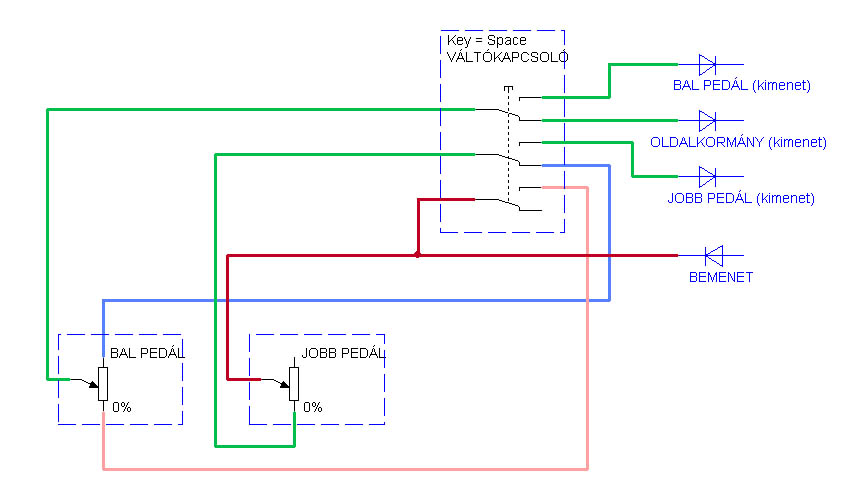
Megrajzoltam egy elvi átkapcsolásos témát a két mód között. Megbarátkozom a gondolattal, hogy az egyszerűség miatt két darab 50K-s poti marad, így sorosan az ellenállás 0 és 100K között lesz változtatható. Illetve külön kapcsolva a két potinak teljesen függetlenül működne 0 és 50K között.
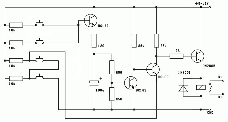
Felmerült egy újabb probléma. A váltókapcsolót nem szeretném a pedálkonzolra tenni, mert az azért elég nehézkes az asztal alá bújni és ott kapcsolgatni a dolgokat, tehát a kapcsoló a "vezérlőpult"-ra fog kerülni az asztalomon. A pedálkonzol kb. 2 méter vezetékkel lesz a vezérlőpultra kötve. A probléma az, hogy a két potit a kapcsoló kötné sorba, ezért a jobb potiról fel kellene hozni egy szálat kapcsolóra és egy másikat visszavezetni a bal potiba. Félek, hogy túl sok zavart okozna, mivel így a vezeték teljes hossza (elektronika kimenet -> 2m -> jobb poti -> 2m -> kapcsoló -> 2m -> bal poti -> 2m -> elektronika bemenet) kb. 8m lenne. A megoldás egy relé lenne, amihez egy földet kéne levinni, és a bal poti bemenete kapcsolná. A relé a pedálkonzolban lenne elhelyezve. A kérdés, hogy ez járható út-e, vagy bezavarna valamibe? Egyébként a potikra 5V megy. Van 5V-ról üzemelő relé, vagy van esetleg más elektronikai alkatrész, amivel meg lehet oldani?
-Electronic Work Bench
-ExpressSCH(http://expresspcb.com)
Szerintem nem zavarna be, de ha több pénzt is hajlandó vagy áldozni a cuccra, akkor szilárdtest-relé a megoldás. Vagy: Árnyékolni kell a vezetékeket.
Azon is érdemes elgondolkozni, hogy nem kell-e pergésmentesíteni a relés kapcsolási részt, ha marad a hagyományos mechanikus relé. Vagy - most jutott eszembe! - esetleg egy flip-flop áramkörrel kombinálni? (Egyébként létezik 5V-os relé, ha mégis ennél maradsz.)
Hello
Hol lehet sokkolo kapcsolást találni.Előre is köszi . ÜDV:Krisz
pl keresőbe beírva...
Sziasztok!
Csak azt szeretném megkérdezni, hogy nem tud-e valaki olyat, hogy NOKIA 6600 - hoz mp3 szoftvert. Bocs, hogy ide íriom, de nem tudok mást találni. Elég lenne egy link is, hogy ilyen dolgokat hol tudok találni. Köszönöm. (És még1szer bocs.)
Nem értem igazán, hogy milyen szoftver kellene, de ami hozzávaló az letölthető a www.nokia.hu - ról.
A lényeg ezesetben az egyszerűség. Feleslegesen nem akarom a cuccot kiegészíteni, ha nem zavar be semmi a poti és az elektronika között. Minden esetre előbb megcsinálom csak vezetékkel, és ha nem lesz jó, akkor árnyékolom, vagy egyéb lehetőségek után nyúlok.
thx Frankye!
Sziasztok valaki berajzolná nekem h a 4kód gombot és a maradék gombokat hova kell kötni?
Eléggé belezavarodtam a karikákba XD Előre is köszi http://www.freeweb.hu/haromb/muhely/tzar/tzar.html
Helló!
RCA-3,5 stereo Jack összekötése? a Hi-Fi-m próbálom összekötni a számítógépemmel , vettem hozzá jó minőségű kábeleket , amik sajnos nem árnyékoltak, de a csatlakozó igen . Összekötöttem és búg. A másik vége két RCA dugasz. Az árnyékolást melyik RCA-ra kössem? Mind a kettőre? Köszi
Elég lett volna, ha a linte szúrod be, nem kellett volna csatolni is a képfájlt. Ezért töröltem az utóbbit.
Amúgy hova rajzoljuk be?
Szia!
Hát lehet hülye kérdés meg látom a négy gombot rajta de ez a sok karika bekavart és nem látom át! Bocs a kép csatolás miatt arra gondoltam a rajzolást
Nos, mivel az eredeti kapcsolás készítője olyan gombokat használt, amelyeknek van "megkerülése" is, azaz olyan érintkezője, ami akkor is vezet, ha be van nyomva a gomb, és akkor is, ha nincs, ezért ezeket is felrajzolta.
Mindjárt átrajzolom, hogy érthetőbb legyen!
Akkor íme, a csatolásban. Remélem, így már érthetőbb...
engem is érdekelne, ez a kódzár. Olvastam a honlapján, hogy ha rossz gombot nyomsz akkor, egy idelyigg nem vesz semmit. Szóval hiába nyomod le a jó gombokat, akkor se fog műkszeni. Akkor ahogy most te megrajzoltad, akkor az is olyan, vagy ennél nincs az a letiltó funkció?
aq letiltó funkció megmaradt !
Köszi a segítséget ! így már értem!
Szisztok!
Egy kérdésem lenne. A DS1669-100 tipusú potméter ic-t közvetlen rá lehet kötni egy erősítő bemenetére sima poti helyett, hangerőszabályzónak? Thx a válaszokat. (csatoltam az adatlapját, nekem nem sokat mond )
"Gyorsan" kipróbáltam de a mélyet csúnyán torzítja. Lehet hangosítan meg halkítani. A kapcsot mellékelem.
Nem tom mi lehet a baja. Lehet, hogy nagy a jel?
Sziasztok!
Teljesen fű vagyok a témához. Kérdésem, hogy van egy kütyü, amibe 3V-os gombelem való. Sajna ez az elem 700 Ft körül van darabja, és gyorsan lemerül. Ki tdom váltani valamilyen másfajta elemmel, akksival? 2 AAA-s ceruzaelem mondjuk valahogy összekötve? Nem baj, ha több helyet foglal. Köszi.
Sorbakötve jó lesz a 1.5V-os AAA. (Az egyik elem pozitívját a másik negatívjához kötöd, majd a megmaradt két kivezetést értelemszerűen, polaritáshelyesen a készülékbe.)
Korábban kérdeztem, hogy tudja-e valaki, miért vannak néha vezetékek toroidba tekerve, valaki még adott is egy lehetséges választ, de most végre egy fotót is tudok mutatni, hátha így ismerősebb lesz a dolog. A toroidok magja valami kemény, nyilván vas. A képen egyébként egy frekvenciaváltó látható. A kék és fekete vezeték a táp, 230 VAC, láthatóan egy-egy féltoroidba vannak feltekerve egy közös magra. Jobbra hátul a fehér egy kettős szigetelésű háromeres vezeték, a frekvenciaváltó által előállított három fázist továbbítja a motorhoz.
Ezzel az eltendezéssel a nagyfrekvenciás zavarokat lehet kíszűrni, úgy a hálózatfelöl jövőt, mint a hálózat felé menőt (kék-fekete), valamint a motorhoz menőt (fehér háromeres). Bár néhány kondenzátor teljesebbé tenné a képet. Az a kemény anyag a közepében rendszerint ferrit ( egy prokohászati úton előállított mágneses "kerámia". ). Ennek mágneses paraméterei sokkal jobbak a hagyomágyos lemezmagokénál.
Sziasztok!!
Egy 15V-os adaptert szeretnék venni/csinálni. Valaki tudja esetleg hogy hol kapok(csak 12-eset árulnak mindenhol) ill. ha csinálni szeretnék akkor valaki valami segítséget tudna adni?? ja és 500mA-es kellene Előre is köszi a segítséget!
Szia!
Szerintem csinálni 1szerűbb. Mivel neked egyenírányítás után kell 15 V, ezért számolni kell, a trafó efektív feszültségével, és azzal a feszkóval is amik a diódákon enek. Akkor sszámoljunk: 15*1,41=21,15 + 4*0,6 =23,55 V, szóval kerekítve 24 V. 500 mA = 0,5A Szóval 24*0,5= 12 W-os trafóra lesz szükséged. Oké itt vannal 24 Vos trafók: http://www.dspsystem.hu/index.php?m=400&K=477&ak=492&akmn=Transzfor...%2024V Ezt utánna grécc híddal egyenírányítód, meg egy 10000 µF-es kondival szűröd, aztán kész a 15V-os adaptered. De ha tényleg ilyen kicsi áramra kéne, akkor egyszerűbb egy stabkockával. pl.: 7815
a legegyszerűbb!!!
veszel egy 1000mA es változtatható feszültségű adaptert (szinte minden elektro boltban kapható) és a 12V-os kimenetére (a dobozon belül) bekötsz egy 7815-ös IC-t. mivel ezek a tápok 1A áramú terhelésre vannak beállítva igy üresben a 12 V-os kimenetén 21 V van.1A terhelésre esik le kb 13 Vra. ha 500mA rel terheled az IC nek még lesz elég fesz többlete hogy 15 voltot csináljon
ehez a kapcs.rajzhoz muszály 0,2mm rézhuzalt alakalmazni vagy használhatok 0,7mm -eset (csak azért mert most ez van itthon)??
THX |
Bejelentkezés
Hirdetés |







) 







