Fórum témák
» Több friss téma |
- Ez a felület kizárólag, az elektronikában kezdők kérdéseinek van fenntartva és nem elfelejtve, hogy hobbielektronika a fórumunk!
- Ami tehát azt jelenti, hogy a nagymama bevásárlását nem itt beszéljük meg, ill. ez nem üzenőfal! - Kerülendő az olyan kérdés, amit egy másik meglévő (több mint 17000 van), témában kellene kitárgyalni! - És végül büntetés terhe mellett kerülendő az MSN és egyéb szleng, a magyar helyesírás mellőzése, beleértve a mondateleji nagybetűket is!
Bocsi de még mindég sötét.A hfe oszlop üres a diagram pl 0,8V-nál két metszéspontot is ad.Légyszi magyarázd el egy konkrét példán keresztül.Köszi Becsey.
Úgy képzeltem, azért kérdeztem rá
Köszi a segítséget!
Sziasztok!
Tinával kapcsolatba lenne kérdésem. 4 polusal kapcsolatban, hogy lehet megadni a paramétereit? pl z11 z21 stb?
Nem üres az! Három oszlopot látsz, Min, Typ(ikus), Max.
Általában nincs minden kitöltve, ha csak min és a többi üres, akkor azt jelenti, hogy a béta, (hfe) csak ennél nagyobb lehet, ha csak a max akkor azt jelenti, hogy ennél nagyobb nem. Azt azért tudnod kell, hogy a hfe -nek igen nagy a szórása, és ezért szoktak egyátlagos értékkel számolni, typ, erősen munkapont (kollektor áram), hömérséklet függő, ezért jobb esetben megadják a függést normalizált görbe alakjában. Erről a görbéről le tudod olvasni, hogy ha a tranzisztor a megadott munkaponttól eltérő munkapontban van, mekkora értékkel kell szorozni, hogy a valós hfe értéket kapd.
A négypólusok impedancia paraméterei, Z paraméterek:
Z11: bemeneti impedancia nyitott kimenetnél Z11=U1/I1 Z12: erősítés Z12=U1/I2 Z21: visszahatás Z21=U2/I1 Z22: kimeneti impedancia, nyitott bemenetnél Z22=U2/I2 Számolni a négypólus helyettesítő képéből tudod.
Köszi a választ!
Világosodik már.Még anyit kérdeznék,hogy ha az első grafikont nézem a függ.vonal a bázis fesz?10V a coll-emit.fesz.Ha pl0,8Vbázis fesz-nél húzok egy vizszintes vonalat akkor két ponton is keresztezi a jelleggörbét ilyenkor melyik pontot vesszük figyelembe. Köszi Becsey
Köszönöm szépen! De a problámám nem ilyen jellegű, mivel én egy tinába lerakható 4 polust szeretnék modelezni, van rá benne speciális alkatrész (egy kis dobozka 4 kivezetésel)csak azt nem tudom hogy, hogyan tudnám értékekkel felruházni azt. A gondom az hogy, van egy inverz hibrid kapcsolásom U1 felöl van rajta egy 2k ellenás sorba egy 4V fesz genrátorral. És arra vagyok kiváncsi hogy mekkorák az áramok feszek. Matematikailag meg tudom oldani csak modellezni nem tudom ezért lenne szükségem a paraméterek beírására.
Üdv Feri!
Fordítva ülj a lóra! A kollektor áramhoz, ami az általad beállított munkaponthoz tartozik, nézd meg a hozzá tartozó korrekciós tényezőt.
Hol látsz bázis feszt, tranzisztornál (mivel áramerösítő eszköz) a bázis emitter feszültséget mint határadatot szokás megadni, nem paraméter, értékét a bázisáram határozza meg, mint egy nyitott diódán. A bázisáram a paraméter, ehhez kapcsolódik minden. De azon a görbén a függőleges tengelyen a normalizált áramerősítési tényező, mint szorzószám van megadva.
Hello,
kezdöknek milyen forasztoberendezést ( pálka, forasztoállomás) érdemes beszerezni-e? ( válaszokat kösszönöm ).
Sziasztok!
Nagyon kezdő kérdés lesz. A csatolt rajzon milyen értéket jelen a 4k7 illetve a 4u7??? Talán a 4k7 = 4,7k ohm??? Előre is köszi.
Tehát akkor:
4k7 = 4,7 ohm 4u7 = 4,7 ľF Lécci javítsd ki ha nem így van.
Szia. A 4k7 azt jelenti hogy az ellenállás 4.7 kΩ, a 4u7 pedig 4.7μF.
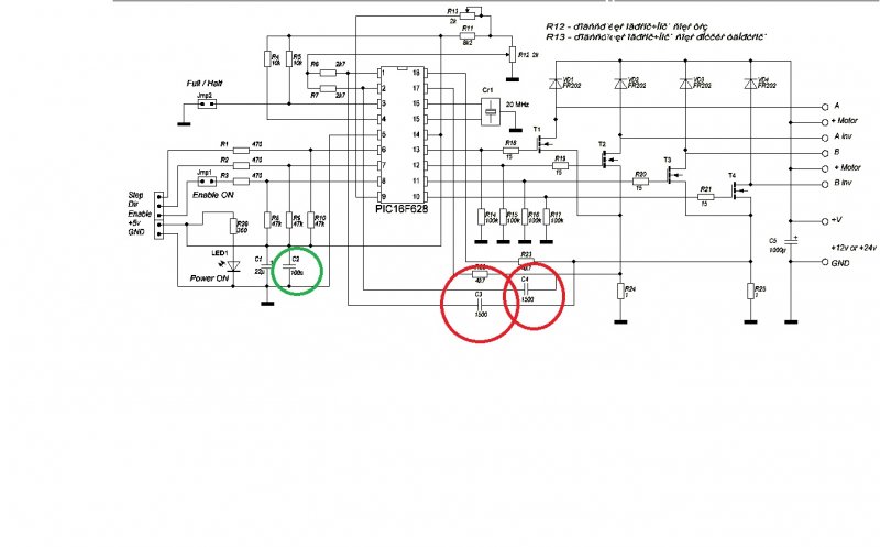
Sziasztok!
Van egy olyan gondom, hogy a kapcsrajzomon van egy tárcsakondi aminek 1500- at írtak, de azt nem írták oda, hogy mi. 1500 szerintetek mi lehet? "nano , piko, micro". Segítséget előre is köszi. üdv szabi
Csak azért vanna efelől kétségeim mert a másik kondinál kivolt írva, hogy 100n
Ide meg csak annyi van írva, hogy 1500
Hello!
Ne hülyéskedj, hogy nincs lábkiosztás az adatlapon. Biztos, hogy van! A legelején van. Nézd meg szerintem még egyszer. Üdv. roland0327
Én pl. ezt az adatlapot néztem:
Bővebben: Link Na most ott a legalján írja 1-GND,2-Input,3-Output , de most azok a lábak szemből nézve vannak megszámozva vagy hogy? Mert tényleg nem tudom.
A legelső oldal legeleje. Ott van, hogy mit, hogy ha ebből nem tudod meg, hogy melyik láb melyik akkor semmiből.
Ja és ha nincs térbeli látásod akkor mi azon nem tudunk segíteni . Próbáld magad elé képzelni úgy ahogyan a képen is van.
Szia!
Ellenállás értéke, ha nincs szorzó (m, k, M, stb.), akkor ohm -ban, kondenzátor értéke, ha nincs szorzó (n, u, m, stb), akkor pF -ban értendő...
kösz.és a 78L12-es? mert nekem azt mondták, hogy arra vigyázzak,mert nem ugyanolyan a lábkiosztásuk.
Ez az L-es ami a képen van. A másiknak is van adatlapja az TOP220-as méretű.
Egy kis egyszerűnek tűnő kérdésem van.
Honnantól nevezünk low-dropout verziónak egy stabilizátort? Van esetleg valami elfogadott határ, akár feszültségértékben, akár %-ban megadva, vagy bármi más módon, ami alatt már low-dropout-ról beszélhetünk vagy ezt csupán az alkatrészgyártók tüntetik fel egyes termékeiken, és akkor azokat kell ilyen különlegesebb eszközöknek tekinteni? |
Bejelentkezés
Hirdetés |




Köszi a segítséget!



Ja és ha nincs térbeli látásod akkor mi azon nem tudunk segíteni
. Próbáld magad elé képzelni úgy ahogyan a képen is van. 





