Fórum témák

» Több friss téma
Fórum » Elektronikus szulfátoldó (Akku aktivátor)
Lapozás: OK   7 / 87
(#) Szárnyas válasza Krisz03 hozzászólására (») Márc 9, 2010 /
 
Igen, én is arra gondoltam, hogy azért magasabb az áramfelvétele, mert a Led folyamatosan világít. Talán szerencsésebb lett volna olyanra tervezni az áramkört, hogy csak a kisülés pillanatára villanna fel a led. Esetleg meg lehetne próbálni kisáramú led-et használni, a RET-nél kapható olyan ami csak 2mA-t fogyaszt. Bővebben: Link
(#) sebes válasza Szárnyas hozzászólására (») Márc 10, 2010 /
 
Valami nem jó, mert a LED-nek csak akkor kell világítania, ha bekapcsol a tirisztor. Sajnos nincs működő előttem, de Ti a sajátotokkal próbálkozhattok.
A Q3-as PNP tranzisztor addig zárva van, amíg a tirisztor ki nem süti a C2-es kondit. Ha a LED világít a C2-es kondi töltése alatt is, akkor a Q3 bázisa nincs tápra húzva. Lehet, hogy egy nagyobb nyitófeszültségű tranzisztor jobb lenne, pl 2907.
(#) Szárnyas válasza sebes hozzászólására (») Márc 11, 2010 /
 
Szia! A kapcsolásba én a rajzon megadott 2907 tranzisztort raktam, pontosabban PN2907A típusút, ennek ellenére nem úgy működik ahogy leírtad.
(#) sebes válasza Szárnyas hozzászólására (») Márc 11, 2010 /
 
Szia! Mérj egy bázis-emitter feszültséget légyszives, mert ezek szerint nyitva van a Q3 tranzisztor. Ezután csökkentsd le az R6-os ellenállást 1M-ról és közben figyeld a bázis-emitter feszültség változását.
(#) Inhouse válasza Szárnyas hozzászólására (») Márc 11, 2010 /
 
Én már eltévedtem...melyik rajzon van 2907? Én a BC212-est láttam eddig...

Üdv
Inhouse
(#) Szárnyas válasza Inhouse hozzászólására (») Márc 11, 2010 /
 
Az eredeti rajzon: Bővebben: Link
(#) Szárnyas válasza sebes hozzászólására (») Márc 11, 2010 /
 
Köszi a tippet, kísérletezgetek vele!
(#) Inhouse válasza Inhouse hozzászólására (») Márc 11, 2010 /
 
Hohhoohohooo!

Ebben a rajzban van 2907:
555 és fet kombináció
Viszont ebben nincs is LED, legalábbis a rajzon.

Sebes, meg én is, inkább erre gondoltunk:
4047 és tirisztor

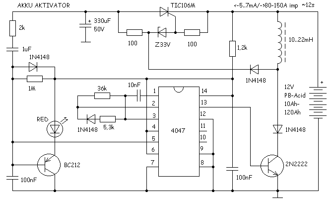
Én anno egy kicsit átrajzoltam, mert ez a rajz nekem mákostészta volt, ha nem baj felteszem ide. Ez a LED/BC212/4047 5-ös láb rész nem teljesen tiszta még...

Üdv
Inhouse
(#) Szárnyas válasza Inhouse hozzászólására (») Márc 11, 2010 /
 
Én is a sebes féle kapcsolást építettem meg, mint azt egy oldallal előbb is írtam.

Idézet:
„Ez a LED/BC212/4047 5-ös láb rész nem teljesen tiszta még...”


Nem akarok hülyeséget írni, de szerintem az 5-ös lábon keresztül az oszcillációt kapuzza, így a kisülés ideje alatt nincs a kimeneten négyszögjel.
(#) Inhouse válasza Szárnyas hozzászólására (») Márc 11, 2010 /
 
Erre gondoltam én is, mármint, hogy a kisütés idejére leáll az oszcilláció. De, hogy ott hogyan is lesz logikai alacsony érték...

Miután írtam, láttam, hogy írtad a rajz helyét.

Üdv
Inhouse
(#) sebes válasza Inhouse hozzászólására (») Márc 11, 2010 /
 
Én nem teljesen értem, hogy mit értetek és mit nem.
A lényeg, ha kisül a kondi a tirisztoron keresztül, akkor az 1µF-os kondin egy negatív fesz ugrás jön létre. Ez tiltja az 5-ös lábon keresztül a kapcsolgatást és kapcsolja a LED-et a BC212-n keresztül.
A tirisztor bekapcsolását kondin lévő fesz indítja el, ha ez meghaladja a 33V-os zener+nyitófeszt.
(#) canon70 válasza sebes hozzászólására (») Márc 11, 2010 /
 
Nos urak!

A következő képen alakult. Az 1 mega helyett 1-2K. Az 1 és 2 kilós között 2 tizedet változik az áram felvétele. Működik már 300ohm-tól de éppen csak látni a ledet felvillanni. 2 kiló felett nem próbáltam meddig mehet. Így az áram felvétel 7,5-5,9mA-ra módosult nálam 1,8 kilóval.
(#) Inhouse válasza sebes hozzászólására (») Márc 11, 2010 /
 
Ez "az 1ľF-os kondin egy negatív fesz ugrás jön létre" része nem megy a fejembe...

Üdv
Inhouse
(#) suhanc hozzászólása Márc 12, 2010 /
 
Helló/Üdv mindenkinek.
Na ez egy olyan dolog ,hogy úgyse hiszitek el bár örülnék ha segítséget kapnék.
Egy lithium akkumulátor 3 "cella" részre osztva ezt műveli az elsö 2 cella töltést felveszi meg is tartja azt hogy meddig nem tudom . De a 3. polaritást cserélt :eek2: hogy hogyan azt nem tudom az elektronikája tropa lehet pont ezért vagy fordítva és kb 0-5 v töltő feszig váltakozik folyamatosan. -1,9 v ot mértem rajta.(igen jól tettem rá a merőt, igen jól működik) Várom az ötleteket. Mert nekem fingom nincs hogy hogyan csinálta.
Köszi.
(#) bankimajki válasza suhanc hozzászólására (») Márc 12, 2010 /
 
Ezt ólom akkukkal is el lehet játszani, hogy megfordul a polaritás, de akkor annak már kuka. (amúgy ha fordítva töltöd, akkor történik ilyen.) Vagy csak a terhelés végett a másik két vele sorba kötött akku miatt fordult meg a polaritása, mert tönkrement. (De ha jól sejtem akkor már a kapacitása közel 0, vagyis terhelve nem mérsz rajta feszültséget. Igaz?)
(#) suhanc válasza bankimajki hozzászólására (») Márc 12, 2010 /
 
De ez lithium és olyan makacsan tartja azt az 1.9v hogy csak na.Valahogy nem lehet vissza zökkenteni ?Pl lemeríteni és utána jó polaritással tölteni?
De mérek tartja magát.
(#) bankimajki válasza suhanc hozzászólására (») Márc 12, 2010 /
 
Én Lítiumról még nem hallottam ilyet, de az ólomakku egészen biztosan tönkremegy egy ilyentől.
(#) (Felhasználó 1947) válasza suhanc hozzászólására (») Márc 12, 2010 /
 
Szia !

Néha csinál ilyet a litium cella.
Egyszer kezdő koromban egy mobiltelefon akkut is sikerült forditva feltölteni
Ahogy előttem is irták, sajnos ez már halott,
tehát ne kösd be forditva véletlenül sem.
Ha lemeritenéd,és polaritáshelyesen megpróbálod tölteni, az sem hozna már eredményt, mivel belül károsodott a cella.

Üdv! Luki
(#) pivi1 válasza suhanc hozzászólására (») Márc 12, 2010 /
 
Üdv!
A három cella sorba kapcsolásáról lehet szó,amiben egy vagy két cella működik.A töltésvezérlő elektronika kis terhelést képvisel a cellák végein.Tehát az elektronikán keresztül a működő cellák, ellen dolgoznak a működésképtelennek és ezt méred.
Magyarul:a drasztikusan eltérő belső ellenállásuk okozza.
Korrekt méréshez válaszd le a rosszat.Valószínű azonban hogy menthetetlen.
(#) rockersrac hozzászólása Ápr 15, 2010 /
 
Én tegnap találtam egy rakat akksi elemet, AA és AAA elemeket vegyesen és a 2 AA közül az egyik 0V feszt mutatott, és az AAA-k közül is az egyik. Feltettem töltőre, mindkettőt, de semmi reakció a töltő részéről,lévén hogy procis töltő, és 0V volt a kapocsfeszültség. Támadt egy ötletem reggel: sima sorbakötős 2,4V töltési feszültségű töltőre rátettem a két elemet sorbakötve mindössze kb 1 percre. Eredmény: mindkét akksin feszültség, a töltő felismeri, elkezdi tölteni. Kérdésem a következő: miért lehet ez? Jelenleg kb egy órája rajta van a procis töltőn mindkét akksi, és 1,38V feszültséget mérek mindkettőn, és nem csökken, hanem tartja! Válaszokat előre is köszönöm! Azt elfelejtettem hozzá tenni, hogy NI-MH akksikról van szó!
(#) kadarist válasza rockersrac hozzászólására (») Ápr 15, 2010 /
 
A "procis" töltő akkor kezdi el a töltést, ha a tölteni kívánt akksin talál feszültséget. Ha nem, akkor az olyan, mintha nem is lenne rácsatlakozva semmi. A semmit meg nem kezdi el tölteni.
(#) rockersrac válasza kadarist hozzászólására (») Ápr 15, 2010 /
 
Értem! És miért lehetett az, hogy 0V volt a két akksin feszültségileg? Mármint hogy hogy lehet egy ilyen akksit 0Vra lemeríteni? NEM akarom ezt megtenni, csak kérdezem, hogy hogy van ez? :eek2:
(#) kadarist válasza rockersrac hozzászólására (») Ápr 15, 2010 /
 
Hát, például nem kapcsolták ki azt a készüléket, amiben használták.
(#) kendre256 válasza rockersrac hozzászólására (») Ápr 15, 2010 /
 
Nekem évekig volt egy fiókban NiCd akku, természetesen 0V-ra lemerült. Kis árammal töltve maradt 0V a feszültsége, vagyis még zárlatos is lett. Egy pillanatra rákapcsoltam egy tápra, ami 8-10A áramra is képes volt. Utána az akkut már fel lehetett tölteni, a korához, meg az előzményekhez képest még kapacitása is volt, használtam utána még egy darabig.
Természetesen így csodát nem lehet tenni, de néha a zárlatos akkut a rövid ideig tartó hatalmas áram visszahozza a halálból (legalábbis élőnek tűnő állapota lesz).
Ja és ilyet csak NiCd és NiMh akkuval szabad kipróbálni, lítiummal semmiképpen, az fel is robbanhat!
(#) rockersrac hozzászólása Ápr 15, 2010 /
 
A töltő amire rátettem kb fél percre kis áramú töltő, de nem ic-s, hanem sima töltő! Ehez hasonló töltőm van, AAA elemnél 120,AA elemnél 250mA-t ad le, 2,4V mellett, és fogyaszt 4 wattot az egész és 4 akksit lehet egyszerre tölteni vele! :beka2: És tudom hogy a LIthiumos akksik nem szeretik az ilyesmit!
(#) abcdabcd válasza rockersrac hozzászólására (») Ápr 15, 2010 /
 
Ilyet én is szoktam csinálni ez működő dolog, nekem pl elemlámpában amikor próbáltam 2 aa ni-mh akksit azokból az egyik merült le 0V-ra és amikor az "intelligensebbik" processzoros töltővel ami itthon van próbáltam tölteni (IPC-1L) az el se kezdte és "null"-t írt ki továbbra is az akksira(azaz mintha benne se lenne semmi), viszont egy szintén processzoros de az akksikat párosával töltő gp töltőbe a másik nem 0v-ig lemerült akksival egy pillanatra párban berakva már mértem rajta feszültséget, ezután a másik töltő is elkezdte tölteni...
de ugyanígy oldottam meg olyan akksinál is amin még azért 0,2V körülit lehetett mérni...
(#) kemenygolya hozzászólása Ápr 18, 2010 /
 
sziasztok
hozzájutottam a minap egy elektromos targoncához
sajnos már csak alkatrésznek jó, de így se baj
az aksi cellákból van összerakva, viszont a cellákba a mérhető fesz 1v
szerintetek érdemes vele foglalkozni?
vagy lehet vele valamit kezdeni?
szünetmenteshez lenne akku majd ha 6 db-ot helyre tudok hozni
(#) Silious hozzászólása Ápr 20, 2010 /
 
Sziasztok
Van nekem 2 régi siemens A40-esem meg egy A50-esem, és mindkettőnek halott vagy csak újra kellene éleszteni az aksiját.
Régen mind a 3 működött, csak kb. 4-5 éve porosodtak a fiókban.
Kérdésem az lenne, hogy ilyenkor mi lenne a művelet ahhoz, hogy újra működjenek?
Ha töltőre rakom őket, még 1 nap után is semmi reakció sincs

A50 aksija:
Lithium ion 3,7V/650mAh

Előre is köszönöm a segítségeket.
(#) pivi1 válasza Silious hozzászólására (») Máj 8, 2010 /
 
Üdv!
Ha a semmi reakciót úgy érted hogy még csak el sem kezdi tölteni,vedd ki az akkut és 2-3 percre köss rá polaritás helyesen 4V-ot.Helyre szokta rántani a leült aksikat.(kivétel ha tönkrement)
(#) kemenygolya hozzászólása Máj 9, 2010 /
 
sziasztok
van egy 50aH-s zselés akkumulátorom de csak 10-11v körül van a fesz. értéke feltöltött állapotban
Mit lehetne vele kezdeni?
Következő: »»   7 / 87
Bejelentkezés

Belépés

Hirdetés
XDT.hu
Az oldalon sütiket használunk a helyes működéshez. Bővebb információt az adatvédelmi szabályzatban olvashatsz. Megértettem