Fórum témák
» Több friss téma |
Fórum » Életvédelmi kapcsolás, FI relé
Témaindító: bankimajki, idő: Máj 6, 2009
Mivel társasház, a földszinten ahol a földelőszonda is van, az első túláramvédelmi dobozban.
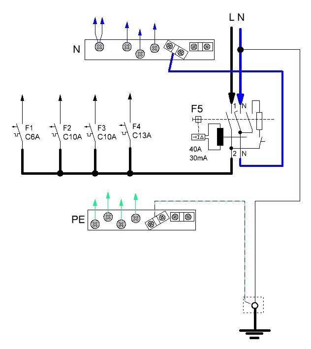
Egy ilyennek kell lennie, a tűzvédelmi főkapcsoló előtt. A hozzászólás módosítva: Jún 22, 2018
Az a piros vezeték kérdéses, hogy hol is van a másik vége. Meg kellene nézni, hogy mi van a kalapsín alatt. Van-e egy kötés a bejövő nullán. Megrajzoltam az elképzelésem az egyértelműség kedvéért. Sok régi kivitelezésnél így csinálták, főleg családi házaknál.
Megjegyzés: Én ezt a bekötést, kipróbáltam az áthidalóval is, és mindig lecsapta a fi-relét, ezért kértem segítséget, ha áthidalóval működött volna, te se kérdezhetnél most.
A ház kapcsoló szekrénye, és az én villanyórám.
Kerek legyen a történet, földelés áthidalóról is készítettem fotót, amit eltávolítottam. Rakjam vissza? Vagy a relét távolítsam el? A társasház megrendelte az elektromosság felülvizsgálatát, mert sokan szeretnének inverteres klímára áttérni, olcsóbb fűtés céljából. Esetleg volna javaslatok erre?
Ha nem is ilyen, hasonló ... !!!
Az áthidalót semmiképpen se rakd vissza, értelmetlen lenne ekkor a FI relé.
A Fi relé léte életvédelmi szempontból fontos. Szerintem ez így jó ahogy van. De azért még érdekes lehet, hogy a földelő szonda dobozában lévő piros vezeték másik vége hol is lehet. Talán a legutóbbi rajzom irányadó lehet?
Én az első emeleten lakom, tehát a szondát a pincében kell keresnem, vagy a ház tövében lefúrva egy méterre.
Megjegyzés: Nálam a gázvezeték, és a fürdőkád is földelve van.
És vajon az a vezeték hova van bekötve a falban???
Ez a kérdés számomra úgy hangzik, melyik volt előbb, tyúk vagy a tojás?
Milyen szakember az, aki földeléseket végez csak úgy a falban? Ismersz ilyen kontár szerelőket?
Nem értem mi a gond, hiszen minden világos.
A kismegszakító dobozba ( elosztódoboz ) 2 db zöld-sárga vezeték van bekötve. Egyik vége a villanyórához megy, a másik az EPH, tehát ide a csövekhez víz, gáz.
Az átkötés, pontosabban a PEN szétválasztás, mint írtam és képet is, a társasház kapcsoló szekrényében van. Ez után már nem szabad összekötni a Nullát és a védőföldet.
Köszi a megerősítést, már nyugodtabban merem használni a fürdőt.
Sziasztok
Fi relét vagdossa nagyobb teljesítményű fogyasztó esetén. Mindent kiiktatva ha rákötök pl egy hőlégfúvót ami ráadásul földeletlen, akkor is leold. Tudok ezzel kezdeni valamit, vagy kuka? Mellékeltem a képét. Üdv
Nulla és földelés zárlat esetén szokott így viselkedni.
Mindjárt megnézem, de úgy tudom, hogy a nulla össze van kötve a földelő szondával még a Fi relé előtt.
Az oszloptó a fi rléig pár éve lett kiépítva, regisztrált villanyszerelő csinálta. Üdv
A Fi-relé után van valahol zárlat, elvileg. Nem törvényszerű a dolog de én már három ilyen esettel is találkoztam.
Ha jól látom, akkor ez kismegszakító is egyben, és ebben az esetben nem a hibaáram miatt old le.
De nem értek hozzá (bár jártam már én is hasonlóan).
Teljes hálózat ki van iktatva.
A kérdésem inkább az, hogy a gyakorlatba szokott hibás lenni fi relé? Mert ahogy olvasgattam a témába, az jön le, hogy nem. Üdv
Ha az is, a 25 ampernek az 1 tizedénél járhattam.
Üdv
Ez nem földelés, hanem gányolás.
Gyári földelőbilincs,(OBO, stb) és minimum 4mm2 vezeték. Az földelés. Ez a lefestett Hilti szalag "nem minősithető" kategória.
Az csak FI relé! Zárlatvédelmet nem tud.
Adatlapot nem találtam hozzá.
Nincs is rá szükség, csak meg kell nézni a felnagyított képen a rá nyomtatott rajzjelet. Az nem tartalmaz zárlat és bimetálos túlterhelés védelmet.
Zsoltee0001!
Jó volna egy kissé távolabbi képet is készíteni mert néhány furcsa dolgot látok! A FI relé 4 pólusú, azaz 3 fázisú. Úgy tűnik elmenő oldalon (alul) csak egy fázis megy el. Ettől még a hibaáram védelem működik, DE a nulla pont nem jó helyre van kötve. A készüléken (ezen) bal szélső a nulla vezető helye. Ha tényleg három fázisú a betáplálás, a teszt kör 400V-ot kap teszt gomb megnyomásakor 230V helyett. Ha meg csak egy fázist kap, sosem volt hatásos a teszt gomb. Lehet, hogy sosem volt megnyomva? A jobb oldalon felül zöld-sárga vezeték megy "nullaként", Vajon a PEN sínről van idekötve? Az elmenő vezetékek túl vékonyak, ide is 10mm2 kellene!
Igen, Nulla, L1, L2, L3 a bekötési sorrend felül is és alul is.
A képen szemmel láthatóan nem így van.
Srácok, köszi, az észrevételt, ez eddig fel se tűnt, poén, hogy ez a rész így lett átadva villanyszerelő által, csak az utána jövő részt csináltam én.
Még nagyobb poén, hogy ez eddig tette a dolgát, beleesett egy vödör vízbe az elosztó és szépen leoldott, ha meglámpáztam a fázis- földelést akkor is. Mellékelt képen pont takarásba van, de a szondához is vastag földelőkábel megy és a relé elé van bekötve. 3 kábel van befűzve, de csak 1 fázis jön be. Üdv. A hozzászólás módosítva: Júl 11, 2018
|
Bejelentkezés
Hirdetés |

















