Fórum témák
» Több friss téma |
Helló!
Nekem van egy HI-FI szimmetrikus szintemelő erősítő kapcsolásom amit én is használok és nagyon jó! Holnap beszkennelem neked ha kell. (tranyós)
helló
köszi de szimetrikus nem nagyon lenn jó ha csak nem +-60voltról megy meg valami egyszerű kellene amit gyorsan összetudok dobni.
helló
szerintetek ez a kapcsolás jó lehet végfok elé? mert az mp3 lejátszóm csak ~200mv-ot ad de nekem meg legalább 1 volt kéne
hello most már mindegy hogy miről megy találtam trafót ha gondolod felteheted az oldalra a kapcsolást
Van hozzá NYÁK és beültetés is ha kell.
bss.fw.hu > 3 tranzisztoros gitár előfok
Üdv
helló
kösz a kapcsolásokat de találtam én is eggyet de nemtudom megnyitni eagle-vel mert hibát ir ki valaki lenne lyan szives hogy átkovertáná nekem valami más formátumba?(jpeg jpg gif vagy valami)
Lenne nekem egy olyan problémám, hogy van egy pioneer mono erősítőm (csak mély) és az a probléma vele, hogy a fejegység túl kicsi jelet ad neki, és ezért az erősítő is gyengén szól. Múltkor rákötöttük a pc audio kimenetére, és olyat szól az erősítő, mint még soha.
Szóval nekem egy olyan kapcsolás kellene, ami a kis jelből tud akkora jelet csinálni, ami megfelel az erősítőnek, vagy a számítógép kimenetén lévőnek. Sajnos nem tudom, hogy a fejegység mekkora kimentet ad, meg hogy az erősítőnek mekkora jel is kéne, de remélem, tudtok nekem segíteni. És bocsi az új témáért...
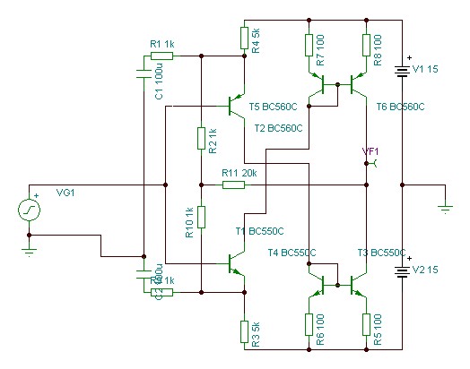
Szia!
Terveztem neked egy szintemelőt, ez gyakorlatilag mindegy, hogy mekkora tápról megy és hangot biztosan nem fogja rontani, mert a szimuláció szerint jobb mint 0,0003% a torzítása. Több mint 20x-os az erősítése, és ha kell táptól-tápig megy a kimenete, érzéketlen a rövidzárra, stb, szóval pont jó lesz.
Nagyon szépen köszönöm, főleg hogy külön nekem tervezted meg
Amit megvannak a cuccok építem is megfele Még1x THX
Ez nem véletlenül autóba kell neked? - a fejegység kifejezésből gondolom, mert akkor egy kicsit áttervezem 1x-es tápra.
Dede, sajnos a fejegység nem ad megfelelő jelet
Meg ha esetleg circuit makerrel csinálod, akkor úgyis küldheted... THX
Hmm, ez eléggé jónak tűnik
Esetleg abban nem tudnátok segíteni, hogy hogyan tudnám megmérni a fejegység kimenő jeletét (osziloszkóp? az sajna nincs), vagy esetleg a bemenő jeltől fügettlenűl, a kimenű jel erősségét korlátozni...
Alkalmas programmal csinálj egy CD lemezt, amin 50Hz és 1Khz sinus van -6dB-vel rögzítve váltakozva 10-10 sec-ig.
Ezután a legközönségesebb kis műszerrel is meg tudod mérni, hány milivoltot ad ki erre a szintre a fejegységed, mert a sinust azért általában jól mérik meg.
Hmmm, ez kezd bonyolúlt lenni nekem
Esetleg úgy nem oldható meg, hogy a kimenő jelet korlátozzuk le, a bemenő jeltől függetlenűl, és az erősítéstől is...
Amit kérsz, azt dinamika kompresszornak hívják és azt tudja, hogy akár nagy a fejegység kimeneti jele, akár kicsi, mindig ugyan akkora jelet küld tovább a végfokok felé.
Van viszont hátrány is. Egy nagy dinamikájú zenében, azaz olyanban, ahol sokáig nagyon halkan szól a zene, de utána meg nagyon hangosan - pl Vangelis ilyen, és pl pont a tuc-tuc nem ilyen - ez a szerkezet képes kiegyenlíteni ezeket a hangerő különbségeket, hiszen "nem tudja", hogy nem egy kis kimenő jelű fejegység szól, hanem pl egy nagy kimenő jelű, de halk zenével! Magyarul, a megoldás tuc-tucra tökéletes, Vangelisre meg nem az.
Hát igazából nem Vangelis-t fogunk hallgatni vele
Szóval akkor amit te készítettél kapcsolás, az én céljaimra tökéletesen megfelel? Ha 12V-al működtettem, akkor is jó lesz? Az erősítőnek ugyanúgy RCA bemenete van, szóval akkor ebből a kapcsolásból ugyebár 2 kell nekem...
Nem csak Vangelis készít ilyen zenéket, hanem szinte minden előadó, nehogy általánosítva értsd
Értem én, hogy mit mondd, csak már aztnemtudom, hogy mi lenne a jó
Nem akarok nagy jelet, mert félek kisüti az erösítőt, viszont ha meg gyenge akkor, megint ugyanott vagyok Annyi biztos, hogy a számítógépből kijövő jellel tökéletesen szól az erösítőm, ami pedig a fejegységből jön, az gyenge neki, nem erösíti olyan jól....
Akkor készítesz egy sima állítható Ic-s előerősítőt, a végfoknál beállítod, hogy minimális hangerővel szóljon (már ha lehet :/ ) , és addig tekered az előerősítőt, amíg el nem kezd a végfok torzítani. Na onnan visszatekersz kb. 40%-nyit, és kész. A végfokon visszaállítod az erősítést (általában szokott lenni egy poti az hátulján, gain, vagy hasonló néven), és a fejegységgel szabályozod az egész rendszer hangerejét. És kisütni nem fogod tudni a végfokot, maximum ha rákötöd az autó akkumulátorára. De ha nagyon félsz, akkor rakj a fejegység kimenetével sorosan egy 10k-100k-s ellenállást, a jel-lel, és a gnd-vel is, és nem történhet baj.
Egyébként még annyit kérdeznék, hogy mi az erősítő típusa, elvileg hány W-os, és hogy a fejegység milyen kimenetére kötöd az erősítőt? Mert a legegyszerűbb talán egy feszültségosztó lenne a hangszórókimenetről. Nem kell torzításba vezérelni a fejegységet, és akkor nem lesz baj. Én biztosan így csinálnám. Üdv.
Pioneer GM-7100m, elvileg 800W, amúgy olyan 380W-ot ad le kb.
A fejegység pontos típusát nem tudom, de már 3 különböző kocsiban volt(1gyári fejegységes-autóhifisel bekötettve-, és 2 másik fejegységgel), de mindbe gyengén szólt. Példáúl a SAL SAF 3070 (400W) simán odaverte Visszont mikor a számítógép kimenetéről üzemeltettük, olyat szólt mint még soha Szóval akkor tudnál nekem adni egy pontos kapcsolást, ami megfelelne az én igényeimnek És köszi még1x
Kapcsolás nincsen, mert ez csak egy sima ellenállásos feszültségosztó a hangszórókimenetről. Legegyszerűbben kikísérletezni lehet. Ráraksz egy 100kohmos potit, és úgy tekered, hogy megfelelő legyen a hangerő, majd leméred, hogy milyen állásban van, és ellenállással helyettesíted. Sok sikert.
De nekem valamiféle előerősítő kéne, mert csak azzal lehet a gond...
Mellékeltem egyet, azzal szerinted működne a dolog? Egyébként próbáltunk már mindent állítani a fejegységen, erösítőn, és ugyanolyan gyenge
Nem érted, hogy mit mondok. A fejegységed le tud adni minimum +-5V-ot, amit akkorára osztasz le, amekkorára csak szeretnéd. A számítógép pedig 700mV-os jelet ad le. Szerinted akkor elég a fejegység hangszórókimenetéről lelopni a jelet? De ha ez a megoldás nem tetszik, akkor építs meg egy előerősítőt. Nézz szét a témában, kb. 30db biztosan van, és utána van írva, hogy múködik-e, vagy nem. Ennyi idő alatt, míg megkérdezed, hogy jó-e, vagy sem, már rengeteg darabot építhettél volna, és kipróbálhattad volna, egyébként meg az egész max. 500Ft potival, elemmel, dobozzal együtt!
Üdv mindenkinek!
Azt szeretném kérdezni tőletek, hogy TDA 7294-es (mono) erősítőhöz milyen előerősítőt tudnátok ajánlani? Hozzászólásaitokat előre is köszönöm.
Hali! Mire fogod használni? Ha PA cucc lesz, akkor elég egy egyszerű szintemelő előfok, ha hifire csinálod akkor sokféle megoldás szóba jöhet, ícéstől akár a csövesig. Megint más a helyzet, ha szubládát akarsz hajtani vele. Talán ezért "mono" ? Vagy netán hangszer erősítő lesz? Tehát tömören, ez egy felhasználásfüggő dolog.
Üdv Bassmester!
Na most jól megfogtál. Azért írtam a mono-t, mert nincs hidalva, meg semmi hókusz-pókusz. Otthoni célra szeretném használni. Ha minden jól megy akkor majd egy 2utas hangládát hajtana. Köszi a hozzászólást.
Üdv Bassmester!
Akkor ez azt jelenti, hogy nekem a 2. variációt kellene használni. Esetleg tudnál/tudnátok valami konkrétumot mondani? Ha jól látom akkor elég sokan használnak lm 1036-ost. Vagy esetleg ha rosszul látom a dolgokat akkor van ellenvélemény? Előre is köszi. |
Bejelentkezés
Hirdetés |









