Fórum témák
» Több friss téma |
Sziasztok, valaki tud ajánlani egy jó fázisforditó előerősítő kapcsolást, mert én amivel eddig kisérleteztem, csak füst maradt utána :/
Igen tudok. Ki is probáltam műkődő példány
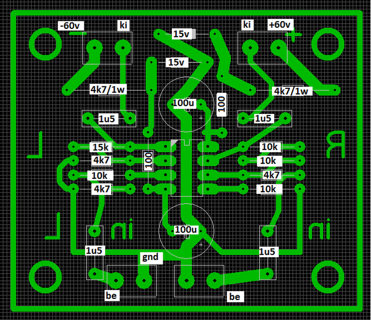
igaz szimetrikus 60v űs tápra van tervezve de ellenálás ehagyásával 15v+- ról megy múnd feltetetem a rajzot mert nem otthon vagyok.
Sajnos mobilról csak enyit tudok
Esetleg a hátuljáról még egy képet tudnál küldeni?
22:40fele haza érek feldobom lay-el egyűtt.
parancsolj !
Sziasztok!
NE5532-es IC-vel előerősítőt ha készítek, ki tudok-e belőle hozni ~1V körüli feszültséget. Az ST151-es erősítőmhöz kellene.
Igen
2.7x es erősítést oldottam meg 47/27 kohm-os ellenállásal pont ST151hez
A hozzászólás módosítva: Júl 31, 2016
pontosabban?
Ez már egy meglévő kapcsolásom, ez szerinted jó lesz? Az OPA 2134 IC-vel is működhet? A lábkiosztása ugyanaz. Az alkatrészek értékét fejből nem tudom, majd leírom ha kell.
Szia! Ha NE5532-vel számodra megfelelően működött, akkor semmi akadálya az IC-cserének.
Szia!
Ebben a kapcsolásban melyik alkatrész cseréjével lehet változtatni az erősítést?
Szia! A 22k értéke fordítottan arányos az erősítéssel. Ha csökkentenéd, ugyan annyival növeld a vele soros kondenzátor kapacitását!
ehez kérhetnék egy alkatrész listát?
A hozzászólás módosítva: Aug 8, 2016
Szia Krisz69!
Parancsolj. Az eredeti kapcsolást felteszem majd, csak még azzal én is bíbelődök a Sprint Layoutban. - előfok.lay6 - Hangszínszabályozó.lay6 A felhasználó kérésére törölve. A hozzászólás módosítva: Máj 9, 2020
Moderátor által szerkesztve
Szia krisz69!
Ahogy ígértem itt van a hangszínszabályozós előerősítő. A 220k trimmerpotenciométerrel állítható az erősítése. A fájlmelléklet felhasználói kérésre törlésre került. A hozzászólás módosítva: Máj 11, 2020
Moderátor által szerkesztve
Elkészült a panel, már csak beültetésre vár.
Mit mondtok, hangszínszabályzóba milyen típusú kondenzátort érdemes vagy kell tenni, ami igazán jól végzi a dolgát? Értem én ez alatt a "kerámia", "fólia", "multilayer" kondikat.
Na ez jó kérdés erre én is kíváncsi vagyok. De érdemes megnézni gyárit is onnan sok jó dolgot le lehet koppintani
(Bár inkább régieknél . ma már minden ,,spórolós" lett
Fóliakondikat. MKT, MKS, (polisztirol,polystyrene) Stiroflex.
A hozzászólás módosítva: Aug 10, 2016
Sziasztok.Egy kis segítség kellene. Vettem egy előerősítő kit-et.Csak angol leírás van hozzá. Írnak valamit az R1-R2-R4 és az R21-R22-R23-R24 ellenállasokról. Valamelyiket nem kell beleforrasztanom? Köszönöm a válaszokat.
Hello! És szerinted honnan tudják a kollégák, hogy hol és mit vettél?
A fene.Nem tudom telefonnal feltölteni a fájlt. Majd reggel.
Erről lenne szó.Az 5-ik oldalon.
R2 és R4 a bemenet csillapítására szolgál, ha pl. erősítő kimenetéről akarnád hajtani (szeméy szerint nem látom túl sok értelmét), és a példában azt írja, hogy 100 ohm-nál a bemeneti jelet 1/11-ed részére csökkenti. A listában és rajzon szereplő 100k-s értékek tökéletesek lesznek, hacsak nem valami extrém nagy szintű jelforrásról akarnád üzemeltetni.
R21-R24 ellenállások pedig a hangszínszabályozót meghajtó fokozat erősítését befolyásolják, az erősítés a bal csatornánál 1+R23/R24, a jobb csatornánál 1+R22/R21. A listában és a rajzon is szereplő értékekkel ez egy picivel több 1-nél. Akkor kell az erősítést növelni, ha valami kis jelszintű forrásról (pl. mikrofonról) akarod használni, és vonalszintű kimenetet akarsz. |
Bejelentkezés
Hirdetés |





igaz szimetrikus 60v űs tápra van tervezve de ellenálás ehagyásával 15v+- ról megy









