Fórum témák
» Több friss téma |
Mielőtt kérdezel, a következő két dolgot ellenőrizd!
I. A helyes tápfeszültségek megléte.
II. A kimeneten van-e egyenfeszültség.
Élesztés.
Köszönöm,nagyon kusza az egész,semmihez nem férek hozzá,a csatoló kondit még csak nem is látom a rengeteg vezetéktől,az előfoknál.Sok munka lehetett megcsinálni.Minden panelen nagyon gyárinak tünő QUAD felirat van.De sose kellene quad,az egész panel görbére van melegedve a végfoknál.Mindig az volt az én véleményem hogy radiátor semmi több.
Ehhez képest az én gerjedő gépem ami már nem gerjed,a hájend felső része. A hozzászólás módosítva: Márc 15, 2013
De lehet zener dioda is. Kapcsolási rajz nélkül csak tippelgethetünk.
Neki álltam megint a Quadnak,de nem jutottam semmire.Ha kikapcsolom megjön a hangja az előfoknak,a hibás oldal, ha vissza kapcsolom akkor csak 10% a szól.Megnéztem a becsatolót is de jók
Az érintett műveleti erősítők kimeneti lábain mérj egyenfeszültséget.
0.1mV.
Az a baj ahhoz hogy hozzáférjek az alkatrészekhez minden vezetéket ki kellene kötnöm,nem fülik a fogam hozzá,minden vezeték egy fúrt lukon megy a panelre egy alu lemezen keresztül. Nem tudom ki alkotta de veszedelmesen nem szerelhető. A hozzászólás módosítva: Márc 16, 2013
Kellemetlen eset. Akartam javasolni, hogy egy külső erősítő segítségével hallgass bele a jel útjának különböző pontjaiba, a hiba helyét behatárolandó. Ha nem látszik a nyomtatás ez elég bajos.
Ebben a pillanatban feladtam végleg,sorra jönnek le a forrasztások ahol vezeték van a végpanelon is a biztiknél,meg mindenhol,már megevett 2 pár vég tranyót most lett elég.
Egyébként van szkópom,de még tanulom a használatát,mivel nem találtam rajzot igy vaktában nem mertem mérni vele A hozzászólás módosítva: Márc 16, 2013
Akkor ki a beteg? A T509 akkor az is beteg meg a T514
Szia, csak kellene még egy kis segítség, ma délelőtt össze raktam a nagy cuccot és ki próbáltam a toppok tökéletesen szóltak ha a két 10k potit közép állásig tekerem a nyákon és ez elég is a toppok végfokainak kihajtásár, de a mélyek torzak és kásás a hangjuk mit kellene kicserélnem, hogy ne vezérelje túl a mély szűrőt.
Mi lenne, ha kicserélném a két 11k ellenállást potira, csak az a kérdés mekkorára? és kell-e a poti és föld közzé ellen állás és mekkora értékű?
A 11k része a szűrőnek, azon nem jó változtatni.
Ha kisebb jelet adsz a bemenetre akkor is torzít a mély csatorna?
Kisebb bemeneti jelnél nem torzít. Ha a Behringer kimeneti szintjét kb, -5dB tartom addig nincs semmi baj csak ha fel fel ugrik 0dB-re onnan már jól halhatóan kezd torzítani.
Ha kiemeled R11-et (egyik lábát elég) akkor ez a probléma megszűnik. Kicsit változik a szűrés, hallgasd meg zavaró-e.
Mindjárt kibontom mert még össze van rakva az egész és kiforrasztom.
Hát igen, aki tud, az tud és nem csak bütyköl. El tűnt a torzítás és kopp hangerőn sem bólint, így fülre nem igazán hallok változást a mély szűrésben sem. Akkor vegyem ki ezeket a 10K-sokat? és nem kell helyette semmi? Köszönöm a segítséget.
Ige, csak simán el kell őket távolítani
Tisztelt egybegyűltek. Javalsatot kérnék valami egyszerű erősítő kapcsolásra ami +-60V-ról üzemel és a lehető legkevesebb alkatrészből megépíthető. A hangminőség szinte mindegy, pincebuliba kell fiataloknak, hogy üvöltsön. Annyi a lenne a lényeg, hogy stabil, megbízható legyen, és fel lehessen használni hozzá a 2SC5200 és párját, mivel ezek adottak.
Köszönöm a segítséget.
Szia, én ezt ajánlom nekem nagyon bejött. Mind össze nyolc darabot építettem belőle.
Szia!
Mekkora trafót tettél bele? 1000-1200VA-s kell sztereoban?
Üdv! Adott egy yamaha Rx397 erősítő. Bekapcsoláskor a kijelző működik majd vissza kikapcsol az erősítő. Van valakinek ötlete mi lehet a gond?
Szia, 800W trafó van benne 4X15 000uF.
Nem rossz, de sajnos ez is egy alkatrésztemető. A melodyfélét építeném, minden megvan hozzá, de elvesztek a nyákterveim és lusta is vagyok sokat babrálni vele, mert óccsó kell.
Olcsó és strapa bíró +-60V-ra hát az nehéz lesz !?
És mennyibe fáj 1 kb? Miért lenne alkatrésztemető? A trafót keveslem és a puffermező túlzás kicsit.170W 8 ohm/per channel 625W-os trafót ír a rajz egy csatornára, az ok(1200-1300W sztereohoz), de 40e µF puffer csatornánként?!
Valami sima egyszerű membránrángató izét keresnék. Csak azért építem, mert máshogy nem tudom eladni az alkatrészeimet, itt van egy halom trafó, meg tranzisztor a nyakamon és nem tudok velük mit kezdeni. Ebből következik, hogy semmi kedvem megtervezni neki megint a nyákot és még áron alul is csinálom, csak kerüljenek el innen az alkatrészek.
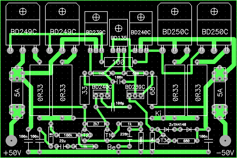
Emlékszel a gerjedős végfokomra ami nem gerjed már?Nincs ennél egyszerűbb,a bc tranyók helyett MPSA a meghajtók MJL ennyi
A hozzászólás módosítva: Márc 16, 2013
Hidd el, hogy nem kevés a trafó évek óta hajtom az első szériát 8,Ohmos párhuzamosan kötött Reflexekkel és soha nem fullad ki a táp ellátás miatt.
Hídba kötött TDA7294 +-40V-ról ez igazán olcsó, és strapa bíró
|
Bejelentkezés
Hirdetés |






















