Fórum témák

» Több friss téma
Fórum » Erősítő mindig és mindig
Mielőtt kérdezel, a következő két dolgot ellenőrizd! I. A helyes tápfeszültségek megléte. II. A kimeneten van-e egyenfeszültség. Élesztés.
Lapozás: OK   1555 / 2568
(#) elektros90 válasza (Felhasználó 46585) hozzászólására (») Jún 7, 2014 /
 
Rendben van, én csak úgy mondtam(írtam). Remélem ebből nem lesz vita. Kis(seb) teljesítménynél jók majd mind. No meg nemtudom az én fülemnek számit e a 0,001 vagy 1(0)%. Bár a 10et meghallanám biztos. Mindegy, először mielőtt neki kezdek a fejlesztésnek több fajta félét megakarok csinálni összehasonlítás képpen. Csöveset is. A progim amplitúdó és fázis karakterisztikát már mér meg THD-t. A TDA2030 as erősítőmmel teszteltem. Arra dobott valami 1% körülit. Bár nemtudom mennyire megbízható jelenleg a dolog...
(#) reloop válasza elektros90 hozzászólására (») Jún 7, 2014 /
 
Azért rákérdezek, ismered az Artát?
(#) elektros90 válasza reloop hozzászólására (») Jún 7, 2014 /
 
Nem. Erről nemhallottam. Köszi! Nálunk "csak" a labview, matlab és filter design tool-ok mennek... Bár lehet a beszéd és audio feldolgozással foglalkozó csapat ismeri. Azért gondolom egy lapitopi kártyától jobb kell neki.
(#) (Felhasználó 46585) válasza elektros90 hozzászólására (») Jún 7, 2014 /
 
Ja, értem. Nem irigyellek. Még csöveset is...? Lesz dolgod elég.

2030-ra 1 %-oz? Mekkora kivezérlésnél? Akkor már megy az FFT?
(#) (Felhasználó 46585) válasza elektros90 hozzászólására (») Jún 7, 2014 /
 
Egyáltalán nem. Egy sima hangkártya is egész jól használható. Pl: a Spectrabbal. Ebben fórumban elég sok mindent találhatsz ezekről.
(#) elektros90 válasza (Felhasználó 46585) hozzászólására (») Jún 7, 2014 /
 
Majd látom, hogy mennyit érkezek a nyáron. Szeretném minnél jobban, végülis az lesz az első, vagyis 2. hivatalos publikációm. Nemtudom ismered e a LV-t. Az FFT re van ikon, vagy rutin ahogy tetszik. A problémám az vele, hogy figyelem a generált és a válasz jelet is, csak a szinkronizáció még nem a legjobb, úgyhogy gondolom hibák lehetnek benne.
Jó kérdés... Csak a programba akartam valahogy életet lehelni a prezentációmra. A többit majd a nyáron. Hogy jól mér e már mellékes volt, csak valamim legyen
Mindenképp megismerkedek ezzel a progival.
(#) ZSozsóó válasza reloop hozzászólására (») Jún 8, 2014 /
 
Így van, de megfelelő emitter degenerációval a feldolgozható bemeneti jel (meg a hibajel is természetesen, ugyanaz) amit kezelni tud, jóval feltolható. Linearizálni kell a differenciál erősítőt, de ezáltal a nyílthurkú erősítés is csökken, a kompenzációt is utána kell húzni...végeredményben egy teljesen új erősítő születik ilyenkor. Ez új készülék tervezésekor hasznos, élni is szoktam vele, hangszer erősítőnél az intermoduláció meg a tranziens torzítások alacsonyan tartása kiemelt feladat ("konzerv" zenénél ez már a felvételben is benn lehet!!!). Ezért nem lehet önkényesen az erősítést tologatni a visszacsatoló ellenállásokkal fel le, ezért mondják az okosok, hogy a differenciálerősítőnek "rossz a hangja", rosszul beálíltva nem is jó! Mindig mondom, hogy nem a kapcsolásban van a kutya elásva soha! A tranziens intermoduláció meg a slew rate limitálás miatti torzítás mérése is érdekes feladat lehet, oda komoly apparátus kell! Szép napot mindenkinek! Zs.
A hozzászólás módosítva: Jún 8, 2014
(#) Dev2000 hozzászólása Jún 8, 2014 /
 
Üdv mindenkinek !
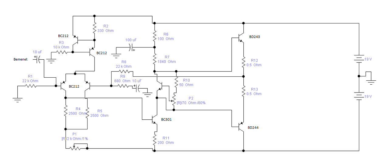
Amatőrként nemrég terveztem egy tranzisztoros erősítőt, mi róla a véleményetek ?
Minden segítséget és ötletet köszönök !

lil.PNG
    
(#) pucuka válasza Dev2000 hozzászólására (») Jún 8, 2014 /
 
Tervezted, vagy csak rajzoltad, A végtranzisztorok emitteréből az ellenállások hol vannak? Így úgy elszaladnak mint a pinty. A végfok nyugalmi áramát mivel állítod, és mivel hőkompenzálod?
A bemeneti differenciál erősítő is még további tervezésre szorul. Nem lenne baj, ha szimmetrikus lenne.
(#) Dev2000 válasza pucuka hozzászólására (») Jún 8, 2014 /
 
Köszi a segítséget !
A végtanyókhoz mekkora értékű ellenálást tegyek be ?
Hőkompenzálást teszek bele, meg egy potit a nyugalmi áramnak.
Differenciál erősítőn mit javítsak ?
(#) elektros90 válasza Dev2000 hozzászólására (») Jún 8, 2014 /
 
Szia! Én áramgenerátorral hajtanám meg az ellenállás helyett.
(#) Dev2000 válasza elektros90 hozzászólására (») Jún 8, 2014 /
 
Szia!
Áramgenerátor tervezésében tudsz segíteni ?
Csak mert olyat még nem csináltam.
(#) elektros90 válasza Dev2000 hozzászólására (») Jún 8, 2014 /
 
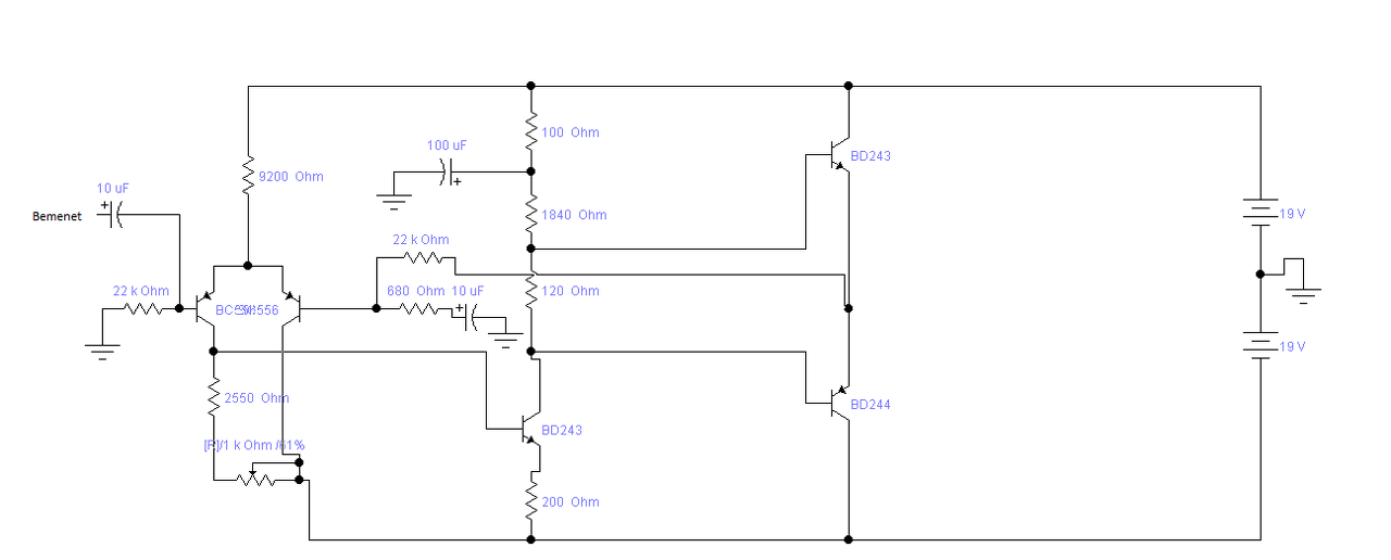
Áram generátorok. A b. kapcsolást elég gyakran alkalmazzák. A működésének alapja nagyjából a következő: A Q2 tranzisztor bázis-emitter feszültsége kb. 0,65V. Ez a feszültség esik az R1 ellenálláson is. Ebből kifolyólag Ibe (a képen Iout) ~ 0,65/R1
A hozzászólás módosítva: Jún 8, 2014
(#) Dev2000 válasza elektros90 hozzászólására (») Jún 8, 2014 /
 
Köszi a segítséget!
Megpróbálom megtervezni ezzel.
Ha elakadok szólok.
(#) Dev2000 hozzászólása Jún 8, 2014 /
 
Az R2 ellenállást hogyan kell kiszámolni illetve az Vref árama mekkora legyen ?
A hozzászólás módosítva: Jún 8, 2014
(#) reloop válasza Dev2000 hozzászólására (») Jún 9, 2014 /
 
Szia! Ez a differenciál-erősítős bemenetű, komplementer végtranzisztoros, feszültségutánhúzós erősítő voltaképpen egy alapkapcsolás. Mit szeretnél rajta megtervezni? A rajzodra tegyél pozíciószámokat, úgy könnyebb rá hivatkozni.
Az eddig említetteken kívül a pozitív félperiódus gyenge kivezérelhetősége szúr szemet, a BD243 legnagyobb bázisárama a 10mA-t sem tudja elérni.
Az áramgenerátor használata ugyan jó ötlet, de nem fontos ragaszkodni hozzá, a feszültségutánhúzás ezen a szinten bőven megteszi.
(#) ZSozsóó válasza reloop hozzászólására (») Jún 9, 2014 /
 
Nomeg ne feledkezzünk meg a gyenge főerősítő tranzisztorról sem ,az alacsony bétája miatt eléggé terheli a differenciál erősítőt. A végtranzisztorok alacsony bétájáról nem beszélve, a főerősítőt így megterhelni nem túl nyerő, a dinamikus torzítások melegágya (a megnövekedett áramigény dinamikusan változtatja a főerősítő erősítését, így a főerősítő viselkedését mintegy megmodulálja, sávszélesség, erősítés, ezáltal a torzítás, stb, egy nagyon kemény dinamikus intermoduláció melegágya). Ugyan nem tudom mekkora terhelés meghajtása a cél, de ha hangszóróról van szó, akkor kicsit át kellene gondolni a dolgot!
(#) ZSozsóó válasza Dev2000 hozzászólására (») Jún 9, 2014 /
 
R2 ellenállás szerepe annyi, hogy megnyissa a Q1 tranzisztort ("a" és "c" esetben meg a vele soros diódákat), pár mA átkergetése ezen már bőven elegendő. A Vref esetedben a föld legyen. De neked fejre kell álltanod, ha a differenciál erősítőt akarod vele táplálni. Így! Ahogy a bal oldali képen van, pnp tranzisztorokkal. V2 kollektora mehet a differenciál erősítő közös emitterekre. Az általam linkelt rajzon az R2 a te esetedben 18Ohm helyett 330Ohm körül lesz nyerő. De azt mondanám ,ellenőrizni kellene élesben, ha nincs meg az a kb 2mA, akkor változtatni lehet. Zs.
A hozzászólás módosítva: Jún 9, 2014
(#) golem hozzászólása Jún 9, 2014 /
 
Sziasztok!
Vann nekem egy Hama I600 2.1 hangrendszerem nem kaptam hozá 2 hangsugárzót csak a mélyet amibe benne az elektronika. Az lenne a kérdésem hogy mi a külömbség D2030 és a TDA2030A közöt. Mert a két frontnak D2030 Ic vannak a sub nak meg TDA2030A.
A táp 2x13V Ac
(#) Dev2000 hozzászólása Jún 9, 2014 /
 
Okés.
Köszönök eddigi minden segítséget !
(#) Dev2000 hozzászólása Jún 9, 2014 /
 
Most itt tartok.
A mérés:
77 Hz-nél
Bemeneten 216 mv
A Kimeneten kb. 12 volt jelentkezett torzítás nélkül.
(#) zsozso72 válasza golem hozzászólására (») Jún 9, 2014 /
 
Szia! Két nagyon fontos betű az egyik a T a másikaz a D.
Valójában gyártó függő hogy ráírják vagy sem de semmi.
(#) reloop válasza Dev2000 hozzászólására (») Jún 9, 2014 /
 
A kimenet terheletlen, köss rá valamit!
(#) ZSozsóó válasza Dev2000 hozzászólására (») Jún 9, 2014 /
 
R10 és P2 értéke is egy tragédia. Rendesen meg kell méretezni, nem nagy kunszt. R5-öt nem kellene erőltetni ,szerintem jó volt az úgy, ahogy volt, nem dráma, ha a diff erősítő egyik ágának az erősítését tudod csak kihasználni. Ha jól sejtem, olyan 10mA megy át a főerősítőn kb, ehhez R10 helyére ajánlanék 1k-t, meg P2 is lehetne 1k-s. Így jóval kevesebb áram folyna az osztón és a tranzisztor is végezné a dolgát...Az 500mOhmos emitter ellenállásokhoz kb 50mA nyugalmi áram dukál, ennyit állíts be! És terheld meg és úgy mérj, ahogy Reloop írta! Ezután még lehetne firtatni a kompenzációt is, nem ártana legalább egy diszkrét Miller kapacitás is. Ezt is ki lehet jól számolni, vagy szimulálhatod is, ha figyeled a nyílthurkú erősítést! Szerintem 20kHz en egy 20-30dB visszacsatolás már bőven elegendő lehet! Zs.
A hozzászólás módosítva: Jún 9, 2014
(#) Davidd válasza Tiggey hozzászólására (») Jún 9, 2014 /
 
Szia! Tettem vastagabb kábelt a gndhez. A végfoktol direktbe húztam gnd a hangszoro csatlakozoknak. A végfokpanelen az A189 és az A188 összekötöttem, rajzon is úgyvan. Ez segitett egy picit, megcserélődött a jobb oldal kezdett hülyéskedni. Neki is megcsinaltam ezeket a módosításokat, már ha a bemeneten stereo jelet kapott, rendesen 2 gndvel már nem búgott be, de még mindig be be reccsent az egyik oldal ha az egyik oldal működött. Jött amit nem kellet volna csináljak. Gondoltam közösítem a 2 darab COM-ot. Csipeszt ra, láttam szikrázik picit, fronpanel felől enyhe füst(ha jol láttam). Megint ott tartok mint az elején. Sztereo jellel megvan őrülve, és gerjed is mint a nemtudom mi amikor közösítem a 2 comot, mert nagyonhamar clippel és melegszenek is a végtranyok rendesen. Trafón is hallatszik hogy terhelődik, ja es persze az izzón is látszik a szobában. Következő hétvégén megnézem mi történhetett a frontpanelen. Szóval kb most ugyan ott tartok ahol eddig, csak most más csinálja ezt a hibát.(Remélem az egyenirányító híd ment ki a 24V résznek, amiatt nincs rendes GND-m)
(#) daneg86 hozzászólása Jún 9, 2014 /
 
Sziasztok!
Van egy Yamaha RX-V450-ből kibontott végfok modulom. 6x85watt 8ohm AB osztály tranzisztoros, az erősítőt már élesztettem, minden csatorna jó. Az erősítőt át akarom alakítani 1 mono erősítőre, ami megtudna hajtani egy 4 ohmos sub-ot.
Úgy gondoltam ki, hogy 3-3 csatornát párhuzamosítok, és az egyik blokk elé rakok egy fázis fordítót.
Ezt eddig ki is viteleztem, szól, de a csatornák kimeneti amplitúdóik közt eltérés van. Rajzot visszanézve nem találtam a csatornák közt jelentősebb eltérést ( diff. erősítők alaktrészei azonosak, visszacsatolások ha csak nem néztem be valamit azonosak, végfokok azonosak ).
Van valami ötletetek, hogy mi lehet az eltérés oka ?

Innen letölthető a kapcsolás. A végfokozat rajza a 47-48. oldalon van.
Rajz
(#) Tiggey válasza Davidd hozzászólására (») Jún 9, 2014 /
 
Hát sajnos a gnd-k összekötésével, variálásával óvatosan kell bánni, mert a front panel általában segédtápról megy. Van hogy a bemeneti gnd nem ugyanaz, mint a végfok paneleké. Mivel van hogy "virtuális" gnd-je van a bemenetnek. Már említettem, hasonló problémával én is szenvedtem egy TWINLINE 600 nál. Istennek nem akart elcsöndesedni. Végső megoldásként egy passzív DI-box leválasztó trafójait beleépítettem a bemenetére, így teljesen földfüggetlenné váltak a bemenetei, így némult el. De van egy olcsóbb megoldás is. Létetik egy ketyere, amit autóban használnak, hogy közvetlen rákötik a hangszórókimenetre, és azt a jelet leredukálja vonali szintre. Van benne egy ellenállásosztó, és egy trafó. Kell vele játszani mire 1:1 lesz az áttétel, de egy sztereó kivitel 2000Ft. körül mozog. Kicsit parasztos megoldás, de kiküszöböli még a hálózati védővezetőn keresztül záródó földhurkot is.
(#) reloop válasza daneg86 hozzászólására (») Jún 9, 2014 /
 
Szia! Ne ess túlzásba, a trafónak véges a terhelhetősége. A meglévő alkatrészekből kényelmesen összeállíthatsz egy 3 pár végtranzisztoros ST151-et (témájában minden részlet megtalálható) az 4 ohm-on 250-300W környékén teljesít.
A meghajtóstól való párhuzamosításnak az a kockázata, hogy az együttfutási hiba keresztirányú áramot idéz elő, amivel könnyen pórul járhatsz.
(#) daneg86 válasza reloop hozzászólására (») Jún 9, 2014 /
 
Trafó nem gond, abból adott egy 600wattos toroid. Azért gondoltam erre a variánsra, mert ha megoldható, akkor olcsóbban és gyorsabban is lenne meg a végfok. Így inkább egy teljesen új építés helyett megpróbálnék ebből kihúzni valamit
(#) pucuka válasza Dev2000 hozzászólására (») Jún 9, 2014 /
 
A P1 potira semmi szükség. A diff erősítő áramát az emitter ellenállásokkal, vagy az áramgenerátorral beállíthatod. Egyébként a diff erősítő annál jobb, minél nagyobb feszültséget kap. De ha már a közös kollektor tápjába soros ellenállást teszel, azt hidegíteni is kell.
Következő: »»   1555 / 2568
Bejelentkezés

Belépés

Hirdetés
XDT.hu
Az oldalon sütiket használunk a helyes működéshez. Bővebb információt az adatvédelmi szabályzatban olvashatsz. Megértettem