Fórum témák
» Több friss téma |
Mielőtt kérdezel, a következő két dolgot ellenőrizd!
I. A helyes tápfeszültségek megléte.
II. A kimeneten van-e egyenfeszültség.
Élesztés.
Mérd meg mindkét oldalon a gate feszültségeket, keressük mi fogyhat el mikor torzítani kezd.
Szia! Milyen értékű végtranzisztor emitter-ellenállásokkal szerelted? Nagyjából 5-7mV essen rajtuk. Javaslom mind a négyet ellenőrizni, egyformán húznak-e?
Próbára kicseréltem az IC-t NE5534-re (texas) és megváltoztak a feszültségek. Táp fesz maradt de 2. láb -14.4mv 3.láb -20.2mv 6.láb +1.53v. Majd most evvel is csinálok méréseket habár nem mondott róla még senki semmi jót.
Ez csak a nagyobb bemenőáram miatt van. Az IC-s része nagyjából rendben.
Tranzisztorok helyesen lettek beültetve? Persze a mérések majd mindenre fényt derítenek.
Javításban megakadtam egy kicsit. Kicseréltem a végfok tranyókat, már nem zárlatosak, de az egyik oldal tranyói valamiért forrósodnak úgy hogy nincs bemenőjel az etősítőn. Plussz valami van a védelemmel is mert nem húzbe a relé pedig nincs fesz a kimeneten.
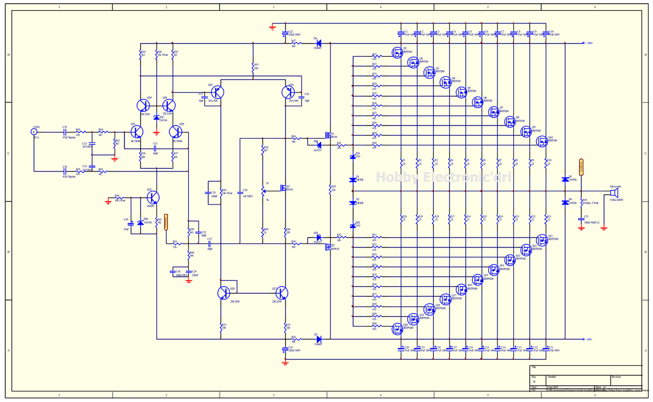
Sziasztok, ez a végfok mehet +-112v-ról? A kapcsolás +- 100v-ot ír.
A hozzászólás módosítva: Márc 13, 2015
Tegyél fel egy "tisztább", jobban olvasható rajzot.. első ránézésre pár furcsaságot látok az elkó polaritásoknál, a fet-nevek is elmosódottak, aztán ebből kifolyólag lehet ott is hiba a jelöléseknél.
Köszi, rendes vagy...
![]() Akkor a fetek rendben. de inkább 250 voltost tennék 2x 11x voltra. Djloui: egyelőre az alsó elkó sor jelölését már meg is fordíthatod, robbanást elkerülendő. "+" megy a "-" tápra? Inkább 250 voltos fetet tennék 2x 112 voltra. A hozzászólás módosítva: Márc 13, 2015
Szia!
Én még a +/-100V -ot sem kötném rá, a Q24...Q27 fokozat tranzisztorai (2SA1306/2SC3298) csak 160V -osak. Teljes kivezérlésnél azoknál túlléped a katalógus adatokat már +/-100V tápfeszültségnél is. Így max. +/-80V -ig mehetsz. A meghajtók is és a végtranzisztorok is csak 200V -osak, úgyhogy attól nagyobb tápfesz amúgy sem ajánlott. Nagyobb feszültségű félvezetők kellenek. A hozzászólás módosítva: Márc 13, 2015
Ekkora teljesítményre már vagy másfajta végfokot kell csinálni, vagy legalább megnövelni a meghajtókör tápfszültségét. Így nagyon sok feszültség marad a végtranyókon és ez nagyon fog melegíteni. Kisebb teljesítményeknél még ez elmegy, de 1 kW-nál? Sokan lustaságból nem csinálnak nagyobb tápfeszt a meghajtókörnek, pedig egy ilyen végfok árában az már elenyésző költség.
Megelőztél, pont most számolgattam..
![]() Pontosan, ez a probléma. Nem véletlenül szokták nagyobb tápfeszültségről üzemeltetni a meghajtó fokozatot. Így, ebben a formában legalább 10V marad a végfokon kihasználatlanul. A hozzászólás módosítva: Márc 13, 2015
Ennyi információból azt szűröm le, hogy lejjebb kell venni a nyugalmi áramot a melegedő csatornánál és alaposan újraónozni a relé lábait.
Köszönöm a válaszokat akkor keresek valami más alternatívát. Ehhez a hangszóróhoz kellene erősítőt csinálni.
Ehhez bőven elég a +/-100V. Növeld meg a meghajtók tápfeszültségét 10-10V -tal, meg a Q24...Q27 helyére tegyél nagyobb feszültségű tranzisztorokat (pl. 2SC4793/2SA1837, v. MJE340/350) és lehet építeni.
A hozzászólás módosítva: Márc 13, 2015
Ugyan, dehogy. Ki lesz az használva: fűteni lehet vele...
Köszi a választ meggondolom még, lehet hogy inkább hidalt végfokokat használok a kívánt teljesítmény eléréséhez. Mert ha már ilyen hangsugárzóm van nem fogom 200W-al hajtani.
A hozzászólás módosítva: Márc 13, 2015
Én inkább vennék egyet. Újat. Hidd el, mire építesz egy ilyet, drágább lesz, mintha megveszed.
Hidalt? Hát lehet, de a problémák ugyanazok, csak kisebb lesz a tápfesz, cserébe csinálhatod meg kétszer.
Ekkora teljesítményhez már inkább D osztályú végfok kell(ene).
Sziasztok! Nemrég építettem egy tranzisztoros erősítőt de a tápja valamiért rakoncátlankodik. Virtuális föld kapcsolást használtam 2 db 10000µF kondenzátorral. 1x negyven voltból csinál 2x 20-at. Terhelés nélkül sikerül is a szimmetriát előállítani de terhelés alatt össze vissza változik a kondenzátorokon a feszültség. Az első 5 másodpercben minden rendben aztán hirtelen esni kezd az egyik kondin a feszültség és a másikon pedig nő. Néhány másodperc alatt rákerül az egész tápfeszültség az egyik oldalra. Nem értem mitől lehet ez mert már 1 trafóval kipróbáltam előtte és gyönyörűen működött. A gratz-et és a kondikat is kicseréltem 2-szer is de semmi változás. Ja és ezzel az erősítővel és egy tda7294-el is ugyan ez a helyzet. Valakinek van ötlete mi lehet a baj?
Ez a végfok egyébként sem az amit érdemes megépíteni. Nekem volt belőle 200W körüli változat, de a hangja az hagyott némi kívánnivalót maga után. És ahogy írták is, manapság nincs értelme 100-200W felett AB osztályú végfokot építeni, kizárólag D osztályút.
Nem ártana, ha a virtuális földes kapcsolást is betennéd és az egy trafós összeállítást is, hogy lássuk a különbséget.
Amúgy a BC212 és a 2x36 volt nem a legjobb megoldás, ha félre is csúszik a kimenet.
Itt a rajz. Az előző tápot nem tudom felrakni mert sajnos már nincs meg.
Egyébként még raktam a 10000µF -es kondikra párhuzamosan még két 100nF-os kondit is.
Ez akkor működne, ha középmegcsapolású lenne a trafó. Ahogy terheled, már az elkóktól is függ, merre billenik. Ha egyszer elindul a vége, már DC szinten nem tud mihez képest korrigálni.
Egyutas kétszerezőnél meg sok lenne a tápfesz. A hozzászólás módosítva: Márc 13, 2015
Értem. És van olyan megoldás amivel ez működne?
Leírtam... 2x 20 voltos tekercs és BC212 csere 556-ra minimum..
A közép lenne a "föld", a GND. A hozzászólás módosítva: Márc 13, 2015
Ez az a táp, ami igen kis terhelő áramnál még talán talán működik, de nagy áramoknál biztos nem.
Két lehetőséged van. Vagy közép megcsapolásos trafót használsz, ahogy ferci mondja, vagy kétszer egyutas egyenirányítást, és jobb szűréssel ellensúlyozod a nagyobb brummot.
Azért nem ártana a végén az emitterekbe pár tized ohm és +kis tranyó, ahogy sok kapcsolásban láthatod, áramkorlátnak.
|
Bejelentkezés
Hirdetés |

















