Fórum témák
» Több friss téma |
Mielőtt kérdezel, a következő két dolgot ellenőrizd!
I. A helyes tápfeszültségek megléte.
II. A kimeneten van-e egyenfeszültség.
Élesztés.
Az a helyzet hogy már van két működ N-mos végfokom, 5-5 Fet táponként, ez hídban tudja a kívánt teljesítményt, akkor maradok ennél és építek még kettő ilyet. Ez legalább jól dokumentált biztosan működik és stabil. Valakinek van esetleg működő D osztályú erősítő terve közel ilyen teljesítményre?
A hozzászólás módosítva: Márc 13, 2015
A kétszer egyutas irányítás mit jelent. Esetleg le tudnád rajzolni? Mindenképp szeretném valahogy megoldani a dolgot mert egy 400w-os 40v-os trafóról van szó és másba nem igazán tudnám használni. Erősítőhöz pedig nem olcsó az új toroid trafó.
A méréseket úgy végeztem hogy a táp ágakban bent van 1+1 100W/230v-os izzó. A műveleti kimenője nem stabil hanem ingadozik folyamatosan a beírt értéken.
A szekunder tekercs egyik végét földre kötöd. A másik végére rákötsz két egyenirányító diódát, ami elbírja a szükséges áramot.
Az egyik diódának az anódját kötöd rá, a katódjára a puffer kondi + kivezetését, melynek a másik végét földre kötöd. Ez lesz a + táp. A másik diódának a katódját kötöd rá, az anódjára a puffer kondi - kivezetését, a melynek a másik végét földre kötöd. Ez lesz a - táp.
Szia! Sokat írtam már erről a problémáról, itt egy komplett, sokszorosan tesztelt megoldás: Bővebben: Link
Pontatlan voltam, nem hangsúlyoztam ki a gate feszültség a source-höz képest mérendő, de az értékekből látszik, hogy helyén vannak a munkapontok.
A tápági 100W izzónak sajnos túl nagy a hidegellenállása, ezért torzít be váratlanul az erősítőd. Oda 10 ohm-nál nagyobbat nem célszerű használni, sőt a dolgok ilyetén állásánál nem is kell már bele, elég a táp felől biztosítékkal (4A) védeni a kapcsolást. Az izzót a hálózati feszültség egyik ágába iktasd be sorosan, kellő védelmet nyújt ebben az élesztési szakaszban.
Felezd meg a tápfeszt, a bemeneten lévő 22kOhm talppontját (ami most GND -re megy) kösd a felezett tápfeszültségre.
Tegyél a kimenetre egy kicsatoló elkót, a táp kondik közül az egyiket bekötheted erre a célra. A 40V negatív pontját lekötöd GND -re és készen is vagy. Rajz mellékelve. Pirossal azok az alkatrészek vannak jelölve, amik már megvannak a panelon neked.
Sziasztok! Szeretnék segítséget kérni. Van egy Genius SW-HF 5.1 5000 hangrendszerem de sajna felmondta a szolgálatot. Szeretném átépíteni sztereora. Milyen IC-ket javasoltok erre a célra, valamint ha van valakinek egy kapcsolási rajza hozzá azt szívesen fogadnám. Előre is köszi a válaszokat.
Ezzel csak az a baj, hogy stabil 40 V-ot igényel. Ha a tápfesz ingadozik, akkor is a végfok kimenete a 20 V körül lesz. ( A kicsatoló elkó előtt.) Ennek az lesz a következménye, hogy nagy kivezérléseknél nem szimmetrikusan fog vágni a végfok.
A 4db 15W-os hagfalhoz egy külön erősítőre ötlet?
A hozzászólás módosítva: Márc 13, 2015
Találtam egy régi erősítőt és nem tudom sem a teljesítményét sem pedig azt hogy mekkora feszültséggel kell hajtani. Valaki esetleg tudna segíteni? Az IC-k itpusa TDA1520Q.
Na még egy észrevétel hogy a nyugalmit annyira lehet szabályozni hogy az izzók elkezdenek vörösödni. Na akkor most már kiveszem az izzókat és elgondolkozok hogyan rakjak a helyükre biztosítékokat mert eddig nem is foglalkoztam eme témával és most jött a hanyatt esés ! Nincs az egész erősítőben egy darab biztosíték sem ! Pedig régi német erősítő, mindegy van újabb gond amit meg kell oldani de nincs nagy kedvem újabb panelt készíteni mert aztán azt valahova fel is kellene szerelni.
A hozzászólás módosítva: Márc 13, 2015
Igen, de ennél nagyobb problémák is vannak azon a végfokon, úgyhogy ez már nem oszt, nem szoroz...
Most akkor sztereót szeretnél, vagy négy külön végfokot?
Mennyi a tápfeszültség? Hány Ohmosak a hangszórók? (Nagyon nem mindegy)
Sziasztok, újra kérdésem lenne felétek
Van egy végfokom ami keverővel van össze kötve a keverő pedig a laptoppal, vettem a végfokhoz két darab Ibiza Sound típusú hangfalat, ami három utas. A kérdésem az lenne, hogy ha nincs bennük hangváltó akkor tehetek e bele, mert a mélyet nem nagyon lehet "érezni", vagy ha lehetséges akkor kötök még hozzájuk egy-egy Subwoofert. A válaszokat előre is köszönöm, a Hangfalról mellékeltem képet.* mod: nem fal doboz! A hozzászólás módosítva: Márc 14, 2015
Szia
Megcsinálnám én nagyon szívesen de sajna a tudásom nagyon a minimum szinten van .Annyit tudok, hogy kapcsolási rajzból, beültetési rajzból csinálok erősítőt, de nem nagyon tudom, hogy mi miért van benne. Mármint hozzávetőlegesen vágom de ez nagyon kevés. Meg csak egy multiméterrel rendelkezem meg egy induktivítás mérővel. Ezekkel meg még szerintem kevesek ehhez a javításhoz. Kellene valaki aki rendbe teszi a tudásomat, de ezzel nem akarok terhelni senkit.
Feltöltöttem a pdf-et amibe benne vannak a paraméterek.Nem szeretnék sokat költeni rá de valamit kezdeni kellene vele hogy ne csak porosodjanak a szobában.
Egy amp. 20W-os,tehát max.2x20W a 40V-os kondik behatárolják a működési feszejt én szimpla 30-33V-ot javaslok.Azt is le kéne ellenőrizni,hogy a TA7630 külön tápról megy-e vagy nem,ha jól látom akkor nem.
Az már megvan, hogy 4 Ohmosak a satellite sugárzók, de az, hogy milyen feszültségről megy a végfok, az nem lesz benne az adatlapban, azt meg kell mérni.
Az eredeti erősítőnek mi baja van? Nem lenne érdemesebb azt megjavítani? Általában egyszerűbb javítani, mint átépíteni... A hozzászólás módosítva: Márc 13, 2015
Tegyél alá subot...!
Rajz van hozzá.
Mérj egyenfeszültséget testhez képest az L1 tekercsen, az a kimenet. Ha 0V közelében van, azaz nincs egyenfeszültség hiba, akkor a relének be kéne húzni. A relé lábai szeretnek kilazulni, azért javasoltam az átforrasztásukat. R67-tel tudod lejjebb venni a nyugalmi áramot, hogy ne fűtsön annyira. A csatornához tartozó 0,33 ohm huzalellenálláson eső feszültségből látod az áram nagyságát, vedd a másik oldalt mintának. Pár mV-ról van szó.
Köszönöm a segítséget délután rámérek és akkor írom a fejleményeket.
Megsültek a panelok benne ezért nem tudom megjavítani sajna.
A tápfeszültség akkor is kellene, hogy az mennyi.
A hozzászólás módosítva: Márc 14, 2015
Az erősítőben a legnagyobb egyenfeszültség 130-140V, körültekintően tapogasd, mert csíp rendesen
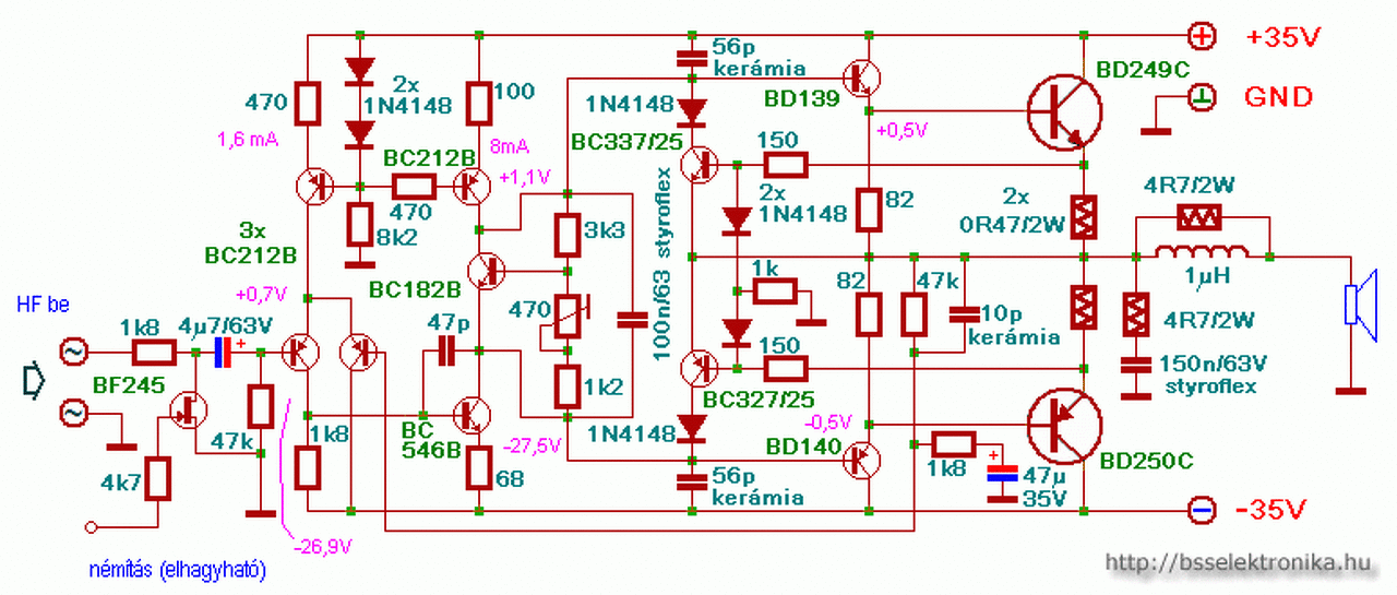
Sziasztok! Elkészítettem a rajzon látható erősítőt.Az lenne a kérdésem mielőtt indítanám,le szeretném mérni a feszültségeket, A hangszóró kimenetén milyen érték lesz a helyes
Üdv!
Elkezdtem összeállítani végleges állapotba az erősítőm. De el akadtam. A kérdéseim a következőek lennének: - bekapcsoló gombnak egy régi ATX (P3-as) gép gombját használnám de nem vagyok benne biztos, hogy megfelelő lesz-e a céljaimnak; - mivel még a hangerő hangszín modul nincs meg, és nem akarok új potikat venni, így 50k-s lineárist fogok használni 1-1-et a két oldalhoz, ideiglenesen megteszi-e? (kérdeztem már ezt, de nem találom azt a cikket) - volt itthon régről 5 méteres RCA-RCA kábelem, azt használhatom jelátvitelhez a bemenettől a végfokig? - illetve egy PC tábból bontott EMI filter elég lesz egy 320W-os toridhoz? Válaszotokat előre is köszönöm.
Szia! A helyes érték 0V a testhez képest, de ±200mV-ot még elfogadunk.
Méregettem az erősítőn. A melegedést sikerült megoldanom. A relét még nem forrasztottam át, de méregetés közben észrevettem egy furcsaságot. Megmértem a 0-hoz képest a végfoktranzisztorok collector-án eső feszültséget és eltérést vettem észre a két oldalhoz képest.
Csináltam egy képet amin rajta van a collector-okon eső feszültségek. Ahol -35v-nak kellene lennie ott -65v van. A hozzászólás módosítva: Márc 14, 2015
Sziasztok!
Adott egy Yamaha rxa-730 erősítő. Mellékeltem a hátulját. Bal felső sarkában látható egy "trigger out" 12V 0,1A csatlakozó. Az elképzelésem az, hogy oda kötnék egy relét melynek behúzó tekercse 12V. A relé másik oldala 230V fázis-nullát kapcsolna. Ide lenne bekötve egy Quad 405 végfok 230V hálózati kábele. (600va trafó van benne) Így gondolatom szerint a szub-nak használt végfok "automata" módon bekapcsolna mikor a házimozi erősítőt bekapcsolom. Kérdésem, hogy életképes lehet-e ez a gondolatom? Illetve ha igen, akkor milyen típusú relét kellene használnom ?? |
Bejelentkezés
Hirdetés |










Van egy végfokom ami keverővel van össze kötve a keverő pedig a laptoppal, vettem a végfokhoz két darab Ibiza Sound típusú hang

.



