Fórum témák
» Több friss téma |
Mielőtt kérdezel, a következő két dolgot ellenőrizd!
I. A helyes tápfeszültségek megléte.
II. A kimeneten van-e egyenfeszültség.
Élesztés.
A kimeneti az kimeneti
nem hagyhatod el.
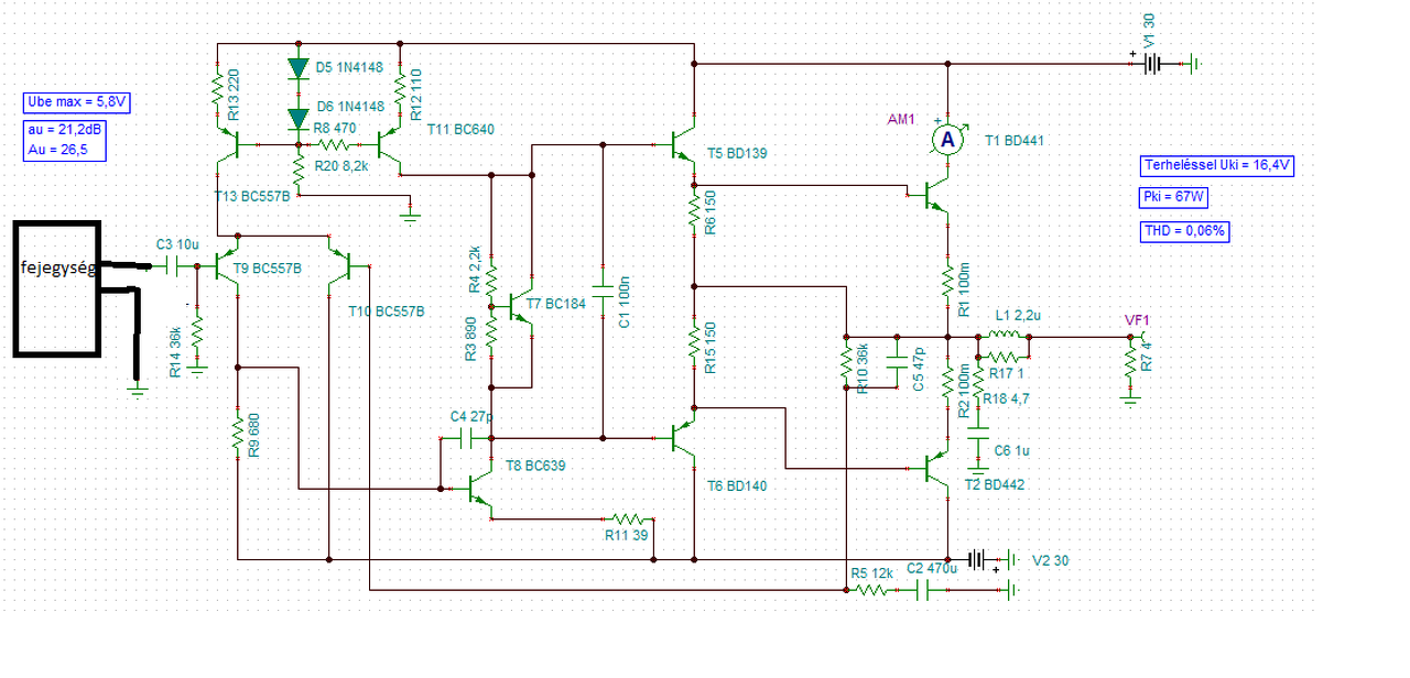
Úgy tűnik sikerült egy viszonylag kompromisszumos megoldást csinálni. Kérdés, hogy mekkora jelkövetési sebességig mehetek le vele? Jelenleg 90V/us, tehát elég gyors és a túllövés is tolerálható mértéken belül van.
A rádió kimenete rajta van egy végfokon, és azt hajtom meg vele. Tettem rá kondit, de így is pattog. Ha simán rákötöm a rádió kimenetét a kondin keresztül a hangszóróra, akkor is pattog.
De akkor miért csak akkor pattog amikor megnyomok egy gombot a rádión, vagy kikapcsolom?
Mert olyankor némít a rádió és akkor tűnik el a DC a kimenetről. Egyébként ha DC van a hangszórón az nem jár hanggal, csak akkor amikor változik a szint.
Értem. De akkor az most a rádió hibája. Ez a híd kapcsolás felbontása miatt van? A végfok külön kipróbálva tökéletesen működik.
Keríts egy gyári autós erősítő rajzot, abban megtalálod hogyan kell a fejegység híd kimenetéről levenni az aszimmetrikus jelet. Épp úgy a mint a szimmetrikus bemenetű erősítőknél, csak itt csillapítani is kell az amúgy túl nagy jelet.
A 90V/us slew rate szerintem nagyon jó.
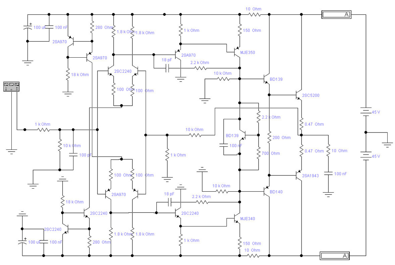
A túllövéssel még szívesen foglalkoznék, ha időm úgy engedné. Minden esetre már a differenciál erősítő utáni emitter-követőn el vagyok akadva, miért van azon akkora feszültség? Úgy ismerem, hogy azzal a táp felé szokás húzni a nagyjelű erősítő földelt emitteres tranzisztorának bázisát, melyet ellenállás lát el árammal, csatolok is egy ábrát. Bekarikáztam rajta a sávszűkítőket is, mert az az eljárás valahogy közelebb áll hozzám. Persze csak érdekesség képpen.
Elvileg ez az. Remélem megtudod nyitni, mer elég ilyen spéci formátumban van. TDA8560Q van benne.
Ezt egy fejegységnek nézem, neked olyan autós végfok rajza kéne, mely a fejegység hangszóróit tudja fogadni. Abban lesz a megoldás.
Építettem már ilyen áramkört, csak kallódik a rajz amit készítettem róla.
Erre gondolsz? Kipróbáltam másik fejegységgel, azzal tökéletes.
Hát egyenlőre így marad, kicsit elfáradtam már.
A torzítás továbbra is nagyon alacsony, egyszerre több színusszal sincs gondja, legeneráltam a legmeredekebb élváltást amire 96KHz mintavételezés képes és semmiféle anomálisát nem látni rajta, hajszál pontosan olyan a jel, mint a szoftverben, tehát most végeztem. A 10pf-ot 18-ra módosítottam így most 50v/us a sebesség, a nyugalmi áram 60mA környékén optimális, a kimeneti DC -10 és -30mV között van. Megcsinálok belőle kettőt aztán kiderül, hogy mit mutat. A hozzászólás módosítva: Júl 21, 2016
Ez trapézjel, nem fűrész. Jó lenne tudni mekkora a négyszögjel frekvenciája és amplitúdója. Most maximális laposságú a frekvenciamenet (ilyenkor van a képen látható 1-2% túllövés a négyszögjelben). Ezt a kapcsolást már csak úgy tudnád gyorsítani, ha az MJE340/350 helyett gyorsabb meghajtókat használnál, viszont akkor újabb gerjedési problémák lépnének fel. Már így is látszik, hogy kezd "szőrösödni" a lefutóél.
Ez így már gejedéshatáron van. Esetleg most próbáld meg az 1-2-3pF-os integrálótagot betenni a nagyjelű erősítő kimenetéről, vagy a kimenetről.
Az trapéz már a módosítás után, a hormszöget nem fényképeztem, mert igazából az volt, nem fűrész, de az borzalmasan lassú volt. A Jel 62500Hz és 10V/div-ben van a szkóp. Próbáltam az integráló tagokat is variálni, akkor ugyanolyan lett, mint előtte volt hatalmas túllövéssel.
A hozzászólás módosítva: Júl 21, 2016
Én még javítgatnék rajta.
Szerintem komplex terhelésre ez még sokat fog romlani, gerjedékeny is lehet.
Gerjedni nem gerjed, megkapta a komplex terhelést mindenféle módon. Meglátom még mi lesz belőle, most egy kicsit elég volt az erősítőkből, nem is most fogom megcsinálni a végleges paneleket, úgysincs pufferem még.
Komplex terhelés nem növelte a túllövés, nem lett berezgés a nyégyszögön?
D 1894 Bázis 11V Collector 35V Emitter 11V
B1254 Bázis 11V Collector 10V Emitter 11V Ezeket az értékeket mértem a végtranzisztorokon.
Érdekes módon nem, teljesen mindegy volt neki, hogy terheletlenül, ellenállással, vagy hangszóróval terheltem, nem változott a jel.
Gondolom a masszív visszacsatolás miatt.
Nagy visszacsatolás pont az ellenkezőjét szokta előidézni.
A nagyfrekis gerjedés oké, viszont nagyobb erősítéssel jobban torzult a jel, ha hangszórót raktam rá.
Ez érthető, nagyobb visszacsatolás, kisebb torzítás, jobb DF.
Viszont más problémákat is behoz.. A hozzászólás módosítva: Júl 21, 2016
Azért még megnéztem mit mutat a szimulátor négyszög átvitelre 47pF+47R-el. Elég jó közelítéssel azt, amit mértél. Ha a differenciál erősítő nyugalmi áramát növelem, ezzel arányosan nő a határfrekvencia is (ha van még kedved kipróbálni).
Tehát, ha növelem az áramot, akkor jobban meg tudja hajtani a kapacitív terhelést. Viszont va egy olyan érzésem, hogy ilyenkor a túllövés is ugyanúgy visszatér. Na jó, akkor visszamászok az asztalhoz és szimplán megnövelem picit az áramgenerátor áramát és meglátjuk mi lesz.
Ja igen a szimpla áramnövelés nem segített semmit, a kollektor ellenállásokat is csökkenteni kell, találtam 1.5K ellenállásokat, berakom azokat a 1.8-ak helyére. A hozzászólás módosítva: Júl 21, 2016
Szimmetrikus bemenettel közömbös lesz számára a fejegység viselkedése.
Keresgéléshez az Elektrotanyát ajánlom.
A képen 47pf és 1k megoldás. Terhelve eltűnik a túllövés, de az éleknél valami nem stimmel, ha jól rémlik ez az enyhe TIM. Jobb lenne ezt megoldani már a diff.erősítőnél..
![]() ![]() Amúgy a bemeneten lehagytad a 100pf kondit, ami azért változtat valamit a jelen. A hozzászólás módosítva: Júl 21, 2016
|
Bejelentkezés
Hirdetés |




nem hagyhatod el. 













