Fórum témák
» Több friss téma |
Mielőtt kérdezel, a következő két dolgot ellenőrizd!
I. A helyes tápfeszültségek megléte.
II. A kimeneten van-e egyenfeszültség.
Élesztés.
De azt hogyan lehet lemásolni?
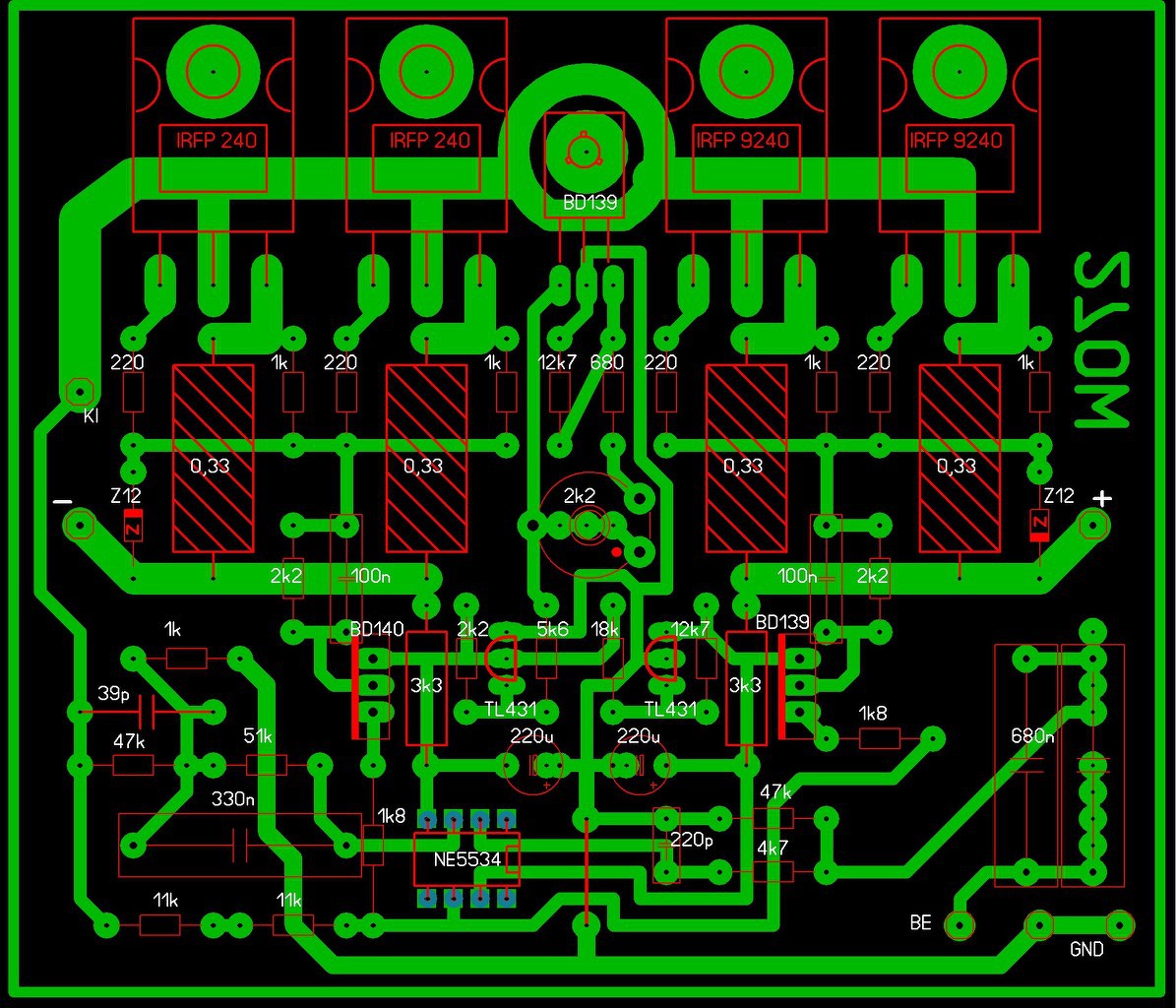
A pdf adatlapon szereplő nyákterv képet képszerkesztővel Bit képpé alakítod, és Sprint-Layoutba háttérképként megnyitod.
Na bekarikáztam azt a részt , ami szerintem nem okés! Megjegyzem még1xegyszer ilyet még nem láttam , ahol a kimenet kap -65 volt dc feszültséget !
A hozzászólás módosítva: Máj 22, 2018
Moderátor által szerkesztve
Konvertáltam, de kezdő vagyok a Sprint Layout-tal. Hogyan lehet háttérként megnyitni?
A pirossal megjelöltre kattintsál.
Az megvan, de nem csinálja.
Nyilván való rajzi hiba, így értelmezd az áramkört.
Szia! Van erre téma, ki is gyűjtöttem neked a releváns találatokat Bővebben: Link
Nálam Paintbe bemásolom a pdf nyák képet, és ott bmp mentés után a sprint tökéletesen megnyitja háttérképként.
Esetleg fel tudja tölteni a Sprint Layout fájlt?
Sprint Layout 5.0-ám van.
Nem nyitja meg. Azért köszönöm!
Javaslom itt folytassuk a NYÁK kidolgozását.
Ez nálam is 5-ös. Fájl megnyitás könyvtárból ott keresd.
A terven azok a kis lyukas karikák milyen célt szolgálnak? Forrszemnek biztosan nem jók, mert a furatuk kicsi, illetve ha felfúrnád akkor elfogyna a karika, ezért gondolom, hogy valami másért vannak a panelon.
A "teleföld"-et miért látod indokoltnak? Milyen előnyt vársz ettől?
Mert nincs a gépeden az a bmp.kép file amiről készítette a nyáktervet az illető. 2 munkalap van, az első működik.
Google ...
Bővebben: Link
Elektrorudi kérésére .DC +-(30V-100V) ,L1 22uH
Sziasztok! Építettem egy erősítőt, ami a telefonomra kötve arról az elvárásaimnak megfelelően játssza le a zenét. Azonban ha átdugom a TV-re, irtó zajos lesz. A zaj a kép fényessége alapján változik. Sötét képernyővel minimális, fényes képpel nagyon zajos. A jack fülhallgató kimenetet használom. Két másik erősítővel kipróbálva jól szól TV-ről a hang. Mi lehet a probléma? + GND - transzformátorokat használok két különállót az előerősítőhöz és a végerősítőhöz. Ezeknek a GND-jét össze kell kötni?
Szia! Szerencsés eset a külön táp az elő és a végerősítőnek. A két táp GND-je csak a jelvezeték test ágán legyen összekötve, különben földhurok keletkezik, ami zavart okozhat. Az a hiba amiről beszámoltál szintén lehet földhurok, ha az erősítőd csatlakozik a hálózati védőföldhöz. Ez utóbbival hogy állsz?
Érdekesség:
Onkyo TX-NR509 5.1-Channel Network Audio/Video Receiver - a szerkezet tökétetesen működött takarítás előtt, utánna is ... ![]() A macska itt melegedett ... A hozzászólás módosítva: Máj 22, 2018
Itt a pók szőtte a csillagpontot pókhálósan
Válaszd le a gnd t a védőföldtől vagy (jelföldtől). A tv szeret pár mV ot ejteni a testvezetéken.
Nem vártam meg, míg szőrszálhasogatóan szólaljon meg valamilyen jó zene ...
Macsek kedvenc helye lehetett télen
Próbáltam a GND-ket csak a jelvezetékek test ágán összekötve, sajnos nem változik semmi.
Eredetileg az erősítőnek csak a fémdobozát csatlakoztattam a hálózati védőföldhöz. Aztán imént kipróbáltam azt, hogy ellenálláson (1 ohm) keresztül a GND-ket is rákötöttem. Semmi változás. Ellenállás nélkül is rákötöttem, próbálkoztam a lehető legtöbb variációval. A végerősítő trafójának a GND-jét a védőföldhöz csatlakoztatva határozott javulás történt, de messze nem jó így sem. A készülék maga nem zajos, ha nincs a bemeneten semmi. Illetve, egy lehet, hogy fontos részletet találtam, de fogalmam sincs, mi okozhatja: a zavaró zajok majdnem teljesen megszűnnek, ha a hangerőt kb. 50%-osra állítom. Tovább föltekerve ismét hangosodik a zaj. Viszont a TV-ből érkező hang folyamatosan egy szinten marad, nem hangosodik vagy halkul a potméter tekergetésével.
Sajnos leválasztva sem jó, eredetileg úgy próbálkoztam. Gondolom a dobozon maradhat (sőt
). |
Bejelentkezés
Hirdetés |










