Fórum témák
» Több friss téma |
Mielőtt kérdezel, a következő két dolgot ellenőrizd!
I. A helyes tápfeszültségek megléte.
II. A kimeneten van-e egyenfeszültség.
Élesztés.
A bemeneti jelet növelve látni, hogyan változik a jel a két tranzisztor kollektorán.
Csinálj egy ilyen videót a rossz oldal pozitív komparátor kimenetéről is, hogy az mit csinál a jel növelése közben. Ezzel kizárható a komparátor hibája. Utána kellene egy videó a komparátort követő tranzisztorpáros közös emitterpontjáról is.
Csatoltam!
Ennek alapján a komparátor tökéletesen működik. Ott kezd kapcsolni, amikor a színusz tetején megjelenik a csúcs. Az emitterkövetők is rendben vannak. A következő lépés a FET gate-je lenne, ott kellene szkóppal mérni ugyanígy
Itt az látszik, hogy ami C171-en nem jut át a kapcsoló jel. A kondit cserélted. Meg kéne még nézni az ellenállásokat a közelben, illetve a D173-at, hogy nem zárlatos e? No és persze a MOSFET...
Kicseréltem a D173-at (nem mértem zárlatot rajta és csak egy irányba vezetett.)
És a kimeneten ezt a változást tapasztaltam!
Kicseréljem a FET-et?
IRF540N tipusú van itthon. Tesztre jó lehet.
Most kicseréltem a D171, D177, C171, C180-at.
Aztán jöhet a FET.
Most rosszabb a helyzet. Nincs pulzálás, csak vágva marad a negatív csúcs.
Most jön a FET.
Te ezek mind a negatít tápnál vannak. Nekünk meg a pozitív oldali step drivernél kéne kereskedni, nem?
Így van, de gondoltam a maradék kondit és smd diódát is cserélem.
Egy érdekesség.
Az R7 és R4 NTC-ken mérhetem ezt? A hibás oldaljele rajta van. A hibátlan oldalé nincs.
Néhány Vrms lehet az NTC-n. Onnan vezérlik a nagyjelű erősítőként funkcionáló Q105, 160 párost.
De ez nem néhány volt. 50V-os osztásban van a szkóp és nincs kivezérelve a végfok.
Pedig rajta van.
Holnap átültetem egy másik rmx2450-be. Lehet totál máshol van a hiba és ez csak egy következmény.
Nem követtem az eseményeket, ezért csak halkan kérdezem meg, hogy a triakot kiszedted a kimenetről?
Szia!
A triakkot cserélni kellett benne. Mert az első tünet az volt, hogy növelve a bemeneti jelet, a triak letette földre a kimenetet. Csere után ez helyre jött.
Átépítettem egy működő RMX2450-be.
Ott is ezt produkálja. Szóval kizárható a másik oldal problémája. Viszont rámértem a jól működő RMX-ben az NTC-kre és ott is ugyanúgy rajta van a kimeneti jel a lábain. De csak a 2-es csatornának.
Most néztem a manualt, amire gondolsz az az R134. Az a munkapont része. A kérdéses NTC a védelem része, az lehet a lebegő táppal kapcsolatban. Engem is megvezetett.
Eddig nem kérdeztem, de megvan a pozitív oldali fet drain-jén a 110V?
Akkor kifejtem bővebben mire gondoltam. Ha a kimeneti jel integráltja (átlagértéke) DC összetevőt tartalmaz, akkor a védelem rövidre zárja a kimenetet (bekapcsolja a triakot).
Már a legelső szkóp képeden is volt néhány 10V DC szint eltolódásod. Tehát hiába cserélted ki a triakot, az újra bekapcsolt és most vagy rövidzárban van, vagy szakadásban. Tehát a javítás idejére forraszd ki szerintem.
Azért gondoltam rá, mert a triak védelem aktiválódás után hatalmas áram impulzus keletkezhet. Ez a +110V-os rész és a fet drain közötti szakaszon szakadást csinálhatott. Ha ez egy furatgalván átvezetés, akkor nem is látszik.
Megvan a hiba!
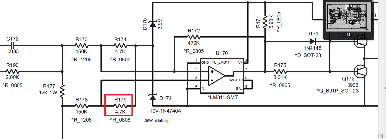
És Én néztem be! ![]() Amikor még a triak hiba volt átmértem a positive drive részt és az R179-es ellenállás 1,5K-val kevesebb volt kiépítve is, ezért kicseréltem. De benéztem az értékét és 4,7K helyett 47K-t tettem bele. Most hogy szétszedtem egy hibátlan RMX-et és egymás mellé tettem a két oldalt feltűnt a különbség. Ne haragudjatok, hogy a vakságom miatt ilyen sokáig elhúzódott ez a téma. Remélem majd tudok segíteni nektek másban! Összeszerelem aztán terheléses tesztnek vetem alá. Végeredményről írni fogok! Köszönöm a sok segítséget!!! És elnézést! |
Bejelentkezés
Hirdetés |













