Fórum témák
» Több friss téma |
Mielőtt kérdezel, a következő két dolgot ellenőrizd!
I. A helyes tápfeszültségek megléte.
II. A kimeneten van-e egyenfeszültség.
Élesztés.
Módositotam. Nem jóra álitotam be bocsánat.Bővebben: Link
Szia!
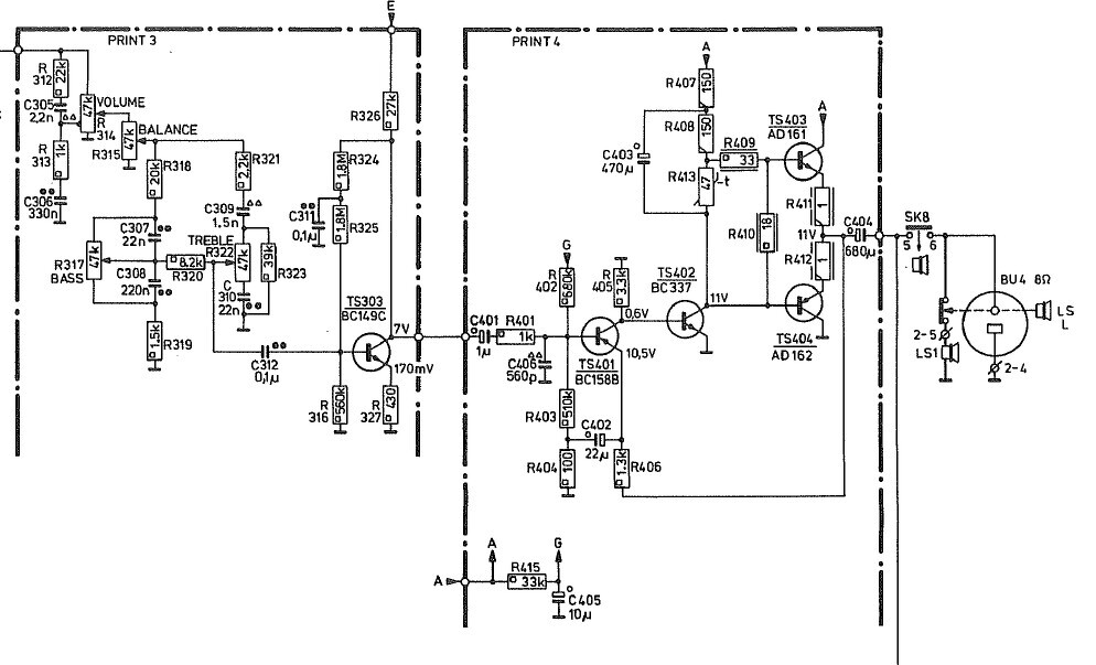
Az rendben van hogy beüzemelted, meg hogy szépen szól de érdekelne hogy mégis mi ez? Tipus vagy név. Esetleg kapcsolási rajz... A hozzászólás módosítva: Jún 27, 2025
ZúgásSziasztok!Fiam hozott egy 2.1-es cuccot. Az a baj vele, hogy folyamatosan zúg amíg a hangerő nincs teljesen nullára tekerve. A cucc alapvetően digitális. A kezelő panelen encoderek vannak. A kijelző melletti fehér kábel végén volt egy csatlakozó, ha azt mozgattam volt, hogy elhallgatott, ezért levágtam a csatlakozót és beforrasztottam a kábelt a panelba. De csak annyit értem el, hogy most már folyamatosan zúg. Merre keressem a hibát? A hozzászólás módosítva: Jún 28, 2025
Én is csináltam egy erősítőt, de a kapcsolási rajz nem publikus, kép meg nem készült róla.
Szerintetek megérte az árát amennyiért eladtam? Lehet inkább a "Vicces, mókás.." - ba kellett volna írni? A hozzászólás módosítva: Jún 29, 2025
Én is megakadtam dolgokon... Építettem AC187-188-al egy pár wattos erősítőt, ha jól emlékszem valamilyen tápfeszültségről ment volna és fekvő elkókkal úgy építettem meg, hogy állóan szereltem őket. Emiatt, mert akkor égett a zsanai gázmező, elneveztük Zsana 2-őnek.
Sajnos sosem lett bekapcsolva, ez volt az első/utolsó GE tranyós erősítőm. Nem tudja valaki, milyen kapcsolás lehetett és milyen hangja lehetett volna? 1979-ben történt.
Valószínűleg olyan gázos lehetett volna a hangja.
Mint szinte minden hatvanas évekbeli hasonlo erösitökben ( még asztali rádiokban, lemezjátszokban stb. is elöfordult ( japánban meg hazaiban is).
Ezermester újságból vettem az adatokat, tenyérnyi nyákterv volt hozzá, amihez az akkor szinte csak fekvő elkókat elég bűvös volt berakni. Nemrég bontottam valami régi nyugati LP játszót, abban is 187-188 a végfok.Van egy másik, JBL LP játszó, abban is az van, ha jól emlékszem és 2 db 6W-os kis hangdoboza van...
Hát akkoriban más nem igen volt, csak késöbb jelentek meg a nagyobb teljesitményü Ge tranzisztorok. Ha jol emlekszem 2 féle kapcsolás firgott közkézen a 2 darab NPN tranzisztoros meg kis kimenö trafos meg az NON/PNP páros kimenet trafo nélkül. Ez volt mindenben a kis tranzisztoros rádioktol kezdve az elsö magnokig.
Szerintem tranzisztoros.
De hogy ne legyen off, a név tetszik. Amolyan indiános keresztelés. Nekem eddig ilyen nem jutott eszembe, mivel eddig sosem neveztem el semmit. Persze nem is volt túl sok elnevezni való, de néhány hónapnyi névnap kitelne belőle. De tetszik az ötlet, legközelebb én is így fogom elnevezni ha csinálok valamit. A hozzászólás módosítva: Jún 29, 2025
Amúgy a germánium tranzisztorok nem lettek volna rosszak, ha jók lettek volna. Nekem volt egy 2X25W-os RFT erősítőm, ami bár már szilícium félvezetőkre épült, de lévén akkoriban nem volt PNP szilícium tranzisztor, a kvázi komplementer végfok PNP meghajtója germánium volt, ráadásul duplázva.
Elég sok tranzisztorról vágtam le a fém burkot, hogy megnézzem mit rejtenek.
Germánium tranzisztoroknál nem igen találkoztam olyan planár technológiával, mint a szilícium tranzisztoroknál. Egyáltalán gyártottak planár technológiával germánium tranzisztorokat? Ha igen milyen típusszámmal lehet őket fellelni?
Szilícium korszak elején még használták germánium végtranzisztorokat. Hordozható monó kazettás magnóban (ugye azt sokan tudjuk, hogy ezeket nem zene hallgatására, hanem diktafonnak készítették) találtam rá példát. Szilícium volt javarészt, de a végfok PNP germánium. A tranzisztorok bázisa volt trafós meghajtású, ami leginkább egy AT vagy ATX tápegység kapcsolását a hasonlítható.
Szilícium tranzisztornál a kollektort nevezhetnénk bázisnak, mert az az alap. Germániumnál ténylegesen a bázis volt az. Hogy gyártottak e planár technológiával, azt nem tudom, de nem is komoly szándék vezérelt amikor hozzászóltam. Bár én is építettem germánium erősítőt, ráadásul tetszett is a hangja, ma már nem tennék ilyet. Egy pozícióban még ma is lehet létjogosultsága, mégpedig hűtőbordán ventilátor szabályzónak. Bár mostanában találtam jobb alternatívát, mégpedig nagyáramú schottky diódát. Ezek visszárama nagyon meredeken emelkedik ha melegítjük.
Szerintem Ódenka is csak poénból írkált, reagálva az ismeretlen végfokról bemutatót képre.
Köszi, én is így gondoltam, csak arra voltam kíváncsi, hogy a jó lett volna, ha jó lett volna alatt mit értettél. De nagyjából sejtem, mert végül is jól indult, de a szilícium a külső pályán előzött viharsebesen.
Szia!
A viccesbe inkább azt kellene betenni mikor 17 -évesen tirisztoros erősítőt akartam csinálni... Rengeteg áramszünet volt nálunk... Persze én erről "nem tudtam semmit"...
Szia!
Tirisztoros erősítőn én is gondolkodtam tizenévesen. A bátyám Tirisztoros invertert, konkrétan 24V DC-ből 220V AC-t előállító készüléket tervezett (Bánya cégnél villamos mérnök volt), én meg kíváncsi voltam a Tirisztor működésére, meg hogy miként lehet begyújtani és kikapcsolni. Aztán rajzoltam egy kapcsolást ami leginkább egy kapcsolóüzemű step down feszültség szabályzóhoz hasonlított, csak hozzátettem, hogy szeretném a kitöltési tényezőt hangfrekvenciás al változtatni. Erre megszólal a bátyám: -Nehogy feltaláld már a PWM erősítőt! Természetesen fogalmam sem volt hogy mi is az, csak az motívált, hogy majdnem 100% hatásfokkal dolgozik. Nem kell neki hűtőborda. A bátyám azt mondta, hogy valaki ezt már kitalálta, de még sok idő kell, mire lesz olyan kapcsoló elem elérhető áron, ami elég nagy frekvenciával tud kapcsolni. Ezzel ki is vertem a fejemből.
Mivel erre még nem reagált még Béla sem, leírom a tirisztoros erősítőm előzményét.
Annó alakítottunk egy KISZ klubbot egy volt párthelyiség adta át a helyet heti két alkalommal ahol "bulikat" csinálhattunk. Mivel panel lakóház alagsorában volt a lakók mindig "moderáltak" minket, így elég volt a 2x15W-os Tesla lemezjátszó is erősítőnek. Akkor jött divatba a "fényorgona". A haverokkal gondolkoztunk hogy tudnánk mi is ilyet csinálni. Fogtunk egy MK27-es magnót a lejátszófej helyére rákötöttük a hangszóróját, a hangszóró helyére egy 10A-es tirisztort kötöttünk, arra meg vagy 10db 25W-os szines izzót. A magnó "felvétel" állásba kapcsolva a hangerő potival szabályozva jó kis ritmuslámpát kaptunk. Ezt akartam továbbfejleszteni hogy tirisztorral növeljem a kis erősítők hangteljesítményét.... Aztán úgy megfogott a 220V hogy lemondtam róla...
Nekem már van jó pár erősítő nevem, csak készen nincs még egy sem...
![]() Egy példa, megfelelő stílusú betűkkel és egy számmal a végén 15-25-40 (W) Attól függően melyikhez passzítom. Woyaya = boldog életérzésből fakadó keresztezett ritmus
Látom közben válaszoltál.
Ezek szerint közös bennünk hogy fiatalon "Nagy Feltalálók" voltunk. Vettem az Unitra Magnót és a kimenetére csak "úgy" kötözgettem a p-s és n-es tirisztorokat. A tápfesz természetesen 220v váltó volt amit 1n4007-s diódákkal egyenirányítottam.... Aztán jött a "megrázó élmény".... Na azóta se ilyesmit... A hozzászólás módosítva: Jún 29, 2025
Nos, valahogy így néz ki a vége. A készülék többi része még csak gondolatban létezik, de az erősítő nálam már jó ideje működik. Csak akkor érdemes a megépítésén gondolkodni, ha valaki nagyon elfogult, vagy elvetemült a típusokkal kapcsolatban...
Az összes szükséges és lényeges infó, illetve fájl a link alatt. DenonSziasztok! Egy megáztatott Denon erősítőt javitok. Egy végtranzisztor párost cserélek, de amit kaptam nyilván nem eredeti. Pedig magyar elektronikai alkatrész webshopból rendeltem. Elkövettem azt a hibát hogy beforrasztás előtt nem mértem meg. Az egyiknél nagyobb a másiknál kisebb eltérést mértem az eredetiekhez képest. A kérdésem az lenne, hogy van e olyan megbízható hely ahonnan be lehet szerezni eredeti alkatrészt? Aliexpress-en érdemes vásárolni? Képeken eredetinek tűnnek, de félek hogy hamisítványok.A szóban forgó tranzisztorok D2390, B1560. Köszönöm! Idézet: Ha van eredeti amihez képest mérsz , miért nem rakod be azt ??„Az egyiknél nagyobb a másiknál kisebb eltérést mértem az eredetiekhez képest” A hozzászólás módosítva: Júl 16, 2025
Lehetséges hogy a működő csatorna tranzisztoraira gondol a kollega, mint eredeti tranzisztor...
Érdekes módon a Philips sok magnójában használta ezt a végfokot a 70-es évek első felében. A magnóban csak és kizárólag szilícium tranzisztorok voltak, de a végfokba AD161/162 Ge pár került. Szerintem raktáron maradt egy csomó és a főkönyvelő azt mondta, hogy márpedig ezeket el kell használni, mert olcsóbb lesz a gép. Nem is olyan rossz a hangjuk, itt mellettem is van egy ilyen masina.
Van még 5 csatorna, ami hibátlan. Nem találtam hozzá eredeti tranzisztorokat, csak valami utángyártottakat, ami eléggé eltér. Hestore-ban nincs, más üzletet nem találok. Hqelektronikától rendeltem, de...ablakon kidobott pénz volt.
Biztosan megrónak majd érte, de tapasztalatból mondom, a hestoréból se és a hq-ból se vegyél végtranyót, mert könnyen pórul jársz. Aliról meg pláne ne. Itthon FDH, RET, máshonnan meg Farnell, Mouser így hirtelen.
Ezek a Sankenek eléggé ritkák. Kevés helyen lehet kapni és drágák is. A Profusionplc nevű cégtől lehet kapni utángyártottat, amiről jó véleményeket olvastam.
A hozzászólás módosítva: Júl 17, 2025
48V talán sok lehet?Üdv mindenkinek! Rendeltem egy kis kínai erősítőt,mellé egy 48v-os 12A tápegységet.Időközben kiderült,hogy nem ajánlatos 48v-os tápegységről üzemelni,mert hogy éppen a határokat feszegeti az adott feszültség. 36v-ot ajánlják inkább. Érdekelne a véleményetek erről.. Másik tápegységet nem szeretnék venni. Az erősítő:Aiyima A3001 (Hátlapján az áll 24v-48v) Elméletileg az IC ami benne van bírná kezelni ezt a feszültséget. TPA3255 (Max voltage:53,5V) Esetleg jó megoldás lenne,ha kicserélném az erősítőben található 50v-os kondikat? 50v 820Uf --> 63V 1000Uf-ra? Előre is köszönöm a segítséget/tanácsokat. |
Bejelentkezés
Hirdetés |



















