Fórum témák
» Több friss téma |
Mielőtt kérdezel, a következő két dolgot ellenőrizd!
I. A helyes tápfeszültségek megléte.
II. A kimeneten van-e egyenfeszültség.
Élesztés.
Ezt a valtozatot ajanlom utanepitesre. Erdemes a hozzaszolast is teljesen elolvasni!
Esetleg nyákrajzot tudnál hozzá adni?
Nem terveztem hozza NYAKot, proba NYAKra epitettem a kiserleti erositot. De vannak a Texas topikban NYAK tervek ill. nem bonyolult az erosito, Te is tervezhetsz magadnak egyet. Vagy ha nincs kedved akkor epitsd meg proba NYAKra.
Üdv!
Szerintetek az itt látható végfokhoz a csatolt nyákterv jó lesz?
Dehogynem!
Én is például abból szoktam erősítőt csinálni, ami van. (kivéve, ha valami különleges igények vannak).Egyszer PC-táp kapcsóló fetekből is terveztem egy végfokot, amit el is készítettem 1. Kapcsolás megtervezése. 2. nyák tervezés. Directors! TIP122-127 ből nem egyszerű ellen ütemű végfokot csinálni a hőmegfutása miatt (csak valami kompozit kapcsolásban). Egy kapcsolás van is, ami ezt használja: B8 Esetleg egy legfeljebb 20W-os A osztályút is lehet ezekből konstruálni.
Jó akkor helyesbítek !
Egy átlag hétköznapi halandó nem tranzisztorhoz keres kapcsolást , főleg nem tervez.
Sziasztok!
Hozzám került javításra egy LG LX-M140D típusú mini hifi. Valami a végfoknál nem oké, kéne a kapcsolási rajza. Ha esetleg tud valaki meghívót az elektrotanyára vagy le tudná tölteni a kapcsolási rajzot, s aztán elküldeni nekem, az sokat segítene! Bővebben: Link Előre is köszönöm!
Üdv!
Ha labortáppal indítom az erősítőt akkor kezdésnek jó ha 500mA korlátot állítok be neki?
Attól függ mekkora erősítő, de pl egy 50w-os AB osztályos erősítőnek 50-100mA között van a nyugalmi árama, ettől kicsivel többet engedj, sokkal több nem szükséges, majd ha nyugalmi áram ok, mindent jónak látsz, akkor lehet feljebb engedni.
A 2-es pont az szebben hangzik , szintén egy nem mai embertől .
Nem azt mondtam, hogy mindenki tervezzen erősítőt, de nem olyan nagy dolog az, mint hiszitek. Ezek azért alapvetően egyszerű áramköröknek számítanak az elektronikában. Persze vannak bonyolultabbak egyszerűbbek, de egy kis alap tudással lehet "fióktakarító" (erősítőt) áramköröket tervezni és építeni.
Meg persze a meglévő kapcsolásokat is át lehet alakítani azokhoz az alkatrészekhez, amik a fiókban vannak.
Uraim! Az off-ok eltüntetve. Kérem innentől a hobbijukat szerető erősítőt építők, és az őket segítők szóljanak hozzá.
Van erősítő tervezős témánk is, a profi guruknak fenntartva. Az az Ő részlegük.
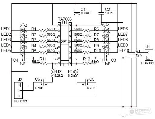
Sziasztok! van egy LA4282-es ic-m..ebből szeretnék erősítőt..segitsetek!! köszi!!!
Itt van a rajz, használd egészséggel. Bár azt hiszem ez a témát a modi -k hamar bezárják.
Sziasztok, a PA300hoz készülő rack dobozomhoz milyen hangfal csatlakozót ajánlatok a kimenethez? RCA vagy DIN vagy banán? Mire kell figyelnem, hogy ne rontsak a minőségen? Például olyanra gondolok, hogy aranyozott legyen mindenképp, stb...
Vagy csavaros banán, vagy speakon, szigorúan neutrik. Az RCA semmiképp sem hangfalcsatlakozó. Ha otthon használod, akkor jó a csavaros banán. De nagyáramú legyen. Ha bulizni is viszed, akkor legyen speakon. Azon az 1800 forinton nem múlhat....
általában rca a bemenet de lehet 6,3-a jeg is.
A 6,3ast nem javaslom. Vagy RCA, vagy xlr.
én se részesítem előnybe de "zene iparba" használják. ja igen az xlr-t kihagytam pedig újabban azt használom én is.
Üdv mindenkinek!
Megépítettem az Urbán féle QUAD200-at. Már majdnem kész volt, mikor gondoltam építek bele egy kivezérlésjelzőt. Mivel a táptrafót a kezdetekkor nem terveztem többféle szekunder feszültségre, ezért ennek külön kis 12V-os tápot építettem 230/12V trafóval, 1,5A Graetz-zel és 7812IC-vel. Igazából nincs semmiféle nagyobb gond a komplett összeállításban, csak annyi, hogyha a bejövő jelet is rákötöm a kivezérlésjelzőre, akkor lesz egyfajta alapzaj(kisebb búgó hang) az erősítő kimenetén. Ha nincs rákötve akkor szinte zajtalan az erősítő. Gondolom a kivezérlésjelző tápja gerjeszt zajt. Tud-e valaki ennek kiszűrésére tanácsot adni? Mellékelek kapcsolási rajzot a kivezérlésmérőről, az egyik az eredeti, a másik az általam táppal moddolt verzió. Fotót meg az erősítőről.
Szerintem valami földhurkot csináltál, az erősítő földje és a jelföld ugyanaz? Csillagpontos földelés ki van alakítva? Szerintem az lehet a gond, hogy a kivezérlés jelzőnek a jelföldje és a táp földje ugyanazon a ponton van, és ez az erősítő jelföldje és tápföldjével egy hurkot képez. Mi történik ha a kimenetét figyeled egy ellenállás osztón keresztül? Gondolom nem kötötted rá a kimenetet és a bemenetet is a kivez jelzőre egyszerre, csak mert erre nem tértél ki. A kivez jelző fólia rajza semmit nem mond, de a kép se, teljes kapcsolási rajzot és huzalozást tegyél fel, a jelen állapotról, mert ebből nem lehet semmit megállapítani.
Szerk: Hol a kivez táp pufferje és a hidegítés? Nincs rajta kondi, persze hogy zúg.
Bocsánat, rárajzolom, mert ezekről nincs komplett rajzom. Minden részletekből van összerakva. Egyébként igen, csak a kimeneti erősítetlen jel van rákötve, de a tápföld és a kivezjelző földje közös. Ezt még kipróbálom, és ha nem ok, akkor berajzolom kompletten a fóliarajzra az alkatrészeket és felteszem megint. Addig is Köszi!
Egy 470nF 250V-os bipolár kondival vidd rá a nagy áramú földet a házra.(Legjobb lenne méretezni hozzá még párhuzamosan egy ellenállást(min 5w) is, de Így is megteszi)
Ha a védőföld kint van a házon, és a szintillesztést egy szintén védőföldes eszköz látja el, akkor ezt a gerjedést nem fogod tudni könnyen megakadályozni, mert a hálózati tranziensek összecsengésével külön számolni kell ilyenkor! A tápegység alatt van a nagyáramú földed? Az sem egészséges, bőven megszórhatja a toroid! Meg kéne azt is mérni h nincs -e potenciál különbség a nagyáramú, és a segédtáp földje közt, ha azt összekötötted?! Sok sikert hozzá! |
Bejelentkezés
Hirdetés |




Én is például abból szoktam erősítőt csinálni, ami van. (kivéve, ha valami különleges igények vannak).









