Fórum témák
» Több friss téma |
Mielőtt kérdezel, a következő két dolgot ellenőrizd!
I. A helyes tápfeszültségek megléte.
II. A kimeneten van-e egyenfeszültség.
Élesztés.
köszönöm szépen a fáradozást.majd még elgondolkodok rajta,mert egész jó áramkör,csak a trafóm nem +65 , -65, és föld-et ad le,hanem csak föld és 69v...
Pontosítok:a trafóm 16, 40, 110, 2.5, 70, 1.5, 22, 580voltokat ad le, nem szimmetrikus. tudok belőle szimmetrikusat csinálni ilyen módszerrel? -->szimpla táp->szimmetrikus táp Ha nem,akkor olyan ic-t keresek,amely a trafóm által kiadott feszültségek egyikével, szimpla tápos megoldással képes leadni 60-200W-tot.TDA,STK vagy egyéb típus,csak egyszerű legyen.Köszönöm szépen!
Hát ha lenne nyákterv ehhez a végfokhoz lehet meg is csinálnám kivácsiságból de így nem. Az MJ végtranyoktol sosem voltam elájulva, ugyan is a CASTONE, és az UKRÁN REFLEX ben is ilyenek adják a végkifejletet, ezen végfokok hangját pedig nem kell bemutatnom szerintem. Inkább lehet hegeszteni evvel a kimenettel mint zenét halgatni, lomha és lassú mind a kettő. Mélyre jo.....
A csöves rádióból bányászott trafóból ne próbálj erősítőt épiteni....Nem fog menni. Az egész trafó ami benne van az kb 40-50VA-es. Ráadásul nincs szimmetrikus feszültség se rajta. Az az ábra amit belinkeltél az erősítőhöz alkalmatlan.
Ráadásul belejöhet a képbe az, hogy a trafó lehet hogy autotranszformátor, tehát a primer tekercsből van kialakítva a többi kivezetés, vagyis nincs galvanikus elválasztás.
NAGYON EGYSZERŰ TRANZISZTOROS ERŐSÍTŐ!!!
Aki még nem csinált tranyos végfokot és ugy gondolja hogy már itt az ideje annak itt van egy kis teljesítményü erősítő kapcsolás nyákkal együtt, ez az oldal elején találhato a osztáju erősítő eredeti változata. Kis hifi célokra kiváloan alkalmas, és nem kell hozzá szimetrikus táp. Sok sikert mindenkinek.
Oh! Tényleg?
Mondd már meg ezt a Mark Levinsonéknak, meg a Krellnek, hogy álljanak le a pofátlansággal és ne merjék elkérni egy drágább autó árát az erősítőjükért, mert ilyen szar kimeneti fokozat van benne MJ-kkel!!! A sok hülye meg nem jött még erre az igazságra rá, amire te és a világ legjobb tranyós erősítőinek tartja az előbb említetteket. Ahelyett, hogy hegsztene ez a sok félsüket barom, vagyonokért megveszi ezeket a "szarokat" és képzeld! zenét hallgat rajtuk! Ugyanilyen MJ-kkel a kimeneti fokozatban és ugyanígy simán emitterkövetőként, párhuzamosan bekötve! ![]() Az a sok barom aki méregdrága hig-end erősítőibe pl:MJL21193-21194-et rak, mert qrva jó tranyónak tartja, se hallott a most elhangzott, mélyen megalapozott és bölcs kijelentésedről. Nálam a leges-legjobb hangot az MJL21193-21194 adta (pedig már elég sokmindent kipróbáltam ) és Ágoston Lajos is ezt tartja a legjobb teljesítmény tranyónak ( az Audiofil erősítők építése című könyv szerzője).
djloui,
Egy pici tevedesben vagy! Amit csatoltal pdf doksi nem az eredeti JLHt mutatja be. Az eredeti kapcsolas rajzat (elemertekek nelkul) az iromanyom elejen lehet latni, vagy itt a teljes leiras: eredeti JLH 1969 Azonban szemely szerint utanepitesre en nem az eredetit javaslom, hanem a kicsit modositottat.
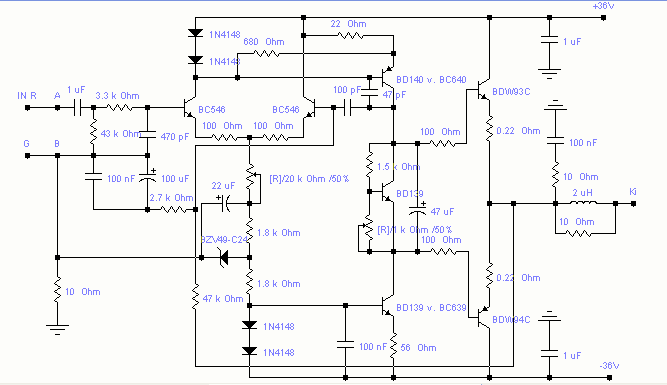
"A következőkben egy nagyon egyszerű-észméletlen ólcsó és viszonylag magas teljesítményű, univerzálisan használható hifi erősítőt szeretnék bemutatni. Az előállítási költsége 500Ft alatt megoldható egy végfokpanelnek. A színuszos kimeneti teljesítménye 60W 8Ohm-ra.
A tápfeszültsége +-33V-36V ajánlott tartomány. 30V-és 40V között lehet legszélsőségesebb esetben az "üresjárati" tápfeszültség. +-30V-tápfesz esetén már 1K-ra kell módosítani a 24V-os zener dióda előtétellenállását, az "alsó" 1,8Kohm-ot! 4Ohm terhelés mellett+-30V tápfesz ajánlott. Ideális lehet számítógép mellé, otthoni zenehallgatásra, házi-mozira. Alkalmas lehet egy amatőrnek is az első diszkrét kapcsolásként. Olcsóbb, még az IC-s végfokoknál is. Túl sok dologgal nem hasonlítottam össze, néhány barátomnak csináltam rövidzárvédve még BD249-250-BD139-140-es kompozit, és kvázikomplementer véggel. Akkor igen jó benyomást tett a hangja is. Stabil, 10nF-1µF tisztán kapacitív terheléstől sem gerjed be. Relés hangszóróvédelem ajánlott utána. Az erősítés 25dB (18-szoros), ami a 2,7Kohm-os visszacsatoló-osztó ellenállás értékének csökkentésével növelhető. Pl: 1,5K-val 32-szeres lessz az erősítés, ami 700mVeff bemeneti érzékenységet jelent. A végtranzisztorok darlington tranzisztorok! Más típusok is használhatók benne természetesen."
Esetleg nyákrajzot tudnál hozzá, mert ez engem érdekelne.
Akkor miért nem nyitsz egy uj topicot a naggyon tuti nagyon olcsó végfokodnak mert megérdemelné, mindenkinek csöpög a nyála utánna. De ha rakná hozzá fel nyákot is akkor talán többen kiprobálnák. Ja és ez nem leszolás volt hanem csak vélemény nyilvátnítás a tapasztalataimra támaszkodva. Nem szeretném ha emiatt zárolnák a topicot.
Szép napot.
nekem nem csöpög...
legalább normális lenne a rajz, de ilyen gagyin felrakni XXI. századba.. így kevésbé hiteles, ha jó, ha rossz a kapcsolás... új téma felesleges, ott a bd-s
Nyugi, lessz nyákrajz is!
Most tervezek neki egy kisebb nyákot és jövő hétre valahogy összeszenvedem sprint-ben is. Azt már fel tudom ide rakni. (jelenleg nincs scannerem!).
Hogy érted azt, hogy gagyin van felrakva? Mi van?
Nem tetszik, hogy az áramkörszimulátort használom rajzolásra? Marha gyorsan lehet vele rajzolni és bármikor tudom módosítani, ha valakinek eltérő tápfeszre, vagy saját akármilyen fiók aljáról előkapart tranyóihoz kell idomítani! Ahhogy elnézem vannak ettől sokkal igénytelenebb módon felrakott rajzok is itt, de neked pont az enyémbe kell belekötni? Idézet: „csak véleménynyilvánítás a tapasztalataimra támaszkodva” vannak programok, amivel normálisan lehet "közre" adni, de ezt nehogy már nekem kelljen megmondani.
Én nem akartam ezzel villantani csak láttam hasonlóságot a között ami a föoldalon van, és a között ami nekem van, és csak azért raktam fel mert lehetnek itt kező őrültek is akik nem mindjárt 1000W-os végfokot akar csinálni.
Helló!
Szeretnék egy mosfet-es subwoofer erősítőt építeni legalább 300W sinus-os teljesítménnyel 4 Ohm-on és legalább 600W teljesítménnyel 2 Ohm-on. A lényeg, hogy van most egy 300/600w-os mélysugárzóm és szeretnék majd venni még1 ilyet és ezzel párhuzamba kötni. Egy működő, megépíthető és érthető kapcsolást szeretnék + még egy nagyon fontos dolog! A mosfet-et mindenképpen innen szertném megvenni, ezért jó lenne ha a kapcsolásban csak olyan lenne, ami itt is megtalálható: Link 1000*thx. Már mindenfelé nézelődtem a neten, de egyik sem volt teljesen megfelelő. Mivel kezdő vagyok szeretném, ha tanácsokkal is ellátnátok.
Szerintem ezzel a kapcsrajz kéréseddel idáig te viszed el a pálmát
, pedig már olvastam egy-két olyat, hogy lefordultam a székről! :eek2: Te komolyan gondoltad, hogy valaki hetek munkájával tervez és letesztel neked egy 600W-os erősítőt a belinkelt oldalon található-kapható kapcsólófetekből? Mondok valami újdonságot: SENKI SEM FOG!!!! Felejtsd el ezt. Erre szerintem nem is válaszolt volna senki. Esetleg, az IRFP sorozat fetjeiből lehet 600W-os erősítőt tervezni. PL.IRFP260N-ből én már terveztem 300W-os mosfet sub erősítőt, mert olcsó. De miért kell neked pont fetes végfok subhoz? Ekkora kakaóra audio fetekből építkezve 20-30e forintot kellene költened. A sz.r kapcsolófeteknél meg nem drágábbak a tranyók sem és sokkal jobb minőséget garantálnak!
Milyen az a mélyhangszóró? Mert a hangszórónak az erősítőnél minimum 30% nagyobb teljasítményűnek kell lenni hogy ne üsse ki. Meg a márkától is függ mert ha mondjuk somogyi vagy mnc vannak benne olyanok amik egész szépen bírnak de vanna amik messze nem bírják ami rá van írva sőt egyik se bírja azt ami rá van írva. Nem fikázom ezeket nekem is ilyen van csak ez igaz. Szóval szerintem nem kellene ilyen nagy erősítő neked mert elég lenne egy olyan 150w-os erősítő. Jah és trafód az van?
Haaat igazabol nem is tudom minek ekkora teljesitmeny??? Egy 300W-os hangszorohoz 300W-os erosito ?... no comment
Nem szerencses olyan erositot epiteni ami biztonsagosan le tud adni akkora teljesitmenyt amekkora a hangszoro elektromos teljesitmenye. Erdemes kisebb teljesitmenyu erositovel hajtani, hogy veletlenul se szalljanak el a hangszorok, hogy ha oda adsz nekik egy kis kakaot. Egyebekent is 100W-nyi elektromos teljesitmeny erzekeny hangszorokkal jo dobozban kirepit az ablakon :yes: Inkabb epitsd meg sixtek ST151-eset v. KD mester valamelyik vedelemmel ellatott 100-200W-os erositojet. Azok ugyan 2ohmot nem biztos, hogy birnak, de ha megkered a szerzoket, akkor valszeg atalakitjak neked ha szukseges.
Én 1Ohm- ra is áttervezhetem, ha kell.
4-5 pár MJ15003/15004-el elég jól és olcsón/egyszerű kapcsolással megoldható a 600W/2Ohm! De az, hogy éppen egy belinkelt oldal SMD tokos kapcsolófetjeiből rittyentsek egy 600W-os erősítőt, olcsó/érthető/egyszerű,...esetleg legyen szép/okos/főzzön is rád.... meg még este... meg reggel is... sőt még délben is!!!! ...Még mi nem kéne??? :eek2:
Norboy,
http://www.adam.com.au/cgpap/QuasiWeb/index.htm Ha ez az elso projekted felejtsd el a dolgot.
Hello. Nekem van egy jo kis kapcsolásom egy 800W-os fetes végfokrol most tervezem hozzá a nyákot, ha érdekel keress meg msn-en. Én meg csinálom minden képp és ha beválik föl teszem ide is. Szerintem a 2Ohm-on sokkal hamarabb torzít egy erösítő mint 4 vagy akár 8.
Ez simán letolja a 600W-ot 2Ohm-ra 4pár Mj15003/15004-el. Ha nem kell a rövidzárvédelem, jóval egyszerűbb lessz és megfelel 3pár végtranyó is. (jó táppal >700W)
Az előző oldalon bővebben is írtam róla.
Köszi, akkor sztem kicsit túloztam a mosfetes erősítővel. Egyébként nekem ez az első projektem, de nem egyedül csináltam volna, hanem egy tapasztaltabb haverommal, aki sok ilyesmit csinált. Sztem, akkor megpróbáljuk megcsinálni KD mester erősítőjét. Még1x kösz mindent, ha elakadok, akkor írok.
szerk: Ezen a kapcsoláson akkor kell vmit módosítani, hogy működjön 600w/2Ohm-on? És nemtom, lehet hogy jobb lenne védelemmel csinálni, mert ki tudja...
Hát sok sikert hozzá.
A "rendeljünk mintát a gyártótól mert ingyen van, és csináljunk belőlle f@sza erősítőt..." Na ez nem müködik.... Manapság annyi ember akar 500-600Wattos erősítőt hogy azzal hajtsa a dobozát... Iszonyat igymár nem tudom hogy lehetek meg nyamvadtt 10Wattal... [off] (bár lehet én tudom mi az a valós 10Watt )
Nekem is szemet szúrt a "sample" gomb a listán
Én csak a mosfetet szerettem volna megrendelni innen. Sztem te is tudod, hogy egy erősítő nem csak ebből áll. Ott a többi alkatrész + a trafó, amit majd tekercseltetni kell majd. Szóval csak szerettem volna pár ezer forintot spórolni. Ennyi...
Idézet: „Manapság annyi ember akar 500-600Wattos erősítőt hogy azzal hajtsa a dobozát... Iszonyat” Igen, en sem ertem miert van ez a Wattok utani hajhaszat ... mindenbol a nagyobbat, tobbet, stb. Nem a minoseg hanem a mennyiseg a fontos. Ez egyebkent tipikus barhol, barmit nezunk a vilagban ... de lehet hogy en vagyok a maradi, nemtom
Izlések és pofonok... Én a szaggató, dübörgő hangerőt szeretem, amikor nem csak hallom, hanem érzem is a zenét. Amikor már az egész mellkasod és ruházatod is együtt mozog a mélynyomóval. Amikor szó szerint a basszus ütemeit követi a szíved dobogása. Én ezért élek. Pl: a legjobb buli, amiben voltam az egy kis helységben volt tartva (kb 50-60 m^3), ahol 2 db 800W -os koncerthangszórón hallgattuk a dance-t, kb. 60-70% hangerőn. El lehet képzelni. Nem lehetett 3/4-1 óránál többet a szobában tartózkodni, mert az ember elkezdett szédülni.
|
Bejelentkezés
Hirdetés |





) és Ágoston Lajos is ezt tartja a legjobb teljesítmény tranyónak ( az Audiofil erősítők építése című könyv szerzője). 
Mondok valami újdonságot:
Nem szerencses olyan erositot epiteni ami biztonsagosan le tud adni akkora teljesitmenyt amekkora a hangszoro elektromos teljesitmenye. Erdemes kisebb teljesitmenyu erositovel hajtani, hogy veletlenul se szalljanak el a hangszorok, hogy ha oda adsz nekik egy kis kakaot. Egyebekent is 100W-nyi elektromos teljesitmeny erzekeny hangszorokkal jo dobozban kirepit az ablakon :yes:

)





