Fórum témák
» Több friss téma |
Helló!
Vagy lehetne több talajnedvességérzékelővel figyelni a nedvességet. Ez jó lehet normál üzemkor is a túl sok/kevés locsolás elkerülése végett.
Zseniális, sokkal jobb információ a talajnedvesség mint az eső mennyisége, Google barátunk ezt dobta:
talajnedvesség érzékelő és persze a kalibrálás után a megfelelő ledről lehet vezérelni a locsolót. a kapcsolási rajz NYÁK terv
Akkor ezekszerint jó ötletet adtam. Ha esetleg tudsz AVR -t programozni (csak be kell égetni), akkor van egy ilyen: link
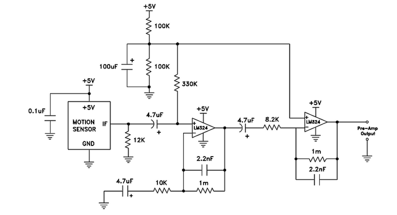
Terveztem egy nagyon egyszerű áramkört, elég jól működik, már egy csepp vízre stabil TTL magas szintet ad
(5 voltot). Pl. egy PIC lábára. Egy az egyben PIC-re vagy más logikára köthető. Ha túl érzékenynek találod, köss sorba a szenzorral egy potit, és azzal állítgasd. üdv.: vB
Sziasztok van egy négy csatornás ötözésvezélőm ahhoz kellene egy esőérzékelő ami eső esetén tiltaná a zónákat
Üdv nektek, én egy olyan rajzot szeretnék amit mostanság tetőablakoknál alkalmaznak, hogy ha esik az eső zár, ha nem akkor nyit, de manuálisan is tudjam állítani, mondjuk télen, egy 50*50es padlásablakról lenne sző.
Sziasztok,
nekem egy alábbi automata öntözőidőzítőm van, ehhez melyik fent említett áramkört tudom megépíteni? Időzítőm nem tudom milyen "jelet" vár, annyi biztos, hogy két bemenet van rajta, ahova csatlakoztatni kell az esőérzékelőt. Lehet, hogy ha simán zárom/nyitom a két bemenetet, azt érzékeli esőnek? (Bocs a szakmaiatlanságért) Link1 Link2
Szia kissé megkéstem de én most csinálltam automatta öntözö rendszert s engem is érdekellt a hunter ,hogy mit használ az esöérzékelöibe pici mikrokapcsoló s most jön a titok a rén szarvas bőr ! Abbol vannak a lamellák.
Egyáltalán hogyan találtál rá egyáltalán arra az alig nyolc éves kérdésre?
Nem csak a friss topikokat szoktam olvasni ,de látom aki ezzel a témával foglalkozik tudni akarták .
Nekem nagyon hasznoss volt a válassz, nem gondoltam volna, hogy épp rén szar vas bőr ből van. Fogom a puskát és megyek!
BUÉK!( Én amúgy most aranyozott-nikkelezett nyák fésűt használok váltakozó áramon, de kipróbálom a fókabőrt is! ) A hozzászólás módosítva: Dec 28, 2018
Nekem a Hunter esőérzékelőben 4-5 db valamilyen pasztilla van, és eső esetén megdagadnak, akkor kapcsol a mikrokapcsoló.
Nem úgy tűnik, hogy a pasztilla rénszarvasból lenne, bár még nem volt a kezemben rénszarvas... Amúgy volt nekem Gardena talajnedvességérzékelőm, az valamilyen nedvszívó kerámiából és optocsatolóbol állt, és vizet kellett beletölteni rendszeresen, csak a kerámia rész lassan eltömődött.
Amúgy az esőérzékelő a hóesést is érzékeli?
Nincs jelentősége, a havazás körüli hőmérsékleten már nem szabad locsolni.
Attól függ, milyen érzékelőről beszélünk. Általában nem de az optikai érzékelők azt is észreveszik. Én radar alapút (HB100) építettem, az "látja" a hóesést, esőt egyaránt. Cserébe a bogarakat és a madarakat is.
Igen, mert a lapnak egy állandó fűtése van, mert az eső elállta után is még sokáig jelezné az esőt, de így lepárologtatja, a havat meg elolvasztja.
Jó ez a HB100! 2$ csak. Bakman: milyen messziről látja a bogarakat? Lehet időjárásállóan burkolni? Lehet vele mérni az eső sebességét is? A hozzászólás módosítva: Dec 29, 2018
A melléklet szerinti kapcsolást építettem meg. Az egyik nem használt műveleti erősítő pedig komparátorként van használva, így a kimenet teljesen digitális, az időjárás jelző állomás a cseppeket számolja. Kell a dupla erősítés, nagyon kis amplitúdója van a kimenetnek.
Egy ilyen dobozban van: Z-54 (90 x 74 x 41). A radart az érzékelő felével kifelé, a fedél belső felére ragasztottam. Kulter_2.jpg: Bővebben: Link. Ha egy bogár mászkál rajta, akkor kb. folyamatosan ad jelet, felhőszakadást vízionál az állomás. Ha a pala szélén illegeti magát egy madár, szintén. Maga alá nem lát, ott nyugodtan lehet mászkálni is. Az erősítő áramkörnek a vak oldalon kell lennie, különben az is zavarja de a kettő kényelmesen belefér a dobozba. A látótér kúp alakú, kb. olyan lehet, mint a mellékelt rajzon. Csak az eső intenzitását jelzi, ködszitálásra nem reagál. Ha van kéznél oszcilloszkóp, érdemes vele játszani, alapvetően jó szerkezet de esőérzékelésre nem a legideálisabb. A leesett eső mennyiségét nem lehet vele mérni, arra jobb a poharas műszer, tavasszal le fogom cserélni a fenti tapasztalatok miatt.
Egy sima mérő nem jó? csak nagy felületű gyüjtő kell hozzá, és még az eső mértékét is jelzi.Bővebben: Link Igaz ez mozgó alkatrészt is tartalmaz, és a havat sem méri, csak késve.
A hozzászólás módosítva: Dec 29, 2018
De, jó. Olyanra fogom cserélni. Gondoltam, a dobozolt esőérzékelő nem szennyeződik el semmilyen irányból. Ez a része be is jött csak van egy két mellékhatás. Ilyen billegőset lehet kapni készen is, csak a rendszerbe kell illeszteni illetve előtte kalibrálni.
A billegős nagy hátránya, hogy csak egy bizonyos vízmennyiség után jelez. Némi karbantartást, felügyeletet igényel, mert hajlamos az eltömődésre.
Némi utánlövés a témához. A radar alapú esőérzékelőm így látja a hóesést. Kék: havazás, narancs: szél.
Sziasztok,
Készitettem egy öntöző rendszert (arduino) és azon gondolkodom, hogy veszek egy hunter esőérzékelőt (hogy ne kelljen ezzel is szenvednem). A kérdésem az lenne, hogy a hunter esőérzékelő milyen jelet ad ki amikor esik? Van benne valami elektronika vagy csak egy mikrokapcsolo kapcsol és nekem az arduino oldalon csak "zárlatot" kell detektálnom? köszi a segitséget.
Nekem ilyen van és eddig nagyon bevált. Ez nem az esöre reagál, hanem az esö mennyiségére. A vizszintet a tartoban kb 10 mm tartományban be lehet állitani, azaz pár csepp esöért az öntözö még nem áll meg,
A hozzászólás módosítva: Máj 21, 2020
Egy parafa szerű valami van benne. Ha vizet kap, megdagad és lenyom, illetve a kiszáradásig nyomva is tart egy kapcsolót. Alaphelyzetben nyitott érintkezője van.
Ne vegyél drága cuccot, az eBay-en és társain fillérekért lehet ilyen érzékelőt venni. |
Bejelentkezés
Hirdetés |




BUÉK!










