Fórum témák
» Több friss téma |
Hi
Na sikerült a mű, el sem hiszem! Köszönöm a segítséget! A két kapcsolásból ollóztam össze, s így működik, és igen felcipeltem a másodikra a kocsiból az aksit s avval tesztelem (legalább feltöltöm). Sajnos csak 2n6055-ös tirisztorokat kaptam itt kecsón, remélem bírják majd egy darabig a gépbe.Köszönöm még egyszer!
De az ismerősöd motorja nem Riga, hanem valami robogó, a gyújtás alapján Honda? Akkor a német oldalon lévő valamelyik szabályzó alkalmas lehet mind a világítási feszültség (AC) szabil szintű biztosítására, mind az akku megfelelő töltésére a fentebb taglalt szabályzóval. Az inverteres CDI nem vesz fel sok energiát az akku hálózatából, ezt tudja biztosítani a töltési rendszer.
Rendben,akkor az általad adott kapcsolás képes ellátni a gyujtást is,magyarul nem létszükséges innenstől fogva az akkumulátor a gyujtáshoz?
Bármelyik kapcsolást nézed (beleértve akár azt az egyszerűbbet is, amit először felvetettél) csak akkumulátorral együtt képes dolgozni. A robogókban nincs is nagy, elég néhány amperórás, általában ólom savzselés, az még fektethető is.
Sziasztok!
Van egy kis tápegységem és arra lennék kíváncsi hogy valahogy megoldható lenne-e az, hogy a közös negatív ki és bemenet esetén is lehessen áramkorlátot állítani rajta? Motorba lenne elektronika az aksi töltéséhez. A töltőtekercs egyik kivezetése testen van. Ezért kellene valami megoldás hogy ezt tudjam használni.
A hátoldalán az a 0,05ohm a sönt, azon figyeli az átfolyó áramot. Ha azt megkerülöd akkor nem fog tudni szabályozni.
És mivel a negatívot figyeli így sok mindent akkor gondolom nem is lehet vele kezdni.
![]() Most ezen elgondolkodva előtúrtam egy másik, hasonló kis tápot is, ezen nincs ellenállás, de a nyák kialakítása miatt kétségeim vannak hogy annak is az a célja. Vagy ezzel működne? (csak holnap tudom kipróbálni hogy működik-e ez a másik)
Az ellenállás helyén az S alakú fólia kialakítára biztosítja a 50 mOhm söltöt...
Tehát a helyzet ezzel is ugyan az lenne...
Kár, pedig jó lett volna ilyennel megoldani
Kipróbáltam ma a másikat is. Érdekes hogy ha összekötöm a negatívokat akkor a beállított áram 10mA-el nő, de ennek ellenére szépen be lehet állítani és tartja is a beállított értéket.
Legalábbis a gyorsan összedobott teszt alapján. Viszont így felmerült még egy kérdés, a középső potmétert hogy állítsam hogy ne szóljon bele a töltésbe? Lítiumos aksi töltésére való ez a ketyere. Azzal lehet beállítani a lekapcsolási áramot, de, mivel zselés aksit használok nekem olyan nem kell. Csepptöltés viszont igen. Szimplán tekerjem fel maxra?
A helyére beépítve ismét nem működik. Gondolom műszerkábellel összekötözgetve a műszerkábel ellenállása miatt működött. A nyákra szerelve viszont, a fólia ellenállása már nem elég hozzá és ott nem működik...
Sehogy nem lehet becsapni a tápot hogy működjön ilyen körülmények között is?
Sziasztok!
Lenne egy olyan gondom hogy van egy Yamaha RD 125 LC MK2 125ccm-es mocim és ehhez volt egy fesz szab ami tönkre ment sajnos.....most tettem bele egy ducati fesz szabot és nincs töltésem. Alapjáraton 2-3 V kijön a szabályzóból de ha felpörgetem a motort akkor 0.08V le esik :/ sajnos nem tudom mi a baj és azt sem hogy hogyan tudom kimérni a szabályzót hogy jó-e. tisztán rámértem a 3 fázisra odáig minden rendben ha húzom neki akkor 14-16 volt ki jön belőle a motorvázhoz mérve a testet. Szóval a kérdésem az lenne hogy az eredeti szabályzó 6 kábeles volt amiből 1 kábel a monitor volt azt én rákötöttem a pozitívra mivel a rajzon is úgy volt! Létezik erre a problémára valami megoldás? Tudtok nekem ilyenben segíteni? :/
Szia.Nekem kissé kicsinek tűnik a 14-16 Volt váltakozó üresen.Biztos jó az alaplapon a tekercs?Nem vitte el a fesszabályzó?
Nemtudom pontosan de max 3000-es fordulatom volt ez...tekercsek jok egyenkent kimertem oket.
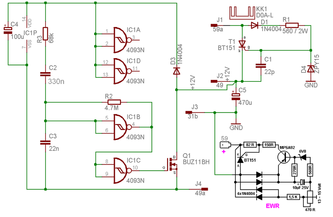
Hello az lenne a kérdésem hogy ez a kapcsolás mekkora töltő teljesítményt tud elviselni ducati energia gyújtáshoz kellene az szerintem 70w vagy a felett van de ebbe nem vagyok biztos hogyha ne bírja mit lehetne rajta változtatni hogy működjön ? a válaszokat előre is köszönöm
Szia!
Szerintem megadta magát a lakkszigetelés, menetzárlatos, és ezért olyan alacsony a feszültség üresjáraton. Egyfázisú generátoroknál is 35-50V között kell lennie terheletlenül, míg 3-nál 50-80V körül. De remélem nem járó motornál húztad szét a csatlakozót! A fesszab egyenirányítását meg tudod nézni diódavizsgáló funkciójával a multinak. A tirisztorok működését már egy fokkal bonyolultabb ellenőrizni, mert be kell csapnod az elektronikát egy szabályozható tápegységgel, és úgy meg tudod nézni, hogy mekkora fesznél nyit! Az RD-ben 3 fázisú a generátor? A szabályzó ducati vagy csak ducati elektronika? Mert utóbbi 1 fázisúhoz való. Milyen monitor? 3 kábel megy be a fázisok által, és van még kettő ami a +-, de egyes gyártók valamelyiket megduplázzák.
A tekercseket multiméterrel nem lehet kimérni. Csak szakadást vagy testzárlatot. De azt, hogy mennyire menetzárlatos egy multiméterrel nem fogod látni.
Valaki tudna segíteni ?
Ezt most akkor töröltem. Írd le normálisan, ne valami kifacsart "ork" nyelven!
Sziasztok!
megépítettük a képen lévő kapcsolást a robogó világítási tekercsére, rádugtam a kimenetre egy 35w-os xenon szettet és meg sem nyikkan. Alapjáraton xenon nélkül 9v rádugott xenonnal 13v a xenon működési árama (3,2A és 9-16v) gázadásra emelkedik a kimenő fesz. 16v-ra de a xenon nem csinál semmit. Próbaképp rákötötten a xenont a töltési körre amin a gyári feszszab. van ott begyújtott de letörte a feszt. 10v-ra. A kérdés miért nem gyújt be a xenon lehet, hogy nem elég sima neki az egyen fesz?
Szia! Ezt a kapcsolást akkutöltésre találták ki, Xenon vagy más fényforrás közvetlen (akku nélküli) meghajtására alkalmatlan.
Szia!
Ha jó a régi feszültségszabályzód, akkor kár beleerőltetni, főleg ha nem is működik. Nem emelkedhet fel a feszültség annyira. Viszont biztos elbírja a generátor? Mert ha 10V-ig leesik, akkor nem lesz hosszú életű az akkumulátorod. Egyébként biztosan egyen feszültségről megy a világítás? Sok robogóban előfordul, hogy lüktető egyen feszültség tölti az akkumulátort, viszont a világítás szinuszos váltakozó feszültségről megy. Milyen típusú robogó?
Szia!
A világításom most ledes és a töltési tekercsről működik a világítási tekercs testelt volt amit felszedtem és kivezettem a tekercs két végét. A gyári feszszab olyan mint általában a robogókon töltési tekercs szabályzott és egyenirányított a világítás csak szabályzott ezért kellett a másik feszszab. azért írtam, hogy a töltési tekercsre kötve a xenont törik le a fesz. Azt gondolta, hogy a töltési nem fogja elbírni csak kipróbáltem hogy működik-e. A hétvégén lehet, hogy kipróbálom két graetz híd kimenete párhuzamosítva gyári feszszab. kiszed és a két tekercs (töltési és világítási) rákötve a két graetz híd bemenetére a feszszab kimenet az akkura. A motor egy gilera runner 50-es a gyári vezetékelés rajzát már feltettem a 25. oldalon xenont már többen is építettek be pl. simsonba http://slime.lapunk.hu/?modul=galeria&a=97056
Szia!
Ha egy külső akkumulátorra kötöd a xenon-szettet, akkor az világít?
Szia!
Igen világít és ahogy írtam a gyári feszszabbal is világít de mivel 3A felvesz ezért csak egy pár mp.-ig próbáltam van egy voltmérő a motoron amin láttam, hogy letörik a fesz. 10v-ra nem bírja el a töltési tekercs. A ledes lámpa az működik kb. 0,4A csak nem jó irányba teríti a fényt ezért vettem a xenont.
És az új töltésvezérlővel úgy nézted meg a feszültséget, hogy a xenon-szett tápbemenetén mértél feszültséget? Mert ha jól látom, akkor 16V-os feszültségnél nem világított.
igen a töltésvezérlőre csak a xenont kötöttem rá próba képp és alapjáraton 13v, gázadásra 16v-ot mértem a töltésvezérlő kimenetén vagy ha úgy nézzük a xenon táp bemenetén és se így se úgy nem világított.
Akkor meg valami árulás van, mert ha ott van a feszültség, akkor működnie kellene a xenonnak.
Sziasztok!
Van olyan megoldás, hogy a motorom fesszablyozója 3 fázisú generátoros motorblokkot vár a dióda sorral együtt (3 fehér vezeték) . Viszont a motorblokkom csak egy fázisú, tehát akku nélkül simán indítható lenne, csak egy fehér vezeték jön ki az állórészemből. Viszont ehhez a blokkhoz teljesen más vezetékrendszer tartozna a gyári rajz szerint. Lehetséges hogy van olyan bekötési megoldása a két különböző rendszernek, hogy probléma nélkül működjön a dolog, gondolok itt töltésre, világításra? A képeken a DT kapcsoláson az állórész egyezik, az RD kapcsoláson pedig a vezetékezés és az elektromos alkatrészek. Köszi a segítséget előre is! |
Bejelentkezés
Hirdetés |




(legalább feltöltöm). Sajnos csak 2n6055-ös tirisztorokat kaptam itt kecsón, remélem bírják majd egy darabig a gépbe.














