Fórum témák
» Több friss téma |
Az akku nélküli indíthatóságot nem a generátor, hanem a gyújtás típusa az, ami korlátolja. De például egy gerjesztőtekercses generátorú motort sem tudsz beindítani akku nélkül. (megoldás erre is van, de nem mindig)
Az egyenirányítás és feszültség szabályzás után pedig egy egyenfeszültséged lesz. Az, hogy ezt 1 vagy 3 fázisú generátorral éred el mindegy, ha nem vesszük figyelembe, hogy az egyik kisebb teljesítményű. De ha jól értem, akkor van egy egyfázisú generátorod, amivel olyan rendszert akarsz táplálni, mint az rd kapcsolásán látható. Ha csak ennyi a különbség, akkor kell egy feszültségszabályzó, egyenirányító, és ezt az egyen feszt az akku pluszra kötöd. A másik kivezetése a generátornak a testen van. De lehet, hogy nem lesz elég a töltésed az egyfázisú generátor miatt!
Valakinek nincs véletlenül Biztosan működő Feszültség szabályzó rajza 2 fázisra?
Szia.
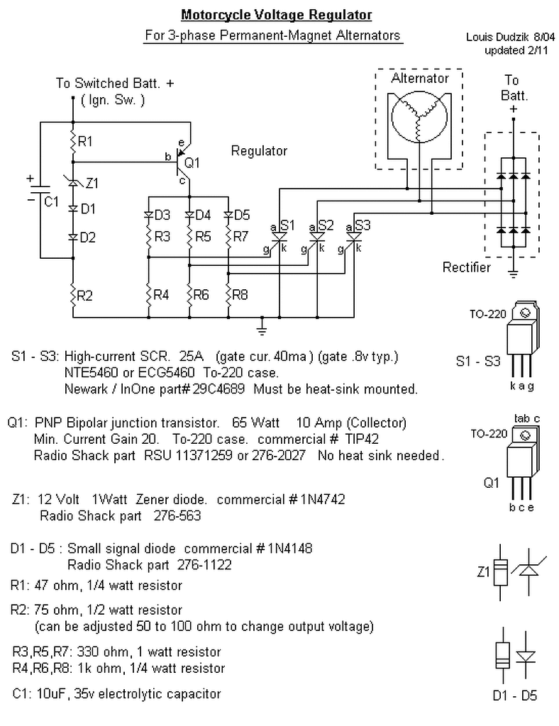
Ilyesmire gondoltál? Ez biztos működik,két példány meg van építve belőle.
Üdv. Egy feszültségszabályzó kapcsolásra lenne szükségem ami elbír 8A-t. 12V-os rendszerről van szó. Fet-el szeretném megépíteni, ha lehetséges. Illetve egy töltés visszajelző led(mint az etz-ken, ha nincs elég töltés világít) is jó lenne, bár az talán menni fog
Azt szeretném kérdezni a hogy a motoros fesz szabályzók ha fel van töltve az aksi akkor nem tölt vagy állandóan tölt?
Állandóan tölt.
Sziasztok!
Tavaly megépítettük a képen látható fesz.szabot annyi eltéréssel, hogy nem egy tekercs hanem kettő (világítási és a töltési) ami 2 graetz hídra megy a graetz híd kimenetén párhuzamosítva. A gond az hogy a 2db 6,8v-os zener ellenére gázadásra felmegy a fesz 19v-ra is. A zener ágban 14v-ot mérek de a kimeneten 19v-ra is felmegy. Akkumulátor van a motoron 7Ah.
A két tekercs nincs azonos fázisban, gyakorlatilag a kettő graetz közösített pontjain sosincs nullaátmenet, csak hullámzó egyenfeszültség, tehát a tirisztor az első bekapcsolása után már képtelen kioltódni, hiszen a rajta keresztül folyó áram sosem csökken le a tartóárama alá.
Így ebben a formában nincs szabályzás, rendellenes a működése. Próbaképp az egyik tekercset ki kell iktatni, és láss csudát helyreáll a működése. A hozzászólás módosítva: Márc 23, 2015
Köszi a választ viszont egy simsonos csinált hasonlót már ami a két tekercs + párhuzamosítást illeti. http://slime.lapunk.hu/?modul=galeria&a=97056
A linken nem találtam meg a szóbanforgó leírást... (Már megvan)
Mindenesetre nem tudom milyen volt a szabályzó amit használt. Amit írtam, azt viszont egy oszcilloszkóppal könnyedén lehet ellenőrizni, vagy az egyik tekercset lekötve-ahogy az előzőekben írtam. A hozzászólás módosítva: Márc 23, 2015
Megnéztem, bizonyára működik az eredeti szabályzóval...
Viszont az oszcilloszkópos mérést hibásan végezte, mert azt az egyenirányítás után kellett volna. Így bármelyik tekercsnél felcseréli a mérővezeték test és melegpontját, mindjárt más fázishelyzetet mutat a képernyő. Egyenirányítás után ez már egyértelműsödik, hiába cseréli meg a mérővezeték kép pontját.
Akkor ez nálam nem fog működni mind a két tekercsre szükségem lenne mert külön külön a tekercsek nem termelnek elég áramot a töltésre és a világításra is.
Koppintsd le az eredeti szabályzó kapcsolás idevágó részletét, vagy alkalmazz kettő tirisztort.
A hozzászólás módosítva: Márc 23, 2015
Druxternek :már nem emlékszem a pontos alkatrész értékekre,de mindenből a legerősebbett raktam .Itt van egy hasonló kap.rajz alkatrész értékekkel.
Sziasztok!
Lehet sokan tették már fel e kérdést. Aprilia RS 125 2003évj. Feszültségszabályzót szeretném megtudni, hogy jó e vagy se. 5 pines. Láttam videókat, hogy a két külön álló pinre teszik a multiméter egyik pólusát, és rámérnek a három egymás mellettire. Közel egyforma adatot mutat. Aztán a másik pólust a másik külön álló sarura aztán ott is közel egyforma értéket kellene mutatni. Nos az enyém közel egyforma adatot mutat, de ha megcserélem a multiméter érintkezőjét akkor is egyforma adat a három egymás melletti de az egyik méréssel 730 a másikkal 1300. Videókon mindkettő ellenőrzésénél egyformán voltak az adatok. Pl: 550-550 Amikor beindítottam a motort akkor alapjáraton folyamatosan világít az index is. Nagyobb fordulatnál vagy mikor haladok a motorral akkor villog rendesen. Viszont ahogy lejjebb megy a fordulat akkor megint csak világít. Csak gyújtáson szépen villog. A motoron levő töltésjelző 16.2V-ot mutat. Lehet azt máshogyan is kimérni? Köszönettel Zsolt A hozzászólás módosítva: Márc 25, 2015
Nem kell már mérned semmit, mert a 16.2V-os töltő feszültség sok. Nézz rá az akkudra, nehogy elfogyjon belőle a víz!
A leírt módszerrel az egyenirányító diódák épségét lehet megállapítani. Tudtommal egy fázisú generátor van benne, tehát a feszültség szabályzódban "csak egy" graetz hidat kell megtalálnod. Ha rámérsz egy diódára, akkor nyitóirányban kell adnia egy értéket, ami általában 4-600mV közötti szokott lenni. Ha pedig megfordítod a mérőzsinór polaritását akkor a műszernek nem kell értéket mutatnia. (1-et fog) Ha így is mutat, akkor átütött a dióda. Az 5 kivezetés ne tévesszen meg, vagy duplán ki van valamelyik vezetve, vagy külön ki van hozva a szál, amin figyeli a feszültséget az elektronika benne. Ezzel a módszerrel csak azt tudod megnézni, hogy egyenirányít-e, a tirisztorokat már nem tudod tesztelni benne. Valószínű vagy a figyelő elektronika, vagy a tirisztorok mentek neked tönkre benne.
Sajnos a multiméter eleme fogyóban van. Össze vissza mutatta már a töltést. A motoron levő kijelzőn pedig pontosan nem tudom melyik értéket mutatja. Tavaly mikor méregettem akkor a kijelző 11V-ot mutatott, akkor az akkumulátoron 12.7V-ot. Ma beszerzek egy elemet a multiméterbe és megmérem mindkettő feszültségszabályzó töltési értékeket a motoron.
Igen, a vezetéken, ami a műszereknél lévő feszültségmérő műszeredig megy, ott esik valamennyi feszültség. Ne hanyagold el az akkud, ha sokat mentél vele így, lehet az is megsínylette ezt az egészet.
Tegnap összeraktam. Vettem új elemet a multiméterbe. Az akkumulátoron mérve jó a töltési adat. 12,7-14,5 között megy de a 14.5 az már 12000-es fordulaton tölt annyit. Átlagban 13.5
Viszont a motor digitális kijelzőén alapjáratnál vánszorog le-fel. Feljebb pörgetem és akkor ott 16.2-ig felmegy és ott is marad. Leállítom. Utána gyújtás. Akkor is 16.2-t mutat. Ráteszem a távolsági fényszórót akkor kezd lefelé menni és lemegy 12.2-re. Érdekes egy darabig követi a multiméter és a motorban levő kijelző egymást, de magasabb fordulatnál hirtelen felugrik a motor kijelzője 16.2-re.
5000-es fordulaton, tomplított fényszórókkal kell megmérni. Ott kellene kb 14.4-nek lennie, de pár tized belefér.
Analóg műszerrel próbálj inkább mérni, a digit multit zavarják a tüskék.
Szia!
Rátettem a másik óraegységet a motorra. Azzal már jó adatot mutatott vissza. Szóval nem a feszültségszabályzó a hunyó. Egyszerűen az LCD kijelzőben romlott el valami ami mutatja a töltést. Sajnos kicserélni nem tudom, mert a másikban a vízhőfok visszajelző része nem jó. De lehetséges, hogy mindkettő az eredetiben rossz, és a másikban jó. Azt még ki kell derítenem valahogy. Lehet be kell szereznem egy tuti jót és azzal megnézni. De hol találok jót azt már nem tudom.
Keresd meg a vízhőfoknak a jeladóját, és mérd ott a hőmérsékletet, és kiderül, hogy mit mutat majd. Általában egy egy ellenállás, ami változtatja az értékét a hő növekedésére, tehát manipulálhatod a próba erejéig akár.
Helló mindenkinek! Egy olyan problémám akadt, illetve nem is annyira probléma...... Simsonomba építettem egy gyújtást, hogy a mexa csak "jeladóként" működjön és azon kezdtem gondolkodni, hogy az akkut likvidálom. Csináltam egy Tranzisztoros feszültség szabályozót és így megy akku nélkül is csak van 1 gond. Üresjáratban ha kipörgetem nagyon felugrik a feszültség és az áramfelvétel is... Tranyó pukk.... 25A-es ennél nagyobbat nem nagyon találtam.... Milyen megoldást ajánlanátok még? Szeretek elektronikával foglalkozni, de magamtól még nagyon sok mindenre nem vagyok képes ezért is fordulnék hozzátok. Köszönöm előre is a segítséget! További szép napot mindenkinek!
A hozzászólás módosítva: Márc 31, 2015
Üdv.
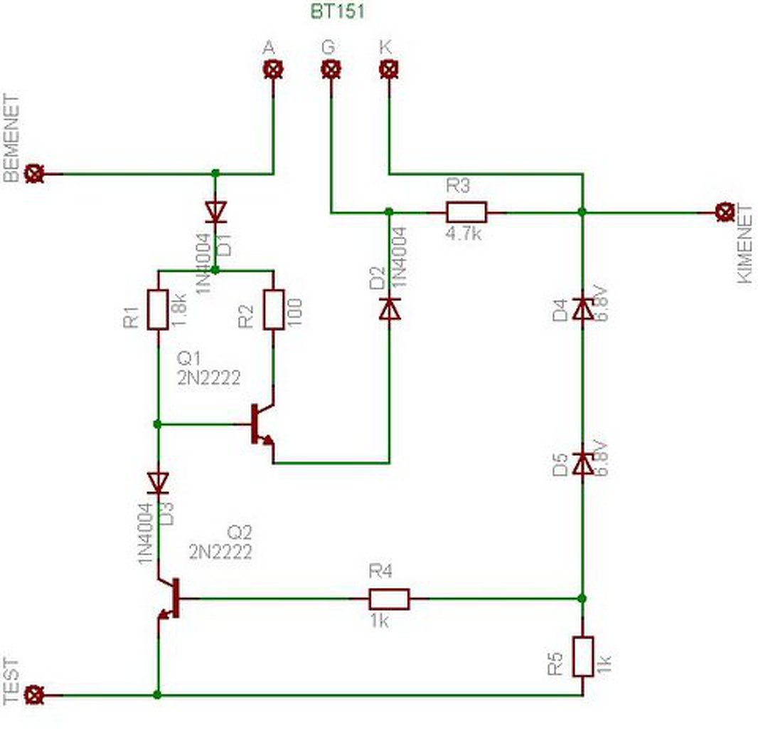
Én tirisztoros feszültség szabályzót használók(csatolva), eddig nagyon bevált, elég sűrűn használjuk a motort, és még semmi baj nincs vele, az akkut pedig rajta kell hagyni,(a kimeneten, és a földön) mert az tartja a kimeneti feszültséget.(hogy mi a működési elve, azt passzolom. )Gondolom, amint a zénereken "átmegy" az egyen feszültség, működés képtelenné teszi a tirisztort, ami emiatt el engedi a kimenetet, viszont akkor csökken az egyen feszültség, és megint vezetni kezd a tirisztor. Ez játszódhat le több ezerszer. Lehet tudni, milyen tranzisztoros kapcsolással próbálkozol? ![]() UI: A zéner diódák értékével változtatható a kimeneti feszültség. A hozzászólás módosítva: Ápr 9, 2015
Verseny cèlok miatt akarod kiiktatni az akkut? Vagy csak nem akarsz erre költeni?
Nem ide tartozik, de ezzel a kapcsolással (kis kiegészítéssel pl zener helyett TL431) alakítottam át egy régi katonai akkumulátor töltőt amin csak mágneses erősítős áram szabályozás volt, hogy az akku feltöltődésekor lekapcsoljon, elkerülve a túltöltést.
Sziasztok!
Honda cbr600f Huricane (1987) feszültség szabályzó tönkremenet (0.86 Volt mérhető - alapjáraton, fordulat emeléssel sem változik. 700 Fordulatnál felmegy a feszültség 3-5 voltra). Csatinál: 1230 Ohm mérhető (piros fekete kábel között). Egyirányva mérve. Fázisok: 610 Ohm - (mind háromnál) Piros és zöld vezetékekknél. Egyirányva mérve. Generátor állórész az jó 100% - Cserélve is lett. Keresnék olyan embert akki meg építené a feszültség szabályzót vagy segítene. |
Bejelentkezés
Hirdetés |









)









