Fórum témák
» Több friss téma |
Hali!
Megépítettem h482871 által ajánlott FM adó számítógéphez című kapcsolást (második oldal, vagy : http://www.hobbielektronika.hu/forum/topic_984.html?pcount=0&pg=1 ). A probléma csak az, hogy amikor rákapcsolom a tápra(12V-nyi laposelem), akkor világít a LED egy darabig(1-10sec), aztán elkezd villogni(1-2sec), majd kialszik. Hol ronthattam el nem tudjátok? Egyébként már sikerült 2* kezdeni vele valamit; 104,3 és 106,3 MHz-n ha nyúlkáltam az antennához, akkor nyöszörgött a rádió(pedig a kis led nem is égett). Remélem tudtok segíteni, mert ajándéknak lenne Ha így nem megy tudok küldeni képet is, bár ahogy lnézem, ti nagyon vágjátok a témát. Remélem egyszer én is vágom majd!Üdv
Sziasztok!
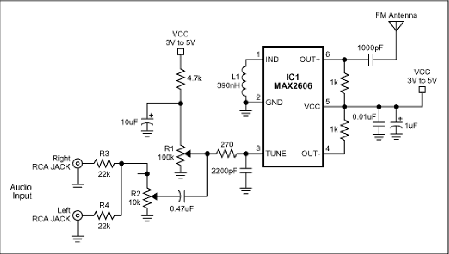
Megépítettem ezt az FM adót és működik is rendesen, de szeretnék hozzá építeni egy végfokot. A google-ba nem találtam semmit. Kb. 5 km hatótávra kéne. Előre is köszi.
Szia k.mate,
tényleg jónak tűnik... milyen frekin ad, és így végfok nélkül mennyi a hatótáv? Milyen antennát csináltál hozzá? TaTa
Adatlap 70-150 MHz-et ír.
Van ehhez vevő is? Mármint Maximos IC-vel...
Üdv! Nézegettem itt a hozzászólásokat (röhögök) bocsi de 20E forcsi az mocsok sok!!! Én 2-3 éve bolondultam a témáért akkor le is ugrottam a Flashbe és vettem egy kit-et azthiszem 500 Ft-ért AJÁNDÉK MIKROFONNAL!!! Na én ezt belőttem rendesen 9 Voltrol járt picit húztam rajta és kapta a 12V-ot SeXi kis elemröl és jöhet is a Poén!! I. Próba anyuci szereti a "sláger rádiót" Krisztián nem annyira
gyorsan az szólt amit én akartam itt még mikrofon a hangszóró elé elv ment! Aztán eggyik kedves barátommal megoldottuk szépen a Jack es bemenetet! Na ugye jöhet a nagy TESZT! Mp3as Discman a zsebbe (megjegyezném, hogy a Panasonic dismanal ment a legjobban) és irány a sarki kisbolt ahol mindig a helyi rádió szól egy próba szerencse szinten kipróbáltuk, hogy hány ház kell, hogy az én kedvenc zeném szoljon a "BÓT"-ba hát igen 5 ház virult is a fejünk mikor bent a boltban az szolt amit mi akartunk! Szép idők voltak bocsi mindenkitöl csak rámtört a nosztalgia/emlék roham! Egyébként jo kis dolog! Ha valaki épített véletlen egy olyan 10W körülit keresen meg Privátba köszi
Szia
75-150MHZ-n ad, végfok nélkül a hatótáv nekem 20 méterre sikeredett teljesen tiszta hangminőséggel és 50 méterig még szólt de ott már sustrogott, de érdekes hogy lakásban (vasbeton falakkal) mindenhol tisztán szól. az antenna a leírásban 75 cm- es vezetékdarab leírás
Sziasztok! Van 1kicsi 0.5W FM adóm de nem szeretném elemről működtetni! Helyete építenék hozzá tápot de amikkel eddig probálkoztam mind "zúgtak". Ti melyik tápot javasolnátok az adóhoz?
Szia!
Én az adómat egy egyszerű lm317-es szabályozható tápról hajtom, egyáltalán nem zúg. rendesen le van árnyékolva?
nekem most egy 5-15v-ig szabályozható van és a diodák után van 100µF kondi meg a kimeneten 100nF de zúg.....
nekem is van 1 felesleges PC táp
hát proba cseresznye........
lehet hogy kevés a 100uF
inkább legyen 1000µF
Szia !
A lényeg hogy stabilizált legyen a tápod. Tehát dugótápot semmiképp. Dobj össze egy trafó+graetz+nagy puffer(2200µF v. nagyobb kondi) 7812, vagy mint előtem irták LM317 összeállitást. Azzal tuti nem lesz gondod. Lévén adóról van szó, a pc tápot nem ajánlom a zavarok miatt. Üdv ! Luki
Szeretném megjegyezni, hogy ilyen esetben LC-szűrést illik alkalmazni, nem az 1000-2200- stb növelést.
Tegyél be mindkét ágba 6-10 mm átmérőjű ferriten 10-20 menet 0,8-1 mm-es CuZ huzalos tekercset és párszáz nF kerámia kondikat a be-és kimenő oldalra. A huzalvastagság nem az áram miatt kell jelen esetedben, csak könnyebb tekerni... A nagyfreki meghülyíti a stabilokat.... és ne legyen árnyékolatlan a tápod.
Idézet: téma ide áthelyezve! „Adóhoz táp, de milyet?”
Sziaztok.
Most készítettem el egy kéttranzisztoros Urh mikrofont, amit a korábban itt a forumon ajálott valaki. Van egy kis gond vele ebben szeretnék segítséget kérni. A hangfrekis fokozatot nem építettem meg csak az oszci két fokát, és ahogy az a mellékelt kapcsolási rajzon jól látható, nem egyértelmű, hogy a BC 547-es rezgőköri fokozatban a bázis és a rezgőköri pont közé milyen értékű ellenállást kell tenni. Beraktam egy potit azzal kimértem egy 56 Kohmos optimális ellenállást, be is építettem egy olyat a poti helyére, de nem lehet behangolni rendesen, ráadásul nem is a tekercs tologatásátol, hanem a drotok huzogatásától hangolodik a freki .Mellékelem a kapcsrajzot is.
Ez igy helyes, a hangolás a tekercs "menetemelkedésének" változtatásával (is) lehetséges.
... Nem tudom, milyen ellenállásra gondolsz, ha nem csináltál hangfrekis részt akkor az oszci bázisa csak az elkóval van a földön, hacsaknem a 2,2k de az a HF tranyó munkaellenállása, habár szerepet játszik az oszcillátor munkapontjában is. A 12pF-et kicserélhetnéd trimmerre, azzal kényelmesebb hangolni.
úBerajzoltam a fájlon, hogy jelenleg, hogy áll a kapcsolásom, és berajzoltam azt az ellenállást (potit), amire én gondoltam az előző kérdésben. A poti, 56 Kohm körüli állásakor volt oszcillálás. De nem tudom így helyes-e a megoldás ahogy berajzoltam, vagy más érték kéne...
Ha oszcillál, akkor ott a jó, nemde? Lehet még 2 db 10kOhm-al is fél tápfeszre húzni a bázist...
Köszönöm a segítséget.
Azért írtam, hogy nem vagyok biztos az ellenállás értékben, mert a poti több állásában is beugrik a jel...(50Kohm, 120Kohm...)
Ezt a kapcsolás áramfelvételéből gondolod?
Mert meg tud tréfálni egy ilyen kapcsolás...Ha komolyabban akarsz vele foglalkozni, kellene egy nagyfrekis feszültségmérő, másnéven térerőmérő (google: Power meter). Nem egy bonyolult dolog. Ezzel be tudod állítani azt a pontot, ahol a kapcsolás a legnagyobb amplitúdójú rezgéseket produkálja. Közben a freki elmászik, kellhet állítani a bázisosztót, a visszacsatoló kondit, a hangolókondenzátort, ez nem 5 perc, de lehet, megéri!
Ja, mégvalami, ha az egész hangolási procedúra közben méred a cucc áramfelvételét, a berezgéskor az megnövekszik. Az kapcsolás áramfelvétele pedig arányban áll a leadott teljesítménnyel de ez csak egy tipp a részemről. A hangolás közben változik a kimeneti impedancia, vagyis a leadott teljesítmény változó arányban visszatér a tranzisztorba (SWR) Szóval vannak itt összefüggések, de nem olyan félélmetes ez, mint ahogy leírtam, vigyen vagy 300m-t, akkor már jó!
Hi!
Nekem is lenne 1 kérdésem. Szeretnék 1 FM transmittert építeni (azthiszem igy hívják azt amit szeretnék, de ebben sem vagyok biztos). A CÉL a következő: Szeretnék építeni 1 szerkezetet ami egy előre megadott (vagy 1x beállított) FM frekvencián sugározza a standard jat dugón érkező jeleket, anélkül h a használata közben 1x is hozzá kelljen nyúlni. Szóval konkrétan: Ha jelet küldök a "készüléknek" hogy bekapcsoljon (van egy "föld" és egy "kimenő adat" -"vezeték" és ha a kettő között a feszültség 4,7-4,8 Volt akkor az "FM transmitter bekapcsoljon, és ha az említett 2 vezeték között a feszültség 0 lesz akkor kapcsoljonki. A "készüléknek" egy sima jack-dugón érkező "zenét" kéne egy előre beállított FM frekvencián sugároznia. A hatótávolság tekintetében pedig bőven elég az 5-10 méter, annál többre biztos hogy nincs szükség. Előre is köszi a segítséget! Üdv! Barbár
Én a rizsszemizzó a dipol sarkain kisérlettel próbálkoztam, a régi oszcillátorommal ,meg a CB rádiónál, de nem lett semmi. Pedig azt hallottam a Kossuth rádió aójában az 540Khz-el világítanak...
Hát ja, ha van térerő, világít is, de Póver kell ám oda!
Minimum 50mA effektive. De a led-ek is tudnak világítani 100Mhz-n, egyenirányítás után?
|
Bejelentkezés
Hirdetés |




Egyébként már sikerült 2* kezdeni vele valamit; 104,3 és 106,3 MHz-n ha nyúlkáltam az antennához, akkor nyöszörgött a rádió(pedig a kis led nem is égett).
Remélem tudtok segíteni, mert ajándéknak lenne

gyorsan az szólt amit én akartam itt még mikrofon a hangszóró elé elv ment! Aztán eggyik kedves barátommal megoldottuk szépen a Jack es bemenetet! Na ugye jöhet a nagy TESZT! Mp3as Discman a zsebbe (megjegyezném, hogy a Panasonic dismanal ment a legjobban) és irány a sarki kisbolt ahol mindig a helyi rádió szól egy próba szerencse szinten kipróbáltuk, hogy hány ház kell, hogy az én kedvenc zeném szoljon a "BÓT"-ba hát igen 5 ház virult is a fejünk mikor bent a boltban az szolt amit mi akartunk! Szép idők voltak bocsi mindenkitöl csak rámtört a nosztalgia/emlék roham! Egyébként jo kis dolog! Ha valaki épített véletlen egy olyan 10W körülit keresen meg Privátba
köszi







