Fórum témák
» Több friss téma |
Mindez nagyon jó, nem áll szándékomban ezt a kisvárost lefedni, de pár 100 méterre jó összezavarni néhány vevőt
Közben megadta magát a páka, venni nem tudok, mert nincs egy vasam se... Egyébként azon gondolkodtam, hogy a PL 500 és "rokonai" jók-e QQE cső helyett?
Szerintetek mennyire nehéz kezdőként összerakni ezt a KIT-et úgy, hogy működjön is? (mert összerakni eddig mindent sikerült, de működésre bírni már nem mindig
)
Nem kellene semmilyen végerösítő, elég a céljaidhoz egy olyan, mint amit szendi001 készített.
A QQE sorozat csövei kettös (iker) csövek, a szimmetrikus jelerősítés miatt, és kifejezetten nagyfrekvenciás teljesítményerősítésre készültek, (100 - 500 MHz), a PL csövek pedig nem, nem helyettesíthetők egymással. PL csövekkel max 30 MHzig lehet használni.
A kit úgy lett összeállítva, hogy könnyen megépíthető legyen, persze kellő gondossággal. Kezdéshez nagyon is megfelelő. Persze az élesztésnél felléphetnek gondok, de hát a gyakorlatot valahogy meg kell szerezni.
Nulláról indulva műszerek, és gyakorlat nélkül sokkal nehezebb.
Rendben van, viszont ma hangolgattam csöves rádióvevőmet, mikor a telefonon keresgéltem, hol járhatok, megjelent a modulálatlan jel
. Elkezdtem elnyomni a románokat, kb. 15-20 m-ig sikerült
Én inkább meghagynám az EF 80 -at a játékba, az E83F sokkal jobb hangfrekis célokra.
Akkor lehet hogy a közeljövőben szerzek egy ilyet, azt írják hogy ,,Magas érzékenység még 200 m-ről is", az már nem kis távolság (legalábbis nekem
).
Na jó, inkább valahogy nekiállok megcsinálni, majd kész lesz... egyszer
De akkor beszámolok arról, hogy sikerült, van egy haverom a közelben, ha ott itűnően hallja azt, amit tranyóssal nem, akkor nem nagyon fogom bekapcsolni, még megbüntetnek Antenna már kész van, már csak ez hiányzik.
Üdv!
Sikerült szerezni végre egy olyan transzmittert, ami elemről is működik nem csak szivargyújtóról. Szét is szedtem (azért hogy egy nagyobb antennát tegyek rá, így növelve valamennyire a hatótávot), de az antennáját nem igazán találom. Néhány kép: Kép1 Kép2 Kép3 A fehér vagy a piros vezetékre tippeltem, de nem vagyok benne biztos. Mindhárom szál a jack dugós vezetékbe fut. Szerintetek melyik lehet az antennája?
Ennyi SMD alkarész mellett nehogy azt várd, hogy majd megmondom...
De szerintem a fehér lesz az, mert a piros a tápfesz. +-a!
Kössz a segítséget.
Kiforrasztottam a fehéret és raktam helyette egy 80 centis rézdrótot, lakásban ugyanúgy szól, néhol recseg ha pl. fal van a rádió és az adó között, holnap kipróbálom szabad terepen hogy meddig megy el. A piros vezeték nem az elemhez kapcsolódik, hanem a jack bemenethez. Az elemtartóhoz a két alsó képen bekarikázott két hajlított drót kapcsolódik.
Kipróbáltam, 10 méternél szabad terepen sem lehetett messzebb fogni, úgy tűnik nem vált be. Amúgy érdekes, hogy a dobozán az állt hogy ,,full stereo sound", és csak monóban ad.
Hát, ez csak egy sok LED -el felturbózott nagyranőtt poloska.
Na ezt hívják gagyinak.
1/4 hullámhosszra vágott drót,az nem komoly antenna,de erre az smd.kütyüre tehetsz méretezett dipolt akkor sem tud 10m.nél többet.
Értem, majd próbálkozok más típussal.
Öcsém, ha ezt jobban megnézem, tényleg gagyi!!!
Ám ne keseredj el, találsz sztereó FM adót, amelyet te is megépíthetsz!
Üdv!
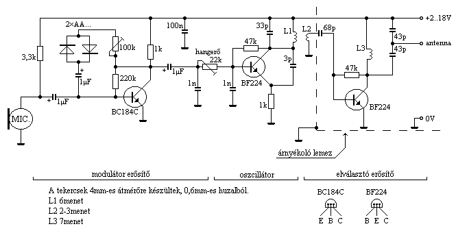
Ezt az adót akarom elkészíteni. Már minden alkatrész megvan hozzá, kivéve a 0,1 uH-s tekercset. Így írja: Idézet: Idézet: „L1 is 8 to 10 turns of 22 gauge hookup wire close wound around a non-conductive 1/4-inch diamter form, such as a pencil.” Azt már sikerült megtudnom, hogy a gauge az valami angolszász mértékegység, de konkrétan melyik lehet? Mert írtak nekem AWG-t, MWG-t, SWG-t és hát mindegyik más átmérőt ad. Szerintetek milyen vastagságú drótból kell elkészíteni a tekercset?
Köszi. És a 8-10 menet pl. ceruzára akkor jó lesz ahogy a leírásban is szerepel? Gondolom az hogy rézből legyen a huzal már alap dolog :idiota: .
Szia! Nekem van valahol tablazatom a pontos merethez (angolszasz), de 6 mm es atmerore (furoszar a legjobb) tekerj kb 0,6- 0,8 mm es zomancozott rez (vagy ezustozott rez) huzalt es jo lesz. Huzt szet a meneteket kb fel mm tavolsagra alapbol.Udv Joe
modositom, itt van: Bővebben: Link
Megneztem a rajzot. Epitsd meg csak az oszcillator reszt elobb. C2 tol jobbra, C2 nelkul. Nem kell forgo kondi eleg oda egy kb 15PF es sima kondi es a fentebb leirt tekercs, de szerintem eleg lesz oda kb 4-5 menet is... Bekapcsolsz mellette egy FM vevot, es ahogy ossze vagy szet huzod a tekercset meg kell talalnod a jelet a radion. Ha ezen tul vagy es siri csond van a radioban adas frekvencian, akkor kezd el modulalni.
kb 2cm x 2cm es nyakon elfer ha pici negyzeteket karcolsz. BF199 tranzisztor jo lenne, a labkiosztasoktra figyelj. Remelem segitett Udv Joe
1. Bővebben: Link első rész.
2. Pongyola leírásos kapcsolás utánépítését nem erőltetni, hanem hanyagolni célszerű.
Jó abba a BC, de nem jó a BF199, mert ennek a bemeneti kapacitása sokkal kisebb, mint a BC -nek, és ennek a változtatásával, ami a bázisáram függvénye történik az FM moduláció ebben a kapcsolásban.
Elég nagy löketet kell előállítani, hogy aránylag jól szóljon egy kommersz műsorvevőben.
Sziasztok! Kiprobalom elobb az oszcillator reszt es jelentkezem. Nagyon hasonlo felepitesu volt anno az RT ben megjelent mikrofon, nekem anno az ment.
Udv Joe
Itt van egy masik verzio , ezt megepitettem BF199 el es mukodott. Ha az elvalaszot fokozat es a limiter nincs benne nagyon hasonlit a tiedre, tehat jo elindulhat az egyszerubb verzio is, de pl az antenna elhuzza az adas frekit. Elonye a kevesebb alkatresz.
A linkelt kapcsolásod már sokkal korrektebb, kezdők számára is inkább ezt javasolnám. A funkciók fokozatokra szétválasztva, külön külön be lehet állítani, vizsgálni. A látszólagos bonyolultsága ellenére sokkal egyszerűbb, és van benne minden, amire egy adóban szükség van. Limiter, preemfázis, oszcillátor, leválasztó, illesztő erősítő.
Ez a kapcsolás lehet hogy működik,de elég instabil gerjedékeny ebben a formában.
Az nem ok.hogy 2V-tól 12V-18V ig,tápfeszültség. A 2V ugyanis nagyon kevés,pici jelszintet ad ki,de a 12-18V nagyon sok neki,túlgerjesztett lesz az egész,aztán csodálkozik a kezdőgyerek,zavarja a tv.t,meg hangolódik összevissza a cucc. Szerintem stabil 5V-6V elég eme kapcsolásnak,akkor nem hangolódik el,bázisosztókat nézve,biztosan működik,elegendő erősítése lesz a Bf tranzisztoroknak. Persze ha sikerül berezgetni az oszcillátort,a lelkes amatőrnek.
Köszönöm a rajzot, ha kész vagyok a másikkal ezt is megépítem. Nekem már az is siker lesz ha egyáltalán néhány másodpercig hallom az adásom, majd utána foglalkozok az elhangolódással
.
Javaslom segitsunk Komorannak leegyszerusiteni ezt a rajzot. Van hozza valahol nyak tervem is keszen!
Komoran: ahhoz hogy meghalld a jelet elegendo a kozepso oszcillator reszt megepiteni. Tehat az 1nF, 47k, 33pF,L1,3 pF, 1k, Tranzisztor, . 3 Voltrol kivaloan hallhato szoban belul egy atlagos radion. Ha megnezitek a ket verziot az oszcillator resznel a kulonbseg, hogy a bazis elleneallas az elsonel tapra megy itt meg a hangolt korre.
Ha azt a nyáktervet tudnád linkelni, máris sokat segítettél
. Általában azzal vagyok bajban.
Hát, a nyák készítést is meg lehet (kell) tanulni. Nem nagy ördöngősség, kell egy kockáspapír, (miliméterpapír) elhelyezed rajta az alkatrészeket, hogy a lábak rácspontokra essenek, és szépen a kapcsolási raz szerint összekötözgeted őket úgy, hogy lehetőleg ne legyen benne átkötés, és a legrövidebb huzalozást kelljen alkalmazni. Ez az ismeret amit ezzel szerzel, jól jön javításnál, hibakeresésnél. Lehet alkalmazni erre programmot is, de szerintem célszerűbb először a papíros módszer megtanulása.
A kockáspapír ugyan 5 × 5 mm, de ez ebben az esetben nem gond, mert tehetsz lyukat a felezőpontokra is, és akkor 2,5 raszter lesz, a 2.54 helyett, de ez csak soklábú IC esetén gond. |
Bejelentkezés
Hirdetés |




Közben megadta magát a páka, venni nem tudok, mert nincs egy vasam se...
Egyébként azon gondolkodtam, hogy a PL 500 és "rokonai" jók-e QQE cső helyett?
)
. Elkezdtem elnyomni a románokat, kb. 15-20 m-ig sikerült
).
De akkor beszámolok arról, hogy sikerült, van egy haverom a közelben, ha ott itűnően hallja azt, amit tranyóssal nem, akkor nem nagyon fogom bekapcsolni, még megbüntetnek
Antenna már kész van, már csak ez hiányzik. 







