Fórum témák

» Több friss téma
Fórum » FM adó kapcsolások kérdések
Lapozás: OK   53 / 107
(#) Medve válasza kormoran hozzászólására (») Jún 8, 2010 / 1
 
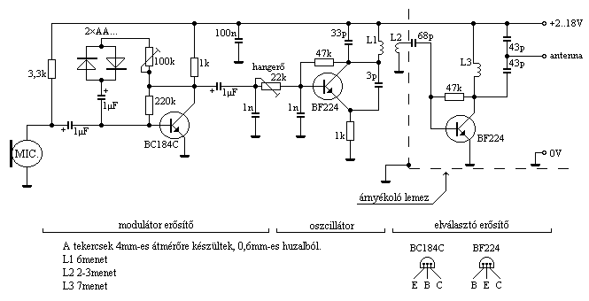
Hello, ellenállások azok, de nagyon vicces kapcsolás, a nyák ugyszintén. Szerintem keress olyat, ahol vannak értékek. Amúgy nálam 10-10k van a táp és a test felé a bázisból, és 470-470pF ugyanigy.
(#) kormoran válasza Medve hozzászólására (») Jún 8, 2010 /
 
Köszönöm a segítséget. Direkt ezt akartam megépíteni, mert nagyon egyszerűnek tűnt (én meg még kezdő vagyok), és volt róla fénykép, beültetési rajz, leírás, stb., nem csak egy kapcsolási rajz. Esetleg tudnál linkelni egy egyszerűbb adót amit kezdőként is meg lehet építeni? Már elég sok helyen keresgéltem, de ettől jobbat nem találtam.
(#) gaben62 válasza kormoran hozzászólására (») Jún 10, 2010 /
 
Ez nem adó,csak 1 oszcillátor,már ha berezeg egyáltalán.
A Bc237 hf.tranzisztor,nem sok mindenre jó.
(#) Medve válasza kormoran hozzászólására (») Jún 10, 2010 /
 
Ennél egyszerűbbet ne keress!
(#) szendi001 válasza kormoran hozzászólására (») Jún 12, 2010 /
 
Szia Komoran. Javaslom megepitesre ezt a verziot. Sokszor megepitettem gitar jelet is vitte, azota is hasznalom hangolasi celokra. Udv Joe

poloska_2.gif
    
(#) kristikoma hozzászólása Jún 14, 2010 /
 
Sziasztok!
Hogyan kell átalakítani egy akármilyen 2 hangoltkörös URH csöves keverőt FM adóvá? Kell még bele valami plusz alk. rész???
(#) kormoran válasza szendi001 hozzászólására (») Jún 14, 2010 /
 
Köszönöm a tippet.
Közben az jutott eszembe, hogy ha veszek egy max. néhány ezer forintos bolti fm transzmittert abban gondolom van valami apró antenna. Ha azt kiforrasztom belőle és rakok helyette egy nagyobb (pl. 60-70 cm-es réz drót) antennát az megnövelné a hatótávját? Vagy esetleg tönkre is vágná a transzmittert?
(#) gkari válasza kormoran hozzászólására (») Jún 14, 2010 /
 
Bizony, tönkre teheti, de legalábbis gyengébb lenne.Ezeknek a készülékeknek az antennája az adóvégfokhoz illesztve kell, hogy legyenek-ezt csak a frekvencia, és az eredeti un. talpponti impedancia ismeretében lehet megoldani másik antennához, némi számítások, preciz kivitelezéssel, jónéhány (pl.SWR mérő)müszerekkel sokat méregetve. Hajdan CB-n lehangoltunk még ereszcsatornát is, de jó sok vég- és meghajtótranya halála árán.
Üdv!
(#) Novak válasza gkari hozzászólására (») Jún 14, 2010 /
 
Dehogy teheti tönkre.
Ezeknek a bolti kis fm transmittereknek a teljesítménye általában még az 1 mW-ot sem éri el (50 ohmos lezáráson mérve).
Ekkora teljesítmény semilyen "végfokot" nem fog tönkretenni illesztetlen lezárás esetén. Nem mellesleg ezekben az adókban nem nevezném illesztettnek az antennát. Legtöbbször 2-5 pF-os kondival van kicsatolva az RF jel a tápvonalra. Szóval sokminden van egy ilyen adóban, csak illesztett antenna és korrekt terhelés nincs!
Ha a kimenetre beköt egy 75-80 cm-es vezetéket a gyári helyett, már akkor 2-3szorosára nő a hatótáv, érdemes megtenni.
Tönkretenni egész biztosan nem fogja a "végfokot".
(#) kormoran válasza Novak hozzászólására (») Jún 15, 2010 /
 
Akkor lehet hogy befektetek egy ilyenbe és csinálok hozzá egy antennát.
(#) szsrobert válasza gkari hozzászólására (») Jún 15, 2010 /
 
Tedd a kis ujjad a végtranyóra. Ha süti a kezed, engedd el a PTT-t. Nekem bevált.
(#) gkari válasza szsrobert hozzászólására (») Jún 15, 2010 /
 
Nem is azt állítottam, hogy biztosan tönkre teszi, az ujjpróbát ismerem, de bizony max. 20-30%-os eredményességű volt nálam.
Üdv!
(#) kristikoma válasza (Felhasználó 13571) hozzászólására (») Jún 15, 2010 /
 
Az szerintem egy dolog, hogy nincs , de ettől függetlenül meglehet papíron és nincs megépítve :yes: Így is itt van pár rajz, amelyek jól használhatóak(szerintem) úgyhogy csöves FM adót kis távolságra, kb. 100 m-re miért ne lehetne megépíteni, feltéve, hogy nem jönnek rá
(#) kormoran hozzászólása Jún 15, 2010 /
 
Még annyit szeretnék kérdezni a bolti transzmitterrel kapcsolatban, hogy az antennának kb milyen vastagságúnak kell lennie? Blankolt legyen vagy úgy is jó ha rajta marad a szigetelés?
(#) szendi001 válasza kristikoma hozzászólására (») Jún 16, 2010 /
 
Ez egy erdekes kerdes. Olyanra gondolsz ami regi radioknak a tunere es volt benne egy ECC89 cso?
Nos, maga az oszci kf el alacsonyabban/magasabban jar tehat modositani kell a hangolt koroket, a modulaciot varikap becsatolassal lehetne megoldani. A kicsatolast kapacitiv modon kb lambda negyedes drotra lehet erdemes megprobalni. Ha eloszor csinalsz ilyesmit inkabb tranzisztoros fokozattal kezdj.

Termeszetesen ez mind teszt es mero vagy hangolo eszkoz, ilyet soha nem alkalmazunk szandekosan radioadokent
(#) kristikoma válasza szendi001 hozzászólására (») Jún 17, 2010 /
 
Egyébként ECC 85-öt szoktak alkalmazni(ritkán 81-et), a tranyós már megvan, és tökéletesen működik Ám egy ismerősöm mondta, hogy próbálkozzak vele, csak nem tudtam, hol kezdjem, egyátalán van ilyen kapcsolás ??? A varikap kicsit nehézkes, mert ha vevőben használunk AFC-t, akkor az varikap helyett 2 vagy 3 reaktanciacső(ami lehet pl.: ECH 81 is). Másodrészt mint érdekességnek gondoltam, mert ilyen kapcsit még nem találtam :no:
(#) szendi001 válasza kristikoma hozzászólására (») Jún 17, 2010 /
 
Az lenne a javaslatom hogy probaljuk ki . Magat az oszcillatort megepiteni nem nagy problema kulonalloan szerintem. Egyik fele az ECC nek berezgetheto ezen a frekin. Ha mar hallhato egy vevon, akkor erdemes elagyalni hogyan modullajuk. Elso korben javaslo, hogy egy kapacitason keresztul modulaljuk egy varicap diodaval, aztan csere egy sima diodara, ami mar korhu...lehet. Ha szol mint atom akkor edemes kivaltani a modulaciot mas eszkozre. AM ben konnyebb lenne. Nincs veletlenul rajzod tunerrol? Amusz szerintem uj temat feszegetunk, jo otletnek tunik kiprobalni, par alkatresz egy majkremes dobozon. (ha van kulon tapod, nekem van)

Udv Joe
(#) Gettobike válasza szendi001 hozzászólására (») Jún 18, 2010 /
 
Hello! Itt egy csöves adó rajz, hátha segít. Az oszcillátor részét régebben megépítettem. Tökéletesen működött, elsőre indult. Még pll is köthető rá . Az erősítő illetve végfokozatról nem tudok nyilatkozni, azokat nem építettem meg.

1.jpg
    
(#) szendi001 válasza Gettobike hozzászólására (») Jún 18, 2010 /
 
Meggyoztel! Ezt kiprobalom, soha nem jutott volna eszembe. Pll mellette Szerintem tisztan az oszci elteriti egy darab kicsatolo drottal a szobat/varost
(#) kristikoma válasza Gettobike hozzászólására (») Jún 18, 2010 /
 
A szobát lehet, de egy egész várost!!! Hát azt mondd meg, hogy lehet a végcsövet beszerezni??? Mert elég ritka darab pl. a QQE sorozat bármely tagja is. Ezeket még a tranyós idők előtt alkalmazták, amúgy jó kis végcső , hátránya a hatalmas anódfesz., mely fesz. duplázással megoldható Mindegy, nagyon kíváncsi vagyok rá, most bányásztam ki csöves tv-ből lámpákat, van köztük EF 80, úgyhogy az oszc. beindulhat, de szerintem jobb oda az E83F ipari cső!!!
(#) Gettobike válasza kristikoma hozzászólására (») Jún 18, 2010 /
 
Be kell valljam, hogy nem olvastam el teljesen az előzményeket, tehát az is kimaradt nekem, hogy egy egész várost szeretnél lefedni. Elektroncsöves oszcillátorról ment a beszélgetés, erre reagáltam a feltöltött kapcsolással. Egyébként ha a végfokozatokat is hozzáépíted akkor egy jó antennával jó helyről lelehet fedni vele egy egész várost. A legjobb erősítő az antenna és a magasság. A dolog egyébként eléggé összetett. Azon túl, hogy szabálysértést követsz el az adóberendezés antennán történő üzemeltetésével (ami a berendezés elkobzásával és/vagy 50.000forintig terjedő bírsággal járhat), figyelned kell (kéne) hogy megfelelj a CCIR FM szabványoknak. A legfontosabbak közül pár: összlöket (mpx löket), rds- sztereó pilot löket, audió löket, zavarmentesség (felharmónikus mentes sugárzás, és a többi adótól megfelelő távolságra kell lennie a saját frekvenciádnak), frekvenciastabilitás. Ezeket már sokan, sokszor leírták itt, tehát gondolom nem árulok el vele új dolgot. Visszatérve a csöves adóra: ha mindenképp ragaszkodsz a csöves technikához, akkor ezt javaslom. Kipróbált működő kapcsolás. Azonban kissé idejét múlt, léteznek már jó hatásfokú korszerű félvezetők, amikkel sokkal stabilabb és megbízhatóbb adót lehet építeni. Természetesen bármilyen adóberendezést engedély nélkül 50ohmos műterhelésen illik használni antenna helyett QQE és egyéb elektroncsövek az ismert aukciós portálokon szinte mindig találhatók. Itt a HE apróhirdetési rovatában is adhatsz fel hirdetést a "keres" részben, elképzelhető, hogy lesz valakinek ilyen csöve.
(#) gaben62 válasza gkari hozzászólására (») Jún 18, 2010 /
 
Tönkre nem teszi,pláne hogy nincs benne rf.végfok.
De ha volna mondjuk,100-200mW/50ohmra,akkor sem menne tönkre semmi.
Ezeknek az olcsó bolti fm.transzmittereknek nincs teljesítménye,csak oszci+leválasztó tranisztoros fokozat van,beépítve.
(#) szendi001 válasza kristikoma hozzászólására (») Jún 18, 2010 /
 
Hat a varos meretetol is fugg de inkabb terepviszonyoktol. Ugy ertettem, hogy ha jol van illsztve fel watt biztos kijohet belole, es lambda negyedes antennara haz teton bizony eleg messze szolhat ha jol van megfoldelve es kilat a terre. Van ilyen csovem itthon, mar furom is a konzerv dobozt, kap egy bnc-t az oldalaba es jelentkezem holnap az eredmenyekkel. 160 V anodom van egy anodplotlon, de a szoban belul biztos megtalalom a jelet, ha begerjed az oszci...
(#) szendi001 hozzászólása Jún 19, 2010 /
 
Neki alltam megepiteni. Furtam egy konzerv doboz tetejere egy furatot a csonek, bele megy egy 3 eres vezetek a tap miatt, es kicsatoloma tetejena jelet az anod korbol egy kis erteku kapacitason keresztul egy fel hullamu dipolra. Ha megszolalt jelentkezem.
(#) pucuka válasza szendi001 hozzászólására (») Jún 19, 2010 /
 
Angliában (Skóciában) azért vigyázz az engedély nélküli sugározgatással, ott még börtönt is kaphatsz érte. (ott demokrácia van) Csak kizárólag műterhelésre dolgoztasd.
Az ilyen QQE típusú csöveket szimmetrikus elrendezésben hajtanak, figyelj a kondik (lehetőleg kerámia) feszültségtűréseire, és a hangolást többnyire kettős pille típusú kerámia és lég trimmerrel oldjad meg
(#) szendi001 válasza pucuka hozzászólására (») Jún 19, 2010 /
 
Ezt megfogadom, de azert megepitem , mert nagyon kivancsi vagyok mit csinal, kap egy 50 ohmot, es a radio melle teszem, szerintem az is eleg lesz neki. Majdnem kesz par alkatresz kell a dobozba. Csak az oszci reszet epitem teszt es hangolasi celra. Van egy QQE-s vegfokom itt lehangolva 2 meterre, de nem volt idom foglalkozni vele. Specialis alkatreszem itt nincs, eppen ezert csak annyi a terv hogy teszek ala egy rezgokort, es megnezem mennyit maszik, ha sikerul meghallanom 100 Mega korul... Mivel kesz a PLL modulkam jo kiserlet lenne megnezni be tudja-e huzni.
(#) pucuka válasza szendi001 hozzászólására (») Jún 19, 2010 /
 
Amatőrként használhatod az amatőr sávban, de ne felejts el az ottani hatóságoknál bejelenkezni.
A 100 MHz sávban, műantennára dolgozva az szobában jó lehet.
QQE 04/60 ból kijön 60 - 70 W, a QQE04/40 ből 20 - 25 W, kb 6 - 800 V anódfesznél.
(#) szendi001 válasza pucuka hozzászólására (») Jún 19, 2010 /
 
Felreerted Pucuka, csak az EF80 reszet epitem, es par mW amit varok belole. Vevot szeretnek hangolni vele es kiserletezni a Pll-el. A vegfok 2 meterre szerintem megvarja a nyugdijamat sajnos, legalabbis a nem most lesz.
(#) pucuka válasza szendi001 hozzászólására (») Jún 19, 2010 /
 
Avval semmi gond, azt hittem, hogy "mérőadó" lesz.
(#) szendi001 válasza pucuka hozzászólására (») Jún 20, 2010 /
 
Ilyen lett, futes megy. Kicsit kapacitiv a szereles, anod kori rezgokor nincs meg ott, kiprobalom holnap, de lehet hogy nem rezeg be az EF80 ilyen magasan ebben az allapotban.
Következő: »»   53 / 107
Bejelentkezés

Belépés

Hirdetés
XDT.hu
Az oldalon sütiket használunk a helyes működéshez. Bővebb információt az adatvédelmi szabályzatban olvashatsz. Megértettem