Fórum témák
» Több friss téma |
Ma megpróbáltam össze hozni 12f629 el egy olyan kapcsolást ami két modell szervó motort egy gomb megnyomásával mozgat egyik ismét megnyomva a másik végállásba és egy jumper átrakásával ugyan így de nem azonos hanem ellentétes végállásba mozgatva őket . de lefordításnál hibát dob a c kod szervó motor vezérlő részén vajon a flowcode ban van a hiba vagy a pic nem aklalmas a feladatra ?
Köszönöm a segítséget. Megnézem az itthoniak közül van e valamelyiknek ha nincs akkor van e a 12f629 el láb kompatibilis.
Jelenleg nekem egyszerűbb (talán) másik pic hez új panel gyártása
16F1824 , 16F1825 -el biztosan megy ,van kész darab.
Hi Mesterek!
Lenne egy illetve két amatőr kérdésem. Melyik az az opció amikor belső órajelről tudom hajtani a pic-et? 16F690 van szó. Azt gondolom hogy az internal RC csak azt nem hogy clockout, vagy a NO clock lesz az. Az adatlapja szerint 8Mhz-ás belső órajele. A másik kérdésem hogy az MCLR is szeretném I/O ként használni. External-ként tudom hogy felkel rakni pozitívra, viszont internal-ként nem tudom hogy kell "pozitívra" húzni a belső lábat. Azaz hogy engedélyezem a pic-et. Válaszokat segítséget előre is köszönöm.
Sziasztok!
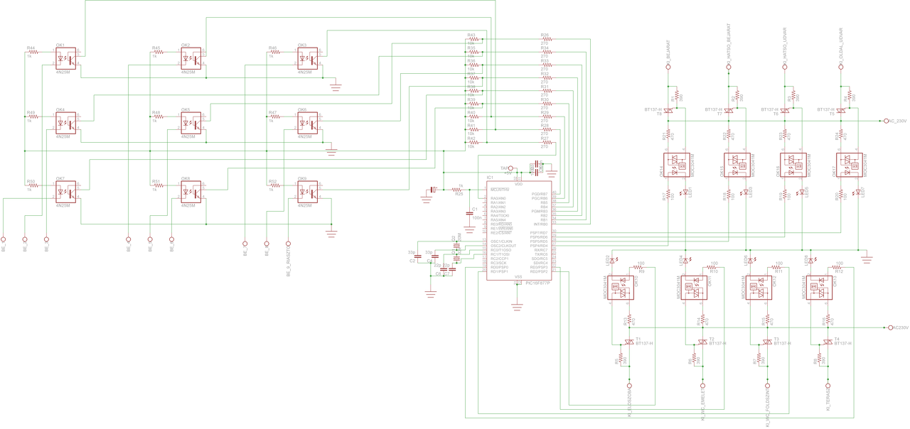
Segítséget kérnék! Teljesen kezdő vagyok a programozásban, de érdekel a téma, viszont sok-sok olvasgatás után sem találtam megoldást a problémámra ami a következő: Van egy világítás vezérlőm (mellékelve) aminek nem tetszik a működése és át akarom írni (magát a programot nem ismerem, csak a látható működését) de elakadtam a timer-ekkel, mert a kapcsolásból számomra az derül ki, hogy timer1- et használnak benne (erre nem találtam semmilyen MAGYAR leírást, ezért nem tudom hogy működik (angol nem megy)) 32kHz-en. Megpróbálom érthetően leírni a mostani működését és, hogy mit szeretnék megvalósítani. A PIC egy 16F877A. Jelenleg van 9 bemenete (8 nyomógomb és 1 relé amit a riasztó hoz működésbe (RB3 láb) 7 nyomógomb többször van időzítve (1 x nyomom = 5 perc, 2 x nyomom = 10 perc, 3 x nyomom 20 perc, 4 x nyomom 30 perc, 5 x nyomom 50 perc és 6-ra lekapcsol. A 8. (előszoba) pedig csak nyomógombként működik nincs időzítve (1 x fel- 1 x le). Az RB3 aktiválásakor (szól a riasztó) felkapcsolnak a külső lámpák (RD0, RD4, RD6, RD7 és a lépcsőnél lévő lámpa, ami nem tudom még, hogy hogy kapcsolódik az áramkörhöz (rejtett kapcsolódobozok) Ahogy elképzeltem: RD1, RD3: 1 x nyomom = 5 perc, 2 x nyomom = 10 perc, 3-ra lekapcsol. RD0: 1 x nyomom =10 perc, 2 x nyomom = 2 óra, 3 x nyomom = lekapcsol. RD4-RD7: 1 x nyomom 10 perc, 2 x nyomom 1 óra, 3-ra lekapcsol. RD2 marad ahogy van. Megoldható a jelenlegi kapcsolással, vagy ne is kísérletezzek? Jelenleg teljesen az elején tartok a kísérletezésnek és már ott elakadtam, hogy nem tudom, hogyan lehet beállítani 2 órajelet (20MHz és 32kHz), valamint, ha még egyszer megnyomom a gombot mielőtt lejár az időzítés, akkor hogyan áll át pl. 10 percre. Remélem érthető. Felteszem amit eddig elképzeltem, bár lehet, hogy teljesen rossz irányban haladok, de épp ezért szeretnék útmutatást kérni. Köszönöm. A hozzászólás módosítva: Jan 20, 2015
Szia! Szerintem nézz körül ezen a fórumon:
Idézet: „Gondolkodó ház avagy házautomatizálás”
Kezdjük ott, hogy ezekhez az időzítésekhez nem kell, csak egy órajel, amiről megy a PIC. Viszonylag egyszerűen meg lehet csinaálni a kívánságod, de hétvégéig konkrétabban nem tudok segíteni, a céges gépen nincs Flowcode. Talán majd jönnek a nagyágyúk.
Teljesen felesleges, egy egyszerű programról van szó.
Igen - de a képeket elnézve - nem ártana egy tisztességesebb hadver sem először. Vagy éppen - semmilyen és valamilyen gyári fejlesztőpanel kellene - ami stabil a tesztekhez. Aztán jöhetne a hardver cizellálása.
A fizikai kivitelezés valóban hagy maga után némi kívánnivalót így, fénykép alapján is, de ha ez így működik, akkor csak a programot kell újra megírni, az pedig nem kerül sokba. A fejlesztőpanelekkel az a baj (szerintem), hogy korlátozottak illetve sok olyan dolog is lehet rajta, amit sosem fogsz használni. Ettől egyszerűbb egy dugdosós próbapanel, ami olyan perifériákat tartalmaz, amilyet akarsz.
Sziasztok!
Próbapanelom van, csak még nem építettem meg rajta! A panel azért néz ki így, mert mikor elkezdtük élesben használni, akkor csinált érdekes dolgokat ( Minden porszívózáskor fel-le kapcsolgattak, egyes szerszámgépek beindításánál is hol fel, hol lekapcsolódott...), így utólag kellett még alakítani rajta . Bár még van elképzelésem a későbbiekre (pl.: nyomvatartott gombra növelje a fényerőt, vagy éjszaka csak negyed fényerővel kapcsolódjon fel a WC és az előszoba), de ezt majd ha megtanulok programozni.
Szia
Engemérdekelne maga a kapcsolás mert hasonlo zajok miatt szenvedek, esetleg pdf vagy valami hasonlo formában is megosztanád?
Szia!
Még csak az egyik wc-t csináltam meg, ahogy írtad azt tudja. Bár lehetne egyszerűbben is de igy könnyebb elmenni rajta. De természetesen a szimulátorban nagyon lassú.. A hozzászólás módosítva: Jan 20, 2015
Nagyon köszönöm! Most már nem, de holnap nekiállok elemezni, mert így első ránézésre SOK(K)
![]() Egyébként, hogy foglal kevesebb helyet, nagy főprogram vagy sok makró?
jelen esetben csak azért tettem makróba hogy a funkciókat el tudd különíteni. Makro ha több helyen is ugyanazt kell csinálni "gazdaságosabb"
Hi Mesterek!
Segítséget szeretnék kérni. A Vref+ lábra TL431-el beállítottam 2,5V-ot. Viszont a kapott AD értékem már 200mV-nál eléri a 511-et. Valakinek ötlete hogy mit rontok el?Felraktam a programot is.
A programot nem tudom megnyitni most, de pár gyakorlati jó tanács:
Vref feszültséget állítsd be 4,096 V-ra. Az ADC értékét kérd ki Integer-ként (max. 1023), ezt megszorzod kettővel. Az így kapott maximális érték 2046, amit ha elosztasz 100-zal, kapsz 20,46 V-ot. Persze jobb így hagyni 2026-nak és csak a kiírásnál csinálsz úgy, mintha 20,46 V-ot mérne a kontroller. Ebben a formában kapsz egy 0,02 V-os felbontású, 20,46 V-os végállású feszültségmérőt. Természetesen az ADC bemeneti lábra egy feszültségosztót kell tenni (potit javaslok: HEStore) Nagyobb Vref feszültség nagyobb pontosságot eredményez. A Flowcode-ban Vref opciót hagyd a belsőn (alapérték), mert azt nem mindig állítja be jól, inkább a program elején te add azt meg egy C kódban (adcon regiszter, ha jól emlékszem). A Vref feszültséget se állítsd át, csak számolj vele a fentiek szerint. Látatlanban még azt a hibát tudom elképzelni, hogy a Flowcode úgy állította be a külső Vref feszültséget, hogy a Vref + és a Vref - is használatban van, de te a Vref - lábat nem kötötted sehova.
már a vref- lábat is lekötöttem negatívra, de semmi változás. Köszönőm a tanácsot!
Sziasztok!
PIC-Kit 3-at hogy tudok felismerhetővé tenni Flowcode-al?
na megnéztem, sajnos Én nem találtam hibát benne.
Jó értéket és jó helyre tölti fel.
A hozzászólás módosítva: Jan 22, 2015
Szerintem ördög bujt belé, nem értem Én ezt. Most meg működik. Nem változtattam semmit a adc cal-ban csak vissza ellenőriztem ahogy írtátok. Na a lényeg hogy jó lett. Köszönöm a segítséget!
Csak egy apró kiegészítés. Ha már változtatható a Vref feszültsége, jobb a 4,092 V használata (1023 x 4). Én fix fesz. referenciát szoktam használni, az pedig 4,096 V-ot ad.
A választ konkrétan nem tudom, de próbáld ki úgy, hogy PIC-Kit 2-t adsz meg a Flowcode-nak. A Chip beállításai ablakot ellenőrizd a művelet után, hogy valóban kell-e neked ilyen.
Rájöttem mi a gond, de még mindig nem tudom megoldani! A PIC-Kit 3 nem adja rá az 5V-ot a kimenetére! Ezt hogy lehet beállítani Flowcode-ban?
Elmélkedtem miért van 2 órajel. Az lehet, hogy be van kapcsolva a WDT és úgy nem tud működni a Timer0, ezért van az időzítés Timer1-el megoldva?
|
Bejelentkezés
Hirdetés |







. Bár még van elképzelésem a későbbiekre (pl.: nyomvatartott gombra növelje a fényerőt, vagy éjszaka csak negyed fényerővel kapcsolódjon fel a WC és az előszoba), de ezt majd ha megtanulok programozni. 







