Fórum témák
» Több friss téma |
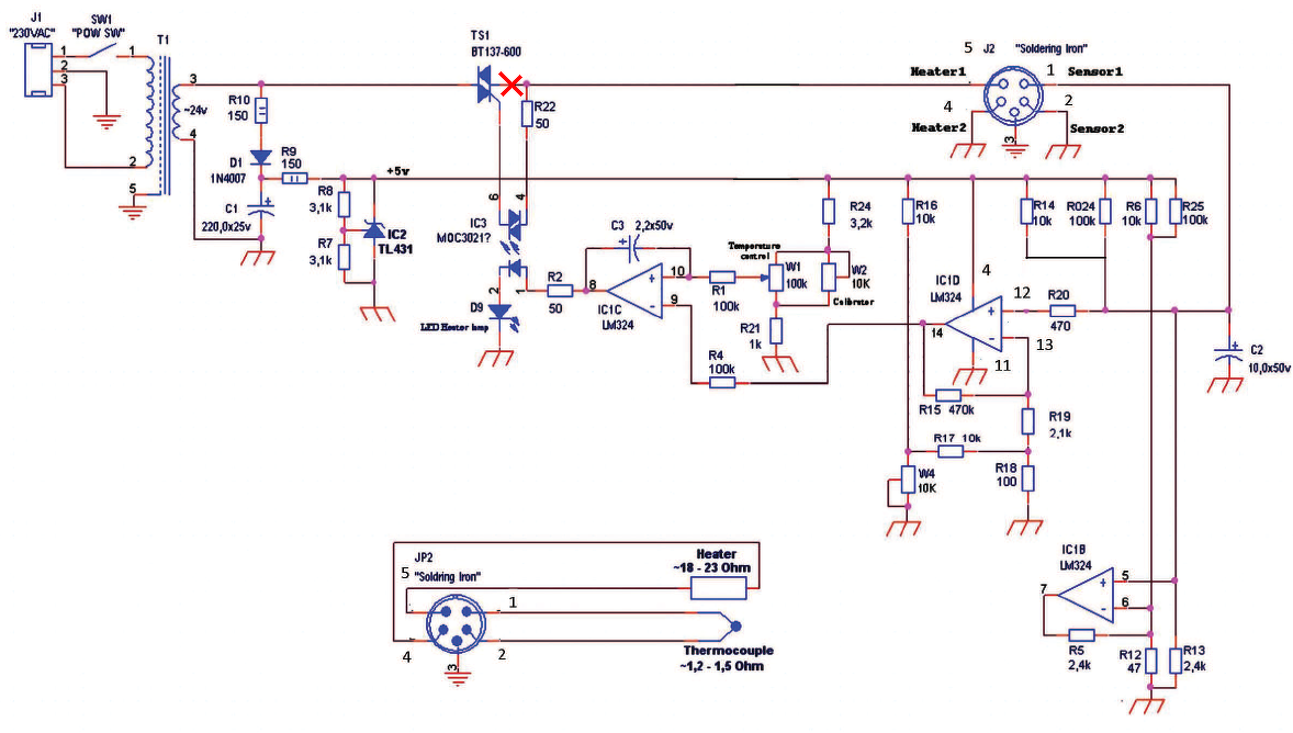
Aoyue 936 analóg szabályozó javításához kellene egy kis segítség: a fényképen megjelölt alkatrészek helyén minek kellene lenni?
Az A jelű leégett (és felettéb büdös, de ez a képen nem látszik) alkatrész mekkora ellenállás legyen a KMOC3023 kimeneti körében? Más, hasonló szabályozókban 50 - 470 Ohm közötti értékeket látok) A B jelű alkatrész lehetséges, hogy csupán egy szikraköz? A hozzászólás módosítva: Feb 5, 2018
A "B" egy átkötés ami elcsöppent szaladgált ott pár amper.
Én megnézném azt a BT137 es triakot is.... Az "A" ellenállás sem magától füstölt el.
Az ellenállás, de kéne a pontos típus , mert ebből van többféle verzió.
Idézet: „A "B" egy átkötés ami elcsöppent szaladgált ott pár amper.” Köszönöm, akkor bölcsebb lesz odatenni egy rendes biztosítékot... Idézet: „Én megnézném azt a BT137 es triakot is....” Természetesen.
Köszönöm, már ez is nagy segítség, hogy tényleg ellenállás!
Rajz is van meg stb.Csak nem pont ez, de nagyon hasonlít hozzá.Azért lett volna jobb pontosan behatárolni, de felteszem neked hátha .
Ezt a rajzot és képet én is megtaláltam, ebben láttam a legkisebb (R22 = 50 Ohm) értéket. Nálam nem pont ilyen van. A tápegységem olyan, mint amilyen ezen az oldalon látható: Int936 a felirat és a csatlakozó a panelon kívöl, jobboldalt lent található. A panelon TYS8-058 felirat van (a 8-asok B-k is lehetnek...)
Az optocsatolót is meg kellene vizsgálni szerintem.
Üdv!
Úgy vélem az optótól kezdve minden elmehetett. A JLT-02 (Ságvári Endre 32 nevem volt) típusú páka rajzában (amit ezen a honlapon is leírtak) mindent megtalálsz hogy kell a BT137 körét kialakítani. Egy rajzot kerestem a kedvedért. Sok sikert hozzá! (Valaki nagyon rossz helyre nyúlhatott a pákával, de sebaj az opto ezért van. ) A hozzászólás módosítva: Feb 7, 2018
A félvezetők a jelek szerint túlélték a viszontagságot. A "biztosíték" és az R22 ellenállás cseréje után újra működni látszik a tápegység. Mindenkinek köszönöm a segítséget és tanácsokat!
Az R22 ellenállás csak azért füstölt el, mert az "olvadóbiztosíték" megszakadása után (lásd a mellékelt ábrán) ezen az ellenálláson keresztül ment a fűtés, s kissé túlterhelődött a 24 V-ból ráeső kb. 17 V hatására. A kapcsolás általam visszafejtett része (a triac környéke) megegyezik az Eyess fórumtárs hozzászólásában becsatolt kapcsolással, a panel elrendezése viszont eltérő. Azt nem tudom, hogy kinek jutott eszébe a "biztosítékot" a piros X-szel megjelölt helyre tenni, de nagy észkombájn lehetett! Annyi logika mindenesetre van benne, hogy így a felszálló füst jelzi, hogy kiégett a "biztosíték". A hozzászólás módosítva: Feb 7, 2018
És akkor ezek szerint az R22 az 50 ohm lett , így végül is , mint a rajzon is van.Na hát remélhetőleg működni fog most már rendesen.Én tudtam, hogy nem ugyan az , de azért tettem fel neked , hogy talán segít.Ezek szerint csak jól jött.Legalább, ha valaki belefut ebbe a típusba még egyszer, akkor ez már segít behatárolni az áramkört, és a javításban is.
A hozzászólás módosítva: Feb 7, 2018
Idézet: Igen, szénné égett állapotában is akörüli értéket mértem.„És akkor ezek szerint az R22 az 50 ohm lett” Idézet: Igen, csak arra nem gondoltam, hogy a "biztosíték" ilyen ortopéd helyre került. De most már ezt is tudjuk... „Ezek szerint csak jól jött.” A hozzászólás módosítva: Feb 7, 2018
Sziasztok.
Éppen a NEDIS 98/99-es katalógját lapozgattam, amikor megakadtam pár forrasztópáka és állomás robbantott rajzánál. Érdekelne valakit? Nem sokról (talán 10 körül) van szó, elsősorban Weller és Hakko kiforrasztó pákák és állomások rajzai. Ha érdekel valakit akkor beszkennelem és feltöltöm ide, a köz javára. Egy Denon DN-SC7000 kiforrasztó páka rajzát fel is töltöm ízelítőnek.
Sziasztok!
Attila86 féle forrasztóállomás II. megépítés után egy apró hibát tapasztalok. Random átvált beállított hőfok kijelzésre majd vissza. Főleg fűtés közben. Mi lehet a gond? Köszi
Sziasztok!
Adott egy Fahrenheit 28011-es forrasztóállomás. A következő hibajelenséget produkálja: ha eléri a beállított hőmérsékletet elkezd sípolni, a kijelzőn az elért hőmérséklet eltűnik, helyette csak villogó vonalak látszódnak. Mi okozhatja ezt a hibajelenséget?
Kada 582D forrasztóállomás "hőlégfúvója" megadta magát, a fűtőszál csatlakozása elengedett.
Tudja valaki, hogy lehetne visszagyógyítani? Gondolom ponthegesztés, de hogyan?
Megpróbálnám AWI-val, vagy plazmavágóval, ami nem kontaktgyújtású. Talán.
A hozzászólás módosítva: Szept 21, 2020
Elsőre széttekertem a drót végét, két oldalról körbevittem, túloldalt hegyes fogóval nemlötyögősre összecsavartam. A képen látszik, a pöcök orsó alakú, tehát lemászni nem fog róla.
AWI-t nem ismerek, plazmavágó van a családban. De azzal 1 mm-es pöcökre 0,5-ös drótot rápöttyinteni ... megremeg a keze, oszt az egész forrasztóállomást kettészeli, mint japán kardművész a görögdinnyét.
Én valahogy úgy gondoltam, mint a k hőszonda végét. Hirtelen olvadáspontig hevíteni. Lehet eccerűen acetilénnel elég lenne.
A klasszikus grafit rudas módszert is ki lehetne próbálni.
Ha az ötvözet támogatja akkor nem kell védőgáz sem. A tekercskivezetéseket is így pont hegesztették régen. Lapos elem az olcsó boltból és van 3 grafit rúd a kezedben egyből...
Üdv!
Van egy zd-937-es forrasztó állomásom, ami ismét megzavarodott. Teljesen fals hőfokokat mér, emiatt a fűtést kikapcsolja, de hibára is fut és sípol. Nem a pákával van gond, próbáltam egy teljesen új pákával és a szitu ugyan az. A páka hiányát tökéletesen érzékeli.Nem először csinálja már ezt. Utoljára átforrasztottam és egy évig bírta is,de most megint megkergült. Esetleg valaki találkozott már ilyen hibával? Mi okozhatja? Találtam a neten hozzá kapcsrajzot, de szégyenszemre nem igazodom el rajta igazán. Jól gondolom, hogy az Lm358-as felel a hőfok érzékeléséért? A hozzászólás módosítva: Ápr 18, 2023
Nah megint újra forrasztottam. Találtam egy gyanús vak forrasztást. Most újra jó, meglátjuk meddig...
Üdv Vadonat új most vettem!
Picit melegített de nem lett forró a páka! Át raktam a pákát másik állomásra azonnal melegedett. Ma fogom szétszedni esetleg ötlet, hogy mit nézzek benne?
Cseréld ki másikra. Ha cégnévre vetted, akkor is egy év garancia van rá, ha meg magánszemélyként, akkor három. Szó nélkül fogják kicserélni.
Isten ments!
Akkor most mivel kínlódnék..
A krimpelés két helyen helyrehoztam és már működik is!
Ennyiért tényleg kár lett volna beindítani az autót, hogy kicserléltessem. Azért szomorú mert eddig csak jó tapasztalataim voltak a lidl vackaival. Onnan vettem egy fahrenheit nevezetűt is az is jó, csak megadta magát a fűtőbetét. Sokat szolgált már, kap is egy felújítást!
ZD-8922 forrasztóállomás hibaSziasztokValakinek nincs véletlenül ZD-8922 forrasztóállomása. Meg akartam hosszabbítani a forrasztó pálkan 4-eres vezetékét hosszabbra, de lehet hogy valamit elkötöttem, mert vagy 3db E (EEE) fogad a kijelzőn ekkor nem is melegít, meg állítani sem lehet a hőfokot. Máshogy kötöttem a bekötését így állandóan 25-öt ír lehet állítani a hőfokot, de éppenhogy csak fűt. a hőszenzor nem szakadt 3,3 Ohm mérhető rajta, a fűtőbetéten meg 48 Ohm. |
Bejelentkezés
Hirdetés |
















