Fórum témák
» Több friss téma |
Köszi, csak a kísérletezés. Csak a kísérletezés.
Helló mindenkinek. Találtam egy kapcsolást amit lehet használni wah-wah szerűen, csak van benne egy VTL5C2-s optocsatoló, amit égen-földön nem találok. Ha jól tudom ki lehet váltani egy LDR-LED párosítással, csak nem tudom hogy mekkora legyen az LDR. Itt van az adatlapja az VTL5C2-nek. Előre is köszönöm!
Sziasztok!
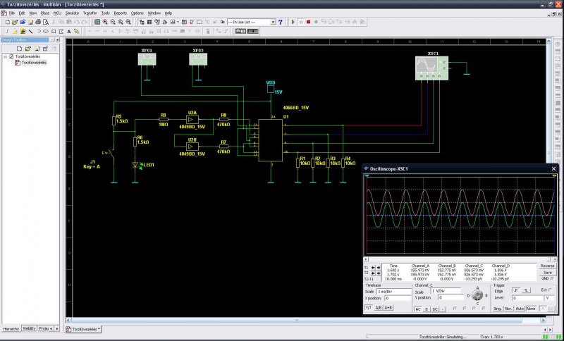
Kérdésem lenne. Marshall Combokban láttam Az M5201 Ict ami egy kimenetre kapcsolja vagy az egyik műveleti erősítőt vagy a másikat. Működése alapján egy 2 áramkörös reléhez tudnám hasonlítani. A mellékelt kapcsolásban történetesen 4 áramkörös relé+2db Tl072 például. Ha a műveleti erősítőket kiváltom Pl TL07x el hisz a megfelelő erősítés beállítás a kapcsolásból kinyerhető. Az ellenállások és kondik ott vannak a rajzon. A kapcsoló elem 4066 4 csatornás analóg switch lenne a 4066-ot pedig egy PIC vezérelné. Igy elmaradhatna az analóg feszültség vezérlés a bal alsó szekció teljesen. E helyett jönne be a Pic. Azért Pic mert mindössze ez az alkatrész kell a biztos kapcsoláshoz nem kell egy halom más alkatrész. Ugye az eredetiben ha a pedál vagy a nyomókapcsoló tesre kapcsol akkor M5201 SW lábán 15v-ról 10v ra csökken a feszültség. Az Ic adatlapja alapján 5v-os lefutó él billenti át a kimenetet míg 5v os felfutó él visszabillenti Ic2 2-es lába földön van tehát ha a clean állásban van a pedál az overdrive Mute állásba kerül, azon felül hogy ic3 a clean ágat kapcsolja a akimenetre Ha van ötlet a 4066 másképp, egyszerűbb vezérlésére, azt megköszönném. Amit még szeretnék kérdezni Az RC4550 és MC1458 kapható ma is nagyon olcsó típus van annak valami jelentősége hogy pontosan ez az egyébként nem különleges Ic legyen benne vagy nyugodtan próbálkozzam akár a TLxx Akár NE55xx típussal? Arra gondolok hogy a marshall ebből több ezer darabot gyártott annó és a költséghatékonyság miatt No meg az akkor beszerezhető legolcsóbb megoldást építhették be Vagy tévedek? Köszi a válaszokat
Halihó!
Úgy tudod a legegyszerűbben megoldani, hogy egy ledet és egy 1MOhmos fotoellenállást zsugorcsőbe összemelegítesz. Próbáltam rákeresni, mire lenne szükséged, de 1MOhmos LDR-t pont nem találtam... Sok fórumon azt írták, hogy a piros led a legjobb ilyen célra. Sok sikert az utánépítéshez!
Helló. Köszönöm a tanácsokat! Éppen az volt nekem is a problémám, hogy nem találtam 1MOhm-os LDR-t, de ha például leosztom úgy hogy egy pl 4MOhm-os LDR-el párhuzamba kötök egy ellenállást hogy 1M legyen az eredő, akkor az talán megfelelne.
Most gondoltam át.
Minek nekem pic? Két inverterrel megoldható a dolog.
Azt hiszem innét már gyerekjáték lesz továbblépni
A próbapanelen is jól vizsgázott ez a konstrukció.
Ha valakinek volt már problémája az M5201 beszerzésével akkor szerintem a hétvégére meglesz a gyógyszer Marshall utánépítés hajrá! Kíváncsi vagyok mit produkál egy Conductorral!
Szia!
Nekem az a véleményem, hogy ebbe a marshall kapcsolásba kár ennyi energiát fektetni, persze az analóg kapcsolód jól jöhet későbbre is félvezetős motyóba! Majd dobj fel képeket, meg hangot, ha lesz hallgatható állapotban! KD Mester erősítője komoly darab, kíváncsi leszek mit produkál vele. Bár az origi rajzban marshallék tettek bele fdd funkciót is a végfokozatba, ha jól tévedek, akor olyan 2Ohm körüli kimeneti ellenállást számoltam, tehát itt is van kis damping változás, ettől kicsit a mély gatyaszár lengetősebb lesz(ettől hívják ezeket a gitár erősítőket drága angol barátaink valvestate-nek)...A másik meg, hogy figyelj oda szerintem az opampk slew rate-jére, a TL07X elég gyors, a 4558 meg emlékeim szerint kifejezetten lassú cucc, nehogy túl reszelős legyen a hangod, át kéne gondolni a kompenzálást. Zsolti
4558 at vettem végül is és az lesz az analóg kapcsolóban is.
Conductort csináltam már vagy egy tucatot ha nem többet. Hangszer előfokot viszont soha. A legcsekélyebb fogalmam sem volt arról hogy fogjak hozzá gondoltam csak nem lehet rossz ez az előfok. Mégiscsak Marshall Halgattam hangmintákat, s csak a fránya M5201 okozott fejtörést. meglátjuk mivel lesz jobb a hangja de alapból a 4558 al szerelem majd. A conductor már kész úgy 80-90w kár hogy a fiú akié lesz nem tud komolyabb hsz-be beruházni Én meg megint tanultam valamit. Köszönöm az információt a 4558 ról! Idézet: A marshall kb 30 éve felhagyott az erősítő gyártással, a jcm800 2203/4 óta semmi használhatót nem gyártottak szerintem, csak ipari hulladékot. Elkapta őket a profitéhség ,sajnos ez jellemző erre a világra „Mégiscsak Marshall” IC-ből nem lehet jó hangszer előerősítőt csinálni, vég IC-ből is csak kompromisszumokkal és nem mindegy miből (természetesen ez az én nagyon szubjektív véleményem!!!).Milyen hangszórót fog hajtani a szerkezet?
Gitárhangszóró,szegényem csak olyan ócsó rockwood 10"
Na ebből is látszik hogy nem sokat konyítok hangszeres dolgokhoz . Ide nem kell professzionális holmi Csak valami mégis legyen hogy tudjon tanulni és ugye az ismeretségi kör meg a nem mondhatok nemet szóval érted. Legalább a végfokja legyen jobb... A család meg úgyis beleőrül majd még ha 5w on szól is majd...
Üdv!
Itt tartok most az erősítővel. A gyári erősítőben a hálózati trafó primer oldalán van 2db kondenzátor, egyiket nem tudtam kimérni multiméterrel 20200-van ráírva, ennek mi az értéke, és mit csinál a 2 kondi?
Hát az nem kondi lesz (szépen is néznénk ki), szerintem vagy valami védelem(termisztor, szupresszor...) vagy a jó ég tudja... Hagyd ki, nem kell az oda, én semmi ilyesmit nem használok soha, mégis szólnak a cuccaim
Ne ragaszkodj görcsösen semmilyen kapcsoláshoz, maga a rajz még nem garancia a hangra. Anno építeni akartam egy marshall erősítőt és a nálam milliószor okosabbak azt mondták, hogy nyugodjak meg, nem lesz olyan. nem értettem, hiszen ugyanaz a kapcsolás...Megépítettem és nem szólt "marshallul"...Akkor kezdtem el gondolkozni ezen és leszűrtem a tanulságokat! Jól néz ki a cucc, látom adsz az alkatrészekre, jó lesz a végeredmény, csak ügyesen, kis alakítgatásokkal még faszább is lehet, mint amit várnál szerintem
A 20200 az egy NTC, ami a bekapcsolási áramlökést hivatott csökkenteni. Inkább kapcsolóüzemű tápok elé szokás ilyet tenni. Kisebb trafók elé felesleges, nagyok elé lágyindító gyanánt pedig gyenge megoldás. Valószínűleg az alulméretezett 230V-os kapcsolót akarták megvédeni a beégéstől a "gyáriak".
Hijj, a torz ezen jó zizegős lesz, meg az a 90W sem fog ártani ehhez az érzékenységhez! Nem a szívem csücske ez a hangszóró, sokszor mutatták már, eléggé a felejtős kategória. Persze kis pénzből ilyet lehet, pláne kezdőnek első osztályú.
Milyen relét kell vennem a csatornaváltáshoz? Relének a tápfeszültséget a fűtőfeszültségből vagy a másik 50V-os kivezetésből vegyem le? 50VAC-os kivezetés az középkivezetéses,arra gondoltam hogy 20-25V-ot rátudnám kötni egy stabic-re és azzal meghajtani a pedálon keresztül a reléket. Fűtés-t érdemes egyenárammal megcsinálni minden csőhöz, vagy elég ha a végfokcsövek váltóárammal, az előfokcsövek egyenárammal fűtenek?
Relét szerintem fűtésről oldd meg, az 50V szerintem a bias-nak van, nem jellemző, hogy nagy áramú lenne, nem az a dolga. Fűést meg ahogy érzed, igazából az AC is teljesen jó, ilyen nagy gainen jobban szeretik a DC-t gyári holmikban ,de egy rendes AC fűtés is pont olyan jó, csak be kell lőni. A fázisfordítónak se adj nagyon DC-t, az már mehet AC-ról, annak a katódja elég magasan van, én már annak is AC-t adtam annak idején (manapság csak AC-val csinálom) meg persze a végcsöveknek.
Tudom.
Generátorral már megdolgoztattam a 90w kell ennek hogy szóljon annyit mint az Eminence 30 w-on vagy 20-on bár az 100dB-es ugye volt itt valahol egy cikk hogy nem a wattok számítanak hanem az érzékenység ha jól emlékszem akkor minden 3dB duplázza a hangosságot valami ilyesmi volt. Mielőtt bedobozolom neki rákötöm az én topládámra neki amiben 2 db 10" os Eminence van aztán ha hallja a különbséget majd spórol rá addig se fűre költ majd
Minden +10dB duplazza a hangerosseget..
Egyesek +6dB-re eskusznek de nem ugy tunik, Szinpadon probaltam a dupla tavolsagokat ami 6dB csokkenest ad es nem halkult "felere " a hangero erzet ...persze ez sokmindetol fugg egy szinpadon/teremben stb.
DC futest a zajcsokkentes miatt hasznaljak .Az AC futesnel van az a foldeles kapcsolas ami ket ellenalasrol mindegyik futesagbol a kozos foldpontra visz .Nekem volt allithati trimmerpotis megoldas is es fix ellenallasos .Ez eleg volt a gitarerositonek ,talan erzekenyebb csucsminosegu cuccokba ..eloszor az ARC csoves cuccnal olvastam az egyeniranyitott es szurt futest.
Sziasztok!
Nincs meg valakinek meg a BOSS FZ-5 rajza? Én csak az FZ-2-t találtam.. Szeretnék pár pedált építeni, és ez lenne az egyik, ha nem valami 3 A4-as lap méretű rajza van. ![]() Karpi, szerintem se kell DC fűtés, elég közepelni, amit írtál.. Ha egyenirányítva van, akkor már stabilizálni kéne, de akkor is a stab elé valami 10000µF kondit tenni, és úgy már jó lesz.
Atbutykoltem egy MAGNAT 2x50 hidalhato autoserositot 2x 25V kene(+/-) , taplalom ket 18,5V-os DEL kapcsolouzemu Laptop 4A -es tapegysegbol.Na most persze ritkan fut fel mind a ket tapegyseg egyszerre. Azon torom a fejem mi lenne jobb , a tapegysegek es a pufferkonik koze tenni egy lagyinditas ellenallast +valami athidalo kapcsolot ( relet) vagy a hangszorokat kapcsoljam kesobb egy relevel.Olyat ugrik ,igy direktbe, az egyik hangszoro hogy nem tudom kibirja .16 Ohmos Celestion hatalmas magnessel keskeny legressel ..lapos drottal tekercselve nagy SPL -je lehet igy is nagyot szol pedig a watt az a negyede es a tapfeszultseg se 50V hogy az a kb. 50W/csatorna meglegyen.
Tulajdonkeppen majd 8 Ohmon fogom hasznalni hidba hogy kb 70W -ot kiadjon . Ha bevalik ( marmint a laptop tapegyseg ) jo lenne mert konnyu 70W-os cucc . Jo lenne eladni a hagyomanyos hanszoroimat es neodinium -os konnyu nagy SPL-es -eket venni . Uj jatekot vettem JammanStereo Loop Machine ...na most az a baj hogy sztereo szelessavu erositio es jo hangszorok kellenek ..de konnyu es kicsi ..es basszust is vigyek hogy a dobgep -nagydob is szoljon .Persze csak neha kell ha valahol nincs megfelelo cucc igy egy megent plusz befektetes.dehat a hobby az hobby. Itt egy kep a proba osszeallitasrol .Meg nem probaltam ki a Celestion -okat 8 Ohm-ra kotve hidba erositovel osszehasonlitani a masik Sony aotuserosito+Blue Marvel hangszoros cuccommal ami jol szol .Hangsozabb lessz e vagy nem. A kis autos eloerosito-hangszin stb egy kis kapcsolouzemu taprol megy kulon 12V-rol.Most radio megy rajta ..semmi zavar eggyik tapegysegtol se ..a radiot ratettem a tapegysegekre es semmi zavar .Igy gondolom majd a "high gain" torzitoba se fog bevinni zajt.Kulonben az uj Zoom Multiprocesszorom gyarilag kapcsolouzemu tappal jott es semmi zavar.
A 2db presence potmétert, és a vele soros 100n-s kondit ha kiveszem, jó lesz a végfok? Kell még a mellette lévő 4K7-es ellenállás? Presence szabályzás van az előfokban.
AC fűtéssel csendes cuccot lehet csinálni, csak vagy ki kell közepelni ahogy írtad, vagy egy fix DC potenciálra tenni ezt az AC fűtést ,egy osztóval a nagyfeszről, van egy pont, ahol egyszerűen elhallgat...nem mindig működik ,de az esetek 90% ban igen. Nem kell óckodni az AC tól, tökéletes fűtést lehet vele csinálni.
A végfokozatban levő prezenc máshogy működik,mint az előfokozaté. Az előfokozaté vágja a magasat, tompít, míg ez a vég átfogó visszacsatolásába avatkozik be. Azt szabályozza, hogy magas frekvenciákon mennyire fogja vissza a hangszórót a végfokozat. Más más a hatás. Próbáld ki, semmibe nem kerül, amelyik tetszik, azt meg bennhagyod...A 4,7k kéne, egyrészt, hogy egyáltalán működjön a fázisfordító, másrészt a 47k-k vele képezik a visszacsatolást a kimenő szekunderéről...Ezt söntöli a 100nF+100k/22k.
Ahoj!
Kb most lett kész az új cuccom, jFetes(próbapanelen)...egyelőre a lead csatorna(a zaj annyi, amennyit hallani, semmi redukció,bár a hangkártya mintha gételne kis jeleknél picit....). Erre gondoltam, mikor a mélyítésre céloztam: Bővebben: Link Bővebben: Link Az első E ben van, össze vissza pengetek,(kicsit sok a gain erre a célra) játszani nem nagyon tudok :pirul: A második meg olyan hangolásban, amire készült, nem is tudom milyen mélyen volt, szerintem nagyon le voltam hangolódva, de kb erre a szandra született. Itt kijön milyen mélyet tud kiadni, talán túl sok is volt a mély, random tekertem csak a gombokat. A második minta második felét preferálom hangzásilag, ott kicsit vissza van fogva az erősítés egy kritikus ponton, de lehet adni még neki egy kis poklot Line felvétel, guitar rig, 412 V30 láda szim mikrofonozva...
Csao, huj az zúz rendesen ! Drop C legalább
.Gratula , veszélyes hang nagyon. Ja, boldog nyulat mindenkinek
Hard Core nevezetű programra keressetek rá, image line gondozásában született meg. Amúgy microphone (rózsa) portra lehet tenni a gitárt és meglepően jó lesz a hangja, Kábelt én csináltam bár az 2 ezer forint volt de gyárit nem kaptok annyiért és ez úgy néz ki. Gitárom nincs viszont haveromnak van így tudom mi kell egy gitárosnak!
Viszont amit nagyon keresek az overdrive és hasonló torzító túlvezérlő kapcsolások. |
Bejelentkezés
Hirdetés |






IC-ből nem lehet jó hangszer előerősítőt csinálni, vég IC-ből is csak kompromisszumokkal és nem mindegy miből (természetesen ez az én nagyon szubjektív véleményem!!!).






.


