Fórum témák

» Több friss téma
Fórum » Gitár torzító / Effekt / Erősítő / Pickup
Lapozás: OK   176 / 317
(#) vikipapa válasza ZSozsóó hozzászólására (») Szept 19, 2011 /
 
A kimeneten még gondolkozok, mert szeretnék egy ilyen kreuzer féle "ultra high" kapcsolót és utána az impedancia-illesztést tranzisztorral szeretném megoldani. Esetleg az impedancia-illesztőhöz nincsen egy rajzod? Előre is köszönöm! A hangjára pedig én is kíváncsi vagyok, remélem olyan lesz mint tervezem
(#) ZSozsóó válasza vikipapa hozzászólására (») Szept 19, 2011 /
 
Hello!

Az illesztéssel kapcsolatban szerintem egy olyan emitter követő, ami a bemeneten van, teljesen megfelelne a célnak. Csinálhatod kondenzátoros csatolással is vagy úgy, hogy a hangerő poti hideg pontját ráteszed a féltápra és akkor dc csatoltan a csúszkáról...,csak az azért nem tetszik, mert akkor onnan kapna bázisáramot a tranzisztor és elképzelhető, hogy recsegne a hangerő poti, meg az is lehet az 1M is kicsit sok lenne...Lehet csökkenteni kéne, de ha marad, akkor az 1µF kicsatolót csökkentsd le szerintem, mert az 1MOhmra elég soknak tűnik, még 100nF is vastagon elég lenne oda!
Zs.
(#) Something válasza ZSozsóó hozzászólására (») Szept 19, 2011 /
 
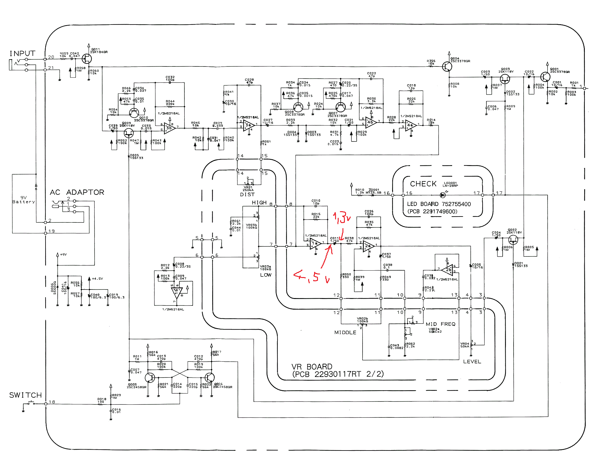
Nah, volt időm foglalkozni vele. A helyzet javult: az IC1 gond megoldva(volt kh), ígymár csak egy dupla op amp maradt(IC2). Mellékelek egy képet a mért feszültségekkel, a kondit már kicseréltem, de a hiba maradt, nem tudom mi lehet :no:
(#) ZSozsóó válasza Something hozzászólására (») Szept 19, 2011 /
 
Hello!

A 2a invertáló és nem invertáló lábán, kimenetén is akkora a feszültség?
Mérj rá az 1Mohmra (R039) ami megy a referencia osztóhoz, mindkét felén ott kell legyen a féltáp!
Mi volt a baja a cuccnak, elmesélhetnéd!!
Zs.
(#) Something válasza ZSozsóó hozzászólására (») Szept 19, 2011 /
 
Az 1b-n a 7es és a 8as láb között volt egy rövidzár, így már érthető volt a kimeneten a tápfesz, és a c008at cseréltem ki polarizált 220µF-os kondira, és átmostam nyáktisztítóval az IC-k állított nyákját, meg a ˝nagy˝nyákot is. az 2a 1-es és 2-es lábán 1.33v viszont a 3-as lábán csak 0,86v. Az r39 fél tápfesz felöli lábán 4,5, a másik lábán 4,1 voltot mértem.
(#) ZSozsóó válasza Something hozzászólására (») Szept 19, 2011 /
 
No, most akkor hogy is van ez...A 3as lábon(nem invertáló) 0,86V, majd az r39 nem féltáp felőli oldalán(ami a 3as láb)4,1V???
Még egy hülye kérdés, milyen IC van benne? Elképzelhető, hogy nem jFet bemenetű?
(#) Something válasza ZSozsóó hozzászólására (») Szept 19, 2011 /
 
Igazad van. Az r39 és a 3as láb között lévő 5mm-en volt kontakthiba, szemmel nem is láttam, de más lehetőség nem volt, kapott egy kis ónt, és máris 3,93 volt. A többi lábon is kb féltáp van(4,30v körüli érték). Most már érthető az az 1,3 volt.

(ennél már csak a ˝világító nyákom˝ volt durvább: pontosan akkora rés volt a nyákon, hogy folyamatos ívet húzott a 9 volt, de ez egy másik történet )
Köszi a segítséget
(#) ZSozsóó válasza Something hozzászólására (») Szept 19, 2011 /
 
No, örülök, hogy közelebb jutottunk a megoldáshoz!! Szól is egyébként, vagy egyelőre csak ezek a hibák szűntek meg?
(#) Something válasza ZSozsóó hozzászólására (») Szept 19, 2011 /
 
Nem bírtam ki , hogy ne próbáljam meg. Csak tisztán szól mindkét állásban, led visszajelez, de hangon belül semmi változás. (egy kis zavart sikerül szereznie(bár ez betudható a kábelnek vagy a műanyag dobozának)
(#) Something válasza Something hozzászólására (») Szept 19, 2011 /
 
Jelenleg így néz ki, bár nem tervezek további változtatást. Feliratozást meg igazából nem is akarok, elég ha én tudom hogy mi mire jó Egyébként egy 9v-os adapterről hajtom.
(#) Something válasza Something hozzászólására (») Szept 19, 2011 /
 
A drótmalac már jobban néz ki előtte, de kutyából nem lesz szalonna:
(#) ZSozsóó válasza Something hozzászólására (») Szept 20, 2011 /
 
Szia!

Első körben ellenőrizd le a kapcsoló fetek helyzetét (adatlap, majd panelen megnéz az adott láb melyik alkatrészre megy), ha a fetek a működő változathoz képest nem voltak variálva, akkor mehet ott is a feszültség mérés. Drainen és source-on a tápfesz fele, ha ez mindenhol ok, akkor műszer föld-gate mindegyik fetnél és nyomogat a lábkapcsoló! Ha jól számolom 3db ilyen fet van, nem nagy kaland.
Globálisan kiderítheted hogy pl működik-e a torz csatorna, ha fogod a pákád és kikapod a Q003-at, majd egy darab vezetékkel átkötöd a másik kettő kapcsoló fet (Q002 és Q009) drainjét a source-el. Ebben az esetben, ha szól a torz, akkor mindenképpen a kapcsolók környékén kell a hibát keresni(a "vezérlő" gyanítom jó, hiszen a led átvált, ahogy írtad...), marad a jfet lábkiosztás ,mint leggyakoribb hiba, a diódák esetleges rossz "irányú" beültetése...persze ez csak akkor, ha az "eddig ment"-hez képest nem nyúltál hozzá. Persze ellenőrizni érdemes! Javaslom a fet átkötés-kivétel próbát, sok dolog kiderül!
ZS.
(#) ZSozsóó válasza Something hozzászólására (») Szept 20, 2011 /
 
Szerintem a "zavar"(bár nem írtad milyen jellegű) jóval inkább az adapternek köszönhető, ha már tiszta állásban is előjön...Egyszerű kísérlet megint, egy 9Vos elemmel teszt és kiderül honnan fúj a szél... :yes:
(#) Something válasza ZSozsóó hozzászólására (») Szept 20, 2011 /
 
Leteszteltem 9v-os elemről, de a zaj maradt. Olyan mintha egyszerre akarna szólni tisztán és torzítottan. Valami rossz centrifugára emlékeztet a hangja. Ha kicsit hozzáérek valamelyik IC lábához máris jobban rikoltozik. A potméterek rendben vannak, mert úgy viselkednek ahogy kell nekik, a hang gy változik. A soron következő gyanús alkatrész szerintem a Q2. Meg is mérem a lábait.
(#) vikipapa válasza ZSozsóó hozzászólására (») Szept 20, 2011 /
 
Helló. Napközben lerajzoltam a kapcs.rajzot, szerintem így már jó lesz. Már csak a nyáktervezés van hátra, aztán rakom is össze
(#) Something válasza Something hozzászólására (») Szept 20, 2011 /
 
A helyzet javult: egy rossz áthidalás miatt ment minden állásban tisztán és torzítva. Most tiszta állásban tiszta, torzítva egyszerre szól a tiszta hang is csak a tiszta hang hangosabb a torzítottnál. Jelenleg egy kontaktos kábelre vadászok, mert csak kis mozdítás és már csak a tiszta szól.
(#) ZSozsóó válasza Something hozzászólására (») Szept 20, 2011 /
 
Jó vadászatot!!
(#) ZSozsóó válasza vikipapa hozzászólására (») Szept 20, 2011 /
 
Hali!
Jónak jó lesz ,csak lemaradt a tranyó bázis ellenállása Azt még pótold szerintem! No, meg nem egészen világos a tápfeszről milyen kimenetet szeretnél? S6 a plussz tápra is kapcsol, az váltó áramú szempontból föld...vagy ez valami bypass megoládás része? Továbbá tennék egy ellenállást az 1µF kimenet felőli végére is a csattanások elkerülése végett, az emitterbe meg szerintem nem kell trimmer, 10-20k között szerintem teljesen jó bármi.
(#) Something válasza ZSozsóó hozzászólására (») Szept 20, 2011 /
 
A vadászat eredménye: 2 kábel csere= már csak tisztán szól(mindkét állásban). Rámértem a Q2 re: torzított állásban: D4,4v S4,4v G0,07v tiszta állásban: D4,1v S4,4v G -0,55v . Nekem a gate-en mért fesz kevésnek tűnik.
(#) vikipapa válasza ZSozsóó hozzászólására (») Szept 20, 2011 /
 
Helló. Az S6 invertáló-nem invertáló kimenet kapcsoló lenne, de nincsen sok értelme, úgyhogy inkább lehagyom. Újrarajzolom majd a kapcsolási rajzot a változtatásokkal. Köszönöm a segítséget!
(#) ZSozsóó válasza vikipapa hozzászólására (») Szept 20, 2011 /
 
Nem, hogy nincs értelme, egyszerűen nem működik. Illetve egyik állásban csend honolna a kimeneten, de előbb egy hatalmas csattanás lenne, ahogy a plussz táp feltöltené a kondidat a kimenetre dugott eszköz bemeneti ellenállásán keresztül... :yes:
(#) ZSozsóó válasza Something hozzászólására (») Szept 20, 2011 /
 
Vedd ki azt a fetet, amit mondtam, zárd rövidre, amit mondtam és próbáld ki úgy. Esetleg a flip flopot mérd meg, az a negatív feszültség gőzöm sincs honnan jöhetett....Földhöz képest mérted a gate feszültségét vagy valamelyik másik szomszédos elektródához?
(#) Something válasza ZSozsóó hozzászólására (») Szept 20, 2011 /
 
Jaj, most vettem észre hogy mit írtál, eddig valahogy áttekertem nyomban nekiesek A földhöz képest mértem a gate-t.
(#) Something válasza Something hozzászólására (») Szept 20, 2011 /
 
Kipróbáltam így, de meg se mukkan ha valamelyik IC-hez hozzáérek valamennyi nem gitárhang hallatszik.
(#) ZSozsóó válasza Something hozzászólására (») Szept 20, 2011 /
 
Tehát kivetted a Q003-as jfetet, majd egy-egy darab vezetékkel rövidre zártad a 9es és a 2es jfetek drainjét a source-vel és így semmi? Akkor bizony még mindig nem jó a torz csatornád...Mérd meg újfent a feszültségeket az opamp lábakon!
(#) Something válasza ZSozsóó hozzászólására (») Szept 20, 2011 /
 
Az ic-k rendben. Még egyszer megpróbáltam, és most jó volt: vagyis csak torzítva szólt, viszont amint nem jött jel a gitárból elkezdett valami sípolás féle hangot produkáni. Valahol van egy igen idegesítő kontakthiba, kerestem, de nem sikerült megtalálni. Mindig más kábel megmozgatásával jött elő és tűnt el(és a hang is)
Idézet:
„mintha látnám az alagút végét”
(#) ZSozsóó válasza Something hozzászólására (») Szept 20, 2011 /
 
Igazság szerint ennek az áramkörnek a parametrikus közepe egy "időzített bomba", pozitív visszacsatolásos "szűrő hegyezéses" történet, próbáld meg azt, hogy tekergeted a sípolás közben a tónus potikat, ha változik a hangja a sípolásnak ,akkor ez mondjuk úgy:természetes. Árnyékolt drót segíthet a bajokon...Meg úgy látom itt inkább mindenféle kontakt jelenség játszik veled... :yes:
(#) Something válasza ZSozsóó hozzászólására (») Szept 20, 2011 /
 
A potik jól működnek, megfelelően változik a zaj, ha gitározok közben akkor a zaj addig megszűnik(mint egy fordított noise gate) holnap nekiesek tüzetesebben a kh vadászatnak
(#) lacake274 válasza ZSozsóó hozzászólására (») Szept 20, 2011 /
 
Én a double distortionnal jártam úgy, hogy ha simán gitárból megy bele a jel akkor a torzabb csatornán ha ki van tekerve maxra a level meg a gain akkor sípol. Ha vissza veszek bármelykből akkor abba hagyja.
Ha van előtte más effekt mondjuk egy compressor akkor csumára ki lehet hajtani.. úgy hogy hagytam.
Már kész van 11 kis pedálom dobozolva feliratozva.
Az MXR III viszont valamiért nem működött.
(#) Something válasza lacake274 hozzászólására (») Szept 21, 2011 /
 
Az MT2 is ilyen, ha minden maxon van akkor sípol mintha muszáj lenne. Arra figyeltem hogy minden jó állásban legyen, de ugyanúgy sípolt, de csak ha nem kap jelet a gitárból.
Következő: »»   176 / 317
Bejelentkezés

Belépés

Hirdetés
XDT.hu
Az oldalon sütiket használunk a helyes működéshez. Bővebb információt az adatvédelmi szabályzatban olvashatsz. Megértettem