Fórum témák
» Több friss téma |
Misztikus ez a melegedés. Nem gondolom hogy a 47ről 100ra növelt ellenállás csökkentené a melegedést... Gratulálok az upgrade-hez! Hangminta lesz?
Basszusban csináltam átalakítást(Jazz bass). Ott egy 250K sztereó poti került beépítésre az egyik pickup hangerő (monó 250k)helyett. Alpha gyártmány volt és közép állásban kattan egy picit. Gondolom ha 500k a hangerő a gitárodban akkor egy 500k sztereo kell(hivják még tandem, dual néven is). A nagy pickup gyártók oldalain érdemes kutakodnod bekötési rajz ügyben(Dimazio, Duncan, EMG stb.) Egyébként pickup blender-nek nevezik angolban...
Egy kicsit komolyabb amatőr kérdésem lenne.
![]() Nyilván ismeritek a Marshall 100W-os fejeit, mondjuk Plexi. A rajzon két trafó szerepel, de minden képen, ahol meg van építve három trafó van a doboz alatt. Mi ennek az oka? Mire szolgál a harmadik?
Az a harmadik egy fojtótrafó. Szűrő, brumm feszültség ellen.
És pontosítva a kapcsolás melyik részén helyezkedik el?
Lesz hangminta, bár nem ígérek időpontot.
Már zenész ismerősök is kérték, úgyhogy fogok készíteni. Közben összeraktam egy Crunch Box-ot, de nincs LM833 IC-m, most megteszi az RC4558P is. Próbáltam az LM358-cal, de a 4558-nak jobb a mély hangszíne - legalább működik és jól! Ennek nagyon örülök, mert a korábbi IC-s próbálkozásaim befulladtak. Nevezetesen ami LM386N-nel készültek, az nekem nem működött soha megfelelően, vagy egyáltalán nem...
Hali.A hálózati tápegységben.Egyenirányítás után kondenzátor, utána a fojtó.Egy tekercs vasmaggal a jele.
Ezt nem ismerem. Gondolom egy jobb overdrive vagy fuzz dolog? A trimmer mit csinál?
Szia! Megtaláltam, köszi!
Ennek szokott lenni különösebb sajátossága, vagy használhatok egy számítógép tápból bontott fojtótekercset?
Szia!
Azt ne használd, szerintem az porvasmagos amúgy is. Itt jó pár H induktivitás kell és lemezelt vasmaggal, légréssel, mivel egyenáramra lesz. Kell egy képkimenő trafó pl (nem a sorkimenő) régi TV ből és megfelelő vastag dróttal tele tekerni, egyoldalasan belemezelni légréssel pl...De ha nincs, az sem tragédia, egy pártíz-száz ohmos- megfelelő teljesítményű ellenállással is helyettesítheted, nem lesz ugyanaz, de működni fog (annak idején én is így csináltam, tökéletesen működik,de tény, hogy jobb a hangja fojtóval). Zs. :integet2:
Ez egy nagyon jó hangú british torzító,70-80% torzítási erősségnél is már szépen gerjed felhangra. A trimmer, vagy akár potméterrel is lehet, ahogy én próbáltam (de trimmerrel szerelem készre) egy presence csatolást csinál, elég komolyan megváltoztatva a torzítás hangszín szövetét.
Cruncs Box with presence mod
Még egy zajzárat szeretnék összehozni, IC-vel, vagy tranyókkal.
Nézegetek a neten, de egyenlőre nem sok eredménnyel. A kritériumok: Lehetőleg egy-vagy két poti szabályozhatóság (tipikus Hush megoldás lenne a jó). És nagyjából azokból az alkatrészekből, ami itthon van ![]() Na, ezzel le lett szűkítve a kör...
Találtam ezt a zajzárat és most rajzoltam hozzá egy elrendezést. A kérdés csak az, hogy fog-e működni? Mert BC108- ak vannak, 2N3904, meg 2N5088, BC182L is, csak annak el kell tekernem a lábát. Vannak más BC szériás tranyóim, de többsége PNP...
Talán annyira nem tranyó függő, mármint ahogy adatlap szerint néztem a 108 és 109 között nem nagyon van külömbség.
Az talán a PFC áramkör része lehet, végső soron meg lehet próbálni, de a legfontosabb, hogy légréssel legyen szerelve! Ha átlapolva van lemezelve, akkor nem lesz az igazi, mert DC folyik át a tekercsen, így telítődne a vas (hasonlóan az SE végfokozatok kimenő trafójához). Egy próbát megér! Majd teszel fel képet, hangot, ilyesmit? Zs. :integet2:
Szia!
Elvileg működhet a dolog, de ezt azért profibban és modernebben is meg lehet oldani. Én magam terveztem egyet, ahol a némítást LDR-el oldottam meg, gyakorlatilag minden erősítőbe beépíthető, csöves, félvezetős... Az elve ugyanez, az elején erősítő fokozat, itt tudok szabályozni (treshold) , majd aktív egyenirányító egy olyan trükkel, hogy amikor belecsapsz, akkor csúcs egyenirányítóként működik ,elhalásra meg effektív érték képzőként. A végén komparátor, a kimenetén meg az LDR ledjét hajtom. Műveleti erősítőkkel működik célszerűen, egy be- és kimeneti bufferrel akár pedálként is el lehet képzelni: Annak idején elláttam egy decay szabályzással is, ami az elhalás idejét szabályozta, de aztán nem nagyon használtam és kikerült belőle. Az ldr-t magam készítettem a TME ből vettünk hihetetlen gyors opto ellenállást és igen nagy a sötét ellenállása, elég jó darab. Egy zsugorcsővel egybeépítettem LED-del, VTL vactrolokat simán lealáz tized áron! Tranyót bármilyen npn-t tehetsz a kapcsolásodba, erre nem kritikus, az erősítés lehet kicsit kevés lehet, ha kis jelszinttel akarod használni....Ki kell próbálni, semeddig nem tart összedobni Zs. :integet2:
Persze, csak még a tervezés legelején vagyok, felmérem a telepet alkatrészügyileg, ezért is kellett az infó, mire szolgál a harmadik "trafó".
Nem ismerem ezt a kapcsolást. Attól függ milyen jelszintre lett tervezve vagy milyenre lehet hangolni. Ki kell próbálni. Az ldr is jó megoldás szerintem...
Én az enyém tervezésekor abba futottam bele, hogy a gitárjel elég tranziens, egy kezdeti nagy túllövés a jelen(attack), majd a kitartás(sustain) és lecsengés(decay) időszakában a jelszint nagyon alacsony, tehát a bemeneti erősítő nem baj, ha túlvezérlődik az attack-kor, megfelelő jelszintet kell biztosítania a kitartás és a lecsengés időszakában, nehogy a küszöb alá essen a feszültség, mert akkor azelőtt zár a gát mielőtt kéne! Persze ez akkor érvényes, ha kicsi a jelszint, ha pl torzító vagy erősítő után van a gát, akkor amúgy is nagyobbak a jelszintek...Persze annak is tudatosulnia kell, hogy a zaj ettől nem lesz kevesebb ,csak a "műsorszünetben" lesz csend. Mintha letekernénk a vol-t a gitáron, az enyémet csak "tács-gét"-nek hívom, beállítva szuperul működik, csak a tenyerem élét ráteszem a húrokra, mikor némítani akarok és csend van
Az LDR -em sötét ellenállása akkora, hogy a multiméter 20Mohmban kiakad tőle...Mondjuk én úgy használom, hogy az osztóm "felső" tagja. Az egyik csöves fejemben úgy van megoldva, hogy szépen a tone stack elé van bekötve...Szépen működik, semmi dinamikai anomália ,hiszen a világos ellenállásom pár kOhm, a gát jóformán attól kinyit, ha ráfújok a húrokra. Meg lehet ezt szépen csinálni, csak tényleg az adott alkalmazáshoz kell hangolni! Ez nagyon fontos... :integet2:
Ügyes lehet amit csináltál, bár a legjobb az lenne ha nem lenne szükség gétre.
Én is keresek LDR-t bár más célra kell de a kapcsolás tervezője azt írja hogy az a jó amelyik 90ohm ha fényt kap.Van ilyen szerinted? Amerre keresgéltem mind kilóohm minimális értékű.
Igen, de nagy hangerőn és nagy génen a kis zizi vagy akármi is okozhat sípolást, akusztikai visszacsatolást, nem véletlen húzzák le a vol-t a gitáron nagyon sokan. Nekem csak ennyire kellett, világot megváltani nem lehet vele, ami zajos, az az is fog maradni játék közben. Ez csak némításra jó. A 90Ohmos az kb a VTL vactroljai, ilyen VTLC/xyz..jó drága darabok. Milyen kapcsolásba lesz, lehet hozzá lehet illeszteni más LDR-hez is! Zs.
Nézelődés közben belefutottam egy oldalba: http://ax84.com/
Eddig a Plexi volt tervben, de talán egy ilyen kisebb kapcsolással célszerűbb lenne kezdenem, ismeri valaki őket? YT-on van pár videó, nekem bejövősek.
Jajj!
A végén komparátor, a kimenetén meg az LDR ledjét hajtom. Műveleti erősítőkkel működik célszerűen, egy be- és kimeneti bufferrel akár pedálként is el lehet képzelni: Annak idején elláttam egy decay szabályzással is, ami az elhalás idejét szabályozta, de aztán nem nagyon használtam és kikerült belőle. Az ldr-t magam készítettem a TME ből vettünk hihetetlen gyors opto ellenállást és igen nagy a sötét ellenállása, elég jó darab. Egy zsugorcsővel egybeépítettem LED-del, VTL vactrolokat simán lealáz tized áron! Ettől a résztől már nem igazán értettem... Tudni illik én egyszerű cukrász ember lennék, aki most kereskedelemben dolgozik, és szeret zenélni, valamint decemberben elkezdett érdekelni egy kis házibarkács elektronika. Szóval ha lenne erről a remek kapcsolásról egy rajz és egy javasolt beállítás, akkor biztos, hogy tudok kezdeni a fent elhangzottakkal valamit, elektronikai értelmező szótár nélkül is. Nagyon köszönöm!
Aham, megvan! Most, hogy többedszer átolvastam, megértetem részleteiben is!
Köszönöm! Most már egy kapcsolás a megoldás!
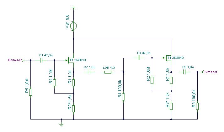
Itt az esze a dolognak, tulajdonképpen amit leírtam. IC1 az erősítő, előtte a "zajzar" feliratú pont maga a "Treshold" poti. Előtte terveztem a panelre egy osztási lehetőséget is, a finomhangoláshoz. Ha nem kell ,akkor R17 üresen hagy, R18 átköt. C5 értékét is a potihoz kell állítani, ami viszont célszerűen nagy 250-1M környéki. 100nF végülis mindegyikhez elegendő.IC1 táp körében R11,C1, mert nagy a fokozat erősítése, bár stabil a táp, de ártani nem árt. Ezzel DC csatolásban IC2A-B maga az aktív egyenirányító (működésnek nézzen utána, akit érdekel), schottky diódát tettem bele, de működik sima Si diódával is. Kimenetén a D3, R19, C8 komplexum amit említettem, belecsapásra csúcs egyenirányító, elhalásra effektív érték képző. Amikor a feszültség nő az egyenirányító kimenetén, akkor a diódán keresztül "kikerüli" az ellenállást, feltölti C8 at, amikor meg kezd elhalni a jel, a dióda anódja kezd egyre negatívabb lenni a katódnál ,akkro a dióda mintha ott sem lenne és a C8-at így R19 kezdi kisütni. Az effektív érték képzés időállandóját az R19,C8-al lehet beállítani, nekem ez jött be kb. Ettől persze el lehet térni. IC3 pedig a komparátor, érzékeny volta miatt ennek a tápjában is van RC. A billenési szintet R6, R7 állítja be. Kimenetén egy kis osztó R8, R9-el ,hogy a komparátor kimeneti feszültsége nehogy szétverje a BS170 mosfetet. Bipoláris tranyó nekem azért nem jött be, mert sima műveleti erősítőt alkalmaztam, ennek a kimenete nem tudja annyira megközelíteni a nulla V-ot, hogy egy sima npn tranyót lezárjon. Így kézenfekvő volt a mosfet, ami töb V felett nyit csak ki. Így, ha a plussz tápfeszültség közelében van az IC3 akkor az osztó miatt is bőven elegendő a nyitáshoz, ha a föld közelében ,akkor meg amúgy is lezár már. Jó bele akár IRFxxx n csatornás mosfet is...R10 pedig az LDR ledjének előtét ellenállása, lehetne elegánsabban pl áramgenerátorral is, de egyszerű megoldást kerestem. Tápfeszültsége 24V, persze működik alacsonyabbról is, ebben az esetben a működés felfogása mellett szükség lehet alkatrész érték módosításra pl.: mosfet osztójának átméretezése, led előtét ellenállásának átméretezése stb...Stabilizátor után az elkó felesleges a tápban, csak beterveztem anno. Inkább párszáz nF kondenzátor, ennek magyarázatába most nem mennék bele
. Pedálban gondolkodva kell egy be- és kimeneti buffer (én jfetet alkalmaznék ide, de jó a műveleti erősítő is), közé pedig egy feszültség osztóba befoglalva az LDR ellenállása, méghozzá úgy, hogy a "felső" legyen az LDR. Az alsó ellenállás lehet 100k körül. Rajzolok egy ilyen rajzot neked. Csak, mint ötlet, ezt tovább lehet gondolni bátran, akár erősítést is lehet adni a körnek...Én a mellékelt ábra alapján csinálnám, R3 -al kellene a source-ön beállítani tápfesz felét kb a többi maradhat annyi ,amennyi a rajzon van. Érdemes betrimmerezni ,aztán közeli szabvány ellenállással helyettesíteni a beállítás végén. Persze megoldható műveleti erősítővel is, akkor két "feszültség követő" közé kell bekötni ez alapján a filozófia alapján, de ez a jfetes megoldás jóval muzikálisabb az én fülemnek...Ennyi ötletem lenne! :integet2:
Nem vtl szerencsére hanem sima ldr és led van a rajzban.Bővebben: Link
Ha a szerző 90Ohmot ír, akkor nem akarok vitába szállni vele. De mondjuk érdemes abba is belegondolni, hogy az "osztó" után ott van egy gyakorlatilag 9X-es erősítő. Ami azt mondja, ha 2,7k/90ohm osztót nézzük ,az 90/2790= 0,03 as osztás, amit ha megszorzunk 9x el, akkor kapunk szummában 0,27x -es "erősítést". Amit úgy is kaphatunk, ha az osztó után nem teszünk erősítést, csak 1x est (feszkövető, ami semmi beavatkozást nem igényel az eredeti áramkörbe, csak a kimeneti erősítő 560Ohm ellenállását nem kell betenni, a 4,7kOhmot meg rövidre zárni vagy átkötéssel helyettesíteni), és a világos ellenállásunk meg 8-900Ohm. A sötét ellenállás meg úgyis olyan nagy, hogy a 2,7k-val jóformán nem oszt semmit, bár, ha nincs erősítésünk a kimeneten, akkor az eredeti felálláshoz képest épp ilyenkor 9-ed annyi kimeneti jelünk lesz...Mindenesetre én 1 ilyen LDR el találkoztam ,ami ilyen alacsony világos ellenállást mutatott, az TESLA gyártmány volt és egy akkora búrában volt, mint egy kisebb kettőstrióda
. Relét simán meg lehetett vele húzatni. Szerintem nem kell ezen stresszelni, próbálj bele valamit, aztán a tapasztalatok alapján tovább lehet ezt fejleszteni! Szerintem normál üzemállapotban úgysem nagyon juttatjuk el az LDR-t 90Ohmig ebben a kapcsolásban. Be lehet ezt kalibrálni úgy vélem más LDR-el is! :integet2:
És ami még érdekes és átsiklottam felette, hogy ott van az a fránya 68k is az osztó tetején, a source követő 100nF-ja után. Így az osztás még nagyobb, szóval tényleg nem hinném, hogy olyan kardinális kérdés lenne a 90Ohm!
Igen köszi hogy megerősítetted a sejtésem. Azt írja hogy a 300 ohm-os ldr nem jó és olyat keressek ami 90 ohm. Lehet hogy pár nullát lefelejtett?
|
Bejelentkezés
Hirdetés |












