Fórum témák
» Több friss téma |
Teljesen tanácstalan vagyok. Egy lay file, vagy fotó a nyák két oldaláról talán többet elárul.
Ahogy Béla is irja, itt már mérecsgélni kellene szkoppal stb hogy megtalaĺd azt a helyet, ahol a torzitás elindul. Ezt innen mi már nem tudunk sok mindent mondani.
Még egy dolog jutott a fejembe. Két antiparalel piros színű, lehetőleg extrafényű led az első fokozat kimenete, és a VB közé. Ha valóban nagy jel van az első fokozaton, akkor a ledeknek villognia kell.
Meg közben még egy gondolat. Írtam, hogy kicsit eltér a PT körítése a gyártó ajánlásától. Ez az IC az egyszerűsége ellenére elég összetett. Van benne két low pass filter, egy sigma delta 1 bites A/D konverter, memória stb. Előfordulhat, hogy a bemeneti aluláteresztő szűrő olyan értékű ellenállás/kondenzátor értékekkel van szerelve, aminek van egy erős kiemelése. Ha igen, az is okozhatja a torzítást. Le kell szimulálnom a szűrőt.
Én inkább az R6/C20/R7 közös pontjához kötném - az megy egyenese a PT-be és talán a vágás is egy kicsit zeneibb lenne az R6 miatt.
Amugy szerintem a low pass elég masszivnak néz ki, kér RC tag nagy kondikkal, egy szimuláciot megér.
Leszimuláltam a bemeneti szűrőjét a PT-nek. Mindössze fél dB kiemelése van 1,5kHz körül. Utána szépen esik az erősítés. Tehát az sem okoz hibát.
Szándékos volt direkt a IC kimenete, mert most nem az a cél hogy limitálja a jelet, hanem hogy a műveleti erősítő viszonylag nagy árammal tudja a ledeket hajtani. 1,8V körüli csúcsfeszültség tudja csak kinyitni a ledet. Ha felvillan, akkor az azt jelenti, hogy 0,9V csúcsértékű jel jön le a gitárról. Az pedig egy mai modern aktív hangszedőnek is becsületére válik. tehát elviekben erős pengetésekkor sem illene villogni a ledeknek. Hogy ilyenkor be fog miatta torzítani a bemeneti erősítő, az most nem érdekes. Csak a jelszint indikálása a cél.
Oszcilloszkóppal nem igazán tudtam gitár jelet nézni, mert nem állandósult jelről van szó. Tárolós szkópom meg nincs. Többre mentem egy hangkártyás felvétellel, aminek az egyik csatornájára 0 dB-es 1 kHz referenciajel, a másikra meg a gitár jele ment. vannak gitárok, amelyek a kimenő jelükhöz képest meglehetősen nagy tranziens ugrásokat adnak pengetéskor. Mások meg lomhán indulnak. Szinte alig nagyobb az induló pengetés jele a továbbiaktól.
Itt van a komplett doksi!
A ledek nem villognak! Kipróbáltam a rajz szerint.
Nem tudom kibontani a rart itt a munkahelyen, de majd otthon megnézem.
Köszi szépen! Rendben.
Ha ez nem lesz jó akkor egy hasonlót ajánlhatnál ami tökéletes PT2399-el!
Valóban az R1-nél volt a probléma, de nem alkatrész hiba volt, hanem a nyákkal volt a gond. A C2-vel összeértek. Szabad szemmel alig láthatóan, de gyanúsan közel voltak. Megkapartam, működik. Mondjuk kissé zajos... de ez már más téma. Köszi a segítséget.
Csak még egy kérdés. A rarban a lay file kétoldalas nyákra van tervezve. Te is kétoldalast csináltál, vagy áttervezted egyoldalasra? Sok pontot a teleföld köt össze, elképzelhető, hogy abból adódik a gond.
Egyoldalas az csak teleföldes!
Jó a nyák.
Csak itthon tudtam megnézni rendesen. Melóba a rar a gond, táblagépen meg a lay. Nem tudom miért láttam kétoldalasnak. Csak így a probléma továbbra is fenn áll. Gondoltam hogy az R7-el sorosan be lehetne tenni egy 100 nF-os kondit, hogy a nagyon alacsony frekvenciás összetevők ne kerüljenek a PT-re. Talán segítene.
Említetted hogy nagyon hangos ez az effekt. Dry/Wet átkapcsoláskor mennyire változik a kimeneti jel?
Az R7-el párhuzamos 100nF sokat segített!! Ha ez még segítség neked valamiben.
Visszatérve az "Archangel"-hez egy kicsit, ha lehet! Sikerült átterveznem a nyákrajzot sprint layout-ba, mivel az eredeti csak pdf-be volt meg. ha lenne egy kis időd átnéznéd nem-e van valami hiba benne. Én nem találtam eddig. Ha jó akkor gyártok egyet belőle.
A speed-et amúgy melyik alkatrész módosításával tudom növelni? Köszi szépen!
Eddig nem láttam hibát rajta, ami nem azt jelenti, hogy nincs. Talán a PT analóg és digitális GND-jét lehetne külön hozni a testre. De nem szokott így se gondot okozni. Magam is sokat nézem a nyákterveimet, de így is néha elsiklok egy-egy hiba felett. Nem tudom szoktad-e elemmel használni a pedálokat, de itt most nem látok csatlakozási pontot neki. Gondolom az megvan, hogy többnyire a bemeneti sztereó jack külhoniasan mondva "ring"-je a telep negatívja.
A háromszög frekvenciáját az R30, és a C26 határozza meg. Mind a kettő értéke széles határok között változtatható. Most saccra az R30 100k-10M között, a C26 10nF-1µF között lehet. A mostani értékek jó kompromisszumnak számítanak. A sebesség növelésére csökkenteni kell az R30-at, vagy növelni a C26-ot. Fele kondi dupla freki. Ha kétszeres freki kell, első sorban az R30-at cserélném felére (470k). Ha attól is nagyobb, akkor már a C26-ot csökkenteném felére. A moduláció hangjának milyenségét módosítja, ha T1-et nem ülteted be, hanem a bázis kollektor közé egy átkötést teszel. Ebben a változatban D1, R15 sem kell, bár ha bent hagyod, nem okoz semmi problémát. Esetleg a C16 értékét lehet növelni 220µF-ra.
Köszi a kimerítő választ!
![]() A moduláció "milyensége" az milyen változást hozna a hangba? Próbáljam ki?
A pt kimenetén alacsonyabb, vagy magasabb frekvenciájú jel jön ki mint ami bemegy. Ennek köszönhető az, hogy kissé hamis lesz az bemenőhöz képest. Egy kórus tagjai is kissé eltérően énekelnek, és az, hogy ezek egymáshoz képest mennyire különböznek, attól függ az összhatás. Itt a moduláció hangolja el egymástól a be és kimenő jelek frekvenciáit, ami különböző hullámformák esetében más és más jelleget ad az effektnek.
Próbáld ki.
Ha van kedved, kiépíthetsz egy csatlakozót az LFO külső csatlakozására is. Bár ez már kicsit soknak tűnik, de így lehetőség van mindenféle külső jel alkalmazására. Szinusz, háromszög, fűrész, négyszög, alacsonyfrekis zaj mind más és más hangzást ad. Én annak idején egy Boss DD-3 órajelét moduláltam egy külső doboz segítségével. Még ma is használja aki megvette. A direkt kimenet lett feláldozva a csatlakozáshoz.
Köszi a tippet de szerintem marad így , megépítem az áttervezett panelt, így is tökéletes nekem!
Sziasztok!
Az erősítőmben szeretném kicserélni az ki/be kapcsolót mivel elromlott (két állású, két áramkörös, DPDT kapcsoló) de úgy tűnik, hogy valamit nem jól csináltam meg. Csatoltam hozzá az erősítő rajzát is. Mit kéne megváltoztatnom a bekötésen, hogy jó legyen? (Tudom, hogy teljesen amatőr a kérdés de valahogyan ez a kapcsolók téma nekem teljesen kimaradt ![]() A jobb oldali barna a tápkábelről jön, a másik barna pedig a trafóból. A kicserélt kapcsolón is hasonló volt, de valamiért azzal jól működött. Kapcsolási rajz. Köszönöm előre is a segítségeteket!
Szimplán rövidre zártad a kapcsolót... a két rózsaszín kábel oda teljesen felesleges.
Nem bántás, de ha nem érted a kapcsoló működését, mert ezek szerint nem... akkor miért nyúlsz hozzá? a kapcsolás szerint a 220-at kapcsolja, tehát agyon is veretheted vele magad akár. Ha a kapcsolási rajz szerint akarod kötni, keresd meg a két betáp kábelt, ami jön a táp aljzattól, azt kösd be a kapcsoló két szélső alsó lábára. Középre meg a továbbmenőt, ami elvileg az egyik bizti foglalat a másik vége meg a trafó egyik vezetéke.
Köszi a segítséget, holnap megcsinálom úgy ahogyan mondat.
Azért estem neki, mert az a kapcsoló, ami előtte benne volt az így volt bekötve de annak lehet másmilyen volt a lábkiosztása.
Sikerült?
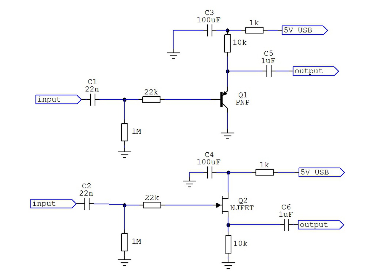
Sziasztok! Szeretnék Waves GTR-el játszadozni. Mivel a mikrofonbemenetemen túl zajos a gitár, arra gondoltam, hogy építek egy előfokot vonalszintű bemenethez. Van valakinek erre bevált kapcsolása? Vagy ne túlozzam el, és építsek egy sima jfetes, vagy műveleti erősítős fokozatot?
Mind a kettőből építettem több darabot. A bipoláris BC557, vagy ami van. Jfetesnél BF245A, vagy valami 2V alatti cut-off feszültségű. Az egész ráforrasztható egy 6,3-as jack aljzatra. Természetesen a kimenetnél a jobb-bal csatornákat össze kell kötni. A GND a hangkártya vonal bemenet földje, a táp pedig egy USB aljzatról levehető, de csak a +5V legyen rákötve. Így nem alakul ki földhurok.
Volt ECC82-vel 12V-ról működő katódkövető előfokom, az sem volt jobb. Most már vettem egy Line6 UX1 külső hangkártyát, de a maszek adapter is volt olyan zajtalan Audigy2 -vel. Viszont a Line6 a POD farm progival alig eszi a processzort, miközben 5 msec alá is le tud menni a késleltetés.
Köszi!
Nekem a zaj miatt kell csak, de megfelelő lesz a beépített hangkártya, szerencsére processzorból nincs hiány. De én inkább elemről hajtom majd, az USB elég zajos tápot ad. |
Bejelentkezés
Hirdetés |







Jó a nyák. 





