Fórum témák
» Több friss téma |
Az egy zéneres táp, ami tulajdonképpen nem "igazi" stabilizátor (komolytalan megoldás). A stab ícéknek szinte tökéletes brumm-elnyomásuk van és sokkal kevesebb zajt generálnak.
hát.. viszonylag olcsó amit mutattál... meglévő alkatrészek miatt... a 4700µF os kondik elég drágák.Nekem 10000µF os van, az is jó oda, meg a többi sem egy nagy dolog.
Az a két nagy négyzet az nem tudom hogy mi... a "Vin, GND, -15V" feliratos....Talán ez lenne a stabIC, ketté bontva?
1000µF-os kondikat tegyél bele, az is bőven elég. A kérdéses "feliratos négyzet" a stabot jelöli, még a lábak is számozva vannak. A D3,D4,D5,D6 diódák elhagyhatóak, de ha nem gond akkor legyen inkább benne. Töltsd le a PDF-jét a 7815 - 7915-nek és ismerkedj velük :yes:
Az egésznek kb 500Ft az anyagköltsége, nyákostól- mindenestől.
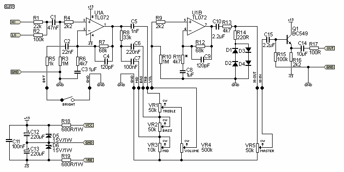
Amit a bezárt gitáros topicban említettél hangszín szabályzót, annak elkészítettem a komplett dokumentációját a albertkreuzer.com nyomán
A képeket onnan másoltam be, nyákot átrajzoltam sprintbe, így szerintem simán elkészíthető. Én is meg fogom csinálni, azért is készült el ez a teljes doksi. Akinek kell használja egészséggel.
Fali éjszakai lámpácskából vettem ki! Több mint 2Mohm a zsugorcsövezett ellenállása!
A huzalozas okozza altalaban az altalad halhato bugast .Elemmel nem hallatszik de adapterrel hallatszik.A szures ha jo akkor a huzalozastol fugg.Eleg egy szimpla adapter en tobb ilyet hasznaltam es nem volt a legkisebb bugas sem.
IC-k eseteben a brumot az IC is elnyomja de a huzalozasra kell ugyelni. A trajzon latszik hogy a nulla pont a szurokondi kivezetesen van . Ez a nulla pont nem kapcsolodik a sasszihoz/dobozhoz, ernyekolashoz .Csak a bemeneti csatlakozo foldpontjarol kotik az emlitett arnyekolodobost /sasszit stb a foldhoz. A tobbi GND a szurokondenzator "null"-hoz lesz kotve. A "foldhurok" okozza a bugast. Masik eset amiert kerdeztek hogy mikor bug az maga a hangszedo altal "begyujtott" brum lenne amit a halozati trafok es kabelek szort magneses terenek a hatasa.
priviben elmondom, amit tudok, nem akarok ide offolni. írj rám! nem vagyok nagy tálentum, csak volt a kezem ügyében pár hangszer, és szeretem a régi főleg japán gitárokat, ellenben utáloma mostani csilli villi kínai tüzifa "hangszereket"
Valahogy nem sikerül ez a levélírás...részemről... :no:
Lenne még egy két kérdésem.
A teljesítmény számolást pl.:+/-40V nál 80V ot kell négyzetre emeljek? P=80^2/8x8 Ohm ? Ha fölveszem a terhelési ellenállást 16 ohm-ra az ront a hangzáson,vagy egyáltalán meg fog szólalni az erősítőm? pl.:2db 8 Ohm os hangszóró sorbakötve.
Igen a tapfeszultseg az a ket feszultseg osszeadva .
A felerositett jel a minusz csucstol a plusz csucsig vezerelheto ki torzitas nelkul .A tranzisztorokon meg marad kb 1V ,FET-eken sokkal jevesebb. Tehat 80V tapfeszultsegbol teoretikussan egy 80V csucs-csucs jelet lehet "kihozni" egy vegerositobol. Szinusz hullamforma eseteben a 80Vpp ( peak-peak =csucstol -csucsig) efektiv erteke 28V . 80V/2 = Uki=40V lenne a kimenojel amplitudoja ennek efektiv erteke Ukieff= 40 /1,42 = 28V Ha 4Ohm-nak vesszuk a Z erteket . Pout =(Ukieff^2 )/Z Ohm ......=(28*28)/4 Ohm =196W Ami kb ugyananyi mint az (Utap ^2)/ 8*Z keplet szerint . (80*80)/ 8*4 Ohm =200W Innen lathato hogy ha nem "osztunk" 1,42-vel az amplitudot ,vagyis nem szimuszos jelet feltetelezunk hanem 1:2 kitoltesu negyszogjelet a kimeneti ero igy valtozik : Varhato maximalis kimeneti feszultseg Ukimax =40V !!! Pout =(Ukimax ^2 )/Z Ohm 40*40=1600 ....1600/4Ohm - 400W !. Ez tortenhet ha begerjed az erosito egy mikrofonnal ,vagy a gitarral . Egy hatarolo aramkor segithet de az megoli a gitarjatek eloadasmodjat . 16 Ohmos hangszoroval (Ukieff^2)/16 = 50W 16 ohm-on allitolag a dinamikai viselkedes egy kicsit roszabb .ez talan a DISCO cuccoknal erezheto gitarnal gondolom eppen jol jon. De vigyazat az emlitett tulvezerles eseten igy is felmehet 100W-ra . Mar emlitettem hogy kb. ketszeres terhelhetosegu hangszoro/hangfal kell egy gitarerositohoz. Eppen a fent emlitett tulvezerleskor magjeleno erotoblet tulelesehez. A hangszorok terhelhetoseget manapsag "megszorozzak" 10-el kommersz okokbol. Ugy hogy jo ha egy 1000W-os hangszoro kibir 100W-ot. Gitar eseteben mar eleve veszelyes a helyzet mikor mar torzitott jelet vezetek az erositobe aminek a kitoltesi tenyezoje igencsak elter a szinuszostol .Eleg csak a csucsig kivezerelni mar a kimeneti ero nagyobb mint tiszta hang eseteben. Aztan ha keszakarva "futyulteted" (Larsen effect) es jo melyhangon begerjeszted biztos a maximalist veszed ki az egesz cuccbol. Recseg ropog minden. Altalaban a dupla erot az gitar-erositok tapegysege hatarolja ami egy kompresszio hatast ad . Csoves erositoknel pld. van olyan hogy Double Rectifier amiben van csoves egyeniranyito es Diodas egyeniranyito.A gitaros cserelheti egy atkapcsoloval igy a csoves eseteben nagyobb es lagyabb kompresszio hatast kap. Tulajdonkeppen egy maximalisan 70W -os erosito kell de 100dB SPL-es hangszorokkal . Ha lehet 4 x12" -os lada a megfelelo. Egy drb 12" /100W halkabban szol mint 4x12"/100W ( pld 4x25W-os hangszorokkal )ami +6dB-el hangosabb mint az egy darab 12"(1x100W)-os hangszoro. Most mar csak a szallitas a problema hogy mi eri meg jobban.
Sziasztok!
Szeretném a véleményeteket kérni egy projekttel kapcsolatban. Érdekelne, hogy szerintetek ez működőképes konstrukció-e. Tehát az elképzelésem: az előerősítő szerepét a "tubescrewer3_schematics.jpg" képen látható kapcsolás töltené be. Ez lényegében egy szimpla, IC-s, vágódiódás gitár torzító egy hangerő (VOL) és egy torzítás szabályzó (DRIVE) potival. Az A2-3, B1-2 pontok egy 3 állású kapcsoló helyét jelölik, amivel a diódákat lehet variálni. Az előerősítő jelét egy három utas (?) hangszínszabályzóval lehetne szabályozni ("eq_schematics.jpg"). A végerősítő ("power_amp_schematics.jpg") pedig egy TDA2050-re épülő kapcsolás lenne. Erre rákötnék egy 50 Wattos, 4 ohm-os, 10 colos Jensen hangszórót, és lényegében ennyi. (A rajzon több helyen van "VCC" és "VCC/2" csatlakozás, erre a műveleti erősítő IC-k miatt van szükség.) A sarkalatos pont az erősítő tápellátása. Arra gondoltam, hogy egy viszonylag nagy teljesítményű hálózati adapterrel (230VAC->15-24VDC, 3-5A) oldanám meg. Például egy ilyennel. Ez azért lenne jó, mert nem kellene transzformátorokkal szórakozni, stabilizálni, meg minden. Csak tennék egy DC-csatlakozó aljzatot az erősítő dobozára, és kész. A TDA2050-et nyilván aszimmetrikus módon táplálnám róla. (Az adatlapi diagram szt. 20 volt tápfesszel el lehet érni 30 watt körüli kimenő teljesítményt.) Tulajdonképpen ez a kritikus pont, hogy megoldható-e egy ilyen max 30 Watt körüli teljesítményű erősítő táplálása hálózati adapterrel, van-e valami hátulütője, stb. Minden véleményt, ötletet, javaslatot szívesen várok!
Az adapter amit linkeltél, nem lenne szerencsés megoldás. Inkább próbálj meg beszerezni egy ilyen trafót. Ez még két 2050-et is lazán elhajt és olcsóbban kijössz.
Először is köszönöm a gyors választ.
Lehet, hogy tényleg veszek egy ilyet. Akkor viszont kellene hozzá egy megbízható egyenirányító, stabilizáló áramkör. A neten, könyvekben mindenképp szétnézek, de azért hadd kérdezzem meg, nem tudsz ajánlani egy konkrét kapcsolást?
A TL 071-eknek kell csak stabilizálás, ezt egy 7815/7915 párossal egyszerűen megoldhatod. Nekem most perpillanat nics elérhető közelségben táprajz, de ha jobban szétnézel a fórumon akkor találni fogsz egy csomót. A végfoknak nem kell stabilizálás, elég egy Graetz és 2 db 4700µF 35V-os puffer. Addig is nézd meg az Elliot sound féle tápokat.
Na, szétnéztem az oldalon, amit linkeltél, találtam is egy jó kis kapcsolást, meg egy cikket, amiben elmagyarázza a technikai hátterét az egésznek, majd átrágom magamat rajta.
Rákerestem a 7915-ös IC-re, és találtam egy modellvasút-tápegységet, ami egy az egyben olyan, mint amire nekem szükségem van, még a trafó is 2x18 voltos. Azt hiszem, így már sikerülni fog, nagyon szépen köszönöm a segítséget.
Cak a stabilizator IC kimeneteig a ket 100nF -os kpndenzator utan mellozni kell azt a fezsultsegosztot a potmeterrel es az utanna kovetkezo IC-t es tranzisztorokat .Ez alami modelvasut cucc ami a sinekre [+} vagy [- ] elojelu fezsultseget ad a "Nullahoz" kepest,igy elore hatra tolathat a mozdony .Olvasd el a leorast nekem nincs turelmem ott le van irva.
Nyilván csak a táp-részét fogom megépíteni, de köszi az észrevételt.
Arra jutottam , hogy újraépítem az előerősítőt.
Vettem nyáklapot meg a kiforrasztás során elrontott alkatrészeket... Amikor még a régi nyáklapon volt azt mondta a tanárom hogy csak az egyik oldalon kell a házhoz kötni a GND-t, hogy ne legyen földhurok. Kipróbáltuk, nem szólt. Amikor visszaforrasztottam akkor pedig nagyon búgott. A kapcsolási rajzon is úgy van hogy a házhoz kell kötni mindkét oldalon.... A potiknál van egy "CW" felirat, ez mit jelent?
A "CW" annak a rövidítése, hogy "clockwise", azaz "óramutató járásával megegyező irányban".
Lehet találkozni olyannal is, hogy "CCW", az a counter-clockwise, tehát az "óramutató járásával ellentétes irányban". Tudomásom szerint arra utal, hogy a poti érintkezője, ami forog a poti belsejében, melyik oldalon van, amikor teljesen eltekerjük, magyarul, hogy fel kell-e cserélni az 1-3 lábakat beforrasztáskor, vagy nem. Ez az egész arra jó, hogy sima "A" jelzésű logaritmikus potméterekből lehet anti-logaritmikusat ("C" jelzésűt) csinálni. (A lineáris potiknak egyébként "B" a jele.) Remélem, tudtam segíteni.
Ha nem tevedek eppen neked valasoltam a huzalozassal kapcsolatba .
NEM MEGSZAKITANI kell a fold vezeteket hanem megfelelo nulla potentialra kotni " es kapcsolasi pelda- rajzot is tettem valahol itt lejebb. A dobozt ,az arnyekolo foliat meg ilyeneket ami kivulrol arnyekol , a saszit ,azt kotik a bemenet fizikailag hozza legkozelebbi fold pontjara .Hogy ne keringjen semmifele kobor aram amit aztan felerosit az eloerosito.Tehat az egesz arnyekolo kulso ami antennnekent is felvehet zavarjeleket a bemenet nulljara lesz kotve igy ezek a jelek le vannak "nullazva" a bemenet szempontjabol.
A pontosság kedvéért: mifelénk az "A" a lineáris, "B" a log poti jelölése. És léteznek még japán gyártók, ahol ez pont fordítva igaz. Ld: Alpha
Szép ez a szabványos világ
Tube driver megint, ahogy Ford Fairlane mndaná, eszem fszom megáll, átnéztem, és a panel jó, jók az alkatrészek de csak sexuál működni, a 4558 as táplábain 0.30- 0.60 V ig tendálnak ha benvan az ic ha nincs akkor megvan a tápfesz, ez olyannyira így van hogy, már a pufferkondikon is a kapcsolás elején ilyen paróra esika fesz, 12V 1.2A trafóval! Nah ez mi a paszulykenőcstől lehet? Kevés lenne neki a táp? Esetleg kínáljam meg a fűtést teljesen külön tápról? Kapcsrajz, hozzávalók:Bővebben: Link
D1 ,D2 -et nem kototted forditva ?
Futes 150mA 12V vagy 300mA 6V.Gondolom jo lenne kulon egyeniranyitott megszurt korrol futeni.. Az a ket felhullamos megoldasu egyeniranyitas a soros 470 KOhm valamint 1KOhm a negativ agban 8mA aramot enged meg .Innen nem lehet futeni. A szekunderrol direkt kell hogy mukodjon a futes 12V/150mA kell vigyen egy 1,2 A-es trafo melegedes nelkul.Brumm eseten lehet egy graetz es egy elko-val egyenaramrol futeni termeszetessen leszabalyozva 12V-ra a 17 voltrol egy stabilizatorral.
Nem. Jól van bekötve.... ma néztem át 35ödjére, és minden a helyén van.
Igaz elfelejtettem az IC-rol irtakat.Feszultsegeket merni ..IC aramat merni .Ha IC nelkul OK minden ott a baj.IC nelkul merni a feszultsegeket .IC-t cserelni .Nem volt forditva beteve az IC ? bar az aram kicsi az ellenallasok utan,csak par miliamper.
Ilyesmit kell nezni.
ampert nem is tudtam icvel mérni, ma/holnap megmérem, helyesen van bekötve, mert néküle az aljzatban is megvan a fesz mind a negatív 4es lábon mind a pozitív a 8 ason, ahogy betvan leesik... és az ic nem pukkant meg 4 et próbáltam végig, a nyák rendben van, a forrasztások is. Létezhet hogy a táp a hibás? Csak elviszi a felét a fűtés, de akkor is marad még a a cső többi részének, ileltve az ic nek 600mA... Kevés lenne?
A transzformator szekunder tekercsen mered a 12V-ot mikozbe van vagy nincs IC bekotve. Nem szabad lecsokkenjen a feszultseg.
A csonek a futeset kiiktatod , az fogyaszt a legtobbet 150mA t.A cso futese 12 V kell legyen a rajzban a 12 V-os futes kapcsolas van bekotve.A rajzba levo csovet lehet 6V-rol is futeni de akkor a 12V-tol kieghet . Az a transzformator tenyleg 1,2A-es ?. Mint mar irtam a tapegyseg hatarolja az aramot kb 10mA-re ( 470 Ohm+1KOhm .Ha ennel tobbet hasznal a kapcsolas akkor esik a feszultseg. Ha az IC biztos jo ( nem fogyaszt sokat , katalogiusban irja menyi a fogyasztasa "uresjaratba'" . Megoldas az IC-nek kisebb elennallasokat tenni egy egy Zener diodaval stabilizalni .Igy kapna 20mA koruli aramot es nem esik a feszultseg.Az az 10mA ( ha jol szamoltam ) igencsak kevesnek tunik. Ahogy mind nezegetem a rajzot szerintem el van rajzolva . A ket 1KOhmos ellenallas csak a ket vedodiodanak kell .Az IC tapfeszultseget esek elott kell bekotni.Valahogy ahogy a rajzot modositottam , a 470 Ohm utan ne legyen az IC-vel bekotve nagyobb a feszultseg mint 15V!.ezert jo lenne egy egy Zenert tenni az esetleges halozati feszultseg ugras esetere.
Ahham, értem, és ezzel a módosítással a csőre jutó -v rendben lesz? A táp biztosan 1.2A tud, Myrra nyákba forrasztható, sorszámát most nem tudok adni, nem vagyok otthon.
Sziasztok, sok gondolkodás után belevágtam a gaussmarkov féle Dr. Boogey projektbe. Ma föléledt, működik
A Bővebben: Link oldalon található project pdf után építettem, vasalt nyákkal, poliészter kondikkal, fémréteg 1% os ellenállatokkal, a 4 trimmerel a fetek az oldalon található hozzászólásban elhangzóan 5,3-5,5V ra vannak lőve, zsíros vastag hang, rettentő szép kitartás. Finomhangolás, képek, tapasztalatok ezután
Kezdo "web kutato" kollegaknak itt egy oldal es hozza par" tip" hogy hogy lehet konyebben ratalalni egyes keresett temara.
A GOOGLE-nak van tobb kereso kulcsaszava amivel be lehet hatarolni/leszukiteni a kereset ,de ezeket meg kene tanulni/szokni . Itt lehet talalni GOOGLE -hez linket kulombozo gitarhoz valo kapcsolasok szerint .Aztan a megjeleno GOOGLE oldalakon ott a rengeteg cikk.Ha "image"-ra kapcsolod a GOOGLE-t akkor meg konyebben kivalaszthato a megfelelo cikk mivel lathato kicsiben a kapcsolasi rajz . itt http://www.diy-central.com/BuildYourOwnStompboxes.aspx (igy is ide tettem a cimet mert nem tudom miert az elobb nem jelent meg es a hozzaszolas vegen is megvan a cim .Remelem.) Az oldal jobb oldalan lejebb vannak a GOOGLE (related) linkek kulombozo temaban.Kivalasztunk egy temat peldaul : "booster guitar stompbox project" rakattintva bejon a GOOGLE az ehez fuzodo osszes cikkel a temaban.Ezutan atkapcsoljuk az oldal felso reszen talalhato "images"( kepek)-re.Ide jutunk a kepekhez.Innen aztan a kepeket nezve kivalasztjuk a leg remenykeltobb kepet.Pld az elso kepre kattintva kinyillik egy oldal .Itt a kep . .A kicsi kep ,amit fell lehet nagyitani ,melett ott van a kephez tartozo cikk cime .Ha muszaly akkor rakattintva erre a cimre az eredo cikbe kerulunk. A link kimentesenel ezt a cimet kell tarolni mart a kep cime nagyon hosszu es akombakomokkal teli amit ha CD-DVD iro nem fogad el. A Google Guide cimeBasic Examples.Biztos talalhato magyar nyelvu valtozat is valahol. Itt az oldal a "Referral" cimekkel .A hozzaszolas elejen beszurt link nem tudom hogy megjelenik e ,most modositom es ide a vegere is belinkelem. |
Bejelentkezés
Hirdetés |















