| Fórum témák 
 
 » Több friss téma | 
				Tegnap megnéztem a kapcsolási rajzát, nem egy leanyálom az etösitö. Még a Peavey amugy is bonyolult koncepcioját is felülmulja.						 
				Annyit tapasztaltam tegnap este. Hogy a dobozon keresztül tapintva a vegfokok melegdnek. Nem tudom mennyire melegedhet. De olyan hangerőn lett használva. Hogy senkit ne zavarjon. Panel lakasban lakunk. Telefonnal nagyobb hangerőt idezünk elő, olyan kicsire volt állítva. Mi lett volna 40Watt-on?						 
				Melegedni melegedhetnek hangerö nélkül is, az még nem biztos, hogy a hibát okozza. De ezt részletesen meg kellene vizsgálni.						 
				Szia! Ha még mindig garanciális, biztos nem bonyolódnék bele a javításba. Az átalad említett fokú melegedés nem normális, ha pedig el is hallgat, az ennek a következménye. Vidd vissza és keményebben reklamálj, vagy kártalanítsanak, ahogy csak lehet. Ez nem egy 3000 forintos, "összedobott izéke" elvileg... 
				Sziasztok, Alább találtam egy ENGL erősítő kapcsolást. Valaki tudná értelmezni, mit csinálnak az előfokban a hangszín szabályzók utáni J175 tranyók? Na meg az LM324... 
				Szia! Valamiféle némításnak van beépítve az a két FET, de majd a tapasztaltabbak pontosítanak. 
				Hi-gain erősítőnél közismert, hogy ha éppen nem pengetjük a gitárt, akkor is zúg, fütyül az erősítő. Az ügyesebbek ilyenkor letekerik a gitáron a hangerő gombot, de gyors szaggatós riffeknél ez nem a legjobb megoldás. Erre született egy megoldás, ez a "gate" effekt. Zajzárnak is hívják. Több verzió létezik belőle, akárcsak a torzítókból. A lényege, hogy egy jelszint felett engedi hogy szóljon a hang, alatta némít. Így pengetések között nem búg-fütyül az erősítő. Néhány zajzár kicsit összetettebb, azaz nem némít nullára pengetések között, csak annyira, hogy ne legyen zavaró. A kapu nyitása-zárása is lehet összetettebb, van ami külön kezeli a nyitás, külön a zárást, mind jelszintben, mind gyorsaságban. A küszöböt is lehet frekvencia függően kezelni, mert nem mindegy hogy milyen spektrumú jel nyitja ki a hang útját. Amint ebből látszik, egészen el lehet bonyolítani egy zajzárat. Ez az áramkör is ezt csinálja, bár a rajz kicsit hiányos.				 A hozzászólás módosítva: Jan 29, 2024 
				Az ENGL rajzokkal óvatosan kell bánni, mert olyan 2005-2008 körül szándékosan félrevezetés céljából felpakoltak a netre egy rakás eredetinek tűnő, de hibás rajzot, hogy levédjék a kapcsolásokat és ezek szépen elárasztották az internetet. A linken található is ezek közül való. Be is jött a dolog, mert anno szinte csak ezeket lehetett megtalálni a neten. Csak külföldi fórumokon volt fellelhető visszarajzolt rajz, ami korrekt volt.  Azok a fetek arra valók, ha csatornát váltasz, akkor ne csattanjon váltáskor a hangszóróban, olyan helyekre teszik, ahol kritikus és "olcsójános" megoldás. Én soha nem használtam, mert beleszól a jelbe. Akik egy kicsit is adnak a minőségre, azok VTL5C1 optocsatolót használtak erre a célra(Mesa, Soldano stb...), vagy olyan relés megoldást választanak, ami zajmentes kapcsolást tesz lehetővé. Ha normális rajzokat szeretnél találni csöves erősítőhöz, ajánlom az alábbi oldalt: SLOclone Nem tudom mi a célod a rajzzal, de én nem építenék ENGL erősítőt, mert soha nem fog úgy szólni mint az eredeti, teljesen máshogy szól a végfokozata a kimenőtrafó miatt, mint a többi erősítő. 
				Kérdezem, hogy csöves gitárerősítő építésénél egy adott kapcsolásnál mennyire fontos, hogy a hálózati trafó pontosan azt a feszültséget adja le, mint ami a rajzon szerepel? Különféle kacsolásokon különböző fesz. értékeket látok: pl. 2*220V 1-1 diódával (vagy EZ81-el) egyenítve, van ahol 2*190V, van ahol sima trafó 4 diódával (graetz) egyenirányítva, van ahol bőven 300VAC feletti értékek szerepelnek. Nyilván a trafó határozza meg, hogy mekkora feszt. ad le, de mekkora a játéktér, ami még nem befolyásolja a működést? Azért kérdezem, mert ha az én trafóm nem tudja pont azt a feszültséget (mondjuk 250V-ot) csak 240V vagy 270V-t, az mennyire befolyásolja a kapcsolást? Esetleg emiatt változtatni kell a tápoldali ellenállások, kondik értékein vagy ennyi még belefér és ezzel nem szükséges foglakozni? Elnézést, ha nagyon triviálisat kérdezek, de első csöves építésem előtt állok (2xECC83 + 1xEL84SE) és ez még homály nekem. 
				Szia! Ha 250V-ot kell tudjon, de csak 240V-os a szekunder, az még bőven belefér. Csöves áramköröknél ennél nagyobb tolerancia is elmegy. Ha esetleg feltennéd a kapcsolást, még könnyebben el lehetne dönteni. 
				Sziasztok! Lehet hogy fura, de saját hsz-emre válaszolva folytatnám a beszélgetést:  Elvittem az erősítőt a hangszerboltba. 3 hét kellett, hogy újra hírt kapjak felőle. Átnézették, tesztelték sokat az erősítőt. hogy csináltak-e vele bármit, azt nem tudom, de amikor odavittem, nem szólt egyáltalán, mikor érte mentem, akkor viszont igen. ...És azóta is. Annyit tapasztaltunk itthon, hogy a szobában halgatva, annyira pici hangerőt kell állítani a potikkal, hogy ott már nem szól stabilan. ugrál a hangerő és olyan, mintha kontaktos lenne a potméter. Azt fltételezem, hogy nem lehetnek benne drága potméterek és ez miatt kis teljesítménynél egyszerűen nem jók. Hogy mit kellene kitalálni erre, azt nem tudom. A kombó nagyon hangos. itthon hallgatni hangerőn képtelenség, mert a szomszédok ránkgyújtják a lakást. esetleg lenne szerintetek valami jó megoldás a gitárerősítőnk halkítására? Úgy, hogy a potit ne kelljen 1-esnél alacsonyabbra állítani, mint most. Így csak megmozdítjuk és már olyan hangos, hogy kifut az ember a világból. 8ohm-os hangszóró van benne. Perverz kérdés, de nem lehetne egy ellenállást sorbakötni vele?  Rosszúl szólna úgy? Köszönöm! 
				Egy gitárerösitö nem okvetlenül otthoni használstra valo. Azért erösitö a neve és nem gyengitö. Ha nem akarod hangosan használni dugj bele egy fejhallgatot ( ha van ilyen csatija),  ha nincs akkor csinálj és a nagy hangszoro helyett kapcsolj oda egy zsebrádio hangszoroját egy ellenállással sorbakötve.						 
				A fejhalgató meg kevés lenne. Kb. Olyan hangerő kellene, mint mikor a lemezjátszót hallgatjuk. Vagy amilyen hangerőn a TV-t szokás nézni. Értem a felvetést. De a legfőbb probléma, hogy az erősítő potiját elég a nullától kicsit elmozdítani és már sok. 40Wattos kombó. Valószínűleg ez nem olyan 40Watt lehet, mint az autókban a hangszórók. Szerintem ez igazi 40 Watt-nak tűnik. Tehát, a fő gond az "állíthatatlanság" Ha meg lenne fogva, akkor a potin többet kéne tekerni és így állíthatóbb lenne. Talán. Gondoltam már másik potméterre is. Olyanra, ami az elején lassabban szabályoz. Nem tudom működne-e? Heli poti biztosan jó lenne, de az meg lehet hogy túlzás. Meg ugye, a garancia...Bár úgy gondolom, hogy májusban lejár, ha addig nem hallgat el, akkor ez már a mi dolgunk lesz.						 
				Egy 100W-os csöves fejet, amin van master potméter olyan szintre lehet halkítani, hogy beszélgetni lehet mellette. Nem hinném, hogy egy ilyen gyakorló kombót pont nem lehet lehalkítani.						 
				Először is kezdeném azzal, hogy melyik bemenetbe van dugva a gitár...Low vagy High Gain? Clean Vagy Lead csatornán használja? Master részen a boost potméter hol áll? Ezek mind befolyásolják a potméterek érzékenységét és hatással vannak egymásra. Érted a működését egyébként, mármint hogy melyik potméter mire való?						 
				Nem tudjuk milyen az az erölködö, nekem otthon csak egy ocska 50 W-s, de 12 collos hangszoroval felszerelt nyitott combo van ( ha valaki hoz valami hangszert javitani legyen min probálni). Az a hangszoro annyi levegöt mozgat meg a legkisebb hangerön is, hogy szegény macskánk 2 szobával arrébb zárt ajtok mögött is azonnal felébred. Egy gitárerösitö a hangszorokkal a hangszer része s nem virágállvány a sarokban. Amugy a gitáron is van poti, azt egész biztosan nullára lehet tekerni. 
				Akkor vegyél egy zsebmarshallt.  nem drága de jol szol. Kb 12 cm magas. A hozzászólás módosítva: Feb 3, 2024 
 
				Ha poti van benne tényleg, akkor lehet hogy nem logaritmikus karakterisztikájú! Aztán lehet jobban "terhelni" az potit, hogy még logaritmikusabb legyen... 
				Ha már csöves fejet emlegettétek: 2009/12 rádiótechnikában szerepelt egy fojtó műkapcsolást. Pár alkatrész, 300mA terhelhetőség, ~5H fojtó kiváltója tud lenni. Eléggé tetszik a dolog, építeném, de BC184C-t és BD242-t kér. A szerző megadott egy BD244-es verziót is, 1A-es terhelhetőséggel, de javasolta, hogy 300mA terhelés alatt a BD242-t használja az ember - magasabb a váltóárammal szembeni ellenállás a kapcsolásban vele. Lomexben sem BC184C, se BD242 nem kapható - gondolom kicsit eljárt az idő már ezek felett. Ha valaki ismeri a kapcsolást, tudna segíteni, milyen jól beszerezhető tranyókból lehetne ezt a komplementer darlington párt összerakni? Meg a körítést is illeszteni kéne... :/ 
				Szerintem a 40W igen sok otthonra.  Azzal már fel lehet lépni zenekarral is (elég hangos ahhoz, hogy ne nyomja el a dob a gitár hangját és a hallgatóság is élvezhesse egy előadó teremben.   Én kb. 20 éve 10W-os kombókkal "idegesítettem" a szomszédokat (mikor még panelban laktam) alig feltekert hangerőn (max 20-30%), mégis állandóan kopogtak.  Most is csak 16W-os erősítőm van családi házban és az is akkorát szól, hogy a szomszéd utcából is átjönnek, hogy mi a f. van.  Elképzelhető, hogy a poti is ludas, főleg, ha recseg, de ha új a cucc...  még nem illene.  Ettől függetlenül tud szólni halkan is - pár Watt hangerőn. Ezért van rajtuk hangerő szabályzó.  Itt egy Youtube videó, ahol teljesen élvezhető a hangerő: Envoy 110 Mivel több csatornás (Clean+Lead) mindegyik külön hangerővel + Gain + Master Volume + 2 gitár bemenet, ha jól tudom - van mit állítgatni rajta. Mindenképp célszerű a kezelő szervek beállításait ellenőrizni. Ha minden beállítás jó és mégse dolgozna normálisan a cucc, akkor mehet vissza a boltba, amíg van még rá garancia. 
				Köszönöm mindenkinek a segítő szavait! Végül korrekt módon visszavették a boltban a kombót. Kell ötletelnem egy másikat. Lehet hogy egy kisebbet kellene nézni. Vagy akár egy olcsóbb használtat? De hogy állapítom meg, hogy jó-e?						 
				Ugy hogy kiprobálod. Ha ujat veszel aligha kapsz rosszat, ha használtat az mindenképpen ki kell probálni.						 
				A kicsikkel viszont az a gond, hogy azok többnyire "olcsó ún. gyakorló cuccok" - a hálószobába a gyereknek bármi (fos) jólesz címszóval készülnek.  Élég sokat kipróbáltam/vettem már belőlük, de egyikkel se voltam megelégedve (a 6-8 zoll-os gagyi hangszórók nem úgy szolnak mint drága 12-es, ami önmagában többe kerül mint egy komplett 10-20W-os kombó. Szóval észnél kell lenni vásárláskor.						 
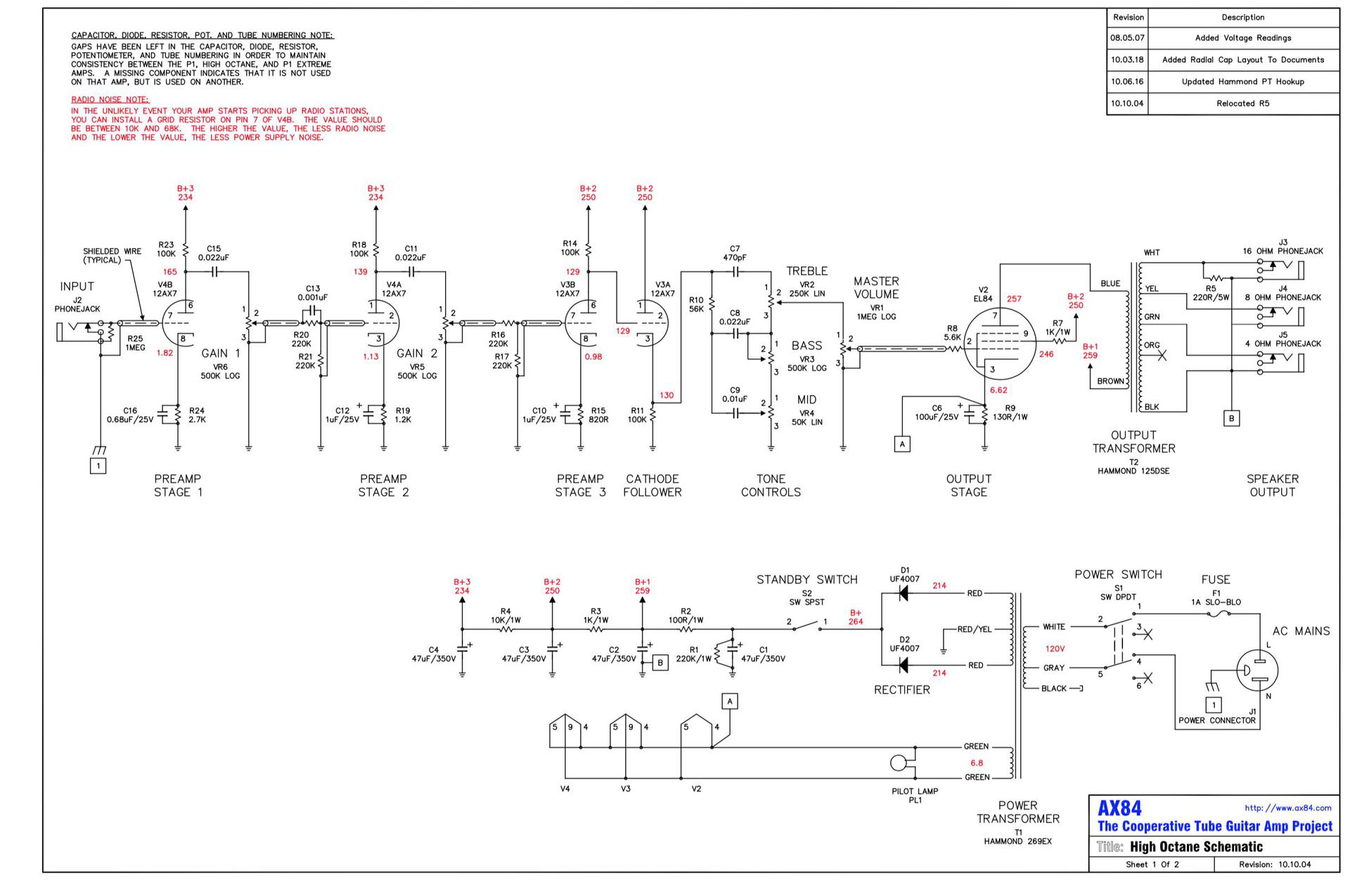
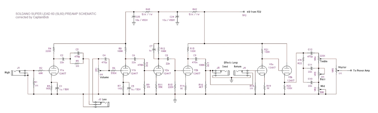
				Szeretném valamennyire megérteni a csöves gitárerősítők működését és ebben kérnék segítséget. Egyelőre az előfok szekcióval kezdeném. Ha esetleg hülyeséget írok vagy kérdezek: kérem elnézőnek lenni velem! Mint tudjuk léteznek 1,2 ill. több előfokcsöves erősítők. Kérdésem az lenne, hogy az egyes csöveknek mi a szerepe? Miként módosítják a bemenő gitár jelét? Példaként 3 kapcsolást mellékelek. A legegyszerúbbet, ami csak "fél" 12AX7-el dolgozik, illetve 2 előfokcsöves (Hi-Octane) ill. 3 előfokcsöves (SLO60) kapcsolást. Ezek esetében érdekelne, hogy melyik cső mit csinál és miért van rá szükség? SL60 csövei: V1a: a High bemenetet tovább erősíti, ha jól gondolom. A Low input pedig nincs erősítve. Ennek nem pont fordítva kellene lennie (a gyenge jelet erősítem)? V1b: gyakorlatilag ez a preamp eleje, ha jól sejtem. A VR1 Gain/preamp Volume potméter a V1b elé került. Ennek nem inkább a cső után kellene lennie, ahogy a többi rajzon látható? Vagy nincs jelentősége? V2a: tovább erősíti a jelet. De mi szükség van a V2b ill. V3a-ra? Az effect loop miatt szerintem nem szükséges plusz cső. Vagy tévedek? V3b: gondolom a Tone stack miatt erősít még a jelen. Szeretném megépíteni valamelyiket 1db EL84 végfok csővel (5W output). Nem árt, ha van benne Gain, ezért a 2 v. 3 előfokcsöves verzióban gondolkodom és az FX loop se árt, ha belekerül. De fogalmam sincs, hogy a hálózati trafóm (régi rádióból mentett) elbírná-e 3+1 cső fűtését (ha jól rémlik 3 csövet fűtött (EZ+ECC+EL) illetve az a +1 cső mennyit tesz hozzá a hanghoz? Előre is köszönök minden építő jellegű hozzászólást. 
				A low az a low gain bemenet, azért van rajta kevesebb erősítés, az első cső egy plusz fokozat amit a csati leválaszt, ha oda dugja az ember a gitárt.  Gondolom a torzítás a második cső után fog létrejönni, a vr1 poti lényege pont az, hogy lehessen tisztától torzítottig szabályozni. A V2b-t én se tudom, szerintem meg lehetne oldani anélkül is, de gondolom empirikus úton, ha már volt egy fél cső még, odarakták és jobban szólt?  Az effekt loophoz ugye leosztja a jelet kb. vonalszintre, aztán azt vissza kell erősíteni, a V3a azt csinálja, a V3b egy katódkövető, erősítése nincs, csak alacsony impedanciára illesztve meghajtja a hangszínkört. Nem tudom milyen a hálózati trafód, de életvédelmi szempontok miatt én inkább hanyagolnám, ki tudja, hogy egy 50-70 éves trafóban milyenek a szigetelések. Lehet kapni nem túl drágán normális hálózatit, kimenőt lehet használni rádióból bontottat. Szvsz. az AX84-et építsd meg, az elég jól dokumentált, aztán ráérsz kísérletezni, átalakítani. 
				Majdnem minden kérdésedre kaptál választ. A V2a egy éheztetett trióda kapcsolás, ami a megszokott 1mA körüli munkaponti áramtól eltérően 50uA körüli áramon dolgozik, ami nem  a lineáris szakasza az ECC83-nak (12ax7), ezért erősen aszimmetrikusan erősíti a jelet, ráadásul az anód munkaellenállással párhuzamosan kapcsolt 1nF miatt 1kHz felett az is csökken. A sávkorlátozás miatt a húrok zizegése lecsökken, az aszimmetrikus erősítés miatt padig a páratlan harmonikusok szintje emelkedik, ami jobban illik a gitár hangjához. Tehát a V2a kimenetén egy magas hangokban szegény, de páros harmonikusokban gazdag jel van. De ez még nem szól jól, mert tompa, és a nulla pontja folyton elmászik, azaz pengetéskor duhog. Ezt formálja a v2b. Ennek az anódján egy 50vrms körüli jel van szépen formált gömbölyített sarkú aszimmetrikus hullámalakkal, aminek már van bőven harmonikustartalma. A kimeneti osztó után max 2vrms jel marad, ami már emészthető egy félvezetős effektnek. Tehát a v2a/b a torzított gitárhang előállításért felelős. A hozzászólás módosítva: Feb 24, 2024 
				A hangerőszabályzók logaritmikusak a helipotik, meg lineárisak. Ezért nem lenne jó, ha helire cserélnéd a potit az erőlködőben.						 
				További kérdéseim:  1., Mivel nem vagyok nagyon eleresztve ECC83-al (viszont van több ECC82 ill. ECC85 csövem) a V1 ill. V3 hellyettesíthető-e ezekkel anélkül, hogy a gitárhangban jelentős változás állna be ? 2., Emiatt a rajzon szükséges-e valamit korrigálni, vagy maradhat minden ahogy eredetileg van? 3., A csöveim egy idős bácsi hagyatékából származnak, aki szinte mindent gyűjtött élete során. Az alkatrészek használtak, akár 50 (vagy több) évesek is lehetnek. Hogyan tudom ellenőrizni, hogy a csövek jók-e még? Mit és hol kell mérnem ECC83 ill. EL84-nél? 
				Annyira nem mindegy hogy milyen típusú csövet teszel bele, hogy azonos típuson belül különböző gyártók csövei között is drasztikus különbségek lehetnek hangzásban. Már ha két különböző gyártmányú csövet megcserélsz az előfokban is teljesen máshogy képes szólni. Nekem vannak NOS előfokcsöveim, MIG vadászrepülőkben használták, G erőre tesztelt, nagyon speciális mindent kibíró csövek, de én kivettem az erősítőből, mert az új Sovtek 12AX7 sokkal jobban szólt. Ha szeretnéd megismerni a csöves erősítőket és fontos számodra a minőségi végeredmény, azt tudom tanácsolni, hogy vegyél újakat, mert sok bosszúságtól tudod megkímélni magad. Tudom, hogy nem olcsó mulatság ez, sokszor olcsóbb megvenni egy gyári fejet és átalakítani, de az alkatrészek minősége nagyon meghatározza a végeredményt. Lehet kísérletezni különféle kondenzátorokkal, más hangzást hoznak, főleg torzított gitárnál lehet észrevenni.  Itt találhatsz jó minőségű alkatrészeket. | Bejelentkezés Hirdetés | 















