Fórum témák
» Több friss téma |
Kössz!!
Frissadam: itt a terv. Szerintem tervezz magad, ez az egészben a buli! Eagle-ben teszem fel, ha kell pdf is lessz!
Hi!
Ezt az erősítőt már magam is megterveztem.Sajnos formázva lett a gépem és nincsenek meg az adataim ![]() Letöltöttem a terveid és nem nyitott meg semmit az ígül.Ezek a fájlok tuti jók?Vagy az én ígülöm a rossz?Ha lehetne esetleg a már említett PDF-et?Az biztosan jobb lenne. Kössz mindent!
Üdvözlet !
A következő lenne a kérdésem, akarok csinálni egy kb. 60W-os basszus erősítőt (http://www.redcircuits.com/Page66.htm) és nem tudom, hogy mekkora hangszórót vegyek hozzá. Mert nézegettem márkás erősítőket és ott bizony egy 60W körüli erősítőhöz 200-300W-os hangszórót is raknak. Én max. 100-120W-osra gondoltam( névleges ), csak nem küldi szét. A másik pedig, hogy nem tudja valaki, hogy az E-húr (bass-on) standard hangolásban mekkora frekvenciájú. Mert ezek a mélysugárzók, kb. 25-30Hz-től tudnak, remélem az elég. http://www.d-audio.hu/category_2_58_19/index.htmlLink a hangszórókhoz !
Hangszórót legalább kétszer akkorát vegyél, és főleg azért is, mert később, mikor kinövöd a 60 W-os erősítőt építeni akarsz egy jobbat és nem lesz hozzá szóród...
Én is így jártam... Első hangszóróm 40 W-os volt, utánna egy 100 W-os, most azért egy brutál van 230 W. Ha egyből a nagyot veszem (ami ugye jó mindenhez) akkor spórolok 8000 Ft-ot. A hangvilla A hangja az 440 Hz. Az E húrt nem tudom, de nem megy alá ne aggódj! Az annál több.
Sziasztok!
Teljesen kezdő és amatőr vagyok mind elektronikában mind gitározásban(na jó annyira nem kezdő de nem nagyon ütök meg semmilyen szintet). A célom 1 csöves erősítő építése lenne, de nem tudom h milyet lenne érdemes melyik lenne a jobb a előfok vagy a végfokcsöves erősítő? Ebben szeretném azoknak a segítségét kérni akik már járatosabbak ebben a témában és ha esetleg tudnak valamilyen könyvet vagy oldalt vagy kapcsolási rajzokat. Előre is köszönöm a segítséget! Ja és B.U.É.K. mindenkinek!
Szia
Hát ha tényleg kezdő vagy, akkor elsőnek egy tranyós erősítő a neked való (bár az IC-s egyszerűbb lenne). Vagy akár VF3, vagy ST151, ez utóbbihoz minden megvan az oldalon, csak rá kell kereseni, és kész is. Beülteted az alkatrészeket a nyákba és már szól is! Szinte érteni sem kell hogy mi miért van benne. (hangsúlyozom! szinte!!!!)
Köszönöm a gyors választ, még annyi, hogy tudnál valamilyen márkát mondani. Én olyan 10e ért láttam 120W-osat. Az jó lehet ?
Köszi a segítséget!
Még azt szeretném megkérdezni, h mi a helyzet a fejhallgató erősítőkkel mert lehet, h azzal érdemesebb kezdeni?Vagy mondjuk praktikumból megcsinálni?Érdemes olyasmit készíteni? Kösz a segítséget még1x!
Hát így márkát én nem tudok mondani, meg nem is akarok, én amit vettem nekem az is elég drága volt (nem a legjobb minőség). Somogyi, SPA4050. Ez 230 W és ez került nekem 10000-be. Még nem volt alkalmam kihajtani rendesen trafó és erősítő hiányában, de ami késik nem múlik, szerintem veszett nagy hangja lehet. Jah és fontos az érzékenysége, a dB (decibel). Az minél nagyobb legyen.
Inkább kezd egy előfokkal, amin van már némi hangszínszabályzás is. Akkor azt már be tudod dugni a PC line in bemenetére és máris ott a fejhallgató erősítő a hangkariban. Én is szoktam néha csak fülhallgatóval prüntyögni, ha nem akarok hangoskodni.
Bocs de ebből amit írtál nem teljesen értek mindent tehát előfok az a ST151-et jelenti és mi az a pc-line?
Bocs, h ilyen nehezen értek a szóból de még nem nagyon foglalkoztam ilyesmivel csak nem rég kezdtem ezután érdeklődni. De kössz a segítséget. Hali!
Jaah nem.
Én azért írtam az ST151-et (ami egy erősítő, van témája is az oldalon), hogy ne egyből a csövessel kezd, mert az sztem nehéz. Aztán Te írtad, hogy fejhallgató erősítőt (is) szeretnél, így hát én mondtam, hogy csinálj egy egyszerű előfokot, ami a gitár jelét egy lépésben felerősíti. Így azt már be tudod dugni a számítógéped mikrofon bemenetébe (vagy egyéb rádió, dvd, házimoziszett, hifi stb. line in bemenetébe). És akkor feldobsz a fejedre egy fülest és már hallgathatod is.
Hogy micsoda? Koma, ha nem kenyered a gitár hangolás, inkább ne szólj bele!
Az E húr alapfrekvenciája 41 Hz! A gitár A húrja van 440 Hz-re hangolva. (a basszusgitáron ezt a G húr 2. bundján találod meg) Ha nem hiszed, olvasgasd ezt: http://hu.wikipedia.org/wiki/Basszusgit%C3%A1rUdmurt: Először is papírmembrános és textil felfogatású hangszórót vegyél, mivel ezek a legmasszívabbak, és itt bizony kell a strababírás. Én az Eminence gyártmányait ajánlanám, ha több pénzed van Beyma, esetleg JBL. A nevesebb gyártók egyébként az elsőt használják előszeretettel. Az ő gyártmányaik megfelelően nagy teherbírásúak, és jó hatásfokúak. Mint ahogy pár hozzászólással előbb említették, tényleg inkább most spórolj még egy hónapot, és vegyél egy jobbat, mint hogy két hónap után újra kényszerülj. És nehogy Somogyit vegyél, mert akkor örökre megutállak! Ha bármi segítség kell, írj!
Ha jobb hangot akarsz, tényleg a csöves irányába kell kacsintgatni. Viszont ha kezdőnek érzed magad minden téren, megteszi a tranyós is. Itt érdemes viszont a germániumos dolgokra odafigyelni. Kicsit melegebb tónus érhető el velük torzítás szintjén.
Végfoknak építs egy tranyósat, de olyat, ami megfelelően tiszta. Egyelőre jobb, ha az előfokod határozza meg a gitárod hangját, mint a végfok. A FET-et semmiképp sem ajánlanám, hacsak nem szereted a hűvös, fémes hangzást. Valamelyik Rádiótechnikában közreadták az Urbán féle csöves előfok rajzát. Nem tudom, mennyire vagy ura az áramnak és a füstnek, de elképzelhető, hogy az ideális lenne számodra. Még nem hallottam szólni, úgyhogy a hangjáról ne kérdezz. Idézet: „És nehogy Somogyit vegyél, mert akkor örökre megutállak!” Basszus, nem semmi vagy
Hello Mindenkinek!
Az lenne a kérdésem,h nincs meg véletlenül valakinek ez a könyv: j.L.Hood: Csöves és tranzisztoros erősítők építése. Ha valakinek meg van akkor kérem küldje el az e-mail címemre. Ja, és kössz a segítséget!
Szia!
Esetleg nem tudsz egy jó leírást(lehetőleg nagyon részleteset) egy ilyen előfokcsöves erősítő építéséhez? Ja, de elektronikából abszolút kezdő vagyok, de csöves hangzást szeretnék a gitáromnak. Tranyós erősítőm már van egy sajnos amit most már megbántam mert most már én magam is szívesen építenék. Köszi a segítséget!
Az Urbán félének elég korrekt leírása van a 2005/5.Rádiótechnikában, de sajnos nem tudok szkennelni. A szerkesztőségben biztos tudnak még adni, vagy valakinek megvan, és át tudja küldeni.
Végülis nem nehéz megépíteni, de oda kell figyelni, főleg a 250V miatt. Esetleg vedd meg a boltjukban az egységcsomagot. Nem sokkal adják drágábban, mint ha te járnál utána mindennek, és első csöves cuccnak ez lenne az igazán ideális.
Szoktam én hangolni pajti, de nem olyan gyors a szemem, hogy a húrok rezgéséből megállapítsam a frekvenciát...
De most már tudom, hogy mennyi az E hang! Egyébként igazad van a többiben.
De azt azért érezheted, hogy ha a normál hangolású szólógitár A húrja 440, akkor az alatta levő E húrnak is már mélyebbnek kell lennie. Ehhez képest egy oktávval van lejjebb a basszus, és minden félhang a másiknak 12.gyök alatt a 2-szöröse.
Remélem azért nincs harag, nem akartalak megbántani.
Ohh, köszönöm szépen a válaszokat. A frekvenciát én is éreztem, hogy sántít
Somogyit amúgy prestige-ből nem ajánlod, vagy tényleg negyon saxx ? Persze tudom, hogy egy JBL máshogyan szól. Maga a hangdoboz építése az mennyire kíván pontos tervezést ? Tudom, hogy a zárt dobozoknál nagyon is, de én nyitottra gondoltam ott ? Vagy a zárt és a nyitott között is van valami minőségbeli különbség ? Remélem nem gond, hogy sokat kérdezek de nem találtam a fórumban ezekre választ.
Somogyit azért nem érdemes venni, mert 2-3 E forintért drágábban kapsz felújított Eminencet, de a minősége az klasszisokkal jobb, sőt... Meg hallottam szólni már gitárhoz való SALt, és nem voltam elájulva a hangjától, hogy finoman fogalmazzak.
Mit értesz pontos méretezésen? 1-2 liter nem okoz nagy gondot ekkora méreteknél. Azt pedig, hogy zárt vagy nyitottba kerül-e, a hangszóró paraméterei döntik el, meg persze a felhasználás. Ismét csak az Eminencel tudok példálózni, ugyanis a honlapjukon találsz dobozterveket, mindenféle felhasználásra. Először válasz ki, milyen hangszórót szeretnél, aztán a dobozról ejtünk szót később.
Dehogy-dehogy, csak hát gondolom, hogy azért úgy tervezik a hangszórókat, hogy elég alacsony frekit is tudjanak játszani. (amit még hallhat az ember) A basszgitár legmélyebb hangját pedig erősen lehet hallani
Nos, megnéztem az Eminence - hangszórókat, nagyon bejönnek. Csak nem nagyon találtam magyar oldalt honnan lehetne rendelni. E-bay-ezni meg nem akarok, mert mire megjön addig megőszülök. S2010-es-re gondoltam.
Magyarországon egyetlen forgalmazó van: Europower kft.
Az Adam-hall.de-n keresztül tudsz még rendelni esetleg, Ausztriából. Az S2010-el még nem dolgoztam, de már hallottam. Inkább középtartományban erős, dehát ez a méretéből is adódik.
Barátom, a Mindfields Factory basszere hónapokat várt itthon a Warwick forgalmazójára, végül sikerült berendelnie külföldről 175-s húrt (4,4mm átmérő!). Fiszre hangolva olyan 22 Hz körül szól. Gyakorlatilag csak a felharmonikusokat hallod, az alját csak érzed.
Hát az nem semmi!
Az már vaskos egy madzag!!! A gitár magashúrjaihoz képest, ami mikor először nyúltam gitárhoz elvágta az ujjam
jee, akkor lehet vele földrengést szimulálni
Hehe
Csak nehogy elkajszuljon tőle a nyak Én az Albert Kreuzer féle basszus előfok építésén gondolkodom, mert építgetek épp egy erősítőt, a doboz egy fender stage nagyjábóli koppintása , papíron már megvan mindene Végfok egyenlőre egy 30wattos, 2N3055 tel épített van de biztosan kevés lesz, bár atombiztos. Sikerült 6000Ft ért vennem egy brutális orosz mélynyomót 30centi a membrán, hangosítási célú, elvileg 100wattos, de szerintem 150et is lazán tud, (a ruszkik nemnagyon túloznak ilyen téren, amit ráírnak azt tudja) kipróbáltuk haverom mélyládájába, egy 100wattos regenttel meghajtva, őszintén szólva a beleim is remegtek ésmég lehetett volna tovább adagolni neki Szóval remélem, hogy színpadon kontrollnak meg próbára elég lesz. Egyenlőre egy moddolt Jolana Vikomt bass em van, fender p-bass hangszedőkkel, és saját hangszínszabályzóval. Így sikerült megközelítenem a hőn áhított "maidenes" hangzást
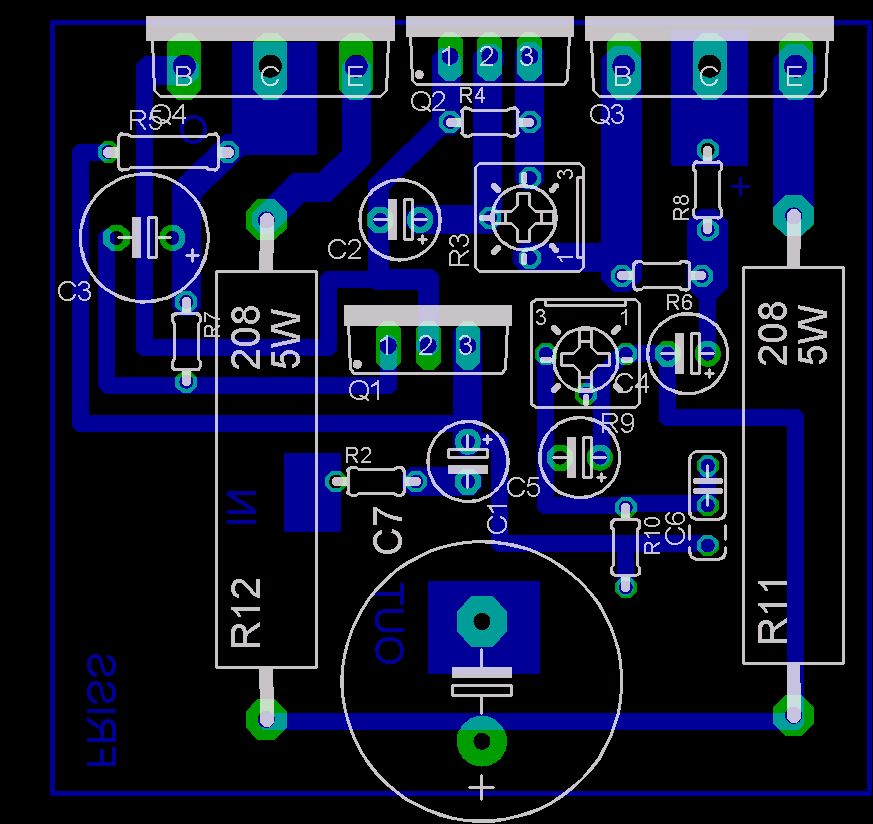
Hali!Megterveztem az új panelt a TIP-es kapcsoláshoz.Átnéznétek esetleg ti is?Több szem többet lát!Ha láttok valami hibát szóljatok!
Kössz mindent! |
Bejelentkezés
Hirdetés |





Az annál több.
Az E húr alapfrekvenciája 41 Hz! A gitár A húrja van 440 Hz-re hangolva. (a basszusgitáron ezt a G húr 2. bundján találod meg) Ha nem hiszed, olvasgasd ezt:








