Fórum témák
» Több friss téma |
Fórum » Házilag építhető fémkereső
Csak erősen kell fülelni hogy most a gépből jött vajon a hang vagy a bokorból...
Köszi mateatek
csak az a baj hogy a tx tekercsen csak 14 voltot mèrtem vàtóba persze. Mi lehet az oka?
Szerintem az az oka, hogy rezonál az adó tekercs. Ez miatt nem kell elszomorodni.
DMM-mel nem ugyanazt méred, mint szkóppal, mert a DMM effektív feszültséget mér, a szkópon meg csúcstól csúcsig látni a váltófeszt.
Köss a műszered + csúcsára egy 4148 diódát, a műszered bemenetire pedig egy 100n kondit,
és állítsd a műszert DC 20 vagy 200 voltra. Megközelítőleg a csúcs feszt fogod mérni.
A 100n kondi lehetőleg kerámia legyen a hidegítés végett. Ugye?
A hozzászólás módosítva: Feb 12, 2015
Szűrőkondiként szolgál, simítja a dióda által egyenirányított feszt. Sem az értéke, sem a fajtája nem kritikus.
A pufferolás miatt.
A hozzászólás módosítva: Feb 12, 2015
Ez lemaradt.
Természetesen a mérést a tekercs végein kell mérni, hogy csak a váltófeszültség kerüljön a diódára. A hozzászólás módosítva: Feb 12, 2015
Nekiállok egy nagyobb fejnek. Ezzel talán megtalálom a zöldségeskert végében elsüllyedt Tigris páncélost.
Ha nem, akkor még nagyobbat kell csinálni.
Hogy emeled ki? Ez a baj, biztosan haza akarod vinni, és meghúzódik a derekad félúton a nagy súlytól. Én is mindig attól félek, ha elkezdenék keresőzni, egy pld. 70kilós aranyszoborral megerőltetném magamat. Mert nem akarnám otthagyni.
![]() Csak viccnek szántam. A hozzászólás módosítva: Feb 17, 2015
A részleteken ráérek később is aggódni. A lényeg, hogy meglegyen. Majdcsak hazavonszolom valahogy. Mert hogy ott van, az biztos. A Sanyi mondta. És a Sanyiról mifelénk mindenki tudja, hogy nagyon ritkán szokott hazudni. Akkor is csak a kivételesen fontos dolgokban.
A múltkor voltak szimulációk, fejtegetések arról, hogy ha háromszög a vevőtekercs jele, akkor érzékenyebb a készülék (fázisdetektor), mint ha szinusz.
Szimulátorom nincsen, ezért gyakorlatilag próbáltam meggyőződni az elmélet helyességéről. Az eredmény a szinusz és a háromszög javára: 1-1 Persze, lehet hogy azért, mert kissé tüskés a háromszög. Vagy csak a fejemben kellene firmware-t frissíteni.
Sziasztok.
Pinpointer rajzai nincsenek valakinek véletlenül?
Ha külön pinpointert keresel az van legalább 3 is a téma képei között, abból kettő biztosan működik is ha jól emlékszem mert valaki már megépítette. Ha a meglévő gépedbe akarsz pinpointot arra pedig van egy egyszerű megoldás az IDX rajzán, neten megtalálod.
Nekem kb. 1 centit hozott az enyhén háromszögesedő jel, de nagy különbség nyilván nem lesz mert az integrált jelben ez nagyon minimális feszkülönbséget fog okozni. Nagy különbség a digitális mintavétel esetén lenne, mert amit akkor mutattam azon látszik hogy néhány fok eltérésre mekkora amplitúdó különbség van a kettő között.
Tessék!
Kössz. Kipróbáltad működik?
Igen, jól működik. Csak ez mozgatós, de elég érzékeny. Nézd meg youtuben.
Sziasztok.
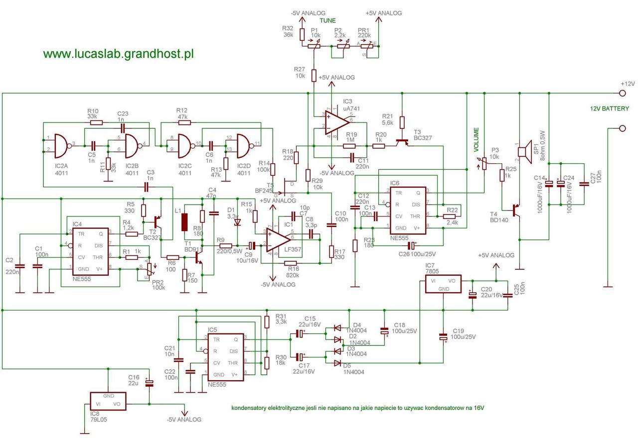
Érmézéshez szeretnék egy gépet építeni.Olvasgatom már egy jó idelye a fórumot, és az itt leírtakból azt szűrtem le hogy erre az IGSL a legjobb választás. A nyáktervét a 133. oldalon találtam meg és Ge Lee tette fel. Olyan kérdésem lenne, hogy ez a rajz a végleges megoldás, vagy van már újabb módosított verzió? A beméréshez még nincs oszcilloszkópom és az USB-s szkópon gondolkodom. Az ilyen USB-s ugyanolyan jó mint a hagyományos?
Az USB-s szkópnak az a frekvencia, amin az IGSL fut, az már határeset, de még tudja mérni. A négyszögjelek átvitelét viszont már hamisan fogja mutatni azon a frekvencián.
Ennek ellenére szerintem kompromisszumokkal, de használható erre a feladatra.
Hacsak nem komolyabb USB szkópra gondoltál, de nem írtad milyen.
Körül kell nézni ott ahonnan származik (geotech fórum), lehet hogy vannak azóta különféle modifikációk. Igazából ha valaki tesz a fázistoló fokozatba normális komparátort vagy helyette műveleti erősítőt, meg farag bele egy rendes adóoszcillátort akkor akár nagyon jó gép is lehet belőle.
USB-s szkópot én egyáltalán nem vennék, akkor inkább már valami olcsóbb analóg. A mérés során mindig a PC-hez vagy kötve, ez önmagában is hátrány.
Üdv Mindenkinek!
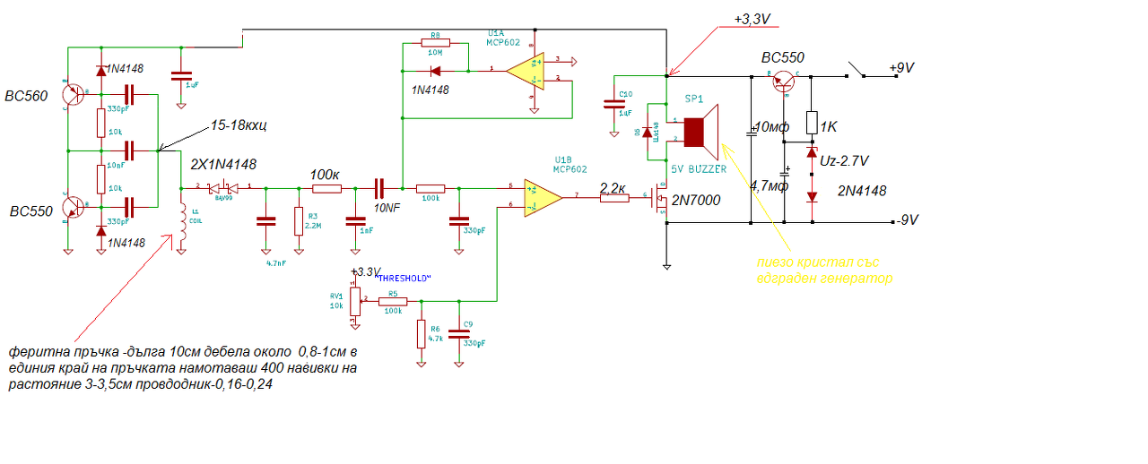
Valaki megépitette már ezt a bizonyos fémkeresőt fórumozók közül?? A képeken szerepel a kapcsolási rajz, a nyomtatott áramkör amit magam terveztem, valamint a beültetési oldal , és a Lay-file is mellékelve van ! Nem tudok róla semmit épp ezért nem csináltam még meg ,csak az áramköri tervezést! Aki tud egy kis információval szolgálni eme kapcsolásról , működésről azt megköszönöm!
nekem meg az jött le, hogy a TGSL a legjobb, mert külön frekvencián jelez ha érzékeli a vasat és külön frekvencián ha az aranyat. Így pl nem fogsz szemetet szedni vele, csak azt ásod ki ami érdekes
Az az IGSL, a TGSL egyfrekis.
hmm akkor visszaszívom, bocsánat
![]() Akkor valóban az IGSL a legjobb, meg persze a Te SMW GT-d amit nem osztasz meg |
Bejelentkezés
Hirdetés |





csak az a baj hogy a tx tekercsen csak 14 voltot mèrtem vàtóba persze.
Mi lehet az oka? 









