Fórum témák
» Több friss téma |
Fórum » Hegesztőtrafó egyenirányítása
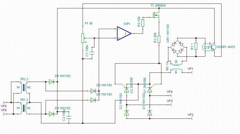
Ehhez a kapcsoláshoz kettős táp szükségeltetik, nemde?
A kapcsolás ötletesnek tűnik, de én inkább középmegcsapolásúra terveztem volna a T22 trafót. A középmegcsapolás a referenciapont, a komparátorokra menő D3-D4 diódákat pedig lehetett volna nyitóirányba rakni. És akkor elég lett volna a szimpla tápfesz. Még annyit, az áramgenerátoros működést valahogy hozzá kellene "drótozni".
Kettős táp nem feltétlenül, a diódás szétválasztással a két tirisztort vezérelném felváltva, de belegondolva, nincs is szükség, hogy külön vezéreljük a tirisztorokat.
Áramváltós árammérés jó ötlet.
Annál a teljesítménynél, mint amit az általad beépített tirisztorok tudnak, a két tirisztor egy vezérlőjellel történő gyújtása elégséges is lehet. De pl. 150A-nál, már ez a gyújtókör működési megbízhatósága nehezen képzelhető el. A nagyáramú alkalmazásokban jobbára külön gyújtják az összes tirisztort. Persze,már én is találkoztam nagyon primitív gyújtókörrel nagyáramú alkalmazásban, de a szabályozás reprodukálhatósága kb. 10-15%-os szórást mutatott. ilyen szórás hegesztőgépnél nem engedhető meg. Még egy kérdés: az áramváltót hogy akarod működésre bírni egyenáramú körben?
az egyenirányitás után törvényszrü a feszültség csökenés. Megkell növelned a tekecs menet számát. Legaláb a duplájára 80-90v szükséges és akkor már lesz gyujtó feszülséged.
Hegesztés közbe további feszültség csökenéslesz. De viszont tudsz maj igy awizni-is Továbi kérdésed ha van hivj fel és meg adom a SKYPE elérhetöségem ha8-094@freemail.hu +36705234706
Tulajdonképpen nem nekem kellett a kapcsolás, amúgy rossz helyre rajzoltam az áramváltót, és referencia feszültségnek fűrészjelet kellene használni.
Üdv mindenkinek
Tudtok nekem abba segiteni hol lehet gréc hidat veni 150A kelene. Mert már egy trafot alakitotam át de ahoz hoztak gréc hidat most meg magamnak szeretnék át alakitani a trafomat. Köszi hogy olvastátok.
Szép estét mindenkinek.A kapcsolás nekem kellett volna,de azóta sem jutottam előrébb,igy teljesen máshová alakult a projekt,egy másik trafó lett elkészitve hegesztéshez és a primer tekercs lessz szabályozva.Egyenlőre csak az épités folyik.
Hamarosan lesznek képek és beszámolok mindenről..
https://mail.google.com/mail/?ui=2&ik=4d16ec3659&view=att&th=1286f5...ine&zw
Szia Jani . A linken látható tirisztor meghajtás duplázva - és panelon nekem létezik . UAA145-el volt meghajtva . Neked is van ilyen meghajtó ic-d -- ha kell tudok neked küldeni két panelt . (A rajzért "npisti"-nek hála )
Szia lajos.Mindenképp elfogadom a paneleket márcsak azért is mert van 2db ic ithol.De a rajzot sajnos nem tudom megnyitni mert a link amit beillesztettél a saját leveled lehet..Csak te tudod megnyitni..
Bocs -- megint ugyanaz a hiba amit már egyszer elkövettem . Megpróbálom még egyszer .
Jó lenne átlátni az egész kapcsolást..Még 2 nap és beizzitom a primeroldalii szabályzást..Aztán lessz időm kicsiben szekunderkörben valamit kitalálni..
Nagyon bonyolult ... hatalmas panel két teljes hidas tirisztor modullal és ezen volt még négy darab ilyen kettős panel .
Igy igaz,nemhiába nincsen komplett átlátható tirisztoros egyenirányitás.Mindent külön találtam én is,de az hogy megértsem a müködést és egy müködő kapcsolást megépitsek,lehetetlennek tünt..Mondhatom hogy kudarcot vallottam,(egyenlőre)..Egyszerübbnek tünt a primeroldalt igába fogni..Készen vannak a panelek a trafó a fojtó és minden a rendelkezésemre áll..
Külön szeretnék köszönetet mondani Erbe kolegánknak a projekthez küldött diódákért,(a hütőket homokszórják és megy is a helyére)
"nemhiába nincsen komplett átlátható tirisztoros egyenirányitás."
A szekrényben lapul egy kiberhelt tirisztoros egyenirányítású hegesztő. A vezérlőpanel még érintetlen. Nem túl bonyolult, néhány 741-es, néhány tranzisztor, fazékvas, stb. Magyar gyártmányú, pontos dátumot nem tudok, de 30 évnél idősebb. ??? Nem inkább az lehet a magyarázat, hogy már kiment a divatból?
Ez valószínűleg igaz ,hogy kiment a divatból . Én viszont sajnálom azokat az alkatrészeket amik valamikor drága pénzbe kerültek most meg kidobálják ócska vasnak . Én most a Hetra 200SVE trafót akarok átalakítani úgy ,hogy plazmavágóként is működjön és megmaradjon a hegesztőgép funkciója is . Ahhoz kellene egy olyan szekunder oldali egyenirányítás ami tirisztorokkal valósítanák meg és kapcsolóként működnének (szabályozni nem kell ). Viszont sokan figyelmeztetnek ,hogy a nagy áramoknál a tirisztorok kapcsolása nem stabil .
Eszembe jut mindig a reklám,"azokból a régi jó dolgokból nem maradt semmi"..Valószinüleg a rohanó világ egyre kisebb és "gazdaságosabb" dolgokat hoz magával igy a nehéz monstrumnak tünő bevált gépek eltünnek a kohók mélyén..
Jelenlegi hegesztőprojektem nem épp a kis méretről szól,nem a szekrénybe eltehető kategória,inkább az erő tesztje, felfedezés a monstrum gépek világában..Viszarajzolható lehet az eltett vezérlőpaneled?..
Így van ! Mindent a kohók szájából kell kimenteni -- az én "kis" Hetrám :puszi: is majdnem ott lehelte ki lelkét (sajna a testkábelt és a munka kábelt már lenyelte a kohó féktelen éhsége ).Egy hegesztő szakembertől vettem át az utolsó pillanatban mivel ő is már csak az inverterek világában él-gondolkodik . Én viszont a múltunkat , régi szakemberek munkáját látom ilyen gépekben (hibák ,hibás tervezések ellenére is ) és valamiért tetszenek is ...bár már van egy pár inverteres cuccom nekem is de a régi dolgok valahogy szebbek (vagy csak azért mert szemem romlik ?).
Az egyik egyenirányított hegesztőről van pár fotóm . Felrakok párat. 250 Amperos és visz mindenfajta elektródát.
Nincs értelme. Ezt a feladatot ma már 1-2 IC ellátja, sokkal egyszerűbben, precízebben. Pl. UAA 145.
741-es IC-kkel ma már neki se állnék tervezgetni. Pedig a maiak már sokkal stabilabbak, mint a 30 évvel ezelőttiek.
Kár érte,van ugyan UAA 145ös ic-m de nincs 1fázisra megépitett kipróbált kapcsolásom..
Most egy primeroldali nagyteljesitményü triakos szabályzást csináltam ,szabályozza a feszültséget rendesen,viszont mivel torz jelet ad zörgeti a trafó vasat.. Még élesben nem próbáltam van még pár alkotóelem ami nincs készen.. Hétvégére már lesznek képek a szörnyről..
Várom a képeket mert eddig teljesen kész egyenirányított hegesztőről alighanem csak én raktam fel képeket . Igaz hogy a topic csak a megvalósításról szól de hát had lássuk ki hogy oldja meg a dobozolást is !
Sajnos az én gépem egy igazi lassan elkészülő darab lessz,időm alig van rá,és sajnos a diódák még mindig a havernél vannak aki bevállalta hogy szépen megtisztitja őket..
A szabályzásra egy triakos szabályzást készitettem ami még nem végleges,állitható valamelyest a feszültség,de negativ számomra az hogy torz frekvencia miatt zümmögteti a trafót aminek eddig egy pisszenése nem volt.. Pár kép a müvemről..Azóta benne a szabályzás próbaként,hamarosan tovább fejlődik az alkotás..
Sziasztok!
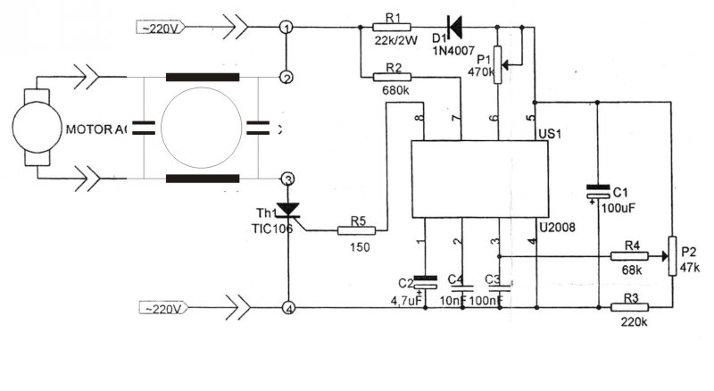
Én is Jandark kolléga cipőjében járok ugyanis r**t lassan haladok vele, bár a szabályzót más sikerült összeraknom (melléklet), szintén eléggé zúg a dolog, szerintetek, ha a ver2-tipusúra átalakítanám jobb lenne? Válaszotokat előre is köszönöm!
Köszönöm szépen a javaslatot belinkelnéd nekem a képeket?
Ha jól értelmezem, akkor csak a Tirisztort kell kicserélnem Triak-ra? (Vagy nagyon nagy hülyeséget kérdezek?)
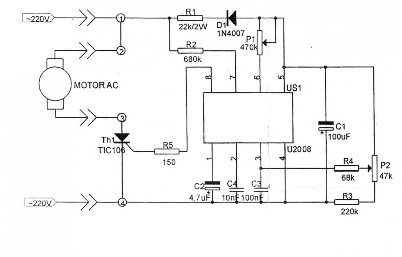
Egyidőben foglalkoztatott a U2008-as IC vettem is belőle de nem építettem semmit. Azért érdekes IC mert könnyű vel lassú felfutást építeni (mondjuk mint a nagy sarokcsiszolók) de csakis triakkal ! Nem kellene zugnia mivel nem csinál fázishasítást hanem késleltetve inditja a triakot! A fázis meg szépen lemegy nullára és ha nincs tovább akkor csönd van. Mivel a fázis hasitgatós megoldással már átverettem egy nagy trafó primerjét hosszú évek óta most ismét neki akarok futni egy valalmilyen megoldásnak csak nem tudom mejjik a jo . Mivel hogy szükségem lessz olyan heggesztésre ahol az áram egy beállított értéken kell hogy fojjon.
Van 2 fajta diódám az egyikre 70 USR 30 P 76 21 a másikon DS 856-320-11 felírat van,én nem tudom a teljesítményét ebből az adatokból kiolvasni ,ha valaki felismeri kérem szépen véleményét,hogy a hetra 100/160-as trafót egyen áramúvá lehet-e tenni bázikus pálcához.Mind a két típusból van vagy 6db nagy alumínium hűtővel.
találtam egy teljesen jól múködő és egyszerűbben megépíthető szabályzót.
(ha érdekel valakit) |
Bejelentkezés
Hirdetés |






) 















