Fórum témák
» Több friss téma |
Fórum » ICL7106/ICL7107
Szia!
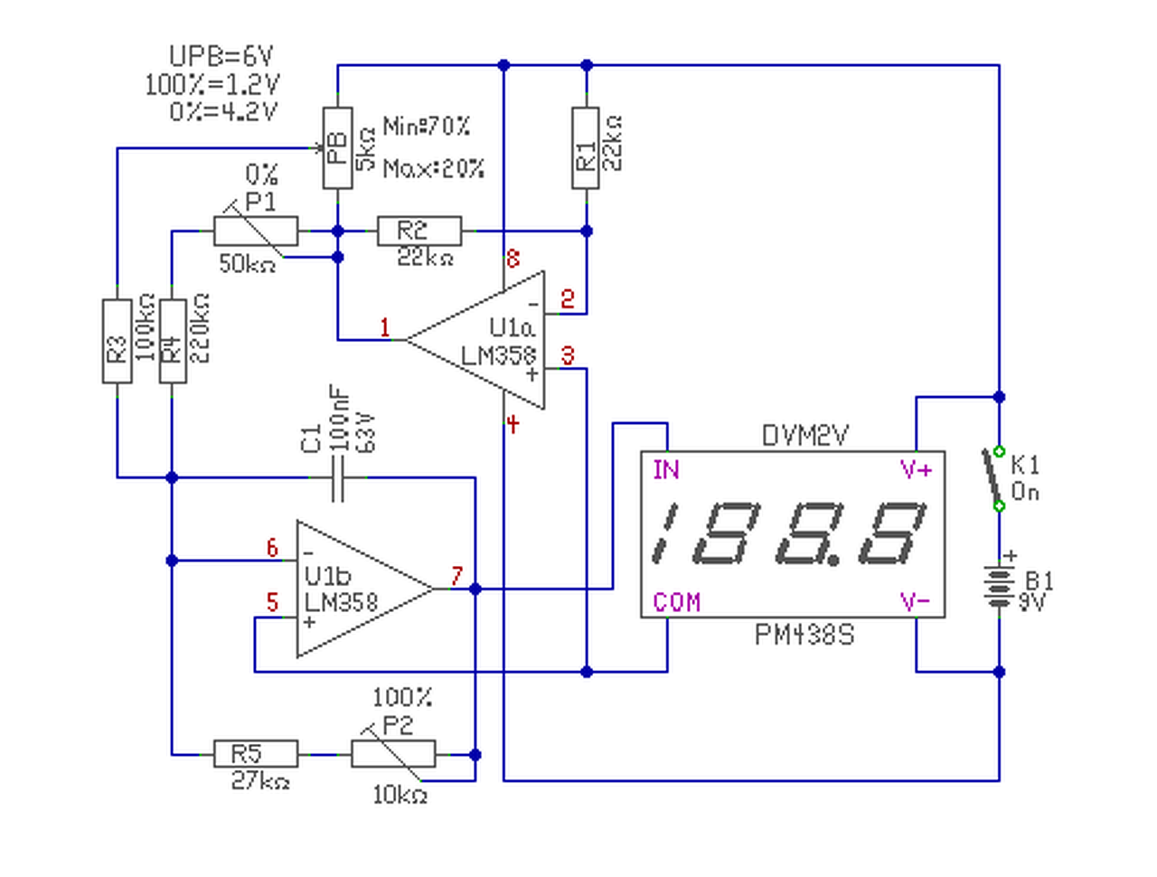
Ezzel a rajzzal valami nem stimmel. Az R5 ellenállás rövidre van zárva. Ennek így nincs értelme.
Az R5 ellenállás az LM358 6-os és 7-es lába között van sorosan a P2 potival. Én sem látom a rövidzárt.
A Te hozzászólásod az előző rajzról szólt, de ott sincs rövidre zárva az R5, ott az R2 és R6 közé van kötve és a TL431-re.
A hozzászólás módosítva: Szept 21, 2016
A PM438 tápfeszültségének nem kell galvanikusan leválasztva lennie, a mérendő feszültségtől?
Hello! Igen, el kell választani, mivel Te telepes táplálást emlegettél, az automatikusan teljesül.
Egyébként annak az az oka, hogy a feszültséget az műszer a Com lábához képest méri. Azon viszont a plusz tápfeszültséghez képest kb. -2,8V referencia feszültség van. Egyébként ebben a kapcsolásban pont ezt a belső referenciát használjuk a 3,5V levonására. Ezért nincs külső referencia.
Ha elemes táplálást használok, akkor például tudok olyat tenni vele, hogy a táp elem 9 voltjából 7805-tel előállítok stabil 5voltot egy jeladónak, és ennek a jel feszültségét mérem?
Ez megint nem így működik!
Az nem egy jó módszer, hogy apránként csepegteted az infókat. Mert eddig szó nem volt ilyesmiről, csak arról, hogy egy potméterről érkező feszültségtartományt kell átkonvertálni %-os jellé. Így el és lefáradok ám..
Azt nem említetted, hogy ez a jeladó egy milyen ellenállás értékű poti. Mert 600ohm-nál nem illene kisebbnek lenni, és 10kohm-nál nagyobbnak. És remélhetőleg mindentől független, vagy is galvanikusan elválasztott. Jelenleg a poti nem 5, hanem 6V feszültséget kap. (Pontosabban a 7106 belső referenciájának kétszeresét.)
Bocsánatot kérek. Ezt a kérdést csak általánosságban kérdeztem. Vagyis a fékbetétkopásjező potenciométerhez csináltam feszültség mérőt PM438-ból. A potenciométer belül elektronikát tartalmaz, 5 volt a betápja. Én úgy csináltam meg a feszültség mérőt, hogy 2 db 9 voltos elem van benne. Az egyik a P438 tápja, a másikast IC betápja a stabil 5 voltnak. Lehet, hogy elég lett volna egy elem? Elnézést kérek még egyszer, hogy félreérthető voltam és feleslegesen terheltelek. Amit PM438-ra küldtél az nagyon jó, és még egyszer nagyon köszönöm a segítségedet.
Nincs semmi gond, használd egészséggel! Mindössze annyit kell tudatosítani, hogy minden lényegtelennek látszó dolgot/igényt/feltételt tudatni kell, mert én abból tudom csak meg a helyes irányt, merre menjek.
Köszönöm ,és még egyszer elnézést ha megtévesztettelek.
Oké, akkor legyen egy "egytelepes" megoldás is. A fogyasztást azért meg kellene gondolni. Mert nem tudom mekkora áramot vesz fel a jeladó, de a 7805 önfogyasztása 5mA. Azt kell mérlegelni, hogy ez hogy viszonyul a jeladóhoz. Mert lehet akár kisebb önfogyasztású stabit is beépíteni.
A "nullponti" 3,5V referenciát itt az 5V-os stabi szolgáltatja. Ha a jeladó a tápfesz arányában adja ki a feszültséget, akkor jó lesz,de ha belső stabilizátora van, akkor nem biztos. (Már mint a 7805 hőmérsékletfüggő stabilitása kérdés elegendő lesz-e.) De próba cseresznye.. Előbb mindig a nullpontot kell beállítani, aztán a 100% értéket.
Most már nem is tudom mit mondjak, mert a köszönöm már nem elegendő. Le a kalappal a sítőkésséged előtt. Nagyon jó a rajz, még egyszer köszi.
Szívesen! Remélhetőleg jól fog működni, használd egészséggel..
Tudnál mondani olyan stabilizátor IC-t aminek kisebb a fogyasztása?
PLd. az LF50CDT. De akik PIC v. AVR-el foglalkoznak, kapásból mondanak neked megfelelőket. (Feltéve, hogy el is árulod nekik, mekkora fogyasztáshoz kell. )
Üdvözlet
Építettem voltmérőt 7107-es ic-vel . Pontos-e azt nem tudom , de amivel kalibrálom ahhoz képest egész jó (200mV ) . Problémám az hogy ha összezárom a mérőpontot akkor nem nulla amit mutat hanem ugrál , ha az ic-n zárom össze a 30 31 -es lábát akkor stabilan mutat ( -003 ) . Mi lehet a baj ? Segítséget előre is köszönöm .
Pár hirtelen gondolat:
- az ic nem szereti a gyantamaradványos forrasztásokat a lábai közt - valamelyik kondinak (talán az auto zero-nak) megfelelő anyagúnak kell lennie (kerámia talán) - hosszú a bemeneti vezetéked és összeszed valami zavart - esetleg tápszűrési probléma Tedd fel, melyik rajzot építetted meg.
- Gyantát lekapartam
- - Az ic-n zárva sem nulla - A + tápon van 470µF máshol , másik nincs - Kipróbáltam már több variációt az értékekre de a kiinduló a cikkek közötti volt ( egyedi panel )
A kapcsolást, és a paneltervet megmutatod nekünk?
Illetve okulásként, a rajz birtokában részletesen mond el mit változtattál meg a helyes működéshez.
Sajnos nem működik rendesen de az eredeti problémám kicsit jobb lett .
- Negatív tápfeszültségnél nem volt semmilyen kondenzátor mert úgy gondoltam hogy az csak azért kell hogy tudja az ic hogy fel van cserélve a + - , tettem be 100nF -ot annyit segített hogy ha összezárom az ic-n a lábakat akkor 0-át mutat ha csak a mérőpontot zárom össze akkor ugrál de csak kb 0.7 és 0 között ( összeszedi a zavart ? ) az nem zavart , most már újabb problémám akadt -mérés közben is ugrál kb 1,5mV -ot . - másik probléma hogy a 100mV mindig változik hiába állítom be (referencia)
Figure 12 amit csináltam , 1kOHM-os potméter helyett 20kOHM-os van betéve , és össze van kötve a 30-as 32-es láb .
A kapcsolást jó lenne látni kompletten, a tápegységgel együtt. A -5V-ot is meg kell neki kapnia, amit többféle módon is elő lehet állítani. lehet pl. 7660-al mondjuk így, vagy akár egy sima zénerrel mondjuk így. Vedd észre hogy az első egyenfeszültségről megy a második meg egy trafóról.
A panelterv is jó lenne, illetve fotók a konkrét produkcióról, mert az áramkör érzékeny a vonalvezetésre. A kijelzés változás rángathatja a tápfeszültséget, ami piszkálja a referenciát, mert az is ebből van leosztva. |
Bejelentkezés
Hirdetés |





Az nem egy jó módszer, hogy apránként csepegteted az infókat. Mert eddig szó nem volt ilyesmiről, csak arról, hogy egy potméterről érkező feszültségtartományt kell átkonvertálni %-os jellé. Így el és lefáradok ám.. 







