Fórum témák
» Több friss téma |
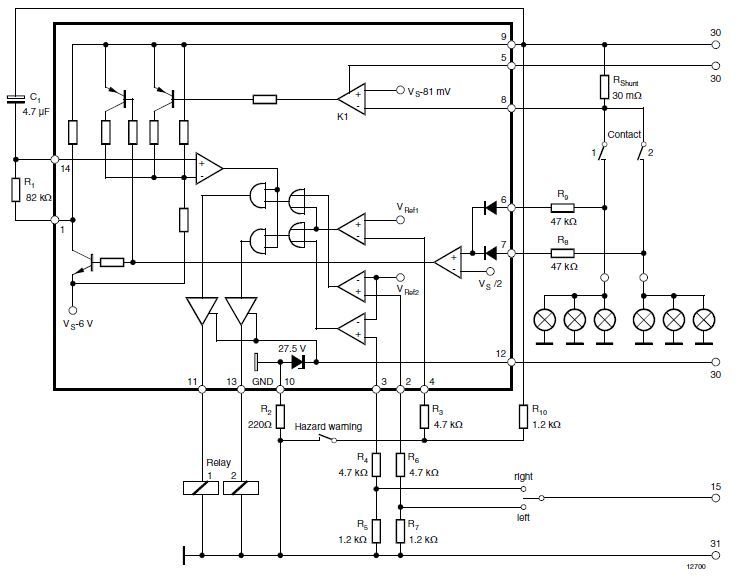
Adott egy gyári Fiat index relé, ami azt csinálja hogy ha LED-eket kötök rá akkor duplasebességgel villog. Tudom hogy ez a működése miatt normális, ezzel jelzi hogy valamelyik izzó kiégett. Ez egy elektronikus relé, nem a bimetálos változat. Az esze egy Atmel U2044B aminek az adatlapját és a blokkvázlatát csatolom ehhez a hozzászóláshoz.
Amit nem értek, hogy van benne egy képlet ami szerint ki lehet számolni a villogási frekvenciát. Van két sebesség, az egyik a normál, a másik pedig a hibajelzés ami kétszerese a normálnak. A relében az alkatrészek értéke: C = 4,7 uF R = 100 k A képlet: F = 1 / R x C x 1,5 Hz Sehogy nem jön ki a kb. 1,5 Hz ami ugye 90 villogás lenne percenként, ami elvileg a szabvány. Arra gondoltam hogy az értékek változtatásával felezem a villogás sebességét, így mivel izzóhibát érzékel a LED-ek miatt, megduplázza majd a sebességet, így úgy fog villogni mintha minden rendben lenne. Esetleg ha van valakinek más ötlete, szivesen fogadom. Külföldi fórumokon láttam olyan megoldásokat hogy a sönt ellenállásból leköszörültek annyit hogy LED-del is normálisan működjön. Máshol meg kicserélték más értékre. Mi lenne a legprofibb megoldás? Tudom, az hogy tervezek másik index vezérlést, az profi lenne, de jobban örülnék ha a meglévő relét meg lehetne oldani, és nem kéne hozzátákolni valamit ![]() Köszönöm!
Szia!
A legegyszerűbb megoldás a söntellenállás értékének növelése addig, hogy megfelelő feszültség essen rajta a normál frekvencia eléréséhez.
Ez az áramkör úgy működik, hogy a Rshunt nevű 30mohm ellenálláson eső feszültségből "találja ki", hogy elég nagy-e az izzókon folyó áram, azaz hogy rendben mennek-e az izzók. Ki kell mérni, hogy mennyivel alacsonyabb az árama a LED-jeidnek, és arányosan megnövelni az Rshunt ellenállást, hogy az alacsonyabb áram mellett is essen ugyanakkora feszültség az ellenálláson.
Köszönöm mindenkinek a gyors reagálást!
![]() Olyan megoldás nincs hogy teljesen kiiktatom ezt az izzó ellenőrző részt? Most ha megszakad az izzó akkor a söntön nem esik feszültség, akkor jön a frekiduplázás az IC-n belül. Mekkora ellenállást kéne odatenni hogy ne parázzon? Ez egy lassan 11 éves autó, akkoriban még nem volt túl gyakori a LED-es lámpa, de ebben már a hátsó index alapból és gyárilag, szériában is LED. Hogy ezt a részét hogyan oldották meg gyárilag azt nem tudom, lehet hogy a hátsó indexekben már alapból van valami nagy teljesítményű söntölő ellenállás, nem tudom. Szétszedni meg azt nem akarom, külön kihangsúlyozták a kézikönyvben hogy hátsó indexet szétszedni nuku, semmi sem javítható benne, ha elromlana (amire kb. nulla az esély) akkor komplett lámpa csere. Tehát a normál izzókkal vajon mekkora feszültség eshet ott rendes működéskor? Ha csak az izzókat nézzük van egy első ami 21W, és egy oldalsó ami 5W. (meg a rejtélyes hátsó...) Valójában nekem elég lenne az hogy átverjük a komparátort, hogy azt higyje minden rendben van. A hozzászólás módosítva: Aug 12, 2013
Idézet: „Tehát a normál izzókkal vajon mekkora feszültség eshet ott rendes működéskor?” Mérd meg! Ha túl rövid ideig lenne zárva a relé a méréshez, akkor egy csavarhúzóval összezárhatod az érintkezőket és így könnyebben meg tudod mérni a rajta eső feszültséget. Persze csak ha nyitott a relé.
Sajna nem tudom mert nagyon kényelmetlen helyen van, és ha visszadugom szétszedve, tuti hogy ki nem szedem többet a panelnél fogva. Ráadásul ha beteszem nem férek hozzá semmihez.
Inkább egy kis matek? Csak olyan Móricka módra? ![]() Mondjuk az oldalsó és az első index összesen 21+5 W, az 26 W. 13,8 V üzemi feszültséggel számolva kijön hogy 1,885 A áram folyik. A soros 30 mΩ ellenálláson U = R x I azaz U = 0,03 x 1,885. Eredmény: 0,05655 V esik az ellenálláson. Elképzelhető? ![]() Ha igen akkor visszafelé számolva mondjuk a 2 LED összesen 10W. I = 10 / 13,8 = 0,7246376811594203 A. Továbbra is az kellene hogy 0,05655 V feszültség essen az ellenálláson, ezért R = U / I azaz 0,05655 / 0,724637.... eredmény 0,078039 ohm vagyis 78 mΩ. Ekkorára kell cserélnem a söntöt?
1. Ne matekolj azon, hogy melyik index hány Watt, vagy mekkora az üzemi feszültség, hanem mérd meg az izzók által felvett áramot, az akksiról üzemeltetve (leállított motornál). Ez főleg az ismeretlen teljesítményű hátsó példánynál fontos, mert ott ugye még a kevéssé megbízható katalógusadat sem ismert.
2. Az ellenállásnál ne legyél biztos benne, hogy 30mohm, hanem meg kell nézni a feliratot rajta. Ha nincs vagy nem olvasható, akkor sajnos mérni kell, de azt kötve hiszem, hogy 30mohm mérésére alkalmas műszered lenne, tehát ismert áramot kell átkergetni rajta, és a feszültséget mérni. 3. A LED-jeid áramát is inkább mérni kéne. 4. A söntöt annyiszorosára kell növelni, ahányszor kevesebb áramot zabálnak az új LED-jeid az eredeti izzók helyett.
Üdv!
A rajzon látszik, hogy a komparátor billenési feszültsége 81mV. Gondolom ennyinek vagy többnek kell esni a söntön. Az autó eredeti izzói 21W+21W+5W. Ezen kb 102mV esik.( 47W-al és 13,8V-al számolva) A LED jóval kevesebbet fogyaszt. Mérni kellene. Én lehet, hogy tennék egy schottky diódát a sönt helyett. Azon kb 0,3V esik. Így mindig úgy érzékeli, hogy jók az izzók. A dióda megfelelő áramú legyen! Ui:rossz PC-tápokból tudsz bontani nagy áramút a szekunder oldalról Üdv! Tomi A hozzászólás módosítva: Aug 12, 2013
Na ezt lájkolom
Ez olyan joker megoldásnak látszik. De ennyi erővel tehetek bele akár bármilyen diódát is ami bírja teljesítménnyel. Nem?
Sőt, ennyi erővel ki is dobhatod az indexet az autódból... az szerintem még ennél is jokerebb megoldás.
Miért?
Nem az a cél hogy ne legyen index, hanem az hogy LED-es legyen. Én az izzó figyelést akarom csak kiiktatni, másra nem vágyom.
Ha kiiktatod az izzófigyelést, akkor nem fogod észrevenni, amikor majd nem működik. Mivel ekkor úgy használod tovább, mintha működne, végülis semmivel nem fog különbözni a helyzet attól, mintha nem is lenne index az autódon. Illetve de: ha tudod, hogy nincs index az autódon, akkor ennek tudatában közlekedsz, míg ha működő index tudatában nincs index, az sokkal súlyosabb helyzeteket fog előidézni. És én még élő embert nem láttam, aki naponta megnézné akkurátusan az összes lámpát, tehát nem csak egy fél napig fogsz így közlekedni (ami önmagában is durva lenne), hanem akár hetekig, hónapokig.
Értem. Azt kell mondjam, teljesen egyetértek, és igazad van.
Az általad írt sönt módosítás ilyen szempontból jobb, mert akkor továbbra is jelezné ha valamelyik LED elromlana. Majd kivezetékezem a reléből a mérő pontokat és méricskélek benne. Aztán ennek megfelelően alakítok rajta. (Azért annyit hozzáteszek hogy én MINDEN NAP megnézem hogy minden világít-e, szóval akkor én vagyok az egyetlen ilyen élő ember. Amikor reggel bemegyek a garázsba és nyitok a riasztóval, minden falon a sötétben tisztán látszik hogy működnek-e az indexek. Beülök, lámpa fel, elől látom a falon hogy mindkettő oldal világít. Tolatok kifelé, akkor meg mögöttem egy kirakat van ahol látom a hátsó lámpákat, a tolatólámpát, és amikor fékezek akkor a féklámpákat. Szóval teljes check minden nap! )
Találtam egy érdekes megoldást egy külföldi fórumban. Ahogy a második képen látszik a sönt az csak egy "fémdarab". A megoldás hogy annyit kell elköszörülni belőle hogy éppen a LED-es izzóval jól működjön. Akkor pont határon lesz, és ha tönkremegy a LED, akkor képes lesz jelezni. Persze nem szivesen tennék olyat az autóval ami visszafordíthatatlan, tehát mindenképpen majd a tudományosabb megoldást fogom választani
Szia egyszerű a dolog nekem is ledek vannak irány jelzőben 20ohm-os 20W-os ellenálas párhuzamosan kötve a ledekkel és ugyan ugy mukszik mint ha izzó lenne.
Ezt szeretném elkerülni hogy ott kelljen kötözgetni meg fűteni egy 20 wattos ellenállással. Szerintem ez nagyon gány. Bár tudom hogy a legtöbb helyen ezt javasolják.
Most ott tartok hogy kicseréltem egy 5W 0.1 ohm-ra a sönt ellenállást és hibátlanul működik. Még az oldalsó indexekkel lesz egy kör, nagyobb sönt ellenállás kell mert ha azokat is kicserélem akkor begyorsul. De az elsők már rendben vannak. Holnap megoldom az oldalsókat is.
Abban kérném a segítségeteket,hogy egy hagyományos bi-metálos index automatika bekötési rajzot nem tennétek fel mert a számozások nem egyeznek a régiekkel.A régi jelölések szerint 31-test,49 pozitív,49a-izzókhoz.Az újnál pozitív,L, P jelölések vannak.Igy bekötve 2x21w-tal meghalt az új relé.Előre is köszönöm.
|
Bejelentkezés
Hirdetés |









