Fórum témák
» Több friss téma |
Fórum » Indukciós hevítő készítése
Nem tudom jól értem e amit akarsz ,légmagos transzformátornak nagyon rossza a csatolása. Üresjáratban is hatalmas áramok lesznek. Vagy ha arra gondolsz hogy kihagyod a leválasztót és a munkatekercs direktbe megy rá a hídra akkor vigyázni kell a szigeteléssel.
Egyébként 400x1,42.
Én már próbáltam azt a lehetőséget, hogy elhagyom az előtét transzformátort és a vezérlést IR21531-el oldottam meg. A hangolást manuálisan végeztem és a tekercset dupla falúra készítettem, azaz tekercs a tekercsen. Így sikerült egyfajta "áramkorlátot" elkészíteni. Viszont, ha bekapcsoláskor rezonancia frekvenciára volt hangolva a gépezet, akkor óriásit robbantak az IGBT-k. Így szerintem a transzformátor használata nagyon is javasolt. Ráadásul sokkal nagyobb áramokat lehet a munkatekercsbe ereszteni.
Üdv!
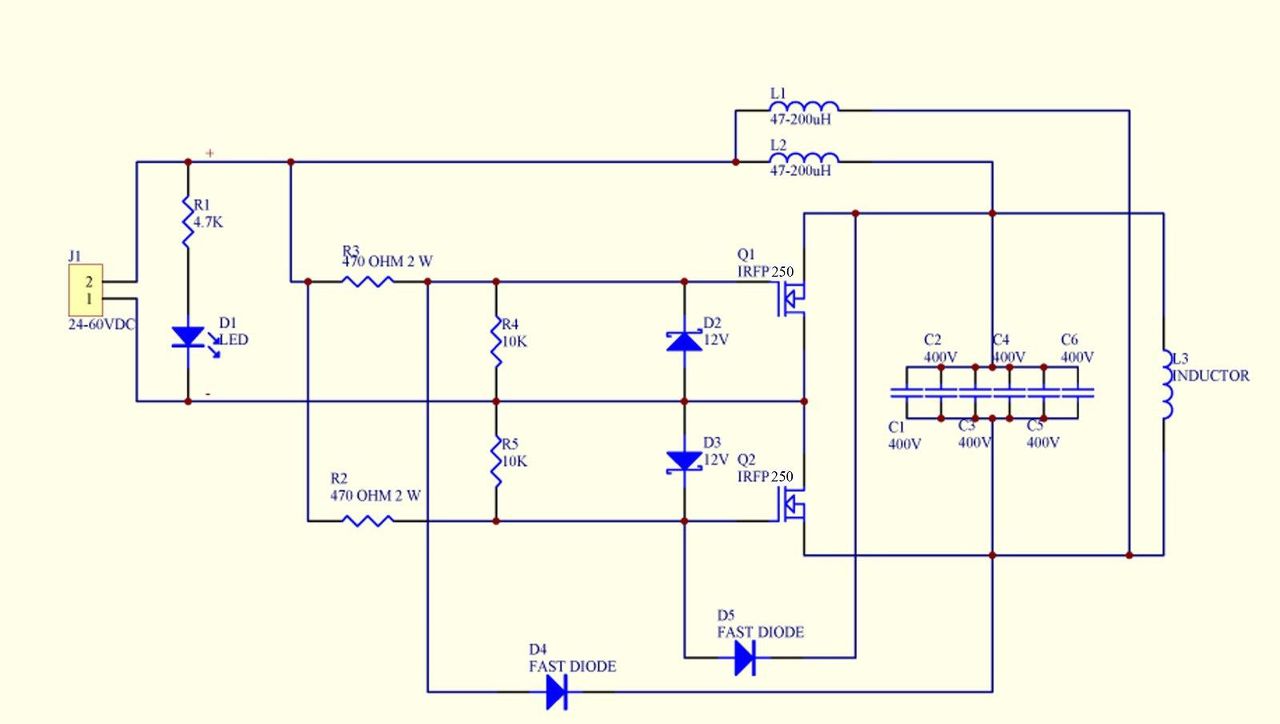
Segítsen már valaki az alábbi kapcsolásban. Az ebay-en találtam meg a KIT-t és abból próbáltam visszarajzolni. Bekapcsolás után szinte minden kuka lett benne. Működnie kellene?
Rákötötted a tápfeszültséget a FET-ek gate körére... persze, hogy kuka lett... Így soha sem fog ez működni. Visszacsatolás így nincs.
A hozzászólás módosítva: Jan 31, 2016
L3 bent volt-e bekapcsoláskor?
A két zenert felemelheted 15 voltosra. A fojtóidat megmérted egyáltalán, hány uH-s? A drain-körben nem ártana valami áramkorlát és műszer, alapban felvehet már 5-10 ampert is és 20 volt környéke bőven elég tesztre. A gate körre később kapcsold rá a feszt.
AZ L3 bent volt bekapcsoláskor. A fojtók 0.02mH-k.A tápegységem 15.6 V-t tud egyenirányítás után. Mikró trafó áttekerve 1,5 rézdróttal.
Ha ez egy KIT akkor nem kellene működnie összerakás után? A gate körre, hogy kapcsoljam később, ha egy betáp csatlakozó van. Vagy be van kötve a +- vagy nincs. Feltételezem a később az nem este 10 órát jelent.
20 uH kevés.. a rajzon nézd meg, mennyi van. Az se ártana, ha légréses fojtó lenne.
Azt hittem, nem vett cuccból csináltad, csak minta után. A "később" az bármikor...pl. 1 sec.
Nem vettem a cuccot én marattam a panelt saját átrajzolt panel után. Irf250 fet volt benne. Sajna már csak BUZ350 van itthon, remélem az is jó bele. A ferritre milyen vastag huzal kell?Hogyan lehet kiszámolni előre a uH-t? Mennyi hosszú vezetéket tekerjek fel a magra és milyen vastagot. A képeken van sodrott nem sodrott.
Szerintem elég erre 10 szál 0.5-ös "sodrat". A uH-t nem fogod kiszámolni, ha nem ismered az AL tényezőjét... tekerj rá vmi szemét drótot és mérd meg, mikor lesz 80-100 uH kb.
A fet legyen 250 voltos, hátha később emeled a tápfeszt és 50-60 amperes. A BUZ350 csak 22 amperes, gyenge lesz. A hozzászólás módosítva: Jan 31, 2016
19 menet van a pc-s táp átm-32 magra tekerve. Mi legyen kevesebb a menetszám vagy a vastagság? Lehet a pimi9 kapcsolással jobban járnék?
Az a kapcsolás ugyanez kb., csak a visszacsatolás nem sima diódás.. attól még menni kell vidáman.
A menetszámról írtam: ha most 0.02 mH, azaz 20 uH, akkor meg kell növelned duplára, akkor lesz pl. 80 uH. A vastagság kísérletileg elmegy.
Szia
Irfp260 olcsó jó..pont ide való. 200V os. 40A tud.Azt kellene megnézned hogy a tápod tud e 15-20A ert mert az itt a probléma ha pl leesik a fesz pl 10V alá akkor az lesz ,hogy tönkremennek a FET ek.. Az egész szerkezet nagyon fontos része a táp.
Írtam előbb hogy áttekert mikró táp. Elméletileg tudnia kellene a 800 W-t. Az csak akkor jön ki 16 V-n, ha 50 A-t tud. Van aki 1 kW is tudott tekerni belőle.
Sajnos erre már nem fér rá ebből a drótból 20 menet. Áttekerem holnap a nagyobb magra.
Ha jól mérted, tekerd csak át...20 uH kevés.
Egyenirányítás után 15.6 V. Pufferkondi nincs, még.
Puffer nélkül nudli.... 60-100.000 µF jó lenne rá, hogy maradjon is vmi belőle.
Azzal kezdhetted volna, hogy csupasz graetz van csak.. A hozzászólás módosítva: Jan 31, 2016
Jól mértem. Vettem digitális műszert az írta ki. Gondoltam, ne ez legyen az akadály.
Akkor én a táp felől közelíteném meg a kérdést.Elég ha egy pill.-ra nincs meg a min. 10V azonnal kuka a FET.
A rajzból az nem derül ki mennyi az L3 induktivitása. És azt sem tudom az enyém mennyi le sem mértem.
Pár uH csak...
Szóval, ha meglesz a kondibankod, terheld le 1 ohm-os kerítésdróttal vagy hasonlóval, hogy hány volt marad és utána mehetsz tovább. A hozzászólás módosítva: Jan 31, 2016
Ezek a lényeges dolgok le vannak írva az ilyen kitek használati útmutatójában? Vagy a lényeg az eladás?
A min. tápfesz oda volt írva, csak azt nem tudtad, hogy terhelve meg is kell lenni neki.
Az pedig már a te hibád. A 24 V DC nem 100 Hz-es "egyenáram". A hozzászólás módosítva: Jan 31, 2016
A kondibankra kössem rá a tápot és mérjem mennyi feszültségre esik 1 ohm terhelésnél? Ez feltételezem a zéner méretezéshez kell.
Simán megméred, mennyi lesz terhelve... és ha 12 V alá esne, nem okés... van egy kis feszültségesés a hálózaton és annyi lesz megint.
|
Bejelentkezés
Hirdetés |








